


所属成套资源:全套人教版高中物理选择性必修第一册基础通关练含答案
高中物理人教版 (2019)选择性必修 第一册4 波的干涉一课一练
展开
这是一份高中物理人教版 (2019)选择性必修 第一册4 波的干涉一课一练
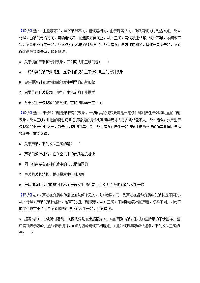
波的干涉 多普勒效应(25分钟·60分)一、选择题(本题共6小题,每题6分,共36分)1.上课时老师将一蜂鸣器固定在教鞭一端,然后使蜂鸣器迅速水平旋转,蜂鸣器音调竟然忽高忽低变化,下列判断正确的是( )A.旋转时蜂鸣器发声的频率变化了B.由于旋转,改变了同学们听到的声音频率C.蜂鸣器音调变高时,一定是向远离观察者的方向运动D.音调的忽高忽低是由波的干涉造成的【解析】选B。蜂鸣器发出声波的频率不变,只是同学们听到的声音频率变化了,故A错误,B正确;当其远离观察者时,听到声音的频率变小即音调变低,故C错误;旋转过程中,声源(蜂鸣器)与观察者(同学们)的距离有时近,有时远,发生多普勒效应,故D错误。故选B。【加固训练】关于多普勒效应,下列说法中正确的是( )A.多普勒效应是由波的干涉引起的B.多普勒效应说明波源的频率发生变化C.多普勒效应是由于波源与观察者之间有相对运动而产生的D.只有声波才可以产生多普勒效应【解析】选C。在多普勒效应中,波源的频率是不改变的,只是由于波源和观察者之间有相对运动,观察者感觉到的频率发生了变化。多普勒效应是波动过程共有的特征,电磁波和光波也会发生多普勒效应。故选项C正确。2.医院有一种先进的检测技术——彩超,就是向病人体内发射频率已精确掌握的超声波,超声波经血液反射后被专用仪器接收,测出反射波的频率变化,就可知道血液的流速,这一技术利用了物理学中的下列哪一原理( )A.回声 B.波的衍射C.波的干涉 D.多普勒效应【解析】选D。由题意可知,该仪器是测量反射波的频率变化。波的干涉、波的衍射及回声都不会产生频率的变化;而多普勒效应中由于波源的移动而使接收到的频率发生变化。故该技术体现的是多普勒效应;故选D。3.(2021·淮安高二检测)如图所示为两个完全相同的波源在介质中形成的波相叠加而发生的干涉的示意图,实线表示波峰,虚线表示波谷,则以下说法正确的是( )A.A点为振动加强点,经过半个周期,这一点振动减弱B.B点为振动减弱点,经过半个周期,这一点振动加强C.C点为振动加强点,经过半个周期,这一点振动仍加强D.D点为振动减弱点,经过半个周期,这一点振动加强【解析】选C。A点是波峰和波峰叠加,为振动加强点,且始终振动加强,故选项A错误;B点是波峰和波谷叠加,为振动减弱点,且始终振动减弱,故选项B错误;C点处于振动加强区,振动始终加强,故选项C正确;D点为波峰与波谷叠加,为振动减弱点,且始终振动减弱,故选项D错误;故选C。【加固训练】一条弹性绳子呈水平状态,M为绳子中点,两端P、Q同时开始上下振动,一小段时间后产生的波形如图,对于其后绳上各点的振动情况,以下判断正确的是( )A.波源Q产生的波将先到达中点MB.波源P的起振方向是向上的C.中点M的振动始终是加强的D.波源P振动的频率是波源Q的2倍【解析】选B。由题意可知,虽然波形不同,但波速相同,由于距离相同,所以两波同时到达M点,故A错误;由波的传播方向,可确定波源P的起振方向向上,故B正确;两波波速相等,波长不等,故频率不等,不会形成稳定干涉,故M点振动不是始终加强的,故C错误;两波波速相等,但波长关系未知,不能确定两波频率关系,故D错误。4.关于波的干涉和衍射现象,下列说法中正确的是( )A.一切种类的波只要满足一定条件都能产生干涉和明显的衍射现象B.波只要遇到障碍物就能够发生明显的衍射现象C.只要是两列波叠加,都能产生稳定的干涉图样D.对于发生干涉现象的两列波,它们的振幅一定相同【解析】选A。干涉和衍射是波特有的现象,一切种类的波只要满足一定条件都能产生干涉和明显的衍射现象,故A正确;明显的衍射现象必须是波的波长比障碍物尺寸大得多或相差不大,故B错误;要产生干涉现象的必要条件之一,就是两列波的频率相等,故C错误;产生干涉的条件是两列波的频率相同,与振幅无关,故D错误。5.关于声波,下列说法正确的是( )A.声波的频率越高,它在空气中的传播速度越快B.同一列声波在各种介质中的波长是相同的C.声波的波长越长,越容易发生衍射现象D.乐队演奏时我们能辨别出不同乐器发出的声音,这说明了声波不能够发生干涉【解析】选C。声波在介质中传播速度与频率无关,故A错误;同一列声波在各种介质中的波长是不同的,故B错误;声波的波长越长,越容易发生衍射现象,故C正确;不同乐器发出的声音,频率不同,因此不能发生稳定干涉,并不能说明声波不能发生干涉,故D错误。6.振源S1和S2在做简谐运动,向四周分别发出振幅为A1、A2的两列横波,形成如图所示的干涉图样,图中实线表示波峰,虚线表示波谷,N点为波峰与波谷相遇点,M点为波峰与波峰相遇点,下列说法正确的是( )A.两个振源S1和S2的振动频率一定相同B.M点为振动减弱点,N点为振动加强点C.从图示时刻经过一个周期,N点通过的路程一定为0D.从图示时刻经过半个周期,M点通过的路程为A1+A2【解析】选A。只有频率相同的两列同性质的波相遇,才能产生稳定干涉图样,故A正确;M点是波峰与波峰叠加,是振动加强点;N点是波峰与波谷叠加,为振动减弱点,故B错误;从图示时刻经过一个周期,N点通过的路程是振幅的4倍,即4|A1-A2|一定不为0,而位移却一定为0,故C错误;从图示时刻经过半个周期,M点通过的路程为2(A1+A2),故D错误。故选A。二、计算题(本题共2小题,共24分。要有必要的文字说明和解题步骤,有数值计算的要标明单位)7.(12分)如图为某一报告厅主席台的平面图,AB是讲台,S1、S2是与讲台上话筒等高的喇叭,它们之间的相互位置和尺寸如图所示。报告者的声音放大后经喇叭传回话筒再次放大时可能会产生啸叫。为了避免啸叫,话筒最好摆放在讲台上适当的位置,在这些位置上两个喇叭传来的声音因干涉而相消。已知空气中声速为340 m/s,若报告人声音的频率为136 Hz。(1)声波的波长是多少?(2)讲台上的O点和B点是加强点还是减弱点?(3)讲台上因干涉而相消的位置有多少个和讲台上因干涉而加强的位置有多少个?【解析】(1)声频f=136 Hz的声波的波长是λ= eq \f(v,f) =2.5 m(2)在图中,O是AB的中点,P是OB上任一点,将表示为=k eq \f(λ,2) 式中k为实数,当k=0,2,4,6,…时,从两个喇叭传来的声波因干涉而加强;当k=1,3,5,…时,从两个喇叭传来的声波因干涉而相消;由此可知,O是干涉加强点对于B点,则有=20 m-15 m=4 eq \f(λ,2) 所以,B点也是干涉加强点(3)可以推知O、B之间有两个干涉相消点与一个干涉加强点,由对称性可知,AB上有4个干涉相消点,有5个干涉加强点。答案:(1)2.5 m (2)O、B均为干涉加强点(3)AB上有4个干涉相消点 5个干涉加强点8.(12分)波源S1和S2振动方向相同,频率均为4 Hz,分别置于均匀介质中x轴上的O、A两点处,OA=2 m,如图所示。两波源产生的简谐横波沿x轴相向传播,波速为4 m/s。已知两波源振动的初始相位相同。求:(1)简谐横波的波长;(2)OA间合振动振幅最小的点的位置。【解析】(1)设简谐横波波长为λ,频率为f,则v=λf,代入已知数据,得λ=1 m(2)以O点为坐标原点,设P为OA间的任意一点,其坐标为x,则两波源到P点的波程差Δl=x-(2-x),0≤x≤2。其中x、Δl以m为单位。合振动振幅最小的点的位置满足Δl=(k+ eq \f(1,2) )λ,k为整数,所以x= eq \f(1,2) k+ eq \f(5,4) ,可得- eq \f(5,2) ≤k≤ eq \f(3,2) ,故k=-2、-1、0、1。解得:x=0.25 m,0.75 m,1.25 m,1.75 m答案:(1)1 m(2)距O点0.25 m、0.75 m、1.25 m及1.75 m【加固训练】1.在空气中的同一区域内,两列声波波源的振动情况如图所示,可以肯定的是( )A.a波源的频率为b波源频率的2倍B.a波的波长为b波波长的2倍C.a、b两列波叠加能产生稳定的干涉D.通过同一狭缝,b波的衍射效果比a波明显【解析】选B。由波的图像可以看出,a波的周期是b波的2倍,因为波速相等(同一介质),由波速公式v=λf可知a波的波长等于b波的2倍,故A错而B正确;两列波相干的条件是频率必须相等,可知a、b两列波叠加不会产生稳定的干涉,C错误;波长越长,衍射现象越明显,故D选项错误。2.如图所示,S1、S2是两个相干波源,它们振动同步且振幅相同。实线和虚线分别表示在某一时刻它们所发出的波的波峰和波谷。关于图中所标的a、b、c、d四点(d是S1、S2连线的中垂线上的一点),下列说法中正确的有( )A.该时刻a质点振动最弱,b、c质点振动最强,d质点振动既不是最强也不是最弱B.该时刻a、d质点振动最弱,b、c质点振动都最强C.a质点的振动始终是最弱的,b、c、d质点的振动始终是最强的D.再过 eq \f(T,4) 后的时刻a、b、c三个质点都将处于各自的平衡位置,因此振动最弱【解析】选C。由图知,a质点处是两列波的波峰与波谷相遇的地方,振动最弱;b质点处是两列波波峰与波峰叠加的地方,振动最强。c质点处是两列波波谷与波谷叠加的地方,振动也最强。如图所示,d质点在振动加强的区域,所以其振动也最强。故A、B错误,C正确;再过 eq \f(1,4) T后的时刻a处于平衡位置,b、c两个质点回到自己的平衡位置,但b、c的振动始终是加强的,故D错误。(15分钟·40分)9.(6分)如图所示,在同一均匀介质中有S1和S2两个波源,这两个波源的频率、振动方向均相同,且振动的步调完全一致,S1与S2之间相距两个波长,B点为S1和S2连线的中点,今以B点为圆心,R=BS1为半径画圆,问在该圆周上(S1和S2两波源除外)共有多少个振动加强的点( )A.2 B.4 C.6 D.8【解析】选C。首先分析S1和S2两波源的连线上共有几个振动加强的点,由对称性可直接判断B点为振动加强点。如图所示,取BS1中点为A,BS2中点为C,又AS2-AS1=λ,CS1-CS2=λ,故A与C两点也为振动加强点,即S1和S2连线上共有三个加强点,再过A、B、C三点作三条加强线(表示三个加强区域)交于圆周上A1、A2、B1、B2、C1、C2六点,显然这六个点也为加强点,故圆周上共有六个振动加强点。故A、B、D错误,C正确。故选C。10.(6分)内燃机、通风机等在排放各种高速气流的过程中都会发出噪声,如图所示为某种消声器的示意图,可以用来削弱高速气流产生的噪声。一列声波沿水平管道自左向右传播,到达a处时分成上下两束波,这两束声波在b处相遇时可削弱噪声。关于此消声器下列说法正确的是( )A.利用了波的干涉原理B.利用了波的衍射原理C.只能消除某一频率的噪声D.可以消除所有频率的噪声【解析】选A。噪声通常是不规则或随机的声音信号,由于声波是一种机械波,因此它具有波的特性。当声波自左向右传播,到达a处时分成上下两列波,即成为两列相干声波,在b处相遇时,满足一定条件就会发生干涉相消现象,故A正确,B错误;声波在a处时分成上下两列波,两列波的频率相同,经过不同的波程在b处相遇,若波程差满足半波长的奇数倍,即Δx=x2-x1=(2k+1) eq \f(λ,2) ,两列波在b处就会干涉相消,起到削弱噪声的作用,由于噪声通常是不规则或随机的声音信号,可能在b处相遇的两列波的波程差是其半波长的1倍,也可能是3倍、5倍等,所以此消声器可以消除某些频率的噪声,故C、D错误。故选A。【加固训练】如图表示产生机械波的波源做匀速运动的情况,图中的圆表示波峰,下列说法中正确的是( )A.该图表示的是衍射现象B.该图表示的是多普勒效应C.该图表示波源正在向B点移动D.观察者在图中的A点接收到的波的频率最低【解析】选B。该图表示的是由于波源的移动而引起的多普勒效应,而不是衍射现象,故A错误,B正确;由图可知,波正在向A点移动,故在A点处单位时间内接收到的完全波的个数最多,即在A点处接收到的波的频率最高,故C、D错误。11.(6分)(2021年辽宁适应性测试)如图所示,在xOy平面内有两个沿z轴方向(垂直xOy平面)做简谐运动的点波源S1(1,0)和S2(4,0),振动方程分别为zS1=A sin (πt+ eq \f(π,2) )、zS2=A sin (πt- eq \f(π,2) )。两列波的波速均为1 m/s。两列波在点B(2.5,3)和点C(4,4)相遇时,分别引起B、C处质点的振动总是相互( )A.加强、加强 B.减弱、减弱C.加强、减弱 D.减弱、加强【解析】选D。因为B点距两波源距离一样,而两波源的相位相反,所以在B处叠加总是相互减弱。由振动方程可知,周期为T= eq \f(2π,π) =2 s,波长为λ=vT=2 m,C距两波源的距离差为Δs=1 m= eq \f(1,2) λ,而两波源的相位相反,所以在C点振动总是加强。故选D。12.(22分)一固定的超声波源发出频率为100 kHz的超声波,一辆汽车从远处向超声波源迎面驶来,在超声波源处的接收器接收到由汽车反射回来的超声波,并测出接收到的超声波频率为110 kHz,设空气中声音的传播速度是330 m/s,计算汽车的行驶速度大小。【解析】设波源发射的超声波频率为f,汽车接收到的频率为f′,把它反射回去,固定接收器接收到的频率为f″,超声波在空气里的传播速度为v,汽车的行驶速度为u。超声波在空气中的波长为λ0,则f= eq \f(v,λ0) ,汽车每秒钟接收到的超声波的波数,即频率f′= eq \f(v,λ0) + eq \f(u,λ0) = eq \f(u+v,v) f,汽车反射回的超声波在空气中的波长λ′= eq \f(v,f′) - eq \f(u,f′) = eq \f(v-u,f′) = eq \f((v-u)v,(v+u)f) ,固定接收器接收到的频率f″= eq \f(v,λ′) = eq \f(v+u,v-u) f,由此可以解得u= eq \f(f″-f,f″+f) ·v=15.7 m/s,即为56.6 km/h。答案:56.6 km/h【加固训练】如图所示,波源S不动,每秒发出30个完全波。如果观察者1 s内由位置A移到位置B,则1 s内将接收到________个完全波;如果观察者1 s内由位置C移到位置D,则1 s内将接收到________个完全波。【解析】如果观察者在A点不动,观察者每秒将接收到30个完全波,由于观察者1 s内由位置A移到位置B(恰好为一个波长)将多接收一个完全波,所以1 s内观察者将接收到31个完全波。同理,如果观察者1 s内由位置C移到位置D,每秒将少接收到2个完全波,故接收28个完全波。答案:31 28
相关试卷
这是一份人教版 (2019)选择性必修 第一册5 多普勒效应精练,共4页。
这是一份高中物理人教版 (2019)选择性必修 第一册4 波的干涉同步测试题,共8页。试卷主要包含了5 m的位置是振动加强点等内容,欢迎下载使用。
这是一份高中人教版 (2019)第三章 机械波1 波的形成课后练习题
