2020-2021学年6 光的偏振 激光优秀精练
展开
这是一份2020-2021学年6 光的偏振 激光优秀精练,共11页。试卷主要包含了6 光的偏振 激光等内容,欢迎下载使用。
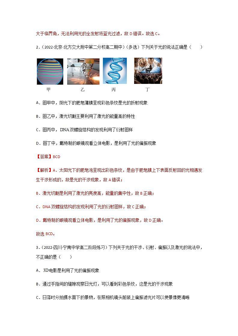
人教版新教材 物理选择性必修第一册 第四章《光》4.6 光的偏振 激光精选练习1.(2022·浙江绍兴·模拟预测)科学家早在1966年就研究发现蓝光可引起视网膜细胞的损伤,其中波长400~450纳米的蓝光对视网膜危害程度最大,生活中的电视、电脑、手机等各类LED发光屏为了画面靓丽却往往会提升蓝光强度。如图所示,人们可用防蓝光眼镜减小蓝光对眼睛的损害,关于防蓝光镜片制作的原理可能正确的是( )A.用偏振片作为镜片,利用光的偏振将蓝光过滤B.把镜片制作得很薄,利用光的衍射将蓝光过滤C.在镜片上涂一层膜,利用光的干涉将蓝光过滤D.用折射率较大的材料做镜片,利用光的全发射将蓝光过滤【答案】C【解析】A.从电视、电脑、手机等各类LED中发出的光是自然光,包含着垂直于传播方向上沿一切方向的振动的光,无法通过偏振片只滤过蓝光,故A错误;B.把镜片制作得很薄,蓝光也可以从镜片中透射,且镜片尺寸远大于蓝光波长,几乎不会发生衍射现象,故B错误;C.在镜片上涂一层特定厚度的膜,使蓝光在膜的前表面和镜片前表面的反射光发生干涉增强,使蓝光的反射增强,透射减弱,即可以过滤蓝光,故C正确;D.用折射率较大的材料做镜片,蓝光在从镜片内射入空气时不可能满足在各点的入射角都大于临界角,无法利用光的全发射将蓝光过滤,故D错误。故选C。2.(2022·北京·北方交大附中第二分校高二期中)(多选)下列关于光的说法正确是( )A.图甲中,阳光下的肥皂薄膜呈现彩色条纹是光的折射现象B.图乙中,激光切割主要利用了激光的能量高的特性C.图丙中,双螺旋结构的发现利用了衍射图样D.图丁中,戴特制的眼镜观看立体电影,是利用了光的偏振现象【答案】BCD【解析】A.太阳光下的肥皂泡呈现出彩色条纹,是由于肥皂膜上下表面反射回的光相遇发生干涉形成的,故是光的干涉现象,故A错误;B.激光切割是利用了激光的亮度高,能量的集中性,故B正确;C.DNA双螺旋结构的发现利用了光的衍射图样,故C正确;D.戴特制的眼镜观看立体电影,是利用了光的偏振现象,故D正确。故选BCD。3.(2022·四川·宁南中学高二阶段练习)下列关于光的干涉、衍射、偏振以及激光的说法中,不正确的是( )A.电影是利用了光的偏振现象B.通过手指间的缝隙观察日光灯,可以看到彩色条纹,这是光的干涉现象C.日落时分拍摄水面下的景物,在照相机镜头前装上偏振滤光片可以使景像更清晰D.激光全息照相是利用了激光相干性好的特性【答案】B【解析】A.电影是利用了光的偏振现象,A正确;B.通过手指间的缝隙观察日光灯,可以看到彩色条纹,这是光的衍射现象。B错误;C.日落时分拍摄水面下的景物,在照相机镜头前装上偏振滤光片可以使景像更清晰。C正确;D.激光全息照相是利用了激光相干性好的特性。D正确。选不正确的,故选B。4.(2022·广东·高二阶段练习)(多选)同学们学习了光的知识后对神奇的光现象产生了更加浓厚的兴趣。关于光现象的理解,下列说法正确的是( )A.雨后天空出现彩虹是因为有一部分光发生了全反射B.光导纤维内芯材料的折射率应比外套材料的折射率大C.光的偏振证明了光是一种纵波D.医学上切割肿瘤的“光刀”,应用了激光高亮度的特点【答案】BD【解析】A.雨后天空出现彩虹是因为阳光以一定的角度照射在水滴上发生折射和反射而形成的,因为不同颜色的光折射率不同,就出现了色散现象,A错误;B.光导纤维内芯材料的折射率应比外套材料的折射率大才能够让光在光纤里发生全反射,B正确;C.光的偏振证明了光是一种横波,C错误;D.医学上用激光做“光刀”来进行手术,主要是利用了激光的亮度高、能量大的特点,D正确;故选BD。5.(2022·江苏·宿迁中学高二阶段练习)(多选)2009年诺贝尔物理学奖授予科学家高锟以及威拉德·博伊尔和乔治·史密斯。3名得主的成就分别是发明光纤电缆和电荷耦合器件(CCD)图像传感器。光在科学技术、生产和生活中有着广泛的应用,下列说法中正确的是( )A.用透明的标准平面样板检查光学平面的平整程度是利用光的偏振现象B.用三棱镜观察白光看到的彩色图样是光的衍射现象C.在光导纤维束内传送图像是利用光的全反射现象D.全息照相是利用激光的干涉现象【答案】CD【解析】A.用透明的标准平面样板检查光学平面的平整程度是利用光的干涉现象,故A错误;B.用三棱镜观察白光看到的彩色图样是光的色散现象,是由于不同单色光在三棱镜中折射率不同引起的,故B错误;C.光导纤维束内传送图像是利用了光由光密介质到光疏介质时会发生全反射,故C正确;D.全息照相利用了激光相干性好的特性,运用了光的干涉现象,故D正确。故选CD。6.(2022·全国·高一课时练习)为了汽车夜间行车安全,有人提出设想:将汽车的挡风玻璃和车灯罩做成偏振片,使司机只能看到自己车灯的光而看不见对面车灯发出的光,从而大大减少因对面车灯发出的光造成的视线模糊。以下关于光的偏振的说法正确的是( )A.振动方向和透振方向一致的光能透过偏振片B.光的振动方向指的是磁场方向C.光的偏振现象证明了光是一种机械波D.泊松亮斑就是一种偏振现象【答案】A【解析】A.根据光的偏振原理可知,振动方向和透振方向一致的光能透过偏振片,故A正确;B.光的振动方向指的是电场的方向,故B错误;C.光的偏振现象证明了光是一种横波,光是电磁波,不是机械波,故C错误;D.泊松亮斑是光的衍射现象,故D错误。故选A。7.(2022·四川·射洪中学高二阶段练习)(多选)下列说法中正确的是( ) A.图甲可知,系统的固有频率为 2f0B.图乙中泊松亮斑是小孔衍射形成的图样C.图丙是用干涉法检测工件表面平整程度时得到的干涉图样,弯曲的干涉条纹说明被检测的平面在此处是凹下去的,若垫的薄片越厚,倾角越大,条纹间距越窄D.图丁中的M、N是偏振片,P 是光屏。当N固定不动而缓慢转动M时,光屏P上的光亮度将会发生变化,此现象表明光是横波【答案】CD【解析】A.图甲可知,当驱动力的频率为f0时,系统发生共振,可知系统的固有频率为f0,A错误;B.泊松亮斑是圆板衍射形成的图样,B错误;C.图丙是薄膜干涉,条纹向空气薄膜较薄处发生弯曲,说明空气薄膜变厚,则被检测的平面在此处是凹陷的,当垫的薄片越厚,倾角越大,相邻亮条纹间距变小,C正确;D.图丁中当N固定不动而缓慢转动M时,光屏P上的光亮度将会发生变化,此现象表明光发生了偏振现象,因为只有横波才能发生偏振,则说明光是横波,D正确。故选CD。8.(2022·全国·高三专题练习)(多选)关于光的偏振现象,下列说法正确的是( )A.光的偏振现象说明光是纵波B.拍摄水面下的景物,在照相机镜头前装上偏振滤光片可以使影像更清晰C.一束自然光通过某偏振片时,只有振动方向与该偏振片透振方向垂直的光波才能通过D.一束自然光入射到两种介质的分界面上,一定有反射光且反射光是偏振光【答案】BD【解析】A.光的偏振现象说明光是横波,故A错误;B.拍摄水面下的景物,在照相机镜头前装上偏振滤光片可以使影像更清晰,故B正确;C.一束自然光通过某偏振片时,只有振动方向沿着该偏振片透振方向的光波才能通过,故C错误;D.一束自然光入射到两种介质的分界面时,一定有反射光,且反射光为偏振光,故D正确。故选BD。9.(2022·黑龙江·大庆中学高二期中)如图所示,让太阳光或白炽灯光通过偏振片P和Q,以光的传播方向为轴旋转偏振片P或Q,可以看到透射光的强度会发生变化,这是光的偏振现象。这个实验表明( )A.光是电磁波 B.光是一种横波C.光是一种纵波 D.光是一种概率波【答案】B【解析】当以光的传播方向为轴旋转偏振片P或Q,可以看到透射光的强度会发生变化,说明偏振片的透振方向会影响到光的透射强度,则光的振动方向一定与传播方向垂直,所以这个实验表明光是一种横波。故选B。10.(2022·浙江绍兴·二模)“激光武器”是用高能的激光对远距离的目标进行精确射击或用于防御导弹等的武器,它的优点是速度快、射束直、射击精度高、抗电磁干扰能力强。某激光器能发射波长为λ的激光,发射功率为P,c表示光速,h为普朗克常量,则激光器每分钟发射的光子数量为( )A. B. C. D.【答案】A【解析】每个光子能量为设每秒激光器发出的光子数是n,则得则每分钟发射的光子数量为故选A。11.(2022·广东·仲元中学高二阶段练习)下列说法正确的是( )A.图1中,用自然光照射透振方向(箭头所示)互相垂直的前后两个竖直放置的偏振片,光屏依然发亮B.图2为光导纤维示意图,内芯的折射率比外套的折射率小C.图3所示的雷达测速利用了多普勒效应D.图4所示的照相机镜头上呈现的淡紫色是由光的衍射现象引起的【答案】C【解析】A.用自然光照射透振方向(箭头所示)互相垂直的前后两个竖直放置的偏振片,因透振方向不同,光屏变暗,故A错误;B.依据光的全反射条件可知,内芯的折射率比外套的折射率大,故B错误;C.雷达测速利用了多普勒效应,C正确;D.照相机镜头上呈现的淡紫色是由光的干涉现象引起的,D错误。故选C。12.(2022·江苏·扬州中学模拟预测)时下广受欢迎的虚拟歌手——初音未来,实际上应用了全息投影技术与大家进行真实般互动,而这项技术的重中之重就是全息照相技术,其基本原理如图所示。这一技术是利用了光的( )A.色散现象B.衍射现象C.折射现象D.干涉现象【答案】D【解析】全息照相技术的基本原理是被摄物体在激光辐照下形成漫射式的物光束,另一部分激光作为参考光束射到全息底片上,和物光束叠加产生干涉,把物体光波上各点的位相和振幅转换成在空间上变化的强度,从而利用干涉条纹间的反差和间隔将物体光波的全部信息记录下来,即利用了光的干涉现象。故D正确。故选D。
相关试卷
这是一份高中物理人教版 (2019)选择性必修 第一册6 光的偏振 激光精品一课一练,文件包含人教版物理选择性必修第一册46光的偏振激光同步练习含答案解析docx、人教版物理选择性必修第一册46光的偏振激光同步练习docx等2份试卷配套教学资源,其中试卷共11页, 欢迎下载使用。
这是一份人教版 (2019)选择性必修 第一册6 光的偏振 激光精品随堂练习题,共11页。试卷主要包含了6 光的偏振 激光等内容,欢迎下载使用。
这是一份高中物理人教版 (2019)选择性必修 第一册6 光的偏振 激光精品综合训练题,共6页。试卷主要包含了6 光的偏振 激光等内容,欢迎下载使用。

