









小学综合实践活动教科版六年级上册主题六 找个岗位去体验精品课件ppt
展开
这是一份小学综合实践活动教科版六年级上册主题六 找个岗位去体验精品课件ppt,文件包含4小学生双休日活动调查pptx、4小学生双休日活动调查docx、4同学双休日活动调查表docx等3份课件配套教学资源,其中PPT共18页, 欢迎下载使用。
各小组推选说得最好 的同学发言
看来在双休日里,你们有的上辅导班,有的去旅游,还有的看电视玩电脑。这一次的综合实践活动就让我们走进同学们的双休日,调查调查我们班同学双休日的生活现状,从而达到为家长和同学们提供合理化的双休日活动建议的目的。
小学生双休日
活动调查
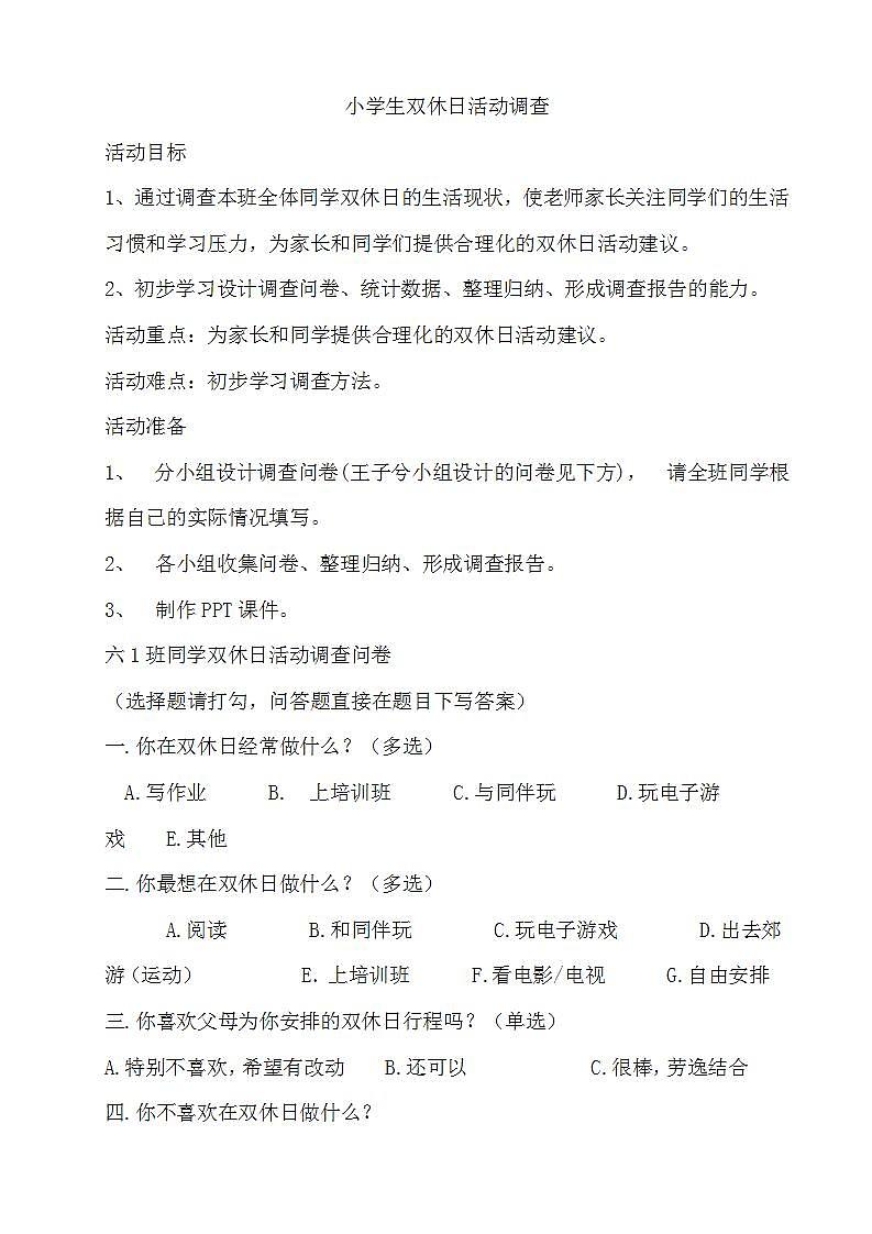
小学生双休日活动调查报告
调查目的:了解同学们双休日的生活现状, 关注小学生的生活习惯和学习压力。调查方式:无记名调查问卷,其中三道选择题, 二道开放式问答题。调查对象:六年1班全体同学
六1班同学双休日活动调查问卷
(选择题请打勾,问答题直接在题目下写答案)
一.你在双休日经常做什么?(多选) A.写作业 B. 上培训班 C.与同伴玩 D.玩电子游戏 E.其他 二.你最想在双休日做什么?(多选) A.阅读 B.和同伴玩 C.玩电子游戏 D.出去郊游(运动) E.上培训班 F.看电影/电视 G.自由安排三.你喜欢父母为你安排的双休日行程吗?(单选)A.特别不喜欢,希望有改动 B.还可以 C.很棒,劳逸结合四.你不喜欢在双休日做什么?五.你希望双休日是怎样的 ?
前几天,这份问卷我们发出55张,收回55张,同学们都积极配合调查。
写作业上培训班与同伴玩玩电子游戏其他
你在双休日经常做什么?(多选题)
小结:超过70%的同学,周末都在写作业和上培训班,几乎占据了主要的周末时间。
你最想在双休日做什么? (多选题)
阅读和同伴玩玩电子游戏出去郊游上培训班看电影/电视自由安排
小结:自由安排时间、出去郊游、看电影/电视是同学们最期待的周末活动。
你喜欢父母为你安排的双休日行程吗? (单选题)
特别不喜欢,希望有改动 还可以 很棒,劳逸结合
小结:从前两个问题看,同学们的期望和他们的实际安排大相径庭,但对于父母的安排,69%的同学表示还可以,应该说,大部分孩子还是非常努力去适应家长的要求。另有17%的同学满意度非常高。
你不喜欢在双休日做什么?
写作业上培训班学英语阅读运动独处…….
你希望双休日是怎样的?
劳逸结合作业少户外运动和伙伴玩无忧无虑自由活动……
在双休日中,同学们普遍不喜欢上培训班和写作业,都希望双休日能自由地安排时间,和家人去郊游,或是和朋友玩。 我给老师和家长的建议是:多听听孩子们的心声。希望双休日的作业布置适中,劳逸结合,多给同学们一些属于自己的时间。 我再给一些喜欢宅在家的同学提议:最好多出去走走,晒晒太阳,强身健体。
(1)如果辅导班不是自愿的可以和家长说,应该多与家长交流,合理安排一些运动时间,使双休日活动脑体交替、劳逸结合。(2)如果不想出门运动,可以做做家务,帮助家长分担一些压力。也可以做一些有意义的事,比如:做做科学小实验、种种植物、练练书法等等。(3)最重要的一点,把玩电脑、看电视的时间放到看书、写字、培养兴趣上更好些,视力也不会下降得厉害。 预祝同学们都能拥有快乐美好的双休日!
请大家翻开课本15页
填写一下“在调查活动中有什么体验与收获”这一栏(写一段话)
掌握一种研究方法不是通过一两次活动就能做到,还需要同学们在今后的实践中逐渐积累经验。相信自己,只要坚持,就一定会做得更好!
相关课件
这是一份小学综合实践活动鲁科版五年级上册二、饭店用餐小调查背景图ppt课件,文件包含鲁科版《综合实践活动》五上22《饭店用餐小调查》课件pptx、鲁科版《综合实践活动》五上22《饭店用餐小调查》教案doc等2份课件配套教学资源,其中PPT共25页, 欢迎下载使用。
这是一份鲁科版五年级上册一、家庭用水小调查图文ppt课件,文件包含鲁科版综合实践活动五上21家庭用水小调查课件pptx、鲁科版综合实践活动五上21家庭用水小调查教案doc等2份课件配套教学资源,其中PPT共27页, 欢迎下载使用。
这是一份教科版2 我来设计营养早餐优秀ppt课件,文件包含7文具的调查与设计设计调查问卷ppt、7文具的调查与设计设计调查问卷docx等2份课件配套教学资源,其中PPT共23页, 欢迎下载使用。
