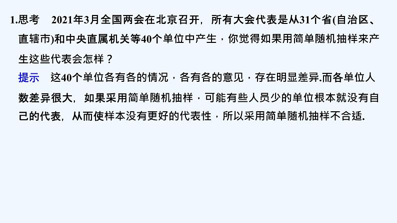
高中北师大版 (2019)2.2 分层随机抽样课文配套ppt课件
展开北师大版 (2019)必修 第一册2.2 分层随机抽样作业ppt课件: 这是一份北师大版 (2019)必修 第一册2.2 分层随机抽样作业ppt课件,共20页。PPT课件主要包含了ABD等内容,欢迎下载使用。
高中数学北师大版 (2019)必修 第一册4 事件的独立性教学ppt课件: 这是一份高中数学北师大版 (2019)必修 第一册4 事件的独立性教学ppt课件
2021学年2.2 古典概型的应用图文ppt课件: 这是一份2021学年2.2 古典概型的应用图文ppt课件

