初中数学华师大版九年级上册第25章 随机事件的概率综合与测试同步练习题
展开第25章 单元测试
一.选择题(共12小题)
1.下列说法正确的是( )
A.367人中至少有2人生日相同
B.任意掷一枚均匀的骰子,掷出的点数是偶数的概率是
C.天气预报说明天的降水概率为90%,则明天一定会下雨
D.某种彩票中奖的概率是1%,则买100张彩票一定有1张中奖
2.下列关于概率的描述属于“等可能性事件”的是( )
A.交通信号灯有“红、绿、黄”三种颜色,它们发生的概率
B.掷一枚图钉,落地后钉尖“朝上”或“朝下”的概率
C.小亮在沿着“直角三角形”三边的小路上散步,他出现在各边上的概率
D.小明用随机抽签的方式选择以上三种答案,则A、B、C被选中的概率
3.定义:一个自然数,右边的数字总比左边的数字小,我们称它为“下滑数”(如:32,641,8531等).现从两位数中任取一个,恰好是“下滑数”的概率为( )
A. B. C. D.
4.现有6张完全相同的卡片,正面分别写着数字:,0,3.14,0.,,0.171171117…,现将所有卡片打乱顺序后正面朝下放置在桌面上,小明随机抽一张,恰好抽到无理数的概率是( )
A. B. C. D.
5.如图,正方形ABCD是一块绿化带,阴影部分EOFB,GHMN都是正方形的花圃,其中EOFB的顶点O是正方形中心.已知自由飞翔的小鸟,将随机落在这块绿化带上,则小鸟落在花圃上的概率为( )
A. B.
B.C. D.
6.在边长为1的小正方形组成的4×3网格中,有如图所示的A、B两个格点在格点上任意放置点C,恰好能使△ABC的面积为1的概率是( )
A. B. C. D.
7.一个不透明的袋子里装有质地、大小都相同的3个红球和1个绿球;随机从中摸出一个球,不再放回,充分搅匀后再随机摸出一球,则两次都摸到红球的概率是( )
A. B. C. D.
8.在一个不透明的袋子里装有两个黄球和一个白球,它们除颜色外都相同,随机从中摸出一个球,记下颜色后放回袋子中,充分摇匀后,再随机摸出一个球.两次都摸到黄球的概率是( )
A. B. C. D.
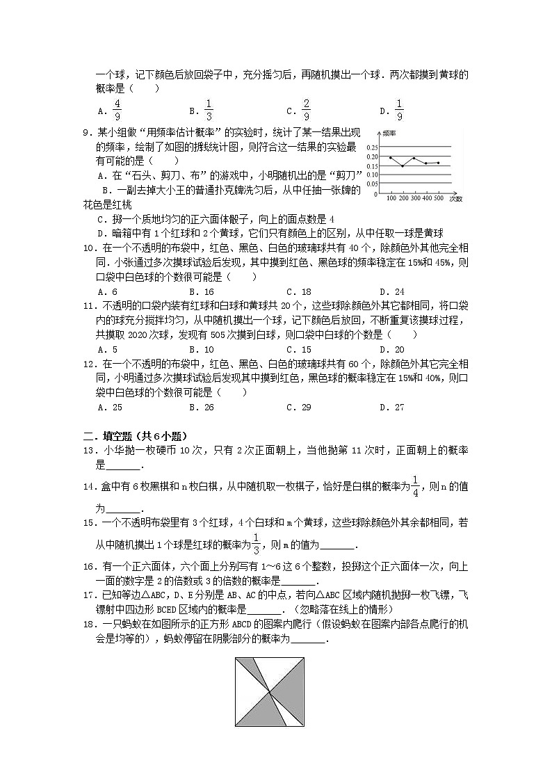
9.某小组做“用频率估计概率”的实验时,统计了某一结果出现的频率,绘制了如图的折线统计图,则符合这一结果的实验最有可能的是( )
A.在“石头、剪刀、布”的游戏中,小明随机出的是“剪刀”
B.一副去掉大小王的普通扑克牌洗匀后,从中任抽一张牌的花色是红桃
C.掷一个质地均匀的正六面体骰子,向上的面点数是4
D.暗箱中有1个红球和2个黄球,它们只有颜色上的区别,从中任取一球是黄球
10.在一个不透明的布袋中,红色、黑色、白色的玻璃球共有40个,除颜色外其他完全相同.小张通过多次摸球试验后发现,其中摸到红色、黑色球的频率稳定在15%和45%,则口袋中白色球的个数很可能是( )
A.6 B.16 C.18 D.24
11.不透明的口袋内装有红球和白球和黄球共20个,这些球除颜色外其它都相同,将口袋内的球充分搅拌均匀,从中随机摸出一个球,记下颜色后放回,不断重复该摸球过程,共摸取2020次球,发现有505次摸到白球,则口袋中白球的个数是( )
A.5 B.10 C.15 D.20
12.在一个不透明的布袋中,红色、黑色、白色的玻璃球共有60个,除颜色外其它完全相同,小明通过多次摸球试验后发现其中摸到红色,黑色球的概率稳定在15%和40%,则口袋中白色球的个数很可能是( )
A.25 B.26 C.29 D.27
二.填空题(共6小题)
13.小华抛一枚硬币10次,只有2次正面朝上,当他抛第11次时,正面朝上的概率是 .
14.盒中有6枚黑棋和n枚白棋,从中随机取一枚棋子,恰好是白棋的概率为,则n的值为 .
15.一个不透明布袋里有3个红球,4个白球和m个黄球,这些球除颜色外其余都相同,若从中随机摸出1个球是红球的概率为,则m的值为 .
16.有一个正六面体,六个面上分别写有1~6这6个整数,投掷这个正六面体一次,向上一面的数字是2的倍数或3的倍数的概率是 .
17.已知等边△ABC,D、E分别是AB、AC的中点,若向△ABC区域内随机抛掷一枚飞镖,飞镖射中四边形BCED区域内的概率是 .(忽略落在线上的情形)
18.一只蚂蚁在如图所示的正方形ABCD的图案内爬行(假设蚂蚁在图案内部各点爬行的机会是均等的),蚂蚁停留在阴影部分的概率为 .
三.解答题(共6小题)
19.某校开展对学生“劳动习惯”情况的调查,为了解全校500名学生“主动做家务事”的情况,随机抽查了该校部分学生一周“主动做家务事”的次数,制成了如下的统计表和统计图.
次数 | 0 | 1 | 2 | 3 | 4 |
人数 | 3 | 6 | 13 |
| 12 |
(1)根据以上信息,求在被抽查学生中,一周“主动做家务事”3次的人数;
(2)若在被抽查学生中随机抽取1名,则抽到的学生一周“主动做家务事”不多于2次的概率是多少?
(3)根据样本数据,估计全校学生一周“主动做家务事”3次的人数.
20.电视热播节目“最强大脑”激发了学生的思考兴趣,为满足学生的需求,某学校抽取部分学生举行“最强大脑”选拔赛,针对竞赛成绩分成以下六个等级A:0~50分;B:51~60分;C:61~70分;D:71~80分;E:81~90分;F:91~100分,根据调查结果绘制了如下尚不完整的统计图,请你根据统计图解答下列问题:
(1)此次竞赛抽取的总人数为 ,请补全条形统计图;
(2)若全市约有3万名在校学生,试估计全市学生中竞赛成绩在71~90分的人数约有多少?
(3)若在此次接受调查的学生中,随机抽查一人,则此人的成绩在80分以上的概率是多少?
21.一个袋中有3张形状大小完全相同的卡片,编号为1、2、3,先任取一张,将其编号记为m,再从剩下的两张中任取一张,将其编号记为n.
(1)请用树状图或者列表法,表示事件发生的所有可能情况;
(2)求关于x的方程x2+mx+n=0有两个不相等实数根的概率;
(3)任选一个符合(2)题条件的方程,设此方程的两根为x1、x2,求+的值.
22.有四张卡片,分别写有数字﹣2,0,1,5,将它们背面朝上(背面无差别)洗匀后放在桌上.
(1)从中任意抽出一张,抽到卡片上的数字为负数的概率;
(2)从中任意抽出两张,用树状图或表格列出所有可能的结果,并求抽出卡片上的数字积为正数的概率.
23.在一个不透明的盒子里装有颜色不同的黑、白两种球共60个,它们除颜色不同外,其余都相同,王颖做摸球实验,她将盒子里面的球搅匀后从中随机摸出一个球记下颜色,再把它放回盒子中搅匀,经过大量重复上述摸球的过程,发现摸到白球的频率定于0.25
(1)请估计摸到白球的概率将会接近 ;
(2)计算盒子里白、黑两种颜色的球各有多少个?
(3)如果要使摸到白球的概率为,需要往盒子里再放入多少个白球?
24.某乒乓球的质量检验结果如下:
抽取的乒乓球数n | 50 | 100 | 200 | 500 | 1000 | 1500 | 2000 |
优等品的频数m | 48 | 95 | 188 | x | 948 | 1426 | 1898 |
优等品的频率(精确到0.001) | 0.960 | y | 0.940 | 0.944 | z | 0.951 | 0.949 |
(1)根据表中信息可得:x= ,y= ,z= ;
(2)从这批乒乓球中,任意抽取一只乒乓球是优等品的概率的估计值是多少?(精确到0.01).
参考答案:
一.选择题
1.A.
2.D.
3.A.
4.B.
5.C.
6.C.
7.C.
8.A.
9.C.
10.B.
11.A.
12.D.
二.填空题
13.50%
14.2.
15.2.
16..
17..
18..
三.解答题
19.解:(1)6÷12%=50(人),
50﹣(3+6+13+12)=16(人).
答:一周“主动做家务事”3次的人数是16人;
(2)(3+6+13)÷50
=22÷50
=0.44.
答:抽到的学生一周“主动做家务事”不多于2次的概率是0.44;
(3)500×=160(人).
答:估计全校学生一周“主动做家务事”3次的人数是160人.
20.解:(1)此次竞赛抽取的总人数为200÷20%=1000,
则B等级人数为1000﹣(200+400+200+50+50)=100,
补全图形如下:
(2)30000×(20%+5%)=7500(人),
答:估计全市学生中竞赛成绩在71~90分的人数约有7500人;
(3)5%+5%=10%=,
所以此人的成绩在80分以上的概率是.
21.解:(1)依题意画出树状图(或列表)如下
| 1 | 2 | 3 |
1 |
| (2,1) | (3,1) |
2 | (1,2) |
| (3,2) |
3 | (1,3) | (2,3) |
|
共有6种等可能结果;
(2)当m2﹣4n>0时,关于x的方程x2+mx+n=0有两个不相等实数根,
而使得m2﹣4n>0的m,n有2组,即(3,1)和(3,2),
∴P(方程有两个不等实根)==;
(3)∵x1+x2=﹣m,x1•x2=n,
+==,
如选择(3,1),则+==﹣3;如选择(3,2),则+==﹣.
22.解:(1)从中随机抽取1张卡片共有4种等可能结果,取出的卡片上的数字是负数的结果只有1种,
所以抽到卡片上的数字为负数的概率为;
(2)画树状图如下:
由树状图知,共有12种等可能结果,其中抽出卡片上的数字积为正数的结果为2种,
所以抽出卡片上的数字积为正数的概率为=.
23.解:(1)根据题意得:当n很大时,摸到白球的概率将会接近0.25;假如你摸一次,你摸到白球的概率为0.25;
故答案为:0.25;
(2)60×0.25=15,60﹣15=45;
答:盒子里白、黑两种颜色的球分别有15个、45个;
(3)设需要往盒子里再放入x个白球;
根据题意得:,
解得:x=15;
答:需要往盒子里再放入15个白球.
24.解:(1)x=500×0.944=472,y=,z=;
(2)从这批乒乓球中,任意抽取一只乒乓球是优等品的概率的估计值是0.95.
故答案为472;0.950;0.948.
数学九年级下册31.2 随机事件的概率测试题: 这是一份数学九年级下册31.2 随机事件的概率测试题,共5页。试卷主要包含了选择题,填空题,解答题等内容,欢迎下载使用。
初中数学华师大版九年级上册第25章 随机事件的概率综合与测试一课一练: 这是一份初中数学华师大版九年级上册第25章 随机事件的概率综合与测试一课一练,共21页。试卷主要包含了 下列说法正确的是,6.等内容,欢迎下载使用。
初中数学华师大版八年级上册第11章 数的开方综合与测试课后练习题: 这是一份初中数学华师大版八年级上册第11章 数的开方综合与测试课后练习题,共7页。试卷主要包含了下列说法正确的是,下列各数中,是无理数的是,估计+1的值,应在,已知M=,则M的取值范围是,若+|y﹣2|=0,则,﹣2014=等内容,欢迎下载使用。

