所属成套资源:人教版4上数学同步PPT课件+教案+练习
人教版四年级上册9 总复习复习ppt课件
展开
这是一份人教版四年级上册9 总复习复习ppt课件,文件包含《总复习--大数的认识平方千米和公顷》课件pptx、《总复习--大数的认识平方千米和公顷》教案docx、《总复习-大数的认识平方千米和公顷》练习docx等3份课件配套教学资源,其中PPT共22页, 欢迎下载使用。
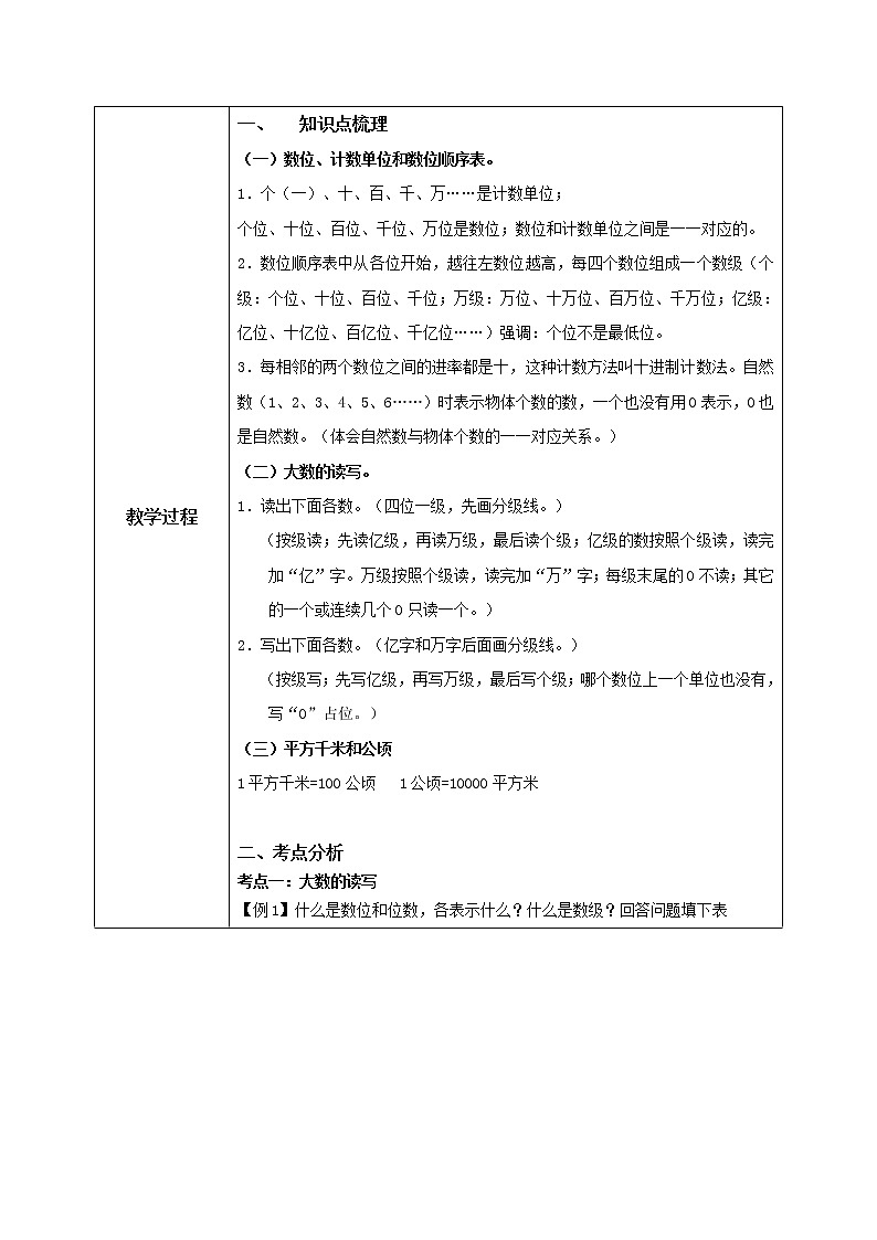
一)数位、计数单位和数位顺序表。1.个(一)、十、百、千、万……是计数单位;个位、十位、百位、千位、万位是数位;数位和计数单位之间是一一对应的。2.数位顺序表中从各位开始,越往左数位越高,每四个数位组成一个数级(个级:个位、十位、百位、千位;万级:万位、十万位、百万位、千万位;亿级:亿位、十亿位、百亿位、千亿位……)强调:个位不是最低位。3.每相邻的两个数位之间的进率都是十,这种计数方法叫十进制计数法。自然数(1、2、3、4、5、6……)时表示物体个数的数,一个也没有用0表示,0也是自然数。(体会自然数与物体个数的一一对应关系。)
(二)大数的读写。1.读出下面各数。(四位一级,先画分级线。) (按级读;先读亿级,再读万级,最后读个级;亿级的数按照个级读,读完加“亿”字。万级按照个级读,读完加“万”字;每级末尾的0不读;其它的一个或连续几个0只读一个。)2.写出下面各数。(亿字和万字后面画分级线。) (按级写;先写亿级,再写万级,最后写个级;哪个数位上一个单位也没有,写“0”占位。)
(三)平方千米和公顷1平方千米=100公顷 1公顷=10000平方米
考点一:大数的读写【例1】什么是数位和位数,各表示什么?什么是数级?回答问题填下表
【例2】读出下列各数800529060读作: ______ 779000500读作: _________________________ 【随堂练习】一、选一选,我最准。1.下面的四个数中,一个零也不读出来的是( )。A、6000600 B、6006000 C、6000006 D、60000602.下面的数中,只读一个零的是( )。A、906500 B、58000530 C、3060908 D、3060008二、改一改,数我行。707005 读作:七十万零七千零五 改正: _____________________________
八亿零五十二万九千零六十
【例3】试一试,我最强。(写出下面横线上的数)1.今年,一粮食专业户全家共收入二万七千零二十五元。( )2.我国地大物博,其中国土面积约九百六十万平方千米。( )
【随堂练习】1.我会读,我能写。
考点二:数的组成【例1】用三个4和四个0组成一个七位数,写出满足下列条件的一个数即可。一个零也不读;____________________________只读一个零;_______________________________只读两个零;_______________________________
【随堂练习】1.一个数由5个亿、5个十万和5个千组成,这个数写作( ),读作( )。2.1个千万是( )个百万,1个亿是100个( )。3.650350中,从左数起,第一个5在( )位上,表示( )个( );第二个5在( )位上,表示( )个( )。4.一个八位数,它的最高位是( )位。5.1亿里面有( )个1万。A.10000 B.100000 C.1000000 D.10000000
6.分别写出与下面各数相邻的两个数。( )、499999、( ); ( )、2000000、( )最小的六位数是( ),它再加上( )万是一百万。8.用四个“7”和三个“0”组数(1)组成一个最小的七位数是( )。(2)组成三个零都要读的七位数是( )。(3)组成两个只读一个零的七位数是( )、( )。9.在数字5和1中间添进( )个0,就能组成五亿零一。
【例2】在( )里填上“>”,“<”或“=”。450000( )45万 102135( )10万10800000000( )108亿 4657000000( )4567000000【随堂练习】1.从小到大排排队。609970 670099 690079 690790 670990 ___________________________________________________
609970< 670099
相关课件
这是一份小学数学2 公顷和平方千米精品ppt课件
这是一份小学数学北师大版五年级上册3 公顷、平方千米课文ppt课件,文件包含63《公顷平方千米》课件pptx、63《公顷平方千米》教案docx等2份课件配套教学资源,其中PPT共19页, 欢迎下载使用。
这是一份北师大版五年级上册3 公顷、平方千米教案配套ppt课件,文件包含63《公顷平方千米》第一课时《认识公顷》课件pptx、63《公顷平方千米》第一课时《认识公顷》教案docx、63《公顷平方千米》第一课时《认识公顷》同步练习docx等3份课件配套教学资源,其中PPT共18页, 欢迎下载使用。

