语文人教统编版12 拿来主义教学设计及反思
展开
这是一份语文人教统编版12 拿来主义教学设计及反思,共3页。教案主要包含了教学目标,教学过程等内容,欢迎下载使用。
1.了解本文的主要内容(写作背景、写作内容、行文脉络、写作意义等)。
2.欣赏本文的写作特点(文体选择、破中有立的写法、比喻说理、语言形象等)。
3.多方位感知鲁迅行文的语言和思想魅力。
【教学过程】
以鲁迅的名言“写什么是一个问题, 怎么写又是另一个问题。”导入,设置问题,引导学生从文本内容和表现形式两大角度感知《拿来主义》一文的魅力。
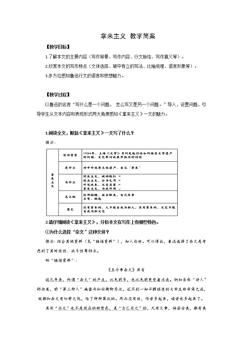
1.阅读全文,概括《拿来主义》一文写了什么?
提示:
2.请仔细阅读《拿来主义》,分析本文在写作上有哪些特色。
①为什么选择“杂文”这种文体?
提示:结合其他资料(见“链接资料”),知人论世。可以得出,鲁迅选择了杂文是考虑到了其时效性、战斗性等特点。
附“链接资料”:
《且介亭杂文》序言
近几年来,所谓“杂文”的产生,比先前多,也比先前更受着攻击。例如自称“诗人”邵洵美,前“第三种人”施蛰存和杜衡即苏汶,还不到一知半解程度的大学生林希隽之流,就都和杂文有切骨之仇,给了种种罪状的。然而没有效,作者多起来,读者也多起来了。
其实“杂文”也不是现在的新货色,是“古已有之”的,凡有文章,倘若分类,都有类可归,如果编年,那就只按作成的年月,不管文体,各种都夹在一处,于是成了“杂”。分类有益于揣摩文章,编年有利于明白时势,倘要知人论世,是非看编年的文集不可的,现在新作的古人年谱的流行,即证明着已经有许多人省悟了此中的消息。况且现在是多么切迫的时候,作者的任务,是在对于有害的事物,立刻给以反响或抗争,是感应的神经,是攻守的手足。潜心于他的鸿篇巨制,为未来的文化设想,固然是很好的,但为现在抗争,却也正是为现在和未来的战斗的作者,因为失掉了现在,也就没有了未来。
战斗一定有倾向。这就是邵施杜林之流的大敌,其实他们所憎恶的是内容,虽然披了文艺的法衣,里面却包藏着“死之说教者”,和生存不能两立。
这一本集子和《花边文学》,是我在去年一年中,在官民的明明暗暗,软软硬硬的围剿“杂文”的笔和刀下的结集,凡是写下来的,全在这里面。当然不敢说是诗史,其中有着时代的眉目,也决不是英雄们的八宝箱,一朝打开,便见光辉灿烂。我只在深夜的街头摆着一个地摊,所有的无非几个小钉,几个瓦碟,但也希望,并且相信有些人会从中寻出合于他的用处的东西。
一九三五年十二月三十日,记于上海之且介亭
②这篇文章先对“闭关主义”“送去主义”等进行批驳,进而确定自己“拿来主义”的观点。请你概括这种写法的特点。想一想,这种写法你在之前的阅读中有没有接触过?
提示:破立结合,先驳后立。
这种写法在之前第五单元《乡土中国》整本书阅读篇目中有接触过(第二篇《文字下乡》)。
③本文的论证方式,主要有什么特点?请结合下列内容,体会,分析。
提示:比喻说理、对比鲜明等。
④多方位感知鲁迅行文的语言和思想魅力。
包括:鲁迅对中国社会变革、借鉴外来文化、对未来的期待、在“杂文”创作上的努力、对读书的看法等。
【小结】
以《拿来主义》为杠杆,希望能撬动学生的阅读兴趣,引导学生阅读更多的鲁迅作品,感受其中语言和思想的魅力。
相关教案
这是一份语文必修 上册12 拿来主义获奖教案,共13页。
这是一份高中人教统编版第六单元12 拿来主义教案设计,共3页。教案主要包含了导入,写作背景, 研读课文,延伸探究等内容,欢迎下载使用。
这是一份语文人教统编版12 拿来主义教案,共4页。教案主要包含了教学目标,教学重难点,教学过程等内容,欢迎下载使用。

