所属成套资源:【讲义】 2023年高考数学一轮复习精讲精练宝典(新高考专用)
专题24 空间向量及其应用(讲义)-2023年高考一轮复习精讲精练必备
展开
这是一份专题24 空间向量及其应用(讲义)-2023年高考一轮复习精讲精练必备,文件包含第24讲空间向量及其应用解析-2023年高考一轮复习精讲精练必备docx、第24讲空间向量及其应用讲义-2023年高考一轮复习精讲精练必备docx等2份试卷配套教学资源,其中试卷共24页, 欢迎下载使用。
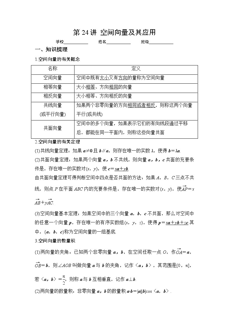
第24讲 空间向量及其应用学校____________ 姓名____________ 班级____________ 一、知识梳理1.空间向量的有关概念名称定义空间向量空间中既有大小又有方向的量称为空间向量相等向量大小相等、方向相同的向量相反向量大小相等、方向相反的向量共线向量(或平行向量)如果两个非零向量的方向相同或者相反,则称这两个向量平行(或共线)共面向量空间中的多个向量,如果表示它们的有向线段通过平移后,都能在同一平面内,则称这些向量共面2.空间向量的有关定理(1)共线向量定理:如果a≠0且b∥a,则存在唯一的实数λ,使得b=λa.(2)共面向量定理:如果两个向量a,b不共线,则向量a,b,c共面的充要条件是,存在唯一的实数对(x,y),使c=xa+yb.由共面向量定理可得判断空间中四点是否共面的方法:如果A,B,C三点不共线,则点P在平面ABC内的充要条件是,存在唯一的实数对(x,y),使=x+y.(3)空间向量基本定理:如果空间中的三个向量a,b,c不共面,那么对空间中的任意一个向量p,存在唯一的有序实数组(x,y,z),使得p=xa+yb+zc.其中,{a,b,c}称为空间向量的一组基底.3.空间向量的数量积(1)两向量的夹角:已知两个非零向量a,b,在空间任取一点O,作=a,=b,则∠AOB叫做向量a与b的夹角,记作〈a,b〉,其范围是[0,π],若〈a,b〉=,则称a与b互相垂直,记作a⊥b.(2)两向量的数量积:非零向量a,b的数量积a·b=|a||b|cos〈a,b〉.4.空间向量数量积的运算律(1)结合律:(λa)·b=λ(a·b);(2)交换律:a·b=b·a;(3)分配律:(a+b)·c=a·c+b·c.5.空间向量的坐标表示及其应用设a=(x1,y1,z1),b=(x2,y2,z2). 向量表示坐标表示数量积a·bx1x2+y1y2+z1z2共线b=λa(a≠0,λ∈R)x2=λx1,y2=λy1,z2=λz1垂直a·b=0(a≠0,b≠0)x1x2+y1y2+z1z2=0模|a|夹角〈a,b〉(a≠0,b≠0)cos〈a,b〉=6.直线的方向向量和平面的法向量(1)直线的方向向量:如果l是空间中的一条直线,v是空间中的一个非零向量,且表示v的有向线段所在的直线与l平行或重合,则称v为直线l的一个方向向量.(2)平面的法向量:如果α是空间中的一个平面,n是空间的一个非零向量,且表示n的有向线段所在的直线与平面α垂直,则称n为平面α的一个法向量,此时也称n与平面α垂直,记作n⊥α.7.空间位置关系的向量表示位置关系向量表示直线l1,l2的方向向量分别为v1,v2l1∥l2v1∥v2⇔v1=λv2l1⊥l2v1⊥v2⇔v1·v2=0直线l的方向向量为v,平面α的法向量为nl∥αv⊥n⇔v·n=0l⊥αv∥n⇔n=λv平面α,β的法向量分别为n1,n2α∥βn1∥n2⇔n1=λn2α⊥βn1⊥n2⇔n1·n2=01.在平面中A,B,C三点共线的充要条件是:=x+y(其中x+y=1),O为平面内任意一点.2.在空间中P,A,B,C四点共面的充要条件是:=x+y+z(其中x+y+z=1),O为空间任意一点.二、考点和典型例题1、空间向量的运算及共线、共面定理【典例1-1】(2022·全国·高三专题练习)已知向量=(2m+1,3,m-1),=(2,m,-m),且,则实数m的值等于( )A. B.-2C.0 D.或-2【答案】B【详解】当m=0时,=(1,3,-1),=(2,0,0),与不平行,∴m≠0,∵,∴,解得m=-2.故选:B【典例1-2】(2021·河北·沧县中学高三阶段练习),若三向量共面,则实数( )A.3 B.2 C.15 D.5【答案】D【详解】∵,∴与不共线,又∵三向量共面,则存在实数m,n使即,解得.故选:D.【典例1-3】(2020·全国·高三专题练习)设x,,向量,,且,,则( )A. B. C.3 D.4【答案】C【详解】因为向量,,且,,所以,,解得,所以向量,,所以,所以,故选:C【典例1-4】(2022·全国·高三专题练习)(多选)若构成空间的一个基底,则下列向量共面的是( )A. B.C. D.【答案】ABD【详解】选项A,因为,所以共面;选项B,因为,所以共面;选项C,在构成的平面内,不在这个平面内,不符合.选项D,因为共线,所以共面.故选:ABD【典例1-5】(2022·湖南·高三阶段练习)若直线的方向向量,平面的法向量,且直线平面,则实数的值是______.【答案】-1【详解】直线的方向向量,平面的法向量,直线平面,必有 ,即向量 与向量 共线, ,∴,解得;故答案为:-1. 2、空间向量的数量积及其应用【典例2-1】(2022·河南省杞县高中模拟预测(理))正四面体的棱长为4,空间中的动点P满足,则的取值范围为( )A. B.C. D.【答案】D【详解】分别取BC,AD的中点E,F,则,所以,故点的轨迹是以为球心,以为半径的球面,,又,所以,,所以的取值范围为.故选:D.【典例2-2】(2022·四川·成都市锦江区嘉祥外国语高级中学模拟预测(理))已知正四棱台的上、下底面边长分别为和,是上底面的边界上一点.若的最小值为,则该正四棱台的体积为( )A. B. C. D.【答案】A【详解】由题意可知,以为坐标原点,所在直线分别为轴,建立空间直角坐标系,如图所示,,由对称性,点在是相同的,故只考虑在上时,设正四棱台的高为,则,,设,,,因为在上,所以,则,,,所以由二次函数的性质知,当时,取得最小值为,又因为的最小值为,所以,解得(负舍),故正四棱台的体积为:.故选:A.【典例2-3】(2022·山东泰安·模拟预测)《九章算术》中的“商功”篇主要讲述了以立体几何为主的各种形体体积的计算,其中堑堵是指底面为直角三角形的直棱柱.在堑堵中,,M是的中点,,N,G分别在棱,AC上,且,,平面MNG与AB交于点H,则___________,___________.【答案】 6 -42【详解】如图,延长MG,交的延长线于K,连接KN,显然平面,平面,因此,平面MNG与AB的交点H,即为KN与AB交点,在堑堵中,,则,即,又,则,而,于是得,所以,因,,所以.故答案为:6;-42【典例2-4】(2022·上海徐汇·三模)已知、是空间相互垂直的单位向量,且,,则的最小值是___________.【答案】3【详解】因为互相垂直,所以,,当且仅当时,取得最小值,最小值为9,则的最小值为3.故答案为:3【典例2-5】(2022·浙江·模拟预测)若、、是棱长为的正四面体棱上互不相同的三点,则的取值范围是_______.【答案】【详解】如下图所示,由任意性,设点、、分别棱长为的正三棱锥的棱、、上的动点,设,其中,则,所以,,所以,,当且仅当线段与棱或重合时,等号成立,即的最大值为,,当且仅当与点或重合,、重合于点或点时,等号成立,但、、为不同的三点,则,由上可知的最大值为,取线段的中点,则,当且仅当线段与棱重合且为棱的中点时,等号成立,则.综上所述,.故答案为:. 3、空间向量的应用【典例3-1】(2022·全国·模拟预测)下图为正三棱柱的一个展开图,若A,,,D,,六点在同一个圆周上,则在原正三棱柱中,直线AE和直线BF所成角的余弦值是( )A. B. C. D.【答案】A【详解】六点共圆的示意图如图所示.设原正三棱柱的底面边长为2a,高为2b,圆的半径为r.则有方程组,解得.从而在原正三棱柱中,高为底面边长的倍.设直线AE和直线BF所成角为,则.由勾股定理,;所以.故选:A【典例3-2】(2022·全国·高三专题练习(文))在正方体中,E,F分别为的中点,则( )A.平面平面 B.平面平面C.平面平面 D.平面平面【答案】A【详解】解:在正方体中,且平面,又平面,所以,因为分别为的中点,所以,所以,又,所以平面,又平面,所以平面平面,故A正确;选项BCD解法一:如图,以点为原点,建立空间直角坐标系,设,则,,则,,设平面的法向量为, 则有,可取,同理可得平面的法向量为,平面的法向量为,平面的法向量为,则,所以平面与平面不垂直,故B错误;因为与不平行,所以平面与平面不平行,故C错误;因为与不平行,所以平面与平面不平行,故D错误,故选:A.选项BCD解法二:解:对于选项B,如图所示,设,,则为平面与平面的交线,在内,作于点,在内,作,交于点,连结,则或其补角为平面与平面所成二面角的平面角,由勾股定理可知:,,底面正方形中,为中点,则,由勾股定理可得,从而有:,据此可得,即,据此可得平面平面不成立,选项B错误;对于选项C,取的中点,则,由于与平面相交,故平面平面不成立,选项C错误;对于选项D,取的中点,很明显四边形为平行四边形,则,由于与平面相交,故平面平面不成立,选项D错误;故选:A.【典例3-3】(2022·福建龙岩·模拟预测)已知直三棱柱的所有棱长都相等,为的中点,则与所成角的正弦值为( )A. B. C. D.【答案】C【详解】取线段的中点,则,设直三棱柱的棱长为,以点为原点,、、的方向分别为、、的正方向建立如下图所示的空间直角坐标系,则、、、,所以,,,.所以,.故选:C.【典例3-4】(2022·河南省兰考县第一高级中学模拟预测(理))已知三棱柱的底面是边长为2的等边三角形,侧棱长为2,D为的中点,若,则异面直线与所成角的余弦值为______.【答案】【详解】由题意,,,所以,,,所以故答案为:.【典例3-5】(2022·浙江绍兴·模拟预测)如图,三棱台中,,,.(1)证明:;(2)求直线与平面所成的角.【解析】(1)由题,取中点,连接,由,,则,又面,故面,因为面,故,又,则,得证;(2)由题,,则,又,,故,故.分别以为轴建立如图空间直角坐标系,易得,,,,,,设平面法向量,则,令,则,故,故直线与平面所成的角为.即直线与平面所成的角为.
相关试卷
这是一份(人教A版2019必修第一册)高考数学(精讲精练)必备 第24讲 空间向量及其应用(讲义+解析),共27页。试卷主要包含了知识梳理等内容,欢迎下载使用。
这是一份(人教A版2019必修第一册)高考数学(精讲精练)必备 第24讲 空间向量及其应用(讲义+解析),共27页。试卷主要包含了知识梳理等内容,欢迎下载使用。
这是一份专题18 等差数列及其求和(讲义)-2023年高考一轮复习精讲精练必备,文件包含第18讲等差数列及其求和解析-2023年高考一轮复习精讲精练必备docx、第18讲等差数列及其求和讲义-2023年高考一轮复习精讲精练必备docx等2份试卷配套教学资源,其中试卷共19页, 欢迎下载使用。

