小学语文人教部编版四年级上册8* 蝴蝶的家评优课课件ppt
展开部编版语文四年级上册
8*《蝴蝶的家》教学设计
课题名 | 《蝴蝶的家》 | ||||
教学目标 | 1. 认识“避、撼、”等4个生字,读准多音字“雀”。 2.能在阅读过程中提出自己的问题,并试着分类。能筛选出最值得思考的问题,并尝试解决。 | ||||
教学重点 | 能在阅读过程中提出自己的问题,并试着分类。能筛选出最值得思考的问题,并尝试解决。 | ||||
教学难点 | 能在阅读过程中提出自己的问题,并试着分类。能筛选出最值得思考的问题,并尝试解决。 | ||||
教学准备 | 教师准备:多媒体课件、字词卡片 学生准备:预习资料、预习时困惑、 | ||||
教学过程 | 第一课时 一、谜语导入,激发兴趣 头上两根须,身穿彩花衣。飞舞花丛中,快乐又逍遥。(猜一种动物) 引出课题,学生齐读课题。
二、初读感知,解决字词 (一)听录音,纠正容易读错的字音,注意停顿。 (二)初读课文,了解课文大意 1.课文主要写了什么? 2.作者猜想蝴蝶的家在哪里呢? (三)学习会认字 1.出示词语:躲避 震撼 喧嚷 家雀儿 炊烟 屋檐 指名依序认读,提醒注意读准字音。 2.完成词语游戏 (四)学习多音字“雀” 指导多音字“雀”,辨析“家雀儿”和“麻雀”:在本课“麻雀”中读què,另外它还有个读音,qiǎo“家雀儿”。放到语境中读。
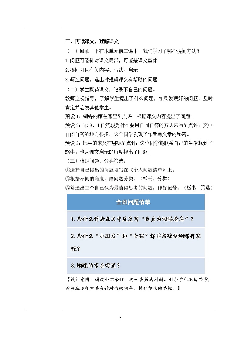
三、再读课文,理解课文 (一)回顾一下在本单元前三课中,我们学习了哪些提问方法? 1.问题可能针对课文局部,可能是课文整体 2.提问可以有关内容、写法、启示 3.筛选问题,选出对理解课文有帮助的问题 (二)学生默读课文,记录下自己的问题。 教师巡视指导,了解学生提出了什么问题,如果发现好的问题,及时肯定并启发其他学生。 预设1:蝴蝶的家在哪里?点评:根据课文内容提出了问题。 预设2:第3、4自然段为什么要用自问自答的方式来写?点评:文中自问自答的地方很多,这个同学发现了作者写文章的秘密。 预设3:蜗牛的家又在哪呢?点评:这位同学能联系自己的生活想到了蜗牛。他从课文启示的角度提出了问题。 (三)梳理问题,分类筛选。 ①选择自己提出的问题填写在《个人问题清单》上。 ②根据不同的角度,给问题分类。(板书:分类) ③筛选出三个自己认为最值得思考的问题,作好记号。(板书:筛选)
【设计意图:通过小组合作,进一步筛选问题。引导学生不断思考,教师在巡视中要有针对性的指导,提升学生的思维。】
(四)小组讨论,解决问题 集体研讨问题一:为什么作者在文中反复写“我真为蝴蝶着急”? 1.阅读课文,勾画出直接写“我”为蝴蝶着急的句子。 预设:“我一想起来就为蝴蝶着急”“想到这里,我简直没法再想下去了,心里是那样着急。”“我真为蝴蝶着急了。”“谁要是能说给我听,我就不着急了。” 引导学生反复朗读这些语句,说说自己的感受。 2.作者究竟是如何着急的?我们一起来看。 (1)下大雨的时候,青鸟、麻雀这些鸟都要怎么样?(躲避) (2)天气是怎样的?(天低沉、雷雨交加、风怒吼、雨密集) (3)雨有多大?从哪些语句可以看出来?(被冲洗遍了、水淋淋的、到处都是湿的,说明雨很大) (4)这样恶劣的天气,蝴蝶是怎样的呢?出示语段: 它们的身体是那样轻盈,载不动一个水点;它们身上的彩粉是那样斑斓,一点儿水都不能沾;它们是那样柔弱,比一片树叶还无力,怎么禁得起这猛烈的风雨呢? 指导:“是那样……是那样……是那样……”运用了排比的手法,“怎么禁得起这猛烈的风雨呢?”是反问句,都突出表现了蝴蝶的弱小,怎能不让人着急呢?(板书:着急) 3.小结:作者反复写“我真为蝴蝶着急”,表达出了对小生命的关爱之情,让每个读者感同身受,也都为蝴蝶着急。 集体研讨问题二:为什么“小朋友”和“女孩”都非常确信蝴蝶有家呢?
教师:三个“一定”分别指什么?你感受到了什么? 预设:女孩对蝴蝶有家非常相信。 指导:小朋友认为下雨的时候,蝴蝶飞得急急忙忙,确定蝴蝶有自己的家。女孩看到雨后蝴蝶在阳光里飞,认为蝴蝶一定藏在一个秘密的家里。他们都有着自己独特的观察视角。 小结:孩子的视角总是美好的,他们关注小生命,非常确信蝴蝶有家,不会在暴风雨中被淋湿,甚至失去生命。
集体研讨问题三:蝴蝶的家在哪里? 阅读第6自然段,画出没有找到蝴蝶的语句。 预设:但我却从来没有见到过下雨时蝴蝶藏身的地方。谁要是能说给 我,我就不着急了。 指导:“我”最终没有找到蝴蝶的家。(板书:寻找无果) 反复朗读,体会作者的失落和担忧。 小结:蝴蝶到底有没有家,作者没有给出答案,大家可以在课后通过多种途径查找资料,然后分享给大家。 【设计意图:全班交流,筛选出班级最值得思考的问题,引发学生探索的乐趣。】
四、课堂小结 本文是一篇言辞优美的散文,讲述“我”为雨中的蝴蝶深感担忧,不断找寻蝴蝶的家而最终无果。作者构思独特,以问题与思索为线,以雨天为蝴蝶躲藏在哪里而着急的情感贯穿,真切地表达了作者对幼小生灵的关爱之情。(板书:关爱)
五、拓展延伸 同学们,你们知道蝴蝶住哪吗? 为了准备飞行,蝴蝶必须让阳光直射它的翅膀,因为只有这样,才能很快温暖它们的翅肌,而阴天遮挡了它们起飞所必需的太阳光。因此,乌云密布,天将下雨时,蝴蝶便会寻找躲雨的地方:如叶状植物之类的可以遮风挡雨的场所。它没有固定的巢穴,在树叶下边,草丛中,石缝里,总之一切能避雨的地方都可以。大雨过后,它们还会重返蓝天,快乐地飞舞。
六、课堂练习 (一)在括号内选择正确的读音。 躲避(bì pì) 震撼(hàn ɡàn) 喧(xuān xān)闹 素(sù shù)洁 玷污(wū wǔ) 炊(chuī cuī)烟 (二)给多音字注音并组词 (三)按要求写句子。 1.蝴蝶怎么禁得起这猛烈的风雨呢?(改为陈述句) 2.家雀儿一下雨就飞到人们冒着炊烟的屋檐下避雨。 (缩句) | ||||
布置作业 |
1.有感情地朗读课文 2.查找更多关于蝴蝶的资料
| ||||
板书设计 |
| ||||
教学反思 |
《蝴蝶的家》这篇课文是一篇言辞优美的散文。以问题与思索为线,以雨天为蝴蝶躲藏在哪里而着急的情感贯穿,真切地表达了作者对幼小生灵的关爱之情。本课的教学有以下特点: 一、谜语导入,激发兴趣。我在本节课的导入环节进行了精心的设计。 二、问题引领,引导学生自主探究。 我先让学生初读课文,在解决生字词后,带着问题再次阅读课文,并借助学习清单进行自我记录问题,并初步筛选。 三、小组合作进行探究 在同学们完成自我提问、筛选之后,让他们在小组内交流。同时借助学习清单完成小组学习任务,进而理解文章内容。 |
语文四年级上册8* 蝴蝶的家课文配套ppt课件: 这是一份语文四年级上册8* 蝴蝶的家课文配套ppt课件,共29页。PPT课件主要包含了蝴蝶的家在哪里,下大雨的时候,担心蝴蝶,再次为蝴蝶感到着急,蝴蝶是有家的,不能容它们藏身,我真为蝴蝶着急了,表达了美好的愿望,对幼小生命的热爱等内容,欢迎下载使用。
小学语文人教部编版四年级上册8* 蝴蝶的家教学演示ppt课件: 这是一份小学语文人教部编版四年级上册8* 蝴蝶的家教学演示ppt课件

