

2021学年第4节 变阻器教案设计
展开16.4变阻器
教学目标
【知识与能力】
1.了解滑动变阻器的构造、在电路中的符号,理解变阻器的工作原理。
2.会把滑动变阻器正确地连入电路来改变电路中的电流。
3.通过探究知道滑动变阻器在电路中的作用,通过实例分析了解变阻器的应用。
【过程与方法】
1.通过理解滑动变阻器的设计、制作过程,了解科学发明创造、科技革新的过程。
2.通过探究滑动变阻器的使用方法,逐步养成学生概括、归纳能力。
【情感态度价值观】
激发学生运用所学知识解释变阻器改变电阻的原理,产生动手操作使用变阻器的欲望,养成学生的创新能力、自信能力。
教学重难点
【教学重点】
滑动变阻器的工作原理及使用方法。
【教学难点】
能根据要求正确连接并使用滑动变阻器,能够正确判断变阻器接入电路中的阻值如何变化。
教学过程
创设情境,导入新课
上节课我们学习了电阻的有关知识,知道了导体有一种阻碍电流的性质,我们把它叫做电阻。如果在某个简单电路中,接有一个小灯泡,如何改变小灯泡的亮度呢?
进行新课
一、变阻器
1.变阻器:电阻大小可以发生变化的装置。
2.变阻器的原理:通过改变连入电路中电阻丝的长度来改变电阻,从而改变电路中的电流。
问题:实际使用的电阻丝是很长的,使用很不方便,怎么解决这个问题呢?
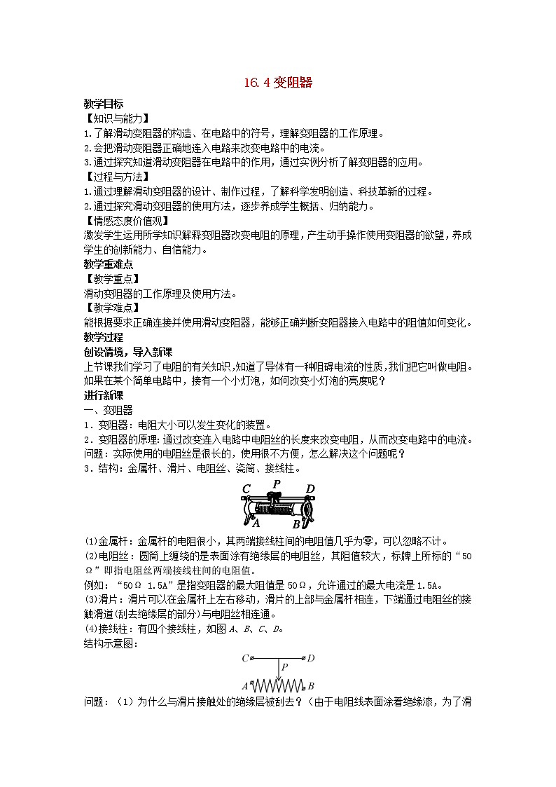
3.结构:金属杆、滑片、电阻丝、瓷筒、接线柱。
(1)金属杆:金属杆的电阻很小,其两端接线柱间的电阻值几乎为零,可以忽略不计。
(2)电阻丝:圆筒上缠绕的是表面涂有绝缘层的电阻丝,其阻值较大,标牌上所标的“50 Ω”即指电阻丝两端接线柱间的电阻值。
例如:“50Ω 1.5A”是指变阻器的最大阻值是50Ω,允许通过的最大电流是1.5A。
(3)滑片:滑片可以在金属杆上左右移动,滑片的上部与金属杆相连,下端通过电阻丝的接触滑道(刮去绝缘层的部分)与电阻丝相连通。
(4)接线柱:有四个接线柱,如图A、B、C、D。
结构示意图:
问题:(1)为什么与滑片接触处的绝缘层被刮去?(由于电阻线表面涂着绝缘漆,为了滑片与电阻线紧密接触,要把接触滑片的地方的绝缘漆刮掉)
(2)哪两个接线柱之间的电阻是不变的?哪两个接线柱之间的电阻很小?移动滑片,哪两个接线柱之间的电阻随着改变?向哪个方向移动时电阻变大?
4.根据它的结构特征,画电路图时,它还有专门的元件符号:。
5.练习正确使用变阻器
(1)提出问题
①要使灯泡和变阻器中的电流大小相同,变阻器应该与灯泡串联还是并联?
②要能控制电流的大小,应该使用变阻器上的哪两个接线柱?
③要使灯泡由暗变亮,接通电路前应将滑片放到什么位置上?
(2)用滑动变阻器控制电阻两端的电压
闭合开关S,调节滑动变阻器的滑片,使定值电阻R两端的电压成整数倍地变化。
换用不同的定值电阻,使电阻成整数倍地变化,闭合开关S,调节滑动变阻器的滑片,保持每次接入的定值电阻两端的电压不变。
归纳总结:
(1)滑动变阻器使用口诀:
电学元件变阻器,串联接入要牢记,
电路开关闭合前,P放阻器最大边,
一上一下连接线,连入电阻看下面,
远离大,靠近小,如此使用错不了。
(2)口诀理解:
①一般情况下,变阻器应串联在电路中。
②电路中开关闭合前,滑动变阻器应接入最大阻值,即离下接线柱最远端。
③滑动变阻器应连入一个上接线柱和一个下接线柱,此时其连入电路中的电阻是下接线柱与滑片之间的电路。
④当滑动变阻器的滑片靠近下接线柱时,其连入电路中的电阻变小;当滑动变阻器的滑片远离下接线柱时,其连入电路中的电阻变大。
(3)滑动变阻器的铭牌上标有最大电阻和允许通过的最大电流。滑动变阻器使用时,电路中的电流不能超过其允许通过的最大电流。
二、变阻器的应用
1.电位器(多媒体展示图片)
应用:
(1)不少家用电器音量调节的器件就是一种变阻器,通常称为“电位器”。
(2)电位器有机械旋转式、数字式等。
(3)利用电位器还可以调节亮度、温度等。
2.油量表
油量表的工作原理:当油面上升时,滑动变阻器的滑片向下滑动,滑动变阻器连入电路的电阻变小,油量表(电流表)的示数变大。
板书设计
变阻器
一、滑动变阻器
1.原理:通过改变连入电路中电阻丝的长度来改变电阻,从而改变电路中的电流。
2.结构
3.结构示意图
4.电路符号:
5.正确使用方法:
(1)串联在电路中,上下各接一个接线柱(以下为准,近小远大)。
(2)开关闭合前,调到最大阻值(远离下方接线柱)。
二、变阻器的应用:电位器
随堂练习
1.小华想用滑动变阻器控制小灯泡的亮度,设计了如图所示的4种电路,其中正确的是( )
A.②③B.③④C.①③D.①②
2.如图所示的滑动变阻器中,当滑片P向左滑动时,连入电路的电阻变小的是( ) A.B. C.D.
3.电位器是变阻器的一种,小菲同学买了一个电位器,如图所示。小菲想把它与灯泡串联起来,利用它改变灯泡的亮度,请仔细观察,现想使滑动触头顺时针转动时灯泡变亮,以下接线方法正确的是( )
A.A、B两个接线柱分别接入电路
B.B、C两个接线柱分别接入电路
C.A、C两个接线柱分别接入电路
D.以上连接方法都正确
5.在探究一个用电器中电流随电压变化关系时,小明连接好的电路如图所示,闭合开关,发现电流表、电压表均有示数,调节滑动电阻器,电流表、电压表示数都不变化,小明连接的电路有不妥之处,改正的方法是( )
A.将导线K的a端移至接线柱A
B.将导线M的c端移至接线柱B
C.将导线M的c端移至接线柱D
D.将导线L的b端移至接线柱D
人教版九年级全册第4节 变阻器教案: 这是一份人教版九年级全册<a href="/wl/tb_c83769_t8/?tag_id=27" target="_blank">第4节 变阻器教案</a>,共4页。教案主要包含了教学目标,教学重难点,教学分析,教学过程等内容,欢迎下载使用。
人教版九年级全册第4节 变阻器精品教案: 这是一份人教版九年级全册第4节 变阻器精品教案,共3页。教案主要包含了演示ppt3,演示ppt4-5,演示ppt6,演示ppt7-8,演示ppt9-15,演示ppt16-17,ppt18-20,ppt21-22等内容,欢迎下载使用。
初中人教版第2节 串、并联电路电压的规律教案及反思: 这是一份初中人教版第2节 串、并联电路电压的规律教案及反思,共4页。教案主要包含了知识与能力,过程与方法,情感态度价值观,教学重点,教学难点等内容,欢迎下载使用。