江苏专用高考物理一轮复习课后练习18动量和动量定理含答案
展开1.关于冲量,下列说法中正确的是( )
A.冲量是物体动量变化的原因
B.作用在静止的物体上的力的冲量一定为零
C.动量越大的物体受到的冲量越大
D.冲量的方向就是物体运动的方向
A [力作用一段时间便有了冲量,而力作用一段时间后,物体的运动状态发生了变化,物体的动量也发生了变化,因此说冲量使物体的动量发生了变化,A正确;只要有力作用在物体上,经历一段时间,这个力便有了冲量I=Ft,与物体处于什么状态无关,物体运动状态的变化是所有作用在物体上的力共同产生的效果,B错误;物体所受冲量I=Ft与物体动量的大小p=mv无关,C错误;冲量的方向与物体运动方向无关,D错误。]
2.在一光滑的水平面上,有一轻质弹簧,弹簧一端固定在竖直墙壁上,另一端紧靠着一物体A,已知物体A的质量m=4 kg,如图所示。现用一水平力F作用在物体A上,并向左压缩弹簧,力F做功50 J后(弹簧仍处在弹性限度内),突然撤去力F,物体A从静止开始运动。则当撤去力F后,弹簧弹力对物体A的冲量大小为( )
A.20 N·s B.50 N·s C.25 N·s D.40 N·s
A [根据题意知,撤去力F时,弹簧具有的弹性势能为Ep=50 J,根据机械能守恒定律得Ep=eq \f(1,2)mv2,解得物体A离开弹簧的速度为v=5 m/s,根据动量定理得I=mv-0=4×5 N·s=20 N·s,A正确,B、C、D错误。]
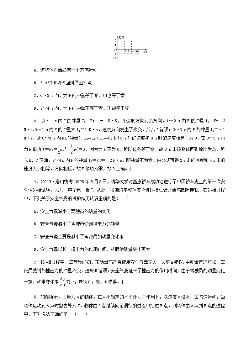
3.(2020·山东新泰市第一中学月考)物体受到合力F的作用,由静止开始运动,力F随时间变化的图象如图所示,下列说法中不正确的是( )
A.该物体将始终向一个方向运动
B.3 s时该物体回到原出发点
C.0~3 s内,力F的冲量等于零,功也等于零
D.2~4 s内,力F的冲量不等于零,功却等于零
A [0~1 s内F的冲量I1=Ft=-1 N·S,即速度方向为负方向,1~2 s内F的冲量I2=Ft=2 N·s,0~2 s内F的冲量为I3=1 N·s,速度方向发生了改变,所以A错误;2~3 s内F的冲量I4=-1 N·s,故0~3 s内F的冲量为I5=I3+I4=0,即0 s时的速度和3 s时的速度相等,为0,在0~3 s内力F做功W=Fs=eq \f(1,2)mveq \\al(2,2)-eq \f(1,2)mveq \\al(2,1)=0,因为力F不为0,所以位移等于零,故3 s末该物体回到原出发点,所以B、C正确;2~4 s内F的冲量I6=Ft=-2 N·s,即冲量不为零。由公式可得2 s末的速度和4 s末的速度大小相等,方向相反,故F做功为零,故D正确。]
4.(2019·唐山统考)1998年6月8日,清华大学对富康轿车成功地进行了中国轿车史上的第一次安全性碰撞试验,成为“中华第一撞”,从此,我国汽车整体安全性碰撞试验开始与国际接轨,在碰撞过程中,下列关于安全气囊的保护作用认识正确的是( )
A.安全气囊减小了驾驶员的动量的变化
B.安全气囊减小了驾驶员受到撞击力的冲量
C.安全气囊主要是减小了驾驶员的动量变化率
D.安全气囊延长了撞击力的作用时间,从而使动量变化更大
C [碰撞过程中,驾驶员的初、末动量与是否使用安全气囊无关,选项A错误;由动量定理可知,驾驶员受到的撞击力的冲量不变,选项B错误;安全气囊延长了撞击力的作用时间,由于驾驶员的动量变化一定,动量变化率eq \f(Δp,Δt)减小,选项C正确,D错误。]
5.如图所示,质量为m的物体,在大小确定的水平外力F作用下,以速度v沿水平面匀速运动,当物体运动到A点时撤去外力F,物体由A点继续向前滑行的过程中经过B点,则物体由A点到B点的过程中,下列说法正确的是 ( )
A.v越大,摩擦力对物体的冲量越大,摩擦力做功越多
B.v越大,摩擦力对物体的冲量越大,摩擦力做功与v的大小无关
C.v越大,摩擦力对物体的冲量越小,摩擦力做功越少
D.v越大,摩擦力对物体的冲量越小,摩擦力做功与v的大小无关
D [由题知,物体所受的摩擦力Ff=F,且为恒力,由A到B的过程中,v越大,所用时间越短,If=Ft越小;因为Wf=F·eq \x\t(AB),故Wf与v无关。选项D正确。]
6.(2019·云南曲靖一中二模)高空坠物极易对行人造成伤害。若一个50 g的鸡蛋从高空下落撞在地面上,与地面碰撞时间为2 ms,同时对地面产生的冲击力为103 N,鸡蛋落地时的速度约为( )
A.0.4 m/s B.4 m/s C.40 m/s D.400 m/s
B [设向上为正方向,则鸡蛋与地面碰撞的过程,由动量定理得(F-mg)t=0-(-mv),解得v=eq \f(F-mgt,m)=eq \f(103-0.5×2×10-3,0.05) m/s=4.1 m/s,选项B正确。]
7.质量为m的物体以初速度v0开始做平抛运动,经过时间t,下降的高度为h,速度变为v,在这段时间内物体动量变化量的大小不正确的是( )
A.m(v-v0) B.mgt C.meq \r(v2-v\\al(2,0)) D.meq \r(2gh)
A [由动量定理可得,物体在时间t内动量变化量的大小为mgt,B正确;物体在平抛运动过程中速度变化量Δv沿竖直方向,其大小Δv=eq \r(v2-v\\al(2,0)),由机械能守恒定理可得:eq \f(1,2)mveq \\al(2,0)+mgh=eq \f(1,2)mv2,所以eq \r(v2-v\\al(2,0))=eq \r(2gh),故物体动量变化量Δp=mΔv=meq \r(v2-v\\al(2,0))=meq \r(2gh),选项C、D均正确,只有选项A错误。]
8.一辆轿车强行超车时,与另一辆迎面驶来的轿车相撞,两车相撞后,两车车身因相互挤压,皆缩短了0.5 m,据测算两车相撞前速率约为30 m/s,则:
(1)试求车祸中车内质量约60 kg的人受到的平均冲力是多大?
(2)若此人系有安全带,安全带在车祸过程中与人体的作用时间是1 s,求这时人体受到的平均冲力为多大?
[解析] (1)两车相撞时认为人与车一起做匀减速运动直到停止,位移为0.5 m。
设运动的时间为t,根据x=eq \f(v0,2)t得,t=eq \f(2x,v0)=eq \f(1,30) s。
根据动量定理Ft=Δp=mv0得,F=eq \f(mv0,t)=eq \f(60×30,\f(1,30)) N=5.4×104 N。
(2)若人系有安全带时,F′=eq \f(mv0,t′)=eq \f(60×30,1) N=1.8×103 N。
[答案] (1)5.4×104 N (2)1.8×103 N
9.(2019·辽宁沈阳铁路实验中学高三月考)将质量为 m 的物体A 以速率 v0水平抛出,经过时间 t 后,物 体下落了一段距离,速率仍为v0,方向却与初速度相反,如图所示。在这一运动过程中,下列说法中正确的是( )
A.风对物体做功为零
B.风对物体做负功
C.物体机械能减少eq \f(mg2t2,2)
D.风对物体的冲量大小等于2mv0
B [物体被抛出后,重力对其做正功,但是其动能没有增加,说明风对物体做负功,选项A错误,B正确;由于不知道风的方向,所以无法计算物体下落的高度,也就无法计算重力和风对物体所做的功,选项C错误;重力的冲量竖直向下,大小为mgt,合力的冲量为2mv0,根据矢量的合成可知,风对物体的冲量大小大于2mv0,选项D错误。]
10.质量为1 kg的物体静止在水平面上,t=0时受到水平拉力F的作用开始运动,F随时间t变化的关系图象如图所示。已知t=4 s时物体刚好停止运动,取g=10 m/s2,以下判断正确的是( )
A.物体所受摩擦力为3 N
B.t=2 s时物体的速度最大
C.t=3 s时物体的动量最大
D.物体的最大动能为2 J
A [在0~4 s内由动量定理:IF-ft=0,其中的IF=eq \b\lc\(\rc\)(\a\vs4\al\c1(4×2+\f(1,2)×2×4)) N·s=12 N·s,解得f=3 N,选项A正确;当F=f时,加速度为零,此时速度最大,由图可知此时刻是t=2.5 s时刻,此时刻物体的动量也最大,选项B、C错误;从开始到t=2.5 s时刻由动量定理:I′F-ft′=mv,其中的I′F=eq \b\lc\[\rc\](\a\vs4\al\c1(4×2+\f(1,2)×3+4×0.5)) N·s=9.75 N·s,解得v=2.25 m/s,则最大动能为Ek=eq \f(1,2)mv2=eq \f(1,2)×1×2.252 J≈2.53 J,选项D错误。]
11.如图所示,质量为m的小球从距离地面高H的A点由静止开始释放,落到地面上后又陷入泥潭中,由于受到阻力作用到达距地面深度为h的B点速度减为零。不计空气阻力,重力加速度为g。关于小球下落的整个过程,下列说法中正确的是( )
A.小球克服阻力做的功为mgh
B.小球的机械能减少了mg(H+h)
C.小球所受阻力的冲量等于meq \r(2gH)
D.小球动量的改变量等于所受阻力的冲量
B [对全过程运用动能定理得,mg(H+h)-Wf=0,则小球克服阻力做功Wf=mg(H+h),故A错误;小球在整个过程中,动能变化量为零,重力势能减小mg(H+h),则小球的机械能减小了mg(H+h),故B正确;落到地面的速度v=eq \r(2gH),对进入泥潭的过程运用动量定理得:IG-IF=0-meq \r(2gH),得:IF=IG+meq \r(2gH)知阻力的冲量大于meq \r(2gH),故C错误;对全过程分析,运用动量定理知,动量的变化量等于重力的冲量和阻力冲量的矢量和,故D错误。]
12.如图所示,由喷泉中喷出的水柱,把一个质量为M的垃圾桶倒顶在空中,水以速率v0、恒定的质量增率(即单位时间喷出的质量)eq \f(Δm,Δt)从地下射向空中。求垃圾桶可停留的最大高度。(设水柱喷到桶底后以相同的速率反弹)
[解析] 设垃圾桶可停留的最大高度为h,并设水柱到达h高处的速度为vt,则
veq \\al(2,t)-veq \\al(2,0)=-2gh
得veq \\al(2,t)=veq \\al(2,0)-2gh
由动量定理得,在极短时间Δt内,水受到的冲量为
FΔt=2eq \b\lc\(\rc\)(\a\vs4\al\c1(\f(Δm,Δt)·Δt))vt
解得F=2eq \f(Δm,Δt)·vt=2eq \f(Δm,Δt)eq \r(v\\al(2,0)-2gh)
据题意有F=Mg
联立解得h=eq \f(v\\al(2,0),2g)-eq \f(M2g,8)eq \b\lc\(\rc\)(\a\vs4\al\c1(\f(Δt,Δm)))eq \s\up12(2)。
[答案] eq \f(v\\al(2,0),2g)-eq \f(M2g,8)eq \b\lc\(\rc\)(\a\vs4\al\c1(\f(Δt,Δm)))eq \s\up12(2)
13.一质量为0.5 kg 的小物块放在水平地面上的A点,距离A点5 m的位置B处是一面墙,如图所示。物块以v0=9 m/s的初速度从A点沿AB方向运动,在与墙壁碰撞前瞬间的速度为7 m/s,碰后以6 m/s的速度反向运动直至静止。g取10 m/s2。
(1)求物块与地面间的动摩擦因数μ;
(2)若碰撞时间为0.05 s,求碰撞过程中墙面对物块平均作用力的大小F;
(3)求物块在反向运动过程中克服摩擦力所做的功W。
[解析] (1)由动能定理,有-μmgs=eq \f(1,2)mv2-eq \f(1,2)mveq \\al(2,0),
可得μ=0.32。
(2)规定向左为正,由动量定理FΔt=mv′-mv,可得
F=130 N。
(3)由功能关系得W=eq \f(1,2)mv′2=9 J。
[答案] (1)0.32 (2)130 N (3)9 J
江苏版高考物理一轮复习课时分层作业18动量和动量定理含答案: 这是一份江苏版高考物理一轮复习课时分层作业18动量和动量定理含答案,文件包含江苏版高考物理一轮复习课时分层作业18动量和动量定理doc、江苏版高考物理一轮复习课时分层作业18参考答案与精析doc等2份试卷配套教学资源,其中试卷共9页, 欢迎下载使用。
江苏专用高考物理一轮复习课后练习38机械振动含答案: 这是一份江苏专用高考物理一轮复习课后练习38机械振动含答案,共8页。试卷主要包含了关于简谐运动,下列说法正确的是等内容,欢迎下载使用。
江苏专用高考物理一轮复习课后练习39机械波含答案: 这是一份江苏专用高考物理一轮复习课后练习39机械波含答案,共9页。试卷主要包含了下列选项与多普勒效应有关的是等内容,欢迎下载使用。

