小学语文人教部编版一年级下册课文 2语文园地三教学设计及反思
展开教师姓名 |
| 单位名称 |
| 填写时间 |
| |||||||||||||||||
学科 | 语文 | 年级/册 | 一年级下册 | 教材版本 | 部编版 | |||||||||||||||||
课题名称 | 音序查了法 | |||||||||||||||||||||
难点名称 | 学会音序查字法查字典的方法 | |||||||||||||||||||||
难点分析 | 从知识角度分析为什么难 | 对于一年级的学生来说,字典是一个新事物,对其了解程度较低。需要学生对于拼音等知识基础牢固。所以学会音序查字法的方法对学生来说是个难点。 | ||||||||||||||||||||
从学生角度分析为什么难 | 第一次接触字典这本工具书,不了解字典,更不知道该如何查字典 对于拼音知识要求较高。因此学会音序查字法是个难点。 | |||||||||||||||||||||
难点教学方法 |
| |||||||||||||||||||||
教学环节 | 教学过程 | |||||||||||||||||||||
导入 | 情景导入 小红同学是一个非常爱学习的孩子,这一天她正在写字,她想写孙悟空,但是她不会写悟这个字,这该怎么办呢? (查字典,问老师、问家长等等) 那应该怎么查字典呢?用什么方法呢? 音序查字法:点出课题
| |||||||||||||||||||||
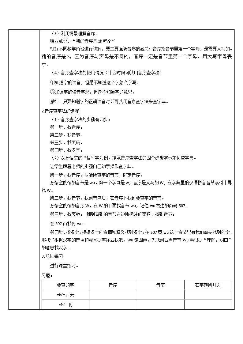
知识讲解 (难点突破) | 新课讲授 1.什么是音序查字法 (1)音序是什么? 音序的涵义:音序指音节里第一个字母,是需要大写的。 (2)利用字典讲解什么是音序让学生充分理解音序的涵义。 同时利用课件直观展示字典中的汉语拼音音节索引中的音序与音节。 字典中的汉语拼音音节索引中首字母相同的音节排列在一起。这音节中的第一个字母就叫做音序。音序都用大写字母表示。所有音节们按照一定顺序依次排列,音节右边的数字就是这个音节生字的所在的页码。 (3)利用情景理解音序。 猪八戒说:“猪的音序是zh吗?” 根据不同教学预设进行讲解,要主要强调音序的涵义:音序指音节里第一个字母,是需要大写的。 (4)音序查字法的使用情况(什么时候可以用音序查字法) ①知道字的读音,但是不知道这个字怎么字写。 ②知道字的读音字形,但是不知道字的意思。 总结:只要知道字的正确读音时都可以用音序查字法来查字典。 2.音序查字法的步骤 (1)音序查字法的步骤有四步: 第一步,找音序。 第二步,找音节。 第三步,找页码, 第四步,找汉字。 (2)以孙悟空的“悟”字为例,按照音序查字法的四个步骤演示如何查字典。 让学生跟着老师的步骤自己动手操作查字典。 第一步,找音序,认清所查字的音节,确定音序。 孙悟空的悟的音节是wu,第一个字母是w,音序是大写的W,在字典里的汉语拼音音节索引中寻找W。 第二步,找音节,找到音序后,在音序下找到要查字的音节。 孙悟空的悟的音序W,在W的下面找音节wu,记住wu右边的页码507。 第三步,找页数。 翻到查到的音节右边所标注的页数,找到音节。 在507页找到wu。 第四步,找汉字。根据汉字的音调和释义找到汉字。在507页wu这个音节里有我们需要找到的字,那我们根据汉字的音调和释义据需往后找吧。Wu是四声,先找到四声音节Wu,再根据“理解,明白”的意思找汉字。 3.巩固练习 进行课堂练习。 习题:
音序查字法的口诀: 音序查字要记牢,先把大写字母找。 字母下面找音节,看看他在第几页。 从这一页往后找,生字一定能找到。 4.课堂总结 小朋友们,今天我们学会了一项新的本领——音序查字法。大家以后遇到不会写的字可要记得用音序查字法去找到它哦! 5.作业布置 (1)查找汉字“唐”“沙”“空”在字典中的位置 (2)教爸爸妈妈学音序查字法 【板书设计】 音序查字法 一、音序 二、方法 1.找音序 2.找音节 3.找页码 4.找汉字
| |||||||||||||||||||||
课堂练习 (难点巩固) | 一、请写出下列字母的大写或小写。 A( ) d( ) M( ) Q( ) e( ) F( ) j( ) u( ) g( ) R( )
二、按要求填空。 1、“办”用音序查字法先查音序( ),再查音节( ),在字典第( )页,可以组词为( )。 2、“真”用音序查字法先查音序( ),再查音节( ),在字典第( )页,可以组词为( )。 3、“定”用音序查字法先查音序( ),再查音节( ),在字典第( )页,可以组词为( )。
三、按要求填表
| |||||||||||||||||||||
小结 | 小朋友们,今天我们学会了一项新的本领——音序查字法。大家以后遇到不会写的字可要记得用音序查字法去找到它哦!
| |||||||||||||||||||||
2021学年语文园地三教学设计及反思: 这是一份2021学年语文园地三教学设计及反思,共5页。教案主要包含了谜语激趣,谈话导入,复习旧知,做好准备,分步指导,学查字典,实战练习,稳固方法,小结等内容,欢迎下载使用。
小学语文人教部编版一年级下册语文园地三教学设计: 这是一份小学语文人教部编版一年级下册语文园地三教学设计,共2页。
人教部编版一年级下册语文园地三教案设计: 这是一份人教部编版一年级下册语文园地三教案设计,共2页。

