人教部编版八年级上册第五单元口语交际 复述与转述教案及反思
展开【教学目标】
1.了解复述与转述的含义和区别。
2.区分详细复述与简单复述,重点学习简单复述。
3.掌握变换人称、转换时空等转述的方法。
4.培养记忆能力、理解能力和语言表达能力,激发想象力和联想力。
【教学重难点】
1.教学重点:了解复述与转述的含义与区别,掌握复述与转述的基本要求。
2.教学难点:掌握变换人称、转换时空等转述方法。
【教学准备】
教学多媒体课件。
【教学课时】
1课时
【教学过程】
一、复习旧知,导入新课
教师:七年级上学期时,我们学习过一篇课文,叫《穿井得一人》,哪位同学能复述一下这篇课文的内容?
(一个学生复述课文,其他学生补充交流。)
教师:生活中离不开传话,传话就离不开复述与转述,如果不注意复述与转述的规则,就会闹出“穿井得一人”的笑话。今天,我们就来探究一下,怎样才能更好地复述与转述。
教师板书:口语交际 复述与转述 (出示课件1)
二、整体感知,明确概念
教师:什么是复述?
预设:(出示课件3)
复述就是在理解、吸收原材料的基础上,把读过的、听过的语言材料用自己的话说出来。复述需要有原材料,包括书面的文章和听到的故事、新闻、一般信息等口头材料。
教师:复述要注意什么?
预设:(出示课件3)
我们都有过复述课文的经历,一般是复述记叙类文章,有时要求复述得细致些,有时则要求简洁些。这是书面材料的复述。我们也有过这样的经历:将和某人聊天时听到的事讲给另外的人听,或将电视中看到的内容讲给别人听。这是口头材料的复述。
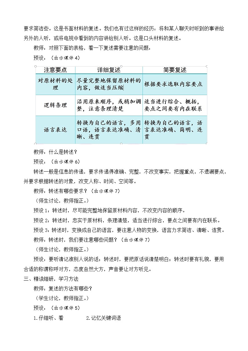
教师:对照下面的表格,看一下复述需要注意的问题:
预设:(出示课件4)
教师:什么是转述?
预设:(出示课件6)
转述一般是信息的传递,要求传递得准确、完整,不改变事实,把握重点,不遗漏要点,并要求根据转述的对象,改变人称、时间、空间等。
教师:转述有哪些要求?(出示课件7)
(师生讨论,教师指正。)
预设1:转述时,尽可能完整地保留原材料内容,不改变内容的顺序。
预设2:转述时,忠实于原材料,条理清楚,适当进行综合,要点之间要有内在联系。
预设3:转述时,变换成自己的语言,要注意人物的变换,语言力求简洁、清晰、连贯。
教师:转述时,我们要注意哪些问题?(出示课件7)
(师生讨论,教师指正。)
预设:要听清记准别人说的话;转述时,要把原话说清楚明白;转述时要有礼貌,要用合适的称谓称呼对方,态度自然大方,声音要让对方听见。
三、精读细研,学习方法
教师:复述的方法有哪些?
(学生讨论,教师指正。)
预设:(出示课件5)
1.仔细听、看 2.记忆关键词语
3.编写提纲 4.尝试复述
四、拓展探究,口语实践
出示题目:
(一)老师读一段故事,学生先在小组内练习详细复述和简要复述。老师再根据故事的内容、主题提出简要复述的不同要求,每个小组推荐一名代表在班里进行复述。注意详细复述和简要复述的异同。(出示课件8)
复述训练:(出示课件9)
鲁迅先生在浙江绍兴县教书的时候,每天晚上总喜欢到一位朋友家去谈天,有时很晚才回家。朋友家离学堂有好几里路,要经过一片坟地。
有一天,鲁迅先生和朋友谈得很晚才回家,这时已是半夜了,鲁迅正快步走,忽然发现不远处有一个白影子蹲在坟墓旁,忽高忽低,一会儿大,一会儿小,真像人们传说的鬼。鲁迅不相信鬼和神,他大步走上前去,用又硬又重的皮鞋向白影子踢去,只听得白影子“哎哟”一声倒了下去,鲁迅弯下腰,细细一看,原来并不是什么鬼,而是一个盗墓的。
(学生进行复述,教师指出不足。)
预设指正:(出示课件10)
鲁迅在绍兴乡村教书时,有一天到朋友家谈话很晚才回家,他经过一个坟地时,看见一个白影子在晃动,就用皮鞋踢了一脚,发现是个盗墓的。
出示题目:(出示课件11)
(二)根据下面的材料,进行转述训练。请与同学合作,轮流扮演材料中的人物,再现这件事情。要求转述准确、完整。
张明有了一辆新自行车,刘宇特别想骑一次,但是又不好意思直接跟张明说,所以请李晨帮忙转述自己的想法。听了李晨的话,张明欣然同意,请刘宇第二天上午九点到自己家所在的小区来骑车,并请李晨转述自己的邀请。
(学生训练,教师指正。)
预设1:李晨转述刘宇的话:张明,你的新自行车真漂亮,刘宇也想骑一下,可以吗?
预设2:李晨转述张明的话:刘宇,张明同意你骑他的自行车了。他约你明天上午九点到他家所在的小区去骑。
出示题目:(出示课件12)
(三)参看教材本次活动中意大利作家卡尔维诺描述的经典作品的特征。阅读后,请你用自己的话告诉同学什么是经典。
什么是经典作品?经典作品就是那些经常听别人反复说正在重读的书。经典作品,对于读过并喜爱它们的人,构成了一种宝贵的经验,但是对那些保留这个机会,等到享受它们的最佳状态来临时才阅读它们的人来说,也仍然是一种丰富的经验。阅读经典作品的时候,不管是初读还是重读,都能够从中获得发现。经典作品就是这样一些书,我们越是道听途说,以为我们懂了,当我们实际去读它们的时候,我们就越是觉得它们独特、意想不到和新颖。
(学生训练,教师指正。)
预设:经典作品就是那些经常听别人反复说正在重读的书。经典作品,对于读过并喜爱它们和对那些保留这个机会阅读的人,构成了一种宝贵的经验,但是对那些保留这个机会,等到享受它们的最佳状态来临时才阅读它们的人来说,也仍然是一种丰富的经验。
附录:板书设计
【教学反思】
本节课的教学立足教材,采用指导和活动相结合的方式组织课堂,避免了传统的灌输式教学模式,调动了学生学习的积极性。复述与转述都是针对已有材料进行的重述,因而在选材方面,指导课侧重选择学生熟知的材料,这样便于集体讲解;活动课采用教材中“口语实践”题+考题的模式,既完成了教材预设任务,又拓宽了学生的视野,使学生在活动训练中提高能力,达成目标。
【课后预习】
1.预习《名著导读 〈昆虫记〉 科普作品的阅读》,为学习本课做准备。
2.理解读法指导,把握题材特点,了解作者及写作背景。
3.阅读《昆虫记》,感知文本内容,了解科普作品的艺术趣味。
人教部编版八年级上册口语交际 复述与转述教案及反思: 这是一份人教部编版八年级上册口语交际 复述与转述教案及反思,共3页。教案主要包含了教学目标,教学重点,教学难点,课时安排,教学流程等内容,欢迎下载使用。
初中语文口语交际 复述与转述精品教案设计: 这是一份初中语文口语交际 复述与转述精品教案设计,共7页。
语文人教部编版 (五四制)口语交际 复述与转述获奖教学设计: 这是一份语文人教部编版 (五四制)口语交际 复述与转述获奖教学设计,共7页。

