高考化学一轮复习课后限时集训34原子结构与性质含答案
展开
这是一份高考化学一轮复习课后限时集训34原子结构与性质含答案,共11页。试卷主要包含了下列有关说法正确的是,下列有关氢键的说法正确的是等内容,欢迎下载使用。
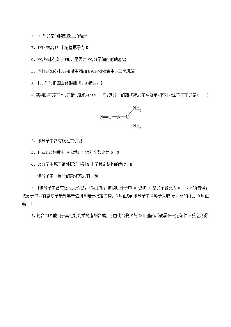
课后限时集训(三十四)(建议用时:40分钟)1.下列有关说法正确的是( )A.CH4与NH3分子的中心原子杂化轨道类型相同B.氢键是一种特殊的化学键,它广泛存在于物质中C.BF3和NH3的化学键类型和分子的极性(极性或非极性)都相同D.s电子与s电子间形成的是σ键,p电子与p电子间形成的是π键A [CH4分子的中心原子C原子形成4个σ键,无孤电子对,采用sp3杂化,NH3分子的中心原子N原子形成3个σ键,孤电子对数==1,采用sp3杂化,二者杂化轨道类型相同,A项正确;氢键不是化学键,是一种比范德华力稍强的作用力,B项错误;BF3为由极性键形成的非极性分子,NH3为由极性键形成的极性分子,C项错误;p电子与p电子头碰头能形成σ键,肩并肩能形成π键,D项错误。]2.S2Cl2是橙黄色液体,少量泄漏会产生窒息性气体,喷水雾可减慢其挥发,并产生酸性悬浊液。其分子结构如图所示。下列关于S2Cl2的说法错误的是( )A.分子中既含有极性键又含有非极性键B.S2Cl2为非极性分子C.与S2Br2结构相似,熔、沸点:S2Br2>S2Cl2D.S2Cl2中S采取sp3杂化B [S2Cl2分子不对称,正、负电荷重心不重合,为极性分子,B项错误。]3.NiSO4溶于氨水形成[Ni(NH3)6]SO4蓝色溶液。下列说法不正确的是( )A.SO的空间构型是三角锥形B.[Ni(NH3)6]2+中配位原子为NC.NH3的沸点高于PH3,是因为NH3分子间可形成氢键D.向[Ni(NH3)6]SO4溶液中滴加BaCl2溶液会生成白色沉淀A [SO为正四面体形结构,A错误。]4.某物质可溶于水、乙醇,熔点为209.5 ℃,其分子的结构简式如图所示。下列说法不正确的是( )A.该分子中含有极性共价键B.1 mol该物质中σ键和π键的个数比为5∶3C.该分子中原子最外层均达到8电子稳定结构的为C、ND.该分子中C原子的杂化方式有2种B [该分子中含有极性共价键,A项正确;该物质分子中σ键和π键的个数比为3∶1,B项错误;该分子中只有氢原子最外层未达到8电子稳定结构,C项正确;该分子中C原子采取sp、sp2杂化,D项正确。]5.化合物Y能用于高性能光学树脂的合成,可由化合物X与2甲基丙烯酰氯在一定条件下反应制得:下列有关化合物X、Y的说法正确的是( )A.X分子中所有原子一定在同一平面上B.Y与Br2的加成产物分子中含有手性碳原子C.X、Y均不能使酸性KMnO4溶液褪色D.Y分子中的碳原子杂化类型均为sp2B [羟基上的O原子一定与苯环共平面,但是羟基上的H原子不一定与苯环共平面,A项错误;Y与Br2加成后的产物中,与甲基相连的碳原子为手性碳原子,B项正确;X中的酚羟基、Y中的碳碳双键均可以被酸性KMnO4溶液氧化,从而使KMnO4溶液颜色褪去,C项错误;Y分子中的碳原子杂化类型有sp2和sp3,D项错误。]6.下列有关氢键的说法正确的是( )D [HF溶液中HF与HF、H2O与H2O、HF与H2O之间均存在氢键,氢键类型有如下4种:F—H…F、F—H…O、O—H…F、O—H…O,A项错误;形成分子间氢键,而形成分子内氢键,分子间氢键使分子间作用力增大,故的沸点比的高,B项错误;H2O的稳定性高,是因为水分子中H—O键的键能大,而氢键影响物理性质,C项错误;相对于,苯环上多了一个—COO-,羟基上与氧结合的氢原子能与羧基上氧原子形成氢键,使其更难电离出H+,D项正确。]7.经X射线衍射测得化合物R的晶体结构,其局部结构如图所示。(1)从结构角度分析,R中两种阳离子的相同之处为 ,不同之处为 。(填标号)A.中心原子的杂化轨道类型B.中心原子的价层电子对数C.立体结构D.共价键类型(2)R中阴离子N中的σ键总数为 个。分子中的大π键可用符号表示,其中m代表参与形成大π键的原子数,n代表参与形成大π键的电子数(如苯分子中的大π键可表示为),则N中的大π键应表示为 。(3)图中虚线代表氢键,其表示式为(NH)N—H…Cl、 、 。[解析] (1)R中两种阳离子分别为H3O+和NH。A选项,两种阳离子中心原子的杂化轨道类型均为sp3,所以两者相同;B选项,H3O+中心原子的价层电子对数为(6+3-1)/2=4,NH中心原子的价层电子对数为(5+4-1)/2=4,所以两者相同;C选项,H3O+和NH的立体结构分别为三角锥形和正四面体形,所以两者不同;D选项,H3O+和NH均含有极性共价键和配位键,所以两者相同。(2)由题给图示可知,N与N之间形成5个N—N键,因此有5个σ键。N中有5个氮原子参与形成大π键,每个N原子与其他2个N原子形成共价键,每个N原子还可以提供1个电子参与大π键的形成,加上得到的1个电子,共有6个电子参与形成大π键,因此N中的大π键可表示为。(3)根据题给表示式可知,除表示出形成氢键的原子外,还要表示出形成氢键的原子所在的原子团和该原子在原子团中的成键情况,因此氢键的表示式为(NH)N—H…Cl、(H3O+)O—H…N(N)、(NH)N—H…N(N)。[答案] (1)ABD C (2)5 Π(3)(H3O+)O—H…N(N) (NH)N—H…N(N)8.(2020·黑龙江五校联考)(1)丙酸钠(CH3CH2COONa)和氨基乙酸钠均能水解,水解产物有丙酸(CH3CH2COOH)和氨基乙酸(H2NCH2COOH),H2NCH2COOH中N原子的杂化轨道类型为 杂化,C原子的杂化轨道类型为 杂化。常温下丙酸为液体,而氨基乙酸为固体,主要原因是 。(2)H2S和H2O2的主要物理性质如表所示: 熔点/K沸点/K水中的溶解度(标准状况)H2S1872022.6H2O2272423以任意比互溶H2S和H2O2的相对分子质量基本相同,造成上述物理性质差异的主要原因是 。[解析] (1)H2NCH2COOH中N原子上有3对成键电子和1对孤电子对,故为sp3杂化;H2NCH2COOH中—CH2—的C原子为sp3杂化,羧基上C原子为sp2杂化。分子间氢键能影响物质的熔、沸点。[答案] (1)sp3 sp3、sp2 羧基的存在使丙酸形成分子间氢键,而氨基乙酸分子中,羧基和氨基均能形成分子间氢键 (2)H2O2分子间易形成氢键又能与H2O分子间形成氢键,故H2O2沸点较高,易溶于水9.(2020·厦门模拟)钴及其化合物在生产生活中有广泛的应用。回答下列问题:(1)基态钴原子价电子排布式为 。(2)Co3+在水中易被还原成Co2+,而在氨水中可稳定存在,其原因为 。(3)[Co(NO)4]2-中Co2+的配位数为4,配体中N的杂化方式为 ,该配离子中各元素I1由小到大的顺序为 (填元素符号),1 mol该配离子中含σ键数目为 NA。(4)八面体配合物CoCl3·3NH3结构有 种,其中极性分子有 种。(5)配合物Co2(CO)8的结构如下图,该配合物中存在的作用力类型有 (填字母)。A.金属键 B.离子键 C.共价键 D.配位键E.氢键 F.范德华力[解析] (3)配体NO中心原子N的价电子层电子为3对,为平面三角形,杂化方式为sp2;非金属性越强,第一电离能越大,由于N的电子排布是半满稳定结构,所以第一电离能大于O,所以I1由小到大的顺序为Co<O<N;硝酸根中σ键有3个,则一个[Co(NO)4]2-中含σ键数目为4+3×4=16,则1 mol该配离子中含σ键数目为16NA。(4)根据八面体的立体构型知,配合物CoCl3·3NH3结构有2种,因为不能形成对称结构,其中极性分子也是2种。[答案] (1)3d74s2 (2)Co3+可与NH3形成较稳定的配合物 (3)sp2 Co<O<N 16 (4)2 2 (5)ACDF10.(1)依据VSEPR理论推测S2O的立体构型为 ,中心原子S的杂化方式为 ,[Ag(S2O3)2]3-中存在的化学键有 (填字母序号)。A.离子键 B.极性键 C.非极性键 D.金属键 E.配位键(2)氯气与熟石灰反应制漂白粉时会生成副产物Ca(ClO3)2,ClO中心原子的杂化方式为 、立体构型是 。(3)镍和苯基硼酸共催化剂实现了丙烯醇(CH2===CH—CH2OH)的绿色高效合成。丙烯醇中碳原子的杂化类型有 ;丙醛(CH3CH2CHO)与丙烯醇(CH2===CH—CH2OH)的相对分子质量相等,但丙醛比丙烯醇的沸点低的多,其主要原因是 。(4)呋喃()分子中,碳原子和氧原子的杂化方式分别为 、 ;1 mol 吡咯()分子中含有 mol σ键,分子中N采用杂化方式为 。(5)VCl2溶液与乙二胺(H2N—CH2—CH2—NH2)可形成配离子[V(En)2]2+(En是乙二胺的简写),该配离子中所含非金属元素的电负性由大到小的顺序是 (用元素符号表示)。乙二胺分子中氮原子的杂化轨道类型为 ,乙二胺和三甲胺[N(CH3)3]均属于胺,且相对分子质量相近,但乙二胺比三甲胺的沸点高得多,原因是 。(6)HF的水溶液中存在的氢键有 (用A—H…B形式表示)。[解析] (1)硫代硫酸根离子中一个硫原子相当于氧原子,中心硫原子孤电子对数为=0,价层电子数为0+4=4;[Ag(S2O3)2]3-中Ag+与S2O之间形成配位键,硫原子之间形成非极性键,硫与氧原子之间形成极性键。(3)丙烯醇中碳原子形成了一个碳碳双键,其余为碳氧、碳氢单键,所以C原子的杂化类型有sp2和sp3杂化,丙醛(CH3CH2CHO)与丙烯醇(CH2===CH—CH2OH)相对分子质量相等,但丙醛比丙烯醇的沸点低的多,是因为丙烯醇分子间存在氢键。[答案] (1)四面体形 sp3 BCE(2)sp3 三角锥形(3)sp2、sp3 丙烯醇分子间存在氢键 (4)sp2 sp3 10 sp3(5)N>C>H sp3 乙二胺分子间形成氢键(6)F—H…O F—H…F O—H…F O—H…O11.(1)①V2O5常用作SO2 转化为SO3的催化剂。SO2 分子中S原子价层电子对数是 对,分子的立体构型为 ;SO3气态为单分子,该分子中S原子的杂化轨道类型为 ;SO3的三聚体环状结构如图1所示,该结构中S原子的杂化轨道类型为 ;该结构中S—O键长有两类,一类键长约140 pm,另一类键长约160 pm,较短的键为 (填图1中字母),该分子中含有 个σ键。图1图2②V2O5 溶解在NaOH溶液中,可得到钒酸钠(Na3VO4),该盐阴离子的立体构型为 ;也可以得到偏钒酸钠,其阴离子呈如图2所示的无限链状结构,则偏钒酸钠的化学式为 。(2)NH3可用于合成尿素、硫酸铵等氮肥。某化肥厂从生产的硫酸铵中检出一种组成为N4H4(SO4)2的物质。该物质在水溶液中以SO和N4H两种正四面体构型的离子存在。N4H遇碱生成一种形似白磷的N4分子,白磷(P4)分子的结构如图所示,写出N4H的结构(标明其中的配位键) 。白磷(P4)分子[解析] (1)①SO2 分子中S原子价层电子对数是3对,分子的立体构型为V形;SO3气态为单分子,该分子中S原子的杂化轨道类型为sp2杂化;SO3的三聚体环状结构如图1所示,该结构中S原子的杂化轨道类型为sp3杂化;该结构中S—O键长有两类,一类键长约140 pm,另一类键长约为160 pm,其中a为硫氧双键,b为硫氧单键,较短的键为a,该分子中含有12个σ键。②VO中,V形成4个σ键,孤电子对数为=0,为正四面体结构;由链状结构可知每个V与3个O形成阴离子,且V的化合价为+5,则形成的化合物的化学式为NaVO3。(2)N4H中每个N原子与另外3个N原子形成共价键,同时与1个氢离子形成配位键,则N4H的结构为。[答案] (1)①3 V形 sp2杂化 sp3杂化 a 12②正四面体形 NaVO3(2)12.(2020·模拟精选)(1)实验测得AlCl3的蒸气以二聚分子Al2Cl6的形式存在,已知Al2Cl6为非极性分子,分子中Al与Cl交替排列,Al与Cl均满足8电子稳定结构,则Al2Cl6分子中Al原子采取 杂化,Al2Cl6分子的结构式为 。(2)钛铁矿经过H2SO4、HNO3等多种物质处理后会生成硫酸氧钛等中间产物。①硫酸氧钛晶体中阳离子为如图所示链状聚合形式的离子,该晶体的化学式为 ,晶体中存在的微粒间作用力有离子键、 和 。②查阅资料知H2SO4和HNO3的沸点分别为338 ℃和83 ℃,试分析二者沸点差异大的主要原因 。(3)Mg2C3与水反应可生成H2C===C===CH2,H2C===C===CH2中中间碳原子的杂化轨道类型是 ,反应所涉及的元素中电负性最大的是 (填元素符号),Mg2C3和H2C===C===CH2中均存在 (填标号)。A.配位键 B.σ键 C.π键 D.氢键[解析] (1)Al2Cl6为非极性的二聚分子,Al与Cl均满足8电子稳定结构,则每个Al原子的价电子对数为4,根据价层电子对互斥理论知Al原子的杂化类型为sp3杂化;Al2Cl6为共价化合物,分子中氯原子提供孤对电子,铝原子提供空轨道,有配位键形成,使所有原子均达到8电子稳定结构,Al2Cl6分子的结构式为。(2)①由题图1可知,该晶体的阳离子中Ti原子个数与O原子个数之比为1∶1,故阳离子为TiO2+,该晶体的化学式为TiOSO4。硫酸氧钛晶体中TiO2+、SO之间存在离子键,TiO2+中Ti原子和O原子之间存在共价键,SO中S原子和O原子之间存在共价键、配位键。②H2SO4和HNO3都可以形成氢键,但二者沸点相差较大,主要原因是H2SO4只能形成分子间氢键,HNO3能形成分子内氢键。(3)Mg2C3与水反应可生成H2C===C===CH2,所以Mg2C3的组成为Mg2+和[C===C===C]4-,H2C===C===CH2中中间的碳原子形成2个σ键和2个π键,杂化轨道类型是sp;反应所涉及的元素有O、H、Mg、C,电负性从大到小的顺序为O>C>H>Mg,电负性最大的是O;Mg2C3中的[C===C===C]4-和H2C===C===CH2中均存在σ键和π键。[答案] (1)sp3 (2)①TiOSO4 共价键 配位键②H2SO4形成分子间氢键而HNO3形成分子内氢键(3)sp O BC13.周期表中前三周期元素A、B、C、D,原子序数依次增大,A的基态原子的L层电子是K层电子的两倍;B的价电子层中的未成对电子有3个;C与B同族;D的最高价含氧酸为酸性最强的无机含氧酸。请回答下列问题:(1)C的基态原子的核外电子排布式为 ;D的最高价含氧酸酸性比其低两价的含氧酸酸性强的原因是 。(2)杂化轨道分为等性和不等性杂化,不等性杂化时在杂化轨道中有不参加成键的孤电子对存在。A、B、C都能与D形成中心原子杂化方式为 的二元共价化合物。其中,属于不等性杂化的是 (写化学式)。以上不等性杂化的化合物价层电子对立体构型为 ,分子立体构型为 。(3)以上不等性杂化化合物成键轨道的夹角 (填“大于”“等于”或“小于”)等性杂化的化合物成键轨道的夹角。由于C原子核外比B多了一个电子层,C还可以和D形成另一种二元共价化合物。此时C的杂化轨道中没有孤电子对,比起之前C和D形成的不等性杂化化合物,其杂化轨道增加了一条,根据杂化轨道的形成方式推测该化合物中C原子的杂化方式为 。[解析] 元素周期表前三周期元素A、B、C、D,原子序数依次增大,A的基态原子的L层电子是K层电子的两倍,则L层有4个电子,A为碳元素;B的价电子层中有3个未成对电子,则B为氮元素;C与B同族,则C为磷元素;D的最高价含氧酸为酸性最强的无机含氧酸,则D为氯元素。(1)C为磷元素,位于元素周期表的第三周期ⅤA族,核外最外层有5个电子,其基态原子的核外电子排布式为[Ne]3s23p3或1s22s22p63s23p3;D为Cl,其最高价含氧酸为HClO4,HClO4中非羟基氧原子数为3个,HClO3中非羟基氧原子数为2个,非羟基氧原子越多,中心原子的价态越高,导致Cl—O—H中的O的电子越向Cl偏移,越易电离出H+,所以HClO4的酸性强;(2)C、N、P分别与Cl形成CCl4、NCl3、PCl3,中心原子杂化方式都为sp3。其中NCl3与PCl3的中心原子都有1对孤电子对,属于不等性杂化;NCl3、PCl3的中心原子都有3对σ键电子对和1对孤电子对,则其价层电子对立体构型(VSEPR模型)为四面体形,分子立体构型为三角锥形。(3)由于不等性杂化中存在孤电子对,孤电子对对成键电子对的排斥力大,使得不等性杂化化合物成键轨道的夹角小于等性杂化的化合物成键轨道的夹角;P和Cl形成的化合物中,P原子没有孤电子对,且杂化轨道比PCl3多1条,该物质有5条等性杂化轨道,该物质为PCl5,根据杂化轨道的形成方式,P原子的3d轨道上必然有1条轨道参与杂化,形成5条sp3d等性杂化轨道。[答案] (1)[Ne]3s23p3(或1s22s22p63s23p3) HClO4中非羟基氧原子数为3个,HClO3中非羟基氧原子数为2个,非羟基氧原子越多,中心原子的价态越高,导致Cl—O—H中的O的电子越向Cl偏移,越易电离出H+,所以HClO4的酸性强 (2)sp3 NCl3、PCl3 四面体形 三角锥形 (3)小于 sp3d
相关试卷
这是一份高考化学一轮复习课后限时集训32化学实验方案的设计与评价含答案,共11页。
这是一份高考化学一轮复习课后限时集训21化学反应速率含答案,共9页。试卷主要包含了已知,已知NO2与N2O4可相互转化等内容,欢迎下载使用。
这是一份高考化学一轮复习课后限时集训16原子结构化学键含答案,共8页。试卷主要包含了金属氢是一种高密度、高储能材料,下列有关化学用语表示正确的是,下列化学用语表示不正确的是等内容,欢迎下载使用。

