





新疆 初中历史 中考复习 第十六单元 第二次工业革命和近代科学文化 真题训练
展开
这是一份新疆 初中历史 中考复习 第十六单元 第二次工业革命和近代科学文化 真题训练,文件包含新疆初中历史中考复习第十六单元第二次工业革命和近代科学文化真题训练学生版doc、新疆初中历史中考复习第十六单元第二次工业革命和近代科学文化真题训练教师版doc等2份试卷配套教学资源,其中试卷共14页, 欢迎下载使用。
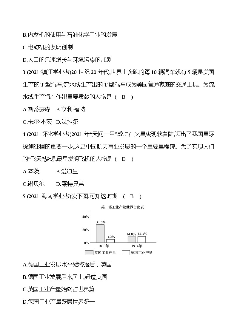
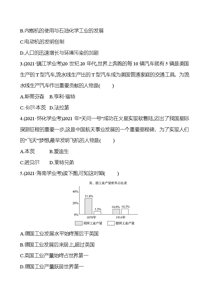
新疆 初中历史 中考复习 第十六单元 第二次工业革命和近代科学文化 真题训练 新疆真题 1.(2020·新疆学业考·T13)1866年,人们铺设了一条横跨大西洋的电缆,建立了东半球与美洲之间直接的通讯联络。其主要技术来源于( )A.工业革命 B.第二次工业革命C.新航路开辟 D.第三次科技革命2.(2019·新疆学业考·T14)巴尔扎克的“人间喜剧”小说集,再现了法国19世纪早期纷繁复杂的社会图景,其中的经典之作有( )A.《神曲》 B.《高老头》C.《物种起源》 D.《英雄交响曲》3.(2021·新疆学业考·T20)(节选)人口的迁徙和流动对人类社会产生重大影响。阅读材料,回答问题。 材料三(3)如图中人口增幅最大且工业生产实力最强的是哪个国家?据图并结合所学知识,分析该国经济飞速发展的原因。答:国家:美国。原因:第二次工业革命的开展;美国内战(南北战争)清除了资本主义发展的最大障碍,为美国经济发展创造了条件。全国真题 1.(2021·南京学业考)“在第一次工业革命尚未结束之际,新一轮的技术革新浪潮已经兴起。”“技术革新”最显著的成就是( )A.集中的手工工场出现 B.珍妮纺纱机的开始使用 C.新式交通工具的问世 D.电力进入生产生活领域2.(2021·益阳学业考)如图是1870-1910年世界石油年产量的变化示意图。这一时期世界石油年产量迅速增加的主要原因是( )A.蒸汽机的广泛应用B.内燃机的使用与石油化学工业的发展C.电动机的发明创制D.人口的迅速增长与环境污染的加剧3.(2021·镇江学业考)20世纪20年代,世界上奔跑的每10辆汽车就有5辆是美国生产的T型汽车,流水线生产出的T型汽车成为美国普通家庭的交通工具。为流水线生产汽车作出重要贡献的人物是( )A.斯蒂芬森 B.亨利·福特C.卡尔·本茨 D.法拉第4.(2021·怀化学业考)2021年“天问一号”成功在火星实现软着陆,迈出了我国星际探测征程的重要一步,这是中国航天事业发展的一个重要里程碑。为了实现人们的“飞天”梦想,最早发明飞机的人物是( )A.本茨 B.爱迪生C.诺贝尔 D.莱特兄弟5.(2021·海南学业考)读下图,可知这时期( )A.德国工业发展水平始终落后于英国B.德国工业发展后来居上,超过英国C.英国工业产量始终占世界第一D.德国工业产量跃居世界第一6.(2021·荆州学业考)19世纪70-90年代,美国工业企业数量增加了40%,资本总额却增加了300%,从21亿美元上升到65亿美元;20世纪初,美国大公司占全国工业企业总数的26%,它所雇佣的工人占全国工人总数的75%以上,产值接近全国工业总产值的80%。材料表明美国( )A.蒸汽动力大量应用 B.重化工业高度发展C.西部地区得到开发 D.垄断资本主义出现7.(2021·安徽学业考)1900年以后,机器导致的力量革命使男人相对于女人在生产领域的力量优势变得无足轻重,“女性与男性第一次平等地站在机器面前”。这可以说明( )A.科学研究引领技术突破B.男女平等基本实现C.科技进步引起社会变化D.自然经济开始解体8.(2021·潍坊学业考)19世纪70年代中期到一战期间,欧洲一些国家的小学教员数量大增。法国增加了大约1/3,英国、芬兰更增长了7-13倍。这是因为( )A.城市化的需求 B.推行义务教育C.妇女地位提高 D.人口数量激增9.(2021·雅安学业考)如图为英国1750—1870年农村人口与城市人口比例变化示意图。从图中可知英国( )A.农村人口呈上升趋势B.城市人口居世界首位C.城市数量不断增加D.城市化不断推进10.(2021·乐山学业考)有学者认为:“工业革命与城市化的出现是人类历史上的巨大进步……19世纪英国城市的环境问题的确非常严重,主要表现为水体污染和空气污染,由此造成多种传染病的流行及早期公害的发生。”对这段话的解读最全面的是( )A.工业化导致了环境污染B.城市化造成传染病流行C.工业革命是一把双刃剑D.当时英国经济非常落后11.(2021·福建学业考)下图所示成就一定程度上推动了近代科学的发展。取得这些成就的人物是 ( )A.牛顿 B.达尔文 C.诺贝尔 D.爱迪生12.(2021·北京学业考)1831年,达尔文随船(见图)进行环球航行,船长希望达尔文能够找到科学论据来验证《圣经》的记载,没想到旅行结束后,达尔文却得出了相反的结论。以下关于达尔文这次航行的说法正确的是( )A.首次证明了地圆学说B.提出了万有引力定律C.体现第二次工业革命的交通成就D.为提出进化论的观点积累了素材13.(2021·青海学业考)文学作品往往是一个时代的缩影。如《高老头》再现了法国19世纪早期纷繁复杂的社会图景,对“拜金主义”进行了辛辣的讽刺。这部文学作品的作者是 ( )A.巴尔扎克 B.托尔斯泰C.伏尔泰 D.卢梭14.(2021·株洲学业考)世界近代科学与文化领域群星璀璨,成就斐然。下列名人与其代表作搭配正确的是( )A.牛顿——《物种起源》B.达尔文——《向日葵》C.贝多芬——《英雄交响曲》D.巴尔扎克——《战争与和平》15.(2021·临沂学业考)阅读材料,结合所学知识回答问题。材料一 迈克尔·法拉第是英国物理学家、化学家,也是著名的自学成才的科学家。生于一个贫苦铁匠家庭,仅上过小学。1831年,他作出了关于电力场的关键性突破,永远改变了人类文明。他被称为“电学之父”。——摘编自《科普中国网》(1)材料一中的科学家“关于电力场的关键性突破”是指他作出的什么贡献?哪种机械进入生产领域之后,电力才开始作为动力带动机器?答:发现了电磁感应现象;发电机。材料二 爱迪生8岁上学,但仅仅读了三个月的书,就被老师斥为“低能儿”而撵出校门。从此以后,他的母亲是他的“家庭教师”。爱迪生的文化程度极低,对人类的贡献却这么巨大,这里的“秘诀”是什么呢?他除了有一颗好奇的心,一种亲自试验的本能外,就是他具有超乎常人的艰苦工作的无穷精力和果敢精神。——摘编自《爱迪生传》(2004年3月1日内蒙古科学技术出版社出版)(2)材料二中的历史人物为人类的文明与进步作出了许多巨大贡献,请举出其中的一项。从材料一、二中,可以看出这两位历史人物有何突出的共同点?答:发明耐用的白炽灯泡、碱性蓄电池、电影摄影机和放映机等(回答出一项即可);不因循守旧,大胆创新等。(3)上述历史人物的贡献推动人类社会进入了什么时代?在该时代,国际秩序或世界格局发生了两次重大变化,其中第一次重大变化后建立的国际秩序的名称是什么?答:“电气时代”;凡尔赛-华盛顿体系。
相关试卷
这是一份新疆 初中历史 中考复习 第十六单元 第二次工业革命和近代科学文化 提分练习,文件包含新疆初中历史中考复习第十六单元第二次工业革命和近代科学文化提分练习教师版doc、新疆初中历史中考复习第十六单元第二次工业革命和近代科学文化提分练习学生版doc等2份试卷配套教学资源,其中试卷共11页, 欢迎下载使用。
这是一份新疆 初中历史 中考复习 第二单元 近代化的早期探索与民族危机的加剧 真题训练,文件包含新疆初中历史中考复习第二单元近代化的早期探索与民族危机的加剧真题训练学生版doc、新疆初中历史中考复习第二单元近代化的早期探索与民族危机的加剧真题训练教师版doc等2份试卷配套教学资源,其中试卷共18页, 欢迎下载使用。
这是一份新疆 初中历史 中考复习 第二十单元 中国古代新疆地方史 真题训练,文件包含新疆初中历史中考复习第二十单元中国古代新疆地方史真题训练学生版doc、新疆初中历史中考复习第二十单元中国古代新疆地方史真题训练教师版doc等2份试卷配套教学资源,其中试卷共8页, 欢迎下载使用。