2021-2022学年湖北省鄂州市高一下学期期末质量监测生物试题(详解版)
展开
这是一份2021-2022学年湖北省鄂州市高一下学期期末质量监测生物试题(详解版),共24页。试卷主要包含了选择题,非选择题等内容,欢迎下载使用。
鄂州市2021~2022学年度下学期期末质量监测
高一生物学
一、选择题:本题共20小题,每小题2分,共40分。在每小题给出的四个选项中,只有一项是符合题目要求的。
1. 孟德尔用豌豆作实验材料进行多次杂交实验,发现了基因分离定律和自由组合定律。下列相关叙述正确的是
A. 豌豆作杂交实验材料,实验现象容易分析,结果可靠
B. 孟德尔对分离现象的解释是根据受精过程中染色体的变化提出的
C. 孟德尔根据杂交、自交和测交的实验结果作出自由组合现象的解释
D. 若孟德尔没有用数学方法对实验结果进行分析,也能做出分离现象的解释
【答案】A
【解析】
【分析】假说-演绎法是在观察和分析问题以后,通过推理和想象提出解释问题的假说,根据假说进行演绎推理,再通过实验验证演绎推理的结论。
【详解】A、豌豆具有易于区分的相对性状、自然状态下是纯种等优点,故豌豆作杂交实验材料,实验现象容易分析,结果可靠,A正确;
B、孟德尔对分离现象进行解释时,生物学界还没有意识到配子形成和受精过程中染色体的变化,B错误;
C、孟德尔根据杂交、自交的实验结果作出自由组合现象的解释,然后通过测交实验验证假说,C错误;
D、孟德尔用数学方法对实验结果进行分析是其对分离现象作出解释并成功的原因之一,D错误。
故选A。
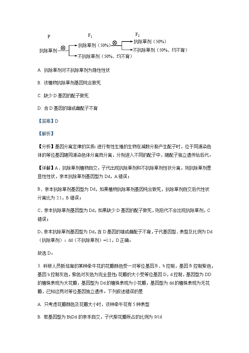
2. 某植物的抗除草剂和不抗除草剂是一对相对性状(由等位基因D、d决定),用一株抗除草剂的该植物进行实验,过程及结果如图。下列相关叙述正确的是
A. 抗除草剂对不抗除草剂为隐性性状
B. 该植物抗除草剂基因纯合致死
C. 缺少D基因的配子致死
D. 含D基因的雄或雌配子不育
【答案】D
【解析】
【分析】基因分离定律的实质:进行有性生殖的生物在减数分裂产生配子时,位于同源染色体的等位基因随同源染色体分离而分离,分别进入不同的配子中,随配子独立遗传给后代。
【详解】A、抗除草剂植物自交,子代出现抗除草剂和不抗除草剂性状分离,则抗除草剂是显性性状,亲本抗除草剂基因型为Dd,A错误;
B、亲本抗除草剂基因型为Dd,如果植物抗除草剂基因纯合致死,抗除草剂自交后代性状分离比为2:1,B错误;
C、亲本抗除草剂基因型为Dd,如果缺少D基因的配子致死,则后代不会出现抗除草剂,C错误;
D、亲本抗除草剂基因型为Dd,含D基因的雄或雌配子不育,子代基因型、表型及比例为Dd(抗除草剂):dd(不抗除草剂)=1:1,D正确。
故选D。
3. 科研人员新培育的某种牵牛花的花瓣颜色受一对等位基因B、b控制,基因B控制紫色,基因b控制灰色,紫色对灰色为完全显性;花瓣的大小受等位基因D,d控制,基因型为DD的植株表现为大花瓣,基因型为Dd的植株表现为小花瓣,基因型为dd的植株表现为无花瓣,已知这两对等位基因独立遗传。下列叙述错误的是
A. 只考虑花瓣颜色及花瓣大小时,该种牵牛花有5种表型
B. 若基因型为BbDd的亲本自交,子代紫花瓣所占的比例为9/16
C. 某紫色小花瓣与灰色小花瓣个体杂交,子代中灰色小花瓣个体占3/8
D. 若基因型为BbDd的亲本测交,子代紫色小花瓣所占的比例为1/4
【答案】C
【解析】
【分析】当无花瓣时候则不考虑花瓣颜色,所以表现型有大花瓣紫色、大花瓣灰色、无花瓣、小花瓣紫色、小花瓣灰色5种。
【详解】A、只考虑花瓣颜色及花瓣大小时,该种牵牛花有5种表型,分别为表现型有大花瓣紫色、大花瓣灰色、无花瓣、小花瓣紫色、小花瓣灰色5种,A正确;
B、若基因型为BbDd的亲本自交,根据基因的自由组合定律,子代紫花瓣所占的比例为3/4×3/4=9/16 ,B正确;
C、某紫色小花瓣(B_Dd)与灰色小花瓣(bbDd)个体杂交,因为不确定紫色小花瓣的基因型,所以子代中灰色小花瓣个体不可以判断,C错误;
D、基因型为BbDd的亲本测交,子代紫色小花瓣所占的比例为1/2×1/2=1/4,D正确。
故选C。
4. 如图表示某生物体(2N)细胞分裂过程中某些物质的变化。据图分析,下列相关说法错误的是
A. 图1中a与图2中乙表示同种物质
B. 图1I→Ⅱ→Ⅲ→Ⅳ过程中c变化可用图2甲描述
C. 图1中Ⅲ时期的细胞含有2个染色体组
D. 图2中甲数量为4n时细胞中着丝粒数为2n
【答案】C
【解析】
【分析】分析图1:a是染色体、b是染色单体、c是DNA,Ⅰ中没有染色单体,染色体:DNA分子=1:1,且染色体数目与体细胞相同,可能处于有丝分裂末期、减数第二次分裂后期;Ⅱ中染色体数、染色单体数和DNA分子数之比为1:2:2,且染色体数目与体细胞相同,可能处于有丝分裂前期、中期和减数第一次分裂过程;Ⅲ中染色体数、染色单体数和DNA分子数之比为1:2:2,但数目均只有Ⅱ中的一半,可能处于减数第二次分裂前期和中期;Ⅳ中没有染色单体,染色体数:DNA分子=1:1,且染色体数目是体细胞的一半,可能处于减数第二次分裂末期;
分析图2:甲表示减数分裂DNA的变化曲线,乙表示减数分裂染色体的变化曲线。
【详解】A、图1中a表示染色体,与图2中乙表示同种物质,A正确;
B、据分析可知,图1I→Ⅱ→Ⅲ→Ⅳ过程中,c变化可表示减数分裂DNA的变化,可用图2甲描述,B正确;
C、图1中Ⅲ时期的细胞处于减数第二次分裂前、中期,染色体数目减半,含有1个染色体组,C错误;
D、图2中甲(DNA)数量为4n时细胞处于减数第一次分裂,此时染色体数目未加倍,为2n,所以着丝粒数为2n,D正确。
故选C。
5. 下列关于有性生殖的叙述,错误的是()
A. 受精作用过程中不存在精子和卵细胞的识别环节
B. 基因分离定律的实质发生于真核生物的减数分裂过程
C. 有性生殖的生物通过减数分裂能产生基因型不同的有性生殖细胞
D. 动物产生的配子中一般不存在同源染色体
【答案】A
【解析】
【分析】基因分离定律的实质:杂合体内,等位基因在减数分裂生成配子时随同源染色体的分开而分离,进入两个不同的配子,独立的随配子遗传给后代。
【详解】A、受精作用是精子和卵细胞相互识别、融合成为受精卵的过程,A错误;
B、基因分离定律的实质是等位基因随同源染色体的分离而分离,发生于真核生物的减数第一次分裂后期,B正确;
C、减数分裂过程中会发生基因的重组,有性生殖的生物通过减数分裂能产生基因型不同的有性生殖细胞,C正确;
D、因为在减数第一次分裂后期,同源染色体分离进入不同的子细胞,因此动物产生的配子中一般不存在同源染色体,D正确。
故选A。
6. 孔雀鸽的尾羽张开时像一把美丽的扇子,似孔雀开屏而得名,其性别决定为ZW型。孔雀鸽的长颈对中颈为显性,分别由常染色体上基因A和a控制,黑眼色对红眼色为显性,分别由Z染色体上的基因B和b控制。现取红眼长颈雌鸽与黑眼长颈雄鸽杂交,子代表型及比例为黑眼长颈雌:黑眼长颈雄:黑眼中颈雌:黑眼中颈雄:红眼长颈雌:红眼长颈雄:红眼中颈雌:红眼中颈雄=2:2:1:1:2:2:1:1,推测亲本基因型为
A. AAZbW、AaZbZb B. AaZBW、AaZBZb
C. AaZbW、AaZBZb D. AaZBW、AaZbZb
【答案】C
【解析】
【分析】解答本题的关键是将后代复杂的表现型比例简单化,即分别考虑两对性状的比例及与性别的关系,进而判断两个亲本的基因型,再利用基因的分离定律解决相关自由组合定律的问题。
【详解】根据题干信息:孔雀鸽的长颈对中颈为显性,分别由常染色体上基因A和a控制,黑眼色对红眼色为显性,分别由Z染色体上的基因B和b控制。红眼长颈雌鸽与黑眼长颈雄鸽的基因型为A_ZbW×A_ZBZ ̄,单独看长颈和中颈这对相对性状,子代长颈:中颈=3:1,则亲本基因型为Aa×Aa,单独看黑眼和红眼这对相对性状,雌鸽和雄鸽中黑眼:红眼均为1:1,故亲本基因型为ZbW×ZBZb,C正确。
故选C。
7. 基因、生物性状和环境因素之间存在着十分复杂的关系,下列有关叙述正确的是
A. 性染色体上的基因均与性别决定有关
B. 相同环境中表现型相同的个体,基因型一定相同
C. 人的身高、智力是由基因决定的,与环境因素无关
D. 基因的碱基序列相同,该基因决定的性状可能不同
【答案】D
【解析】
【分析】生物的表观遗传是指生物体基因的碱基序列保持不变,但基因表达和表现型发生可遗传变化的现象。这种现象的出现主要是基因中部分碱基发生了甲基化修饰的结果。
【详解】A、由遗传因素决定性别的生物,其性染色体上的基因不一定与性别决定有关,如位于果蝇X染色体上的眼色基因,A错误;
B、相同环境下,表现型相同的个体的基因型不一定相同,如DD和Dd都表现为高茎,B错误;
C、人的身高、智力是由基因决定的,同时还受环境因素的影响,C错误;
D、基因的碱基序列相同,该基因决定的性状不一定相同,可能受表观遗传影响,D正确。
故选D。
8. 下列关于探索遗传物质实验的叙述,错误的是( )
A. 格里菲思的实验说明了转化来的S型细菌的毒性是可以遗传的
B. 艾弗里实验中被DNA酶处理的S型细菌细胞提取物与R型细菌混合,不能使R型细菌发生转化
C. 绝大多数生物的遗传物质是DNA,所以DNA是主要的遗传物质
D. 噬菌体侵染细菌实验中搅拌的目的是使噬菌体的DNA和蛋白质外壳分开
【答案】D
【解析】
【分析】1、肺炎链球菌体内转化实验:R型细菌→小鼠→存活;S型细菌→小鼠→死亡;加热杀死的S型细菌→小鼠→存活;加热杀死的S型细菌+R型细菌→小鼠→死亡。在艾弗里证明遗传物质是DNA的实验中,艾弗里将S型细菌的DNA、蛋白质、糖类等物质分离开,单独的、直接的观察它们各自的作用。
2、T2噬菌体侵染细菌的实验步骤:分别用35S或32P标记噬菌体→噬菌体与大肠杆菌混合培养→噬菌体侵染未被标记的细菌→在搅拌器中搅拌(搅拌的目的是将噬菌体外壳与大肠杆菌分开),然后离心,检测上清液和沉淀物中的放射性物质。
【详解】A、格里菲斯的肺炎链球菌转化实验证明S型细菌中存在某种转化因子,能将R型细菌转化为S型细菌,且转化出的S型细菌的性状(毒性)是可以遗传的,A正确;
B、艾弗里实验中被DNA酶处理的S型细菌细胞提取物与R型细菌混合,结果发现培养基上仅有R型菌生长,说明被DNA酶处理的S型细菌细胞提取物不能使R型细菌发生转化,B正确;
C、绝大多数生物的遗传物质是DNA,少数生物的遗传物质是RNA,所以DNA是主要的遗传物质,C正确;
D、噬菌体侵染细菌实验中搅拌的目的是使噬菌体的蛋白质外壳与大肠杆菌分开,D错误。
故选D。
9. 下列有关DNA分子结构特点的叙述,正确的是( )
A. 碱基对位于DNA分子的外侧,构成DNA分子的基本骨架
B. DNA分子是以4种脱氧核苷酸为单位连接而成的
C. 生物的DNA分子中都至少含2个游离的磷酸基团
D. DNA分子中A-T碱基对数量越多,热稳定性越强
【答案】B
【解析】
【分析】DNA分子结构的主要特点:DNA是由两条反向平行的脱氧核苷酸长链盘旋而成的双螺旋结构;DNA的外侧由脱氧核糖和磷酸交替连接构成的基本骨架,内侧是碱基通过氢键连接形成的碱基对,碱基之间的配对遵循碱基互补配对原则(A-T、C-G)。
【详解】A、碱基对位于DNA分子的内侧,磷酸与脱氧核糖交替连接,排在外侧,构成DNA分子的基本骨架,A错误;
B、DNA分子的基本单位是脱氧核苷酸,该分子是以4种脱氧核苷酸为单位连接而成的长链组成的,B正确;
C、生物的链状DNA分子中都至少含2个游离的磷酸基团,C错误;
D、DNA分子中A-T碱基对数量越多,其中含有的氢键越少,其热稳定性越弱;DNA分子中G-C碱基对数量越多,其中含有的氢键越多,其热稳定性越高,因为A-T之间有两个氢键,而G-C之间有三个氢键,D错误。
故选B。
10. 下列关于DNA分子复制的叙述,正确的是
A. DNA分子复制时先全部解旋,再进行复制
B. DNA分子复制过程中没有氢键的断裂和形成
C. DNA分子复制过程需要酶的催化并且消耗ATP
D. DNA分子复制是以一条母链为模板合成两条子链
【答案】C
【解析】
【分析】1、DNA复制过程为:(1)解旋:需要细胞提供能量,在解旋酶的作用下,两条螺旋的双链解开;(2)合成子链:以解开的每一段母链为模板,在DNA聚合酶等酶的作用下,利用游离的4种脱氧核苷酸为原料,按照碱基互补配对原则,合成与母链互补的子链;(3)形成子代DNA分子:延伸子链,母链和相应子链盘绕成双螺旋结构;
2.场所:主要在细胞核,此外在线粒体和叶绿体中也能进行;
3.时期:有丝分裂间期和减数第一次分裂前的间期;
4.特点:(1)边解旋边复制;(2)复制方式:半保留复制;
5.条件:(1)模板:亲代DNA分子的两条链;(2)原料:游离的4种脱氧核苷酸;(3)能量:ATP;(4)酶:解旋酶、DNA聚合酶。
【详解】A、从结果看,DNA复制方式为半保留复制,从过程看,DNA的复制方式为边解旋边复制,A错误;
B、DNA双链之间的碱基通过氢键相连,所以DNA复制过程中有氢键的断裂,也有氢键的形成,B错误;
C、复制过程需要解旋酶、DNA聚合酶的催化并且消耗ATP,C正确;
D、DNA分子复制是以两条母链为模板合成两条子链,D错误。
故选C。
11. 某一DNA分子中有6000个碱基对,其中腺嘌呤:胞嘧啶=1:2。下列相关叙述错误的是
A. 该DNA分子含有2000个鸟嘌呤
B. 该DNA分子复制2次需要6000个T
C. 该DNA分子中(A+C)/(G+T)=1
D. 该DNA分子中A:T:C:G=1:1:2:2
【答案】A
【解析】
【分析】该DNA分子中有6000个碱基对,其中腺嘌呤:胞嘧啶=1:2,因为DNA分子双链结构中A=T,G=C,故该DNA分子中A=T=2000,G=C=4000。
【详解】A、根据分析来看,该DNA分子中鸟嘌呤有4000个,A错误;
B、该DNA分子复制,需要T=(22-1)×2000=6000,B正确;
C、双链DNA分子中,A=T,G=C,(A+C)/(G+T)=1,C正确;
D、根据分析,该DNA分子中A=T=2000,G=C=4000,A:T:C:G=1:1:2:2,D正确。
故选A。
12. 缺氧条件下,缺氧诱导因子(HIF-1α,一种蛋白质)与核转位蛋白(ARNT)结合,调节基因的表达生成促红细胞生成素(EPO,一种促进红细胞生成的蛋白质激素),但是在正常条件下,HIF-1α会被蛋白酶降解而无法发挥作用,调节过程如图所示。下列相关叙述错误的是()
A. 人成熟红细胞的细胞核内可以完成EPO基因的表达
B. EPO的化学本质为蛋白质,单体是氨基酸
C. 细胞合成EPO时,tRNA与mRNA发生碱基互补配对
D. HIF-1α与ARNT结合到DNA上对基因表达有调节作用
【答案】A
【解析】
【分析】基因控制蛋白质的合成包括转录和翻译两个过程,其中转录是以DNA的一条链为模板合成mRNA的过程,主要在细胞核中进行;翻译是以mRNA为模板合成蛋白质的过程,发生在核糖体上。
【详解】A、人成熟红细胞无细胞核,因此在其中不能完成EPO基因的表达,A错误;
B、题中显示,HIF-1α会被蛋白酶降解而无法发挥作用,根据酶的专一性可知,EPO的化学本质为蛋白质,单体是氨基酸,B正确;
C、细胞合成EPO时,需要经过翻译过程,翻译过程中tRNA与mRNA会发生碱基互补配对,从而实现多肽链的合成,C正确;
D、HIF-1α与ARNT结合到DNA的相应部位,进而促进EPO的合成,说明HIF-1α与ARNT结合到DNA上对基因的表达有调节作用,D正确。
故选A。
13. 某tRNA分子的结构如图所示,下列相关叙述正确的是
A. 该RNA分子中所有碱基均互补配对形成双链结构
B. 玉米细胞中的RNA主要由细胞核中转录而来
C. 与其他RNA相比,该tRNA具有的独特成分是U碱基
D. tRNA分子中任意三个相邻的含氮碱基均可组成反密码子
【答案】B
【解析】
【分析】tRNA呈“三叶草形”结构,部分碱基互补配对,通过氢键连接。每种tRNA只能识别并转运一种氨基酸。tRNA结合氨基酸的部位是其羟基末端(—OH)。tRNA一端携带氨基酸,另一端有3个碱基,这3个碱基可以与mRNA上的密码子互补配对,叫反密码子。
【详解】A、如图,tRNA中部分碱基互补配对,tRNA是单链结构,A错误;
B、RNA是由DNA转录而来,DNA主要存在于细胞核,故RNA主要由细胞核中转录而来,B正确;
C、所有RNA的碱基都是A、U、G、C,C错误;
D、tRNA一端携带氨基酸,另一端有3个碱基,这3个碱基可以与mRNA上的密码子互补配对,叫反密码子,D错误。
故选B。
14. 基因的多效性指的是染色体上一个或一对基因影响生物的多种性状,又称“一因多效”,如豌豆中控制花色的基因也控制种皮的颜色和叶腋有无黑斑。下列叙述正确的是()
A. 生物细胞中的基因都具有多效性
B. 豌豆种皮颜色、叶腋黑斑只与控制花色的基因有关
C. 基因与性状的关系并非简单的线性关系,是一个错综复杂的调控网络
D. 排除环境干扰,只需研究染色体上的基因,就能确定基因与性状之间的关系
【答案】C
【解析】
【分析】基因与性状的关系不是简单的线性关系,通常情况下基因与性状是一一对应的关系,一个性状也可以由多个基因控制一个基因也可以与多个性状有关。
【详解】A、通常情况下基因与性状是一一对应的关系,一个基因也可以与多个性状有关,即生物细胞中的基因不都具有多效性,A错误;
B、豌豆种皮颜色、叶腋黑斑除了与控制花色的基因有关,还与环境有关,B错误;
C、基因与性状的关系不是简单的线性关系,通常情况下基因与性状是一一对应的关系,一个性状也可以由多个基因控制,一个基因也可以与多个性状有关,是一个错综复杂的调控网络,C正确;
D、基因除了位于染色体上,还位于线粒体、叶绿体等上,因此排除环境干扰,只研究染色体上的基因,无法确定基因与性状之间的关系,D错误。
故选C。
15. 心源性猝死是一种影响35岁以下年轻大的遗传性疾病,一旦发病会心跳骤停,猝死率很高,近年研究发现此病与CDH2基因突变有关。下列关于基因突变的叙述,正确的是()
A. DNA分子上的任何碱基改变都属于基因突变
B. 基因突变可能导致表达的蛋白质发生改变
C. 基因突变是可遗传变异,都能遗传给后代
D. 基因可突变出多个等位基因,体现了基因突变的随机性
【答案】B
【解析】
【分析】基因突变的概念:DNA分子中发生碱基对的替换、增添和缺失,而引起的基因结构改变。
【详解】A、DNA分子包括基因片段和非基因片段,若碱基改变发生在非基因区,则不属于基因突变,A错误;
B、基因突变可能导致表达的蛋白质发生改变,如基因突变可能导致对应mRNA上终止密码子提前出现,使翻译提前终止,使蛋白质长度明显变短,B正确;
C、发生在动物体细胞中的基因突变,不能遗传给后代,C错误;
D、基因可突变出多个等位基因,体现了基因突变的不定向性,D错误。
故选B。
16. 下列关于生物变异的叙述,错误的是( )
A. 人5号染色体部分缺失引起的猫叫综合征属于染色体变异
B. 小鼠一条染色体上A基因重复引起表现型变化属于染色体数目变异
C. 一对正常的大龄夫妇生育了一个21三体综合征患者属于染色体数目变异
D. 某动物9号、22号染色体互换片段导致的变异属于染色体结构变异
【答案】B
【解析】
【分析】可遗传的变异包括基因突变、基因重组和染色体变异:
(1)基因突变是指基因中碱基对增添、缺失或替换,这会导致基因结构的改变,进而产生新基因;
(2)基因重组是指在生物体进行有性生殖的过程中,控制不同性状的非等位基因重新组合,包括两种类型:①自由组合型:减数第一次分裂后期,随着非同源染色体自由组合,非同源染色体上的非等位基因也自由组合。②交叉互换型:减数第一次分裂前期(四分体),基因随着同源染色体的非等位基因的交叉互换而发生重组。
(3)染色体变异包括染色体结构变异(重复、缺失、易位、倒位)和染色体数目变异。
【详解】A、猫叫综合征是第5号染色体部分缺失引起的,属于染色体变异,A正确;
B、染色体变异包括染色体结构变异和染色体数目变异,一条染色体上A基因重复引起表现型变化属于染色体结构变异,B错误;
C、21三体综合征是指21号染色体多了一条,属于染色体数目变异,C正确;
D、9号染色体和22号染色体互换片段所致的变异,发生在非同源染色体之间,说明发生了染色体结构变异中的易位,D正确。
故选B。
17. 关于“低温诱导植物染色体数目的变化”的实验,下列说法错误的是( )
A. 大葱可作为实验材料,其原因是根尖分生区细胞有丝分裂旺盛
B. 用体积分数95%的酒精冲洗固定的细胞2次
C. 剪取根尖约0.5~1cm放置于冰箱的低温室内诱导染色体数目加倍
D. 低温(4℃)处理植物分生组织细胞,能够抑制纺锤体的形成
【答案】C
【解析】
【分析】低温会抑制纺锤体的形成,着丝粒分裂后的形成的子染色体不能被拉向两极,导致染色体数目的加倍。
【详解】A、大葱根尖分生区细胞分化程度较低,有丝分裂旺盛,因此大葱可作为实验材料,A正确;
B、卡诺氏液固定后,需要用95%的酒精冲洗2次,洗去多余的卡诺氏液,B正确;
C、将蒜放在装满清水的容器上方,让蒜的底部接触水面,于室温(约25℃)进行培养。待蒜长出约1 cm长的不定根时,将整个装置放入冰箱冷藏室内,诱导培养48~72 h,C错误;
D、低温(4℃)诱导能抑制细胞有丝分裂时纺锤体的形成,使子染色体不能移向细胞两极,从而引起细胞内染色体数目加倍,D正确。
故选C。
18. 如图表示母亲生育年龄与子女唐氏综合征(21三体综合征)发病率之间的关系。下列相关叙述错误的是( )
A. 大龄孕妇进行产前诊断可以筛查唐氏综合征
B. 子女患唐氏综合征与父亲产生的精子异常无关
C. 唐氏综合征属于染色体异常遗传病
D. 母亲年龄越大,21号染色体不分离的可能性越大
【答案】B
【解析】
【分析】1、唐氏综合征即21三体综合征,又称先天愚型或Down综合征,是由染色体异常(多了一条21号染色体)而导致的疾病,患者体细胞中染色体数目为47条。
2、题图分析:曲线走势显示唐氏综合征的发病率与母亲的生育年龄有关,母亲生育年龄越大,尤其是40岁后,子女患该病的概率明显增加。
【详解】A、唐氏综合征属于染色体数目变异,可以通过产前诊断筛查唐氏综合征,A正确;
B、唐氏综合征的病因是母亲或父亲在形成配子过程中第21号同源染色体不分离或姐妹染色单体未分离造成的,B错误;
C、唐氏综合征即21三体综合征,是由染色体异常(多了一条21号染色体)而导致的疾病,属于染色体异常遗传病,C正确;
D、由曲线可知,唐氏综合征的发病率与母亲的生育年龄有关,母亲生育年龄越大,尤其是40岁后,子女患该病的概率明显增加,说明母亲年龄越大,21号染色体不分离的可能性越大,D正确。
故选B。
19. 桦尺蛾的体色有黑色、灰色两种,由B、b基因控制。科研人员为研究环境与桦尺蛾体色的关系,对不同区域桦尺蛾体色表现型频率和基因频率进行分析、统计,绘制图像如图。下列相关叙述错误的是()
A. 黑色桦尺蛾和灰色桦尺蛾可能不存在生殖隔离
B. 不同体色桦尺蛾在不同区域的分布状况,是自然选择的结果
C. 据图分析,基因B控制的是黑色性状,基因b控制的是灰色性状
D. 只考虑基因B、b,深色工业C区杂合桦尺蛾的基因型频率为0.49
【答案】D
【解析】
【分析】题意分析:在A区,树干呈浅灰色,灰色的桦尺蛾能适应环境而生存,深色的桦尺蛾不适应环境而不能很好的生存;在工业污染区,树变黑,黑色的桦尺蛾能适应环境,而灰色的桦尺蛾不能适应环境,这体现了生物进化的方向有自然选择决定。
【详解】A、黑色桦尺蛾和灰色桦尺蛾应该还是同一物种,因而可能不存在生殖隔离,A正确;
B、由于自然选择决定了生物进化的方向,据此可推测不同体色桦尺蛾在不同区域的分布状况,是自然选择的结果,B正确;
C、据图分析,浅色工业A区b基因频率高,说明b基因控制的性质适宜在浅色区域生存,因而基因b控制的是灰色性状;而在深色工业C区b基因频率较低,B基因的频率应该较高,而该区域是黑色桦尺蠖的适宜生存区,因此,基因B控制的是黑色性状,C正确;
D、只考虑基因B、b,深色工业C区中b的基因频率为0.3,B的基因频率为0.7,则杂合桦尺蛾的基因型频率为2×0.3×0.7=0.42,D错误。
故选D。
【点睛】
20. 如图表示生物新物种形成的基本环节,对图示分析错误的是()
A. a表示突变和基因重组,是生物进化的原材料
B. b表示生殖隔离和地理隔离,是生物进化的标志
C. c表示新物种形成,新物种与生活环境协同进化
D. 生物进化的动力和结果分别是生存斗争、适者生存
【答案】B
【解析】
【分析】分析题图,图示表示生物新物种形成的基本环节,其中a表示可遗传的变异,包括基因突变、基因重组和染色体变异;b表示生殖隔离,是新物种形成的标志;c表示新物种形成;d表示地理隔离。
【详解】A、a是可遗传的变异,包括突变(基因突变和染色体变异)和基因重组,是进化的原材料,A正确;
B、b标志新物种的形成,表示生殖隔离,生物进化的标志是种群基因频率的改变,B错误;
C、c表示新物种形成,生物的进化过程实际上是生物与生物、生物与无机环境之间的共同进化过程,C正确;
D、达尔文的自然选择学说中,生存斗争是生物进化的动力,最终会造成适者生存的现象,D正确。
故选B。
【点睛】
二、非选择题:本题共4小题,共60分。
21. 绵羊黑面(A)对白面(a)为显性,长角(B)对短角(b)为显性,两对基因位于常染色体上且独立遗传。现用多对雌、雄绵羊分别进行如下两组杂交实验:
第一组:多对雌、雄绵羊杂交,获得的F1中黑面长角:黑面短角:白面长角:白面短角=3:3:1:1;
第二组:多对雌、雄绵羊杂交,获得的F1中黑面长角:黑面短角=3:1.回答下列问题:
(1)这两对等位基因的遗传遵循_______定律。
(2)第一组实验中,亲本绵羊的基因型组合是_______,第二组实验中,亲本绵羊是_______(填“纯合子”或“杂合子”)。
(3)让第一组实验F1中的所有黑面长角分别和白面长角雌雄个体相互交配,理论上,F2的表现型及比例是_______。
(4)若第二组实验中的亲本绵羊均为黑面个体,_______(填“能”或“不能”)确定某个亲本基因型只有一种,理由是_______。
【答案】(1)基因的(分离和)自由组合
(2) ①. AaBb×Aabb ②. 杂合子
(3)黑面长角:黑面短角:白面长角:白面短角=6:2:3:1
(4) ①. 不能 ②. 亲本绵羊均为黑面,其基因型组合可能是AA×AA或AA×Aa都可以使F1全为黑面,无法确定某个亲本的基因型为AA还是Aa
【解析】
【分析】基因自由组合定律的实质:进行有性生殖的生物在进行减数分裂产生配子的过程中,位于非同源染色体上的非等位基因随非同源染色体自由组合而发生自由组合
【小问1详解】
绵羊黑面(A)对白面(a)为显性,长角(B)对短角(b)为显性,两对基因位于常染色体上且独立遗传,所以这两对等位基因的遗传遵循基因的自由组合定律。
【小问2详解】
杂交试验中,第一组实验中,子代有黑面和白面且为数量比为3:1,亲本就这对基因来说就是Aa和Aa,子代有长角和短角且为数量比为1:1,亲本就这对基因来说就是Bb和bb,第一组实验中,亲本绵羊的基因型组合是AaBb×Aabb;第二组实验中,子代黑面长角:黑面短角=3:1,因子代只有黑面(显性性状),所以亲本就面色这对基因来说是有一方是AA,另一方不能确定,而子代有长角和短角且为数量比为3:1,所以亲本就角这对基因来说就是Bb和Bb,因而亲本绵羊是杂合子。
【小问3详解】
第一组实验亲本是AaBb×Aabb,所以F1中的黑面长角基因型是1/3AABb,2/3AaBb,白面长角aaBb,所有黑面长角分别和白面长角雌雄个体相互交配,两对基因分别计算,1/3AA,2/3Aa和aa,F2中Aa:aa=2:1,即表现型黑面:白面=2:1,另一对基因,Bb×Bb,F2中B-:bb=3:1,即表现型长角:短角=3:1,所以F2的表现型及比例是黑面长角:黑面短角:白面长角:白面短角=6:2:3:1。
【小问4详解】
若第二组实验中的亲本绵羊均为黑面个体,不能确定某个亲本基因型只有一种,理由是亲本绵羊均为黑面,其基因型组合可能是AA×AA或AA×Aa都可以使F1全为黑面,无法确定某个亲本的基因型为AA还是Aa。
22. 如图为某高等动物细胞内蛋白质的生物合成示意图。回答下列问题:
脯氨酸
CCA、CCCCCU、CCG
苏氨酸
ACU、ACCACA、ACG
甘氨酸
GGU、GGAGGG、GGC
缬氨酸
GUU、GUCGUA、GUG
(1)DNA和RNA在化学组成成分上的区别在于____________。
(2)该动物细胞中,基因表达过程中转录的场所有____________,②过程在核糖体上进行,图中核糖体移动的方向是____________(填“从左到右”或“从右到左”),Ⅱ携带的氨基酸是____________。
(3)如果核DNA上碱基序列发生改变,生物性状不一定改变,原因是____________。
(4)一个mRNA上连接多个核糖体叫作多聚核糖体形成这种多聚核糖体意义在于____________。在线粒体中mRNA一端结合核糖体、一端结合DNA,这说明____________。
【答案】(1)DNA含有特有的胸腺嘧啶和脱氧核糖,而RNA含有特有的尿嘧啶和核糖
(2) ①. 细胞核、线粒体 ②. 从右到左 ③. 苏氨酸
(3)密码子具有简并性;生物体的性状除受基因控制,还同时受环境因素的影响
(4) ①. 少量的mRNA合成大量的蛋白质 ②. 线粒体中转录和翻译同时进行
【解析】
【分析】蛋白质的合成过程包括转录和翻译两个阶段.转录以DNA的一条链为模板通过碱基互补配对原则形成信使RNA的过程。转录的场所主要在细胞核,转录的模板是DNA的一条链,转录的原料为4种核糖核苷酸,转录的产物为一条单链的mRNA,转录过程也碱基互补配对原则.而翻译在核糖体中以信使RNA为模板,以转运RNA为运载工具合成具有一定氨基酸排列顺序的蛋白质分子。图中①为转录,②为翻译。
【小问1详解】
DNA和RNA在化学组成成分上的区别在于DNA含有特有的胸腺嘧啶和脱氧核糖,而RNA含有特有的尿嘧啶和核糖。
【小问2详解】
该动物细胞中,基因表达过程中转录的场所主要是在细胞核,其次在线粒体中也存在少量的转录过程。根据图中肽链的长短方向判断,图中核糖体移动的方向是从右到左。Ⅱ的反密码子是UGA,则对应的密码子是ACU,则Ⅱ携带的氨基酸是苏氨酸。
【小问3详解】
由于存在密码子的简并性,因此即使核DNA上碱基序列发生改变,生物性状不一定改变,同时生物体的性状是由基因和环境共同影响,因此核DNA上碱基序列发生改变也不一定就会引起生物体性状的改变。
【小问4详解】
一个mRNA上连接多个核糖体的意义在于少量的mRNA就能合成大量的蛋白质,提高翻译的效率。在线粒体中mRNA一端结合核糖体、一端结合DNA,这说明线粒体中转录和翻译是同时进行的。
23. 如图表示某家族两种单基因遗传病的系谱图。假设甲遗传病由基因A/a控制,乙遗传病由基因B/b控制,且Ⅲ4不携带两种病的致病基因。回答下列问题:
(1)甲病的遗传方式是_______遗传。乙病的遗传方式是_______遗传。
(2)图中Ⅲ3的基因型为_______,Ⅳ2与Ⅳ3基因型相同的概率为_______。
(3)Ⅳ2乙病致病基因来源为_______→_______→Ⅲ3→Ⅳ2。
(4)某实验小组调查甲病的发病率时,为保证调查结果的准确性,调查时需要做到_______。
【答案】(1) ①. 常染色体隐性 ②. 伴X染色体隐性
(2) ①. AAXBXb或AaXBXb ②. 5/9
(3) ①. Ⅰ1 ②. Ⅱ2
(4)随机取样
【解析】
【分析】由图可知,Ⅲ2患病而亲代都不患病,可以得知甲病的遗传方式是隐性遗传。又因为Ⅲ4不携带两种病的致病基因,而Ⅳ2和Ⅳ3患乙病,所以甲病的遗传方式是常染色体隐性遗传。乙病的遗传方式是伴X染色体隐性遗传。
【小问1详解】
由分析可知,甲病的遗传方式是常染色体隐性遗传。乙病的遗传方式是伴X染色体隐性遗传。
【小问2详解】
因为Ⅲ2患病,所以Ⅲ3可能携带a基因,又因为一定含有b基因且不患乙病,所以图中Ⅲ3的基因型为AAXBXb或AaXBXb,Ⅳ2与Ⅳ3基因型为(1/3AaXbY和2/3AAXbY),所以相同的概率为2/3×2/3+1/3×1/3=5/9。
【小问3详解】
就乙病而言,IV2的基因型为XbY, Y来自父亲,故致病基因来自Ⅲ3,其基因型为XBXb,Ⅱ1的基因型为XBY, Ⅱ2的基因型为XBXb,即Ⅲ3的致病基因来自Ⅱ2,I2基因型为XBY, I1基因型为XBXb,故I2的致病基因来自I1,即Ⅳ2的乙病致病基因来源为Ⅰ1→Ⅱ2→Ⅲ3→Ⅳ2。
【小问4详解】
某实验小组调查甲病的发病率时,为保证调查结果的准确性,调查时需要做到随机取样。
【点睛】本题考查遗传病的知识点,要求学生能够根据系谱图判断遗传方式,这是突破该题的关键,然后利用所学的基因分离定律和伴性遗传的特点解决问题,把握基因分离定律中常见的分离比和相关基因型之间的关系。
24. 如图表示以某二倍体植株(TtYy)为实验材料培育新品种的途径。回答下列问题:
(1)途径1获得品种A的育种方式为_______,依据的遗传学原理是_______。
(2)经途径3获得的品种C含有_______个染色体组,品种C_______(填“是”或“不是”)新物种,原因是_______。
(3)若想获得基因型为ttyy的植株,最简便的方法是利用途径_______。
(4)为了尽快获得稳定遗传的优良品种(TTYY)应采用途径_______,该过程中秋水仙素的作用机理是_______。
(5)途径4的育种与途径1的育种相比,其最突出的特点是(从基因角度分析)_______。
【答案】(1) ①. 杂交育种 ②. 基因重组
(2) ①. 4 ②. 是 ③. 品种C是四倍体,原植株是二倍体,它们之间存在生殖隔离
(3)1 (4) ①. 2 ②. 抑制细胞分裂时纺锤体的形成
(5)能够产生新基因(新的等位基因)
【解析】
【分析】据图分析,途径l为杂交育种,途径2为单倍体育种过程,途径3为多倍体育种过程,途径4为诱变育种。据此答题。
【小问1详解】
由图可知,通过授粉获取的种子从而得到的品种A,可知途径1获得品种A的育种方式为杂交育种,依据的遗传学原理是基因重组。
【小问2详解】
因为由图可知途径3为多倍体育种过程,可知经途径3获得的品种C含有4个染色体组,品种C是新物种,原因是品种C是四倍体,原植株是二倍体,它们之间存在生殖隔离。
【小问3详解】
如果选育的性状都是隐性性状,最简单的方法是杂交育种,因为隐性性状表现出来即为纯合,可稳定遗传。所以若想获得基因型为ttyy的植株,最简便的方法是利用途径1。
【小问4详解】
途径2为单倍体育种过程,为了尽快获得稳定遗传的优良品种(TTYY)应采用途径2,该过程中秋水仙素的作用机理是抑制细胞分裂时纺锤体的形成。
【小问5详解】
途径4的育种与途径1的育种相比,其最突出的特点是(从基因角度分析)能够产生新基因(新的等位基因)。
【点睛】本题考查了植物育种方法中的杂交育种、单倍体育种、多倍体育种、诱变育种等方式,意在通过过程图的理解,综合考查不同育种方法的特点。
相关试卷
这是一份湖北省鄂州市2021-2022学年高一生物上学期期末质量监测试题(Word版附答案),共6页。
这是一份2021-2022学年湖北省鄂州市高二下学期期末质量监测生物试题含解析,共19页。试卷主要包含了选择题,非选择题等内容,欢迎下载使用。
这是一份2021-2022学年湖北省鄂州市高二下学期期末质量监测生物试题PDF版含答案,共7页。

