高考生物二轮复习6信息给予类-“去粗存精”突破法训练含答案
展开突破题型 6 信息给予类——“去粗存精”突破法
[全国卷Ⅰ]人或动物PrP基因编码一种蛋白(PrPc),该蛋白无致病性。PrPc的空间结构改变后成为(PrPsc)(朊粒),就具有了致病性。PrPsc可以诱导更多的PrPc转变为PrPsc,实现朊粒的增殖,可以引起疯牛病。据此判断,下列叙述,正确的是( )
A.朊粒侵入机体后可整合到宿主的基因组中
B.朊粒的增殖方式与肺炎双球菌的增殖方式相同
C.蛋白质空间结构的改变可以使其功能发生变化
D.PrPc转变为PrPsc的过程属于遗传信息的翻译过程
解析:首先要理解PrPc与PrPsc的关系:PrPc本身无致病性,但其空间结构改变后,就成为具有致病性的PrPsc。朊粒是蛋白质,所以不会整合到宿主的基因组中;朊粒属于有毒的蛋白质,它是基因表达出的PrPc经诱导后改变相关结构形成的;肺炎双球菌的增殖方式为二分裂;蛋白质的功能取决于其空间结构,蛋白质的空间结构改变会引起其功能发生改变;翻译是以mRNA为模板合成蛋白质的过程。由题意可知,PrPc转变为PrPsc是已有的蛋白质空间结构改变的过程,不属于遗传信息的翻译过程。
答案:C
Ⅰ.答题模板
Ⅱ.怎样正确解答材料信息题
1.相信自己,找准材料信息,知识都已学过
材料信息题的作答,第一,应该明确这些题的落脚点是教材中的内容,不能畏惧这类题目;第二,看材料要专注、抓住大意,可以多看几遍,不能泛泛地看;第三,应该找材料的关键点,尤其是可能和我们所学内容建立联系的地方,这是解题的突破口。
2.知识衔接,明确命题意图,做好答题准备
信息题所给材料一般比较陌生,或是一些熟悉的信息组合,需要从材料中寻找相关知识点,明确命题者的意图,找到解题的钥匙。解答此类题目同时应注意:第一,不要急于作答,逐词逐句阅读题目弄清意思,抓住重点,分清是什么,答什么,要明确命题者的意图;第二,根据题目给予的条件和已有的知识联系,让二者进行搭桥,找到答题的切入点。第三,注意题干与课本知识相互转换;找到与教材的衔接点,正确把握解题方向和思路。
3.细化知识,准确规范答题,得分才是关键
(1)要抓住试题中的关键性词语,注意对关键性的文字要画线描点,要抓住重点词语才能在有限的时间里做到游刃有余,比如概念性的描述、至少、最多、最佳等关键词语更要重视。
(2)注意各个小问题的前后联系。每个试题都是一个整体,各个小问题也不是孤立的。做题时会遇到这种情况,上一个问题的提示在下一个问题中,特别是材料实验题,不能答好上一小题才答下一小题,而是要把所有问题看成一个整体,重视问题之间的联系,形成一个整体思路和解决方案。最后,罗列考点,重视假设,套用考点知识推理整个过程。
1.科学家将“人造基因”导入细菌,合成了具有完全生物活性的“人造蛋白质”。下列有关叙述,不正确的是( )
A.该蛋白质的合成场所是核糖体
B.该蛋白质的合成过程需要3种RNA参与
C.“人造基因”的表达过程不需要脱氧核苷酸做原料
D.“人造基因”可能拥有全部的密码子
解析:人造蛋白的合成场所为核糖体;此蛋白质合成过程中有mRNA、tRNA及rRNA(核糖体中)三种RNA参与;基因表达包括转录和翻译过程,此过程中不需要脱氧核苷酸做原料;密码子位于mRNA上。
答案:D
2.拟南芥P基因的突变体表现为花发育异常。用生长素极性运输抑制剂处理正常拟南芥,也会造成相似的花异常。下列推测错误的是( )
A.生长素与花的发育有关
B.生长素极性运输与花的发育有关
C.P基因可能与生长素极性运输有关
D.生长素极性运输抑制剂诱发了P基因突变
解析:信息之一是“用生长素极性运输抑制剂处理正常拟南芥,也会造成相似的花异常”。信息之二是“P基因的突变体表现为花发育异常”,由此可推测P基因起作用的机制,如P基因可能与生长素运输抑制物的合成等有关。题干文字中没有有关生长素极性运输抑制剂与P基因突变的关系的叙述。
答案:D
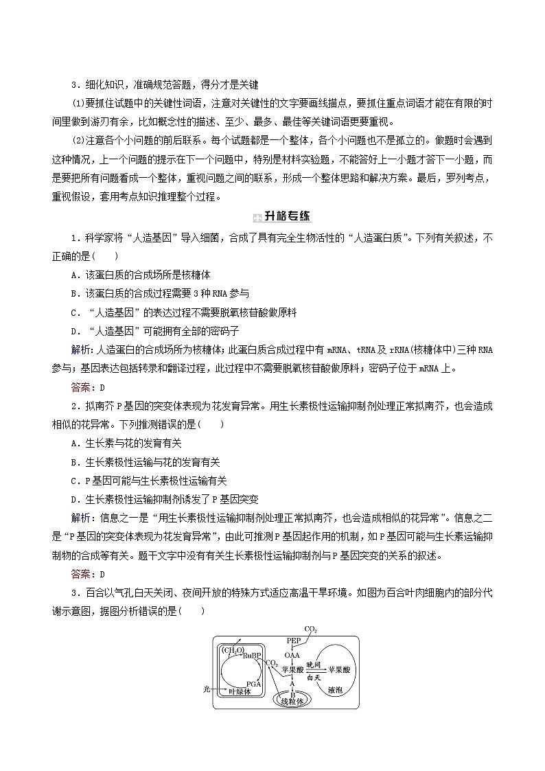
3.百合以气孔白天关闭、夜间开放的特殊方式适应高温干旱环境。如图为百合叶肉细胞内的部分代谢示意图,据图分析错误的是( )
A.图中B物质可能是葡萄糖
B.线粒体和细胞质基质均能产生CO2
C.PEP、RuBP均能与CO2结合
D.夜间细胞液pH可能会下降
解析:在有氧呼吸过程中,进入线粒体的是丙酮酸,而不是葡萄糖;由图可知,光合作用(叶绿体)中CO2的来源有两个,一是来自线粒体(有氧呼吸),二是来自细胞质基质(无氧呼吸);由图可知,CO2与PEP或RuBP结合分别形成OAA或PGA;液泡内的液体称为细胞液,晚间时苹果酸进入细胞液中,使细胞液pH下降。
答案:A
4.人工合成的二甲基精氨酸能加强细胞中内质网的糖基化功能,促进蛋白质的运输和分泌,同时能诱导细胞凋亡并促进细胞更新。下列叙述,错误的是( )
A.分泌蛋白的合成与分泌和内质网有关
B.二甲基精氨酸对细胞的作用体现了细胞间信息传递的功能
C.使用二甲基精氨酸后,衰老细胞中的溶酶体可能会增多
D.使用二甲基精氨酸后,细胞内的生物膜系统更新速度会加快
解析:内质网是细胞内蛋白质分泌和加工的场所,分泌蛋白的合成和分泌需要内质网参与;根据题干信息,二甲基精氨酸可促进蛋白质的运输和分泌,同时能诱导细胞凋亡并促进细胞更新,并未体现细胞间的信息传递功能;根据题干信息,二甲基精氨酸能诱导细胞凋亡,细胞凋亡需要溶酶体参与,因此推测使用该物质后,衰老细胞中溶酶体的数量可能会增多;二甲基精氨酸能促进蛋白质的运输和分泌,该过程涉及生物膜之间的转化,因此使用该物质后,细胞内生物膜系统更新速度会加快。
答案:B
5.逆向性痤疮又名化脓性汗腺炎,是一种少见的常染色体显性遗传病,多发于女性。我国科学家利用外显子测序技术发现并验证了NCSTN基因的突变可导致逆向性痤疮的发生。下列关于逆向性痤疮的说法,正确的是( )
A.逆向性痤疮是一种常染色体异常遗传病
B.逆向性痤疮只在女性中发病,在男性中不发病
C.父母都患逆向性痤疮的家庭中子女也一定都患此病
D.理论上,逆向性痤疮在男女中的发病率是相同的
解析:剔除干扰信息后,可提炼出“该病是由NCSTN基因突变造成的”,属于基因突变,即是单基因遗传病,而不是染色体异常遗传病;逆向性痤疮是常染色体显性遗传病,理论上男女的发病率是相同的,性染色体上基因的遗传在男女中的发病率有区别;父母双方都患病,子女中可能会由于性状分离而出现正常个体。
答案:D
6.氨基丁酸(GABA)是哺乳动物中枢神经系统内广泛存在的一种神经递质,在控制疼痛方面有重要作用。当GABA与突触后膜上的特异性受体结合后,导致大量阴离子内流,从而抑制突触后神经元动作电位的产生,GABA发挥作用后可被氨基丁酸转氨酶降解。下列说法,正确的是( )
A.氨基丁酸在突触前膜合成后储存在突触小泡中,以防止被胞内酶分解
B.氨基丁酸作用的机理是使突触后神经元静息电位增大
C.氨基丁酸转氨酶抑制剂可使突触后膜持续兴奋
D.氨基丁酸与特异性受体结合发生在细胞内液中
解析:由题意可知,氨基丁酸是一种抑制性递质,在突触小体中合成,在突触小泡中储存,然后通过突触前膜以胞吐的形式释放到突触间隙;氨基丁酸作用于突触后膜后,引起大量阴离子内流,膜内侧电位进一步降低,从而增大了静息电位,使突触后膜不易发生电位逆转,最终达到抑制突触后膜兴奋的目的;氨基丁酸转氨酶抑制剂能够抑制氨基丁酸转氨酶的活性,从而使氨基丁酸发挥作用后不被分解,持续作用于突触后膜,使突触后膜持续被抑制;氨基丁酸的特异性受体位于突触后膜上,氨基丁酸和特异性受体结合发生在突触后膜上,而非细胞内液中。
答案:B
7.美国哈佛公共健康学院的一个研究组提出了两种分别叫做PBA和TUDCA的化合物有助于糖尿病治疗,其机理是:这两种药物可以缓解“内质网压力”(指过多的物质如脂肪积累到内质网中使其出错的状态)和抑制JNK基因(一个能干扰胰岛素敏感性的基因)活动,以恢复Ⅱ型糖尿病患者的正常血糖平衡,并已用Ⅱ型糖尿病小鼠进行实验并获得成功。下列对此分析错误的是( )
A.JNK基因活动受到抑制是Ⅱ型糖尿病的另一重要病因
B.内质网功能出错影响了胰岛素的形成
C.Ⅱ型糖尿病小鼠胰岛B细胞中的高尔基体和线粒体也参与了胰岛素的合成和分泌
D.肥胖与Ⅱ型糖尿病的病因有关
解析:由题干信息知该药物可通过“抑制JNK基因活动,以恢复Ⅱ型糖尿病患者的正常血糖平衡”,故JNK基因“活跃”(而非“活动受抑制”)才是Ⅱ型糖尿病的重要病因。
答案:A
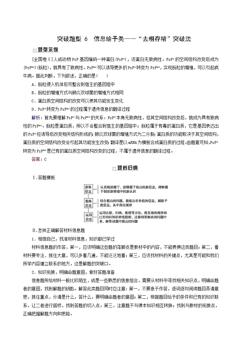
8.假基因是一种与功能基因(正常基因)有相似序列,但失去原有功能的基因。如图表示真核生物体细胞内假基因形成的两种途径。下列有关分析正确的是( )
A.假基因与正常基因在染色体上的位置差别较大
B.假基因能通过复制遗传给子代细胞或个体
C.在自然选择过程中,假基因将很快被淘汰
D.与原DNA序列相比,途径②获得的DNA序列比途径①获得的DNA序列更相似
解析:据图示可知,假基因与正常基因在染色体上的位置相同;由途径①可知,假基因也能通过复制遗传给子代细胞或个体;在自然选择过程中,假基因不一定被淘汰,是否淘汰取决于能否适应环境;与原DNA序列相比,途径①只是部分碱基对发生改变,途径②获得的基因结构中缺少内含子等组件,因此途径①获得的DNA序列比途径②获得的DNA序列更相似。
答案:B
统考版2024高考生物二轮专题复习一6+4+12=11之6道选择题专项突破突破选择题常考类型6信息给予类__“去粗存精”突破法: 这是一份统考版2024高考生物二轮专题复习一6+4+12=11之6道选择题专项突破突破选择题常考类型6信息给予类__“去粗存精”突破法,共5页。
2023新教材高考生物二轮专题复习 突破选择题常考类型6 信息给予类——“去粗存精”突破法: 这是一份2023新教材高考生物二轮专题复习 突破选择题常考类型6 信息给予类——“去粗存精”突破法,共6页。
人教版新高考生物二轮复习专题训练--大题分析与表达练7 基因工程类大题突破: 这是一份人教版新高考生物二轮复习专题训练--大题分析与表达练7 基因工程类大题突破,共11页。试卷主要包含了菊天牛是菊花的主要害虫之一,45等内容,欢迎下载使用。

