所属成套资源:2023版高考生物一轮总复习教师用书(53份)
2023版高考生物一轮总复习第10单元生物技术与工程第38课动物细胞工程教师用书
展开
这是一份2023版高考生物一轮总复习第10单元生物技术与工程第38课动物细胞工程教师用书,共16页。教案主要包含了教材细节命题,技法总结,易错提醒,命题动态等内容,欢迎下载使用。
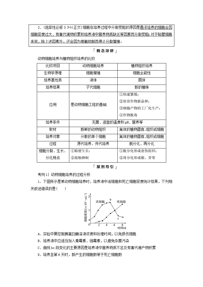
第38课 动物细胞工程►学业质量水平要求◄1.结合具体实例,说出动物细胞工程的技术原理。(生命观念、科学思维)2.针对生产生活中的实际问题,从动物细胞工程出发,尝试提出解决方案并进行设计。(生命观念、科学探究)考点一 动物细胞培养1.动物细胞培养及其条件(1)动物细胞培养:从动物体中取出相关的组织,将它分散成单个细胞,然后在适宜的培养条件下,让这些细胞生长和增殖的技术。(2)动物细胞培养的条件①营养:除糖类、氨基酸、无机盐、维生素之外,通常还需加入血清等一些天然成分。③温度、pH和渗透压适宜的温度:36.5±0.5 ℃;适宜的pH:7.2~7.4;渗透压也是需要考虑的一个重要环境参数。④气体环境2.动物细胞培养的过程(1)过程(2)体外培养的动物细胞类型①一类细胞能够悬浮于培养液中生长增殖。②另一类则需要贴附于某些基质表面才能生长繁殖,而且还会发生接触抑制现象,从而使细胞停止分裂增殖。(3)生长特点①细胞贴壁:将细胞悬液放入培养瓶内,置于适宜环境中培养,悬液中分散的细胞很快就贴附在瓶壁上,称为细胞贴壁。②接触抑制:当贴壁细胞分裂生长到表面相互接触时,细胞停止分裂增殖的现象称为细胞的接触抑制。(4)原代培养和传代培养①原代培养:通常指分瓶之前的细胞培养,即动物组织经处理后的初次培养。②传代培养:指分瓶之后的细胞培养。3.干细胞培养及其应用(1)分布:存在于早期胚胎、骨髓和脐带血等多种组织和器官中。(2)类型:胚胎干细胞和成体干细胞等。(3)胚胎干细胞:简称ES细胞,存在于早期胚胎中,具有分化为成年动物体内的任何一种类型的细胞,并进一步形成机体的所有组织和器官甚至个体的潜能。(4)成体干细胞①分布:成体组织或器官内。②类型:骨髓中的造血干细胞、神经系统中的神经干细胞和睾丸中的精原干细胞等。③特性:一般认为,成体干细胞具有组织特异性,只能分化成特定的细胞或组织,不具有发育成完整个体的能力。(5)应用①有着自我更新能力及分化潜能的干细胞,与组织、器官的发育、再生和修复等密切相关,因而在医学上有着广泛的应用。②胚胎干细胞必须从胚胎中获取,这涉及伦理问题,因而限制了它在医学上的应用。③诱导多能干细胞a.概念:通过体外诱导成纤维细胞,所获得的类似胚胎干细胞的一种细胞,简称iPS细胞。b.优点:不涉及伦理问题;理论上可以避免免疫排斥反应。1.动物细胞培养是动物细胞工程的基础。 ( √ )2.体外培养动物细胞,只需给予充足的营养即可。 ( × )3.在进行细胞培养时,需置于含有95%O2和5%CO2的混合气体环境中。 ( × )4.进行传代培养的动物细胞均可直接用离心法收集。 ( × )5.已分化的T细胞、B细胞等也能被诱导为iPS细胞。 ( √ )【教材细节命题】1.(选择性必修3 P44旁栏思考)进行动物细胞培养时常用胰蛋白酶分散细胞,这说明细胞间的物质主要是蛋白质。用胃蛋白酶行吗?胃蛋白酶作用的适宜pH约为2,当pH大于6时,胃蛋白酶就会失去活性。而多数动物细胞培养的适宜pH为7.2~7.4,胃蛋白酶在此环境中没有活性,所以用胃蛋白酶不行。2.(选择性必修3 P44正文)细胞在培养过程中分裂受阻的原因是悬浮培养的细胞会因细胞密度过大、有害代谢物积累和培养液中营养物质缺乏等因素而分裂受阻;对于贴壁细胞来说,除上述因素外,还会因为接触抑制而停止分裂增殖。动物细胞培养与植物组织培养的比较比较项目动物细胞培养植物组织培养生物学原理细胞增殖细胞全能性培养基性质液体固体培养结果子代细胞新的植株应用是动物细胞工程的基础①快速繁殖;②培育作物新品种;③细胞产物的工厂化生产;④作物脱毒培养条件无菌、适宜的温度和pH、营养等取材新鲜的动物组织离体的植物器官、组织或细胞培养对象分散的单个细胞离体的植物器官、组织或细胞过程原代培养、传代培养脱分化、再分化细胞分裂、生长、分化特点①贴壁生长;②接触抑制①脱分化形成愈伤组织;②再分化形成根、芽等考向1| 动物细胞培养的过程分析1.下图所示是某动物细胞培养时,培养液中活细胞和死亡细胞密度统计结果,下列相关叙述错误的是( )A.实验中要控制胰蛋白酶溶液浓度和处理时间,以免损伤细胞B.培养液中应适当加入青霉素、链霉素,以避免杂菌污染C.曲线bc段变化的主要原因是培养液中营养物质不足及有害代谢产物积累D.培养至第6天时,新产生的细胞数等于死亡细胞数D 解析:实验中要控制胰蛋白酶溶液浓度和处理时间,以免损伤细胞,A正确;培养液中应适当加入青霉素、链霉素,以避免杂菌污染,B正确;曲线bc段表示活细胞密度降低而死细胞密度增加,产生的主要原因是培养液中营养物质不足及有害代谢产物积累等,C正确;培养至第6天时,活细胞数等于死亡细胞数,而不是新产生的细胞数等于死亡细胞数,D错误。2.为检测某药物X的抗癌活性,在细胞培养板的每个孔中加入相同数量的肝癌细胞,使其贴壁生长,实验组加入溶于二甲基亚矾的药物X,培养72小时后进行计数,比较实验组和对照组每个孔中细胞数目。下列有关叙述错误的是( )A.细胞培养液中通常需要加入血清等天然成分B.可用胰蛋白酶处理使肝癌细胞脱落下来并进行计数C.对照组中应加入等体积的无菌蒸馏水,其他条件一致D.若实验组细胞数远低于对照组,可初步判断此药物有抗癌效果C 解析:培养动物细胞时,细胞培养液中通常需要加入血清,A正确;对于已经贴壁生长的动物细胞,可用胰蛋白酶处理,使肝癌细胞脱落下来并进行计数,B正确;实验组加入溶于二甲基亚矾(溶剂)的药物X,对照组中应加入等体积的二甲基亚矾(溶剂),C错误;分析实验结果可知,添加药物X的实验组肝癌细胞数目比对照组少,可以初步判断药物X有抗癌效果,D正确。【技法总结】有关动物细胞培养知识点可归纳为4个“2”(1)培养材料为“2”:即动物胚胎、幼龄动物的组织和器官。(2)培养过程为“2”:即原代培养、传代培养。(3)胰蛋白酶使用“2”次:即原代培养和传代培养中均使用,目的是使细胞分散开。(4)细胞生长特点有“2”个:即贴壁生长和接触抑制。考向2| 干细胞培养及其应用的分析3.干细胞的培养成功是动物细胞培养领域重大的成就之一,下列相关叙述错误的是( )A.干细胞存在于早期胚胎、骨髓和脐带血等多种组织和器官中B.胚胎干细胞具有分化为成年动物体内的任何一种类型的细胞的潜能C.成体干细胞是成体组织或器官内的干细胞,具有组织特异性D.iPS细胞只能由成纤维细胞转化形成D 解析:iPS细胞最初是由成纤维细胞转化而来的,后来发现已分化的T细胞、B细胞等也能被诱导为iPS细胞。4.现在有一个婴儿在出生后医院为他保留了脐带血,在他以后生长发育过程中如果出现了某种难治疗的疾病,就可以通过血液中的干细胞来为他治病,关于这个实例说法正确的是( )A.用干细胞培育出人体需要的器官用来移植治病,需要激发细胞的所有全能性B.用脐带血中的干细胞能够治疗这个孩子所有的疾病C.如果要移植用他的干细胞培育出的器官,需要用到细胞培养技术D.如果要移植用他的干细胞培育出的器官,应该长期给他使用免疫抑制药物C 解析:用干细胞培育出人体需要的器官用来移植治疗,只要诱导细胞分化成该组织、器官即可,不需激发其所有全能性,A错误;脐带血中含有大量未成熟的造血干细胞,将脐带血细胞移植,对白血病、再生障碍性贫血等恶性血液病的治疗具有疗效,B错误;脐带血移植属自体移植,基本不会发生免疫排斥反应,不需要长期给他使用免疫抑制药物,D错误。考点二 动物细胞融合技术与单克隆抗体1.动物细胞融合技术(1)概念:使两个或多个动物细胞结合形成一个细胞的技术。(2)结果:形成杂交细胞,且具有原来两个或多个细胞的遗传信息。(3)诱导方法:PEG融合法、电融合法和灭活病毒诱导法等。(4)意义:突破了有性杂交的局限,使远缘杂交成为可能。(5)应用①是研究细胞遗传、细胞免疫、肿瘤和培育生物新品种等的重要手段。②杂交瘤技术为制造单克隆抗体开辟了新途径。2.单克隆抗体及其应用(1)单克隆抗体的制备①制备原理a.B淋巴细胞特点:每个B淋巴细胞只分泌一种特异性抗体。b.骨髓瘤细胞特点:能在体外大量增殖。c.杂交瘤细胞的特点:既能大量增殖,又能产生特定抗体。②制备过程(2)单克隆抗体的应用①作诊断试剂,在多种疾病的诊断和病原体鉴定中发挥重要作用。②用于运载药物和治疗疾病。1.动物体细胞融合后的杂交细胞仍然是二倍体细胞。 ( × )2.与植物原生质体融合相比,动物细胞融合特有的诱导因素有灭活的病毒。 ( √ )3.单克隆抗体的制备可从未经免疫的小鼠体内提取B淋巴细胞。 ( × )4.单克隆抗体制备过程中的两次筛选目的相同。 ( × )【教材细节命题】1.(选择性必修3 P48相关信息)病毒灭活的含义是灭活是指用物理或化学手段使病毒或细菌失去感染能力,但是并不破坏这些病原体的抗原结构。2.(选择性必修3 P49图216拓展)B淋巴细胞、骨髓瘤细胞和杂交瘤细胞各有何特点?免疫的B淋巴细胞:能产生单一抗体,但不能无限增殖。骨髓瘤细胞:能无限增殖,不能产生抗体。杂交瘤细胞:既能产生特定的抗体,又能在培养条件下进行无限增殖。3.(选择性必修3 P50思考·讨论拓展)抗体—药物偶联物中真正起治疗作用的物质是相关药物。是单克隆抗体吗?为什么?不是,单克隆抗体所起的作用是将药物定向带到靶细胞所在位置,借助其导向作用,在原位杀死癌细胞,这样既不损伤正常细胞,又减少了用药剂量。1.植物体细胞杂交和动物细胞融合的比较项目植物体细胞杂交动物细胞融合原理细胞膜的流动性和植物细胞的全能性细胞膜的流动性步骤酶解法去掉细胞壁后,诱导原生质体融合,形成杂种体细胞,再经过植物组织培养形成杂种植株分散成单个细胞后诱导细胞融合诱导方法物理法:电融合法、离心法等;化学法:PEG融合法、高Ca2+—高pH融合法等PEG融合法、电融合法、灭活病毒诱导法等结果形成杂种植株形成杂种细胞2.单克隆抗体制备的两次筛选项目第一次筛选第二次筛选筛选原因诱导融合后得到多种杂交细胞,另外还有未融合的细胞由于小鼠在生活中还受到其他抗原的刺激,所以需经过选择性培养筛选方法用特定的选择培养基筛选:未融合的细胞和同种细胞融合后形成的细胞(“BB”细胞、“瘤瘤”细胞)都会死亡,只有融合的杂交瘤细胞(“B瘤”细胞)才能生长用多孔培养皿培养,在每个孔只有一个杂交瘤细胞的情况下开始克隆化培养和抗体检测,经多次筛选得到能产生特异性抗体的细胞群筛选目的得到杂交瘤细胞得到能分泌所需抗体的杂交瘤细胞考向1| 动物细胞融合分析1.下图为动物细胞融合示意图,相关叙述错误的是( )A.图中C为灭活的病毒,此外还可用物理或化学方法诱导细胞融合B.图中过程①发生了细胞膜的融合,体现了细胞膜的选择透过性C.图中过程②表示有丝分裂D.动物细胞融合技术可用于制备单克隆抗体B 解析:图中C为灭活的病毒,此外还可用物理或化学方法诱导细胞融合,A正确;图中过程①发生了细胞膜的融合,体现了细胞膜的流动性,B错误;图中过程②表示有丝分裂,C正确;利用动物细胞融合技术可获得杂交瘤细胞,进而制备单克隆抗体,D正确。2.下列关于动物细胞融合与植物体细胞杂交技术的说法正确的是( )A.基本原理相同B.诱导细胞融合的方法相同C.细胞融合前的处理过程相同D.融合后都需要进行筛选D 解析:植物体细胞杂交的原理为细胞膜的流动性、植物细胞的全能性,而动物细胞融合利用的是细胞膜的流动性和细胞增殖,A错误;动物细胞融合常用灭活的病毒诱导,而植物体细胞杂交不能,B错误;动物细胞融合前需用胰蛋白酶、胶原蛋白酶等处理使细胞分散开,植物体细胞杂交时常用纤维素酶和果胶酶去除细胞壁,C错误;诱导融合后会形成多种融合细胞,还有未融合细胞,因此都要进行筛选,D正确。【易错提醒】(1)灭活的病毒能使细胞膜上的蛋白质分子和脂质分子重新排布,细胞膜打开,细胞发生融合。(2)就目前常用的细胞融合方法来看,不管是用物理方法、化学方法,还是生物方法,其融合率都未达到100%。仅用两个细胞融合,其效率太低,不一定能得到融合细胞。更重要的是,即使两个细胞已发生融合,也并不一定是研究者期望得到的细胞类型。考向2| 单克隆抗体的制备过程、特点及其应用的分析3.(2021·湖北名校模拟)随着单克隆技术与分子生物学的发展,单克隆技术在植物研究中发挥着越来越重要的作用。在对植物成分进行定性和定量研究中,科学家制备了甘草酸—人血清白蛋白的融合蛋白,以此为抗原制备了抗甘草酸的单克隆抗体。下列相关叙述正确的是( )A.甘草酸—人血清白蛋白的融合蛋白可使植物产生免疫反应,分离出相应的B淋巴细胞B.诱导融合后,培养基中浆细胞、浆细胞—浆细胞这两种细胞无需用特定培养基筛选C.杂交瘤细胞培养时需要加入生长素等激素、血清D.单克隆抗体不能从动物细胞培养液中直接获得B 解析:植物没有免疫反应,A错误;浆细胞、浆细胞—浆细胞这两种细胞不能增殖,自动凋亡,因此不需要筛选,B正确;生长素是植物激素,不能用于动物细胞培养,C错误;单克隆抗体属于分泌蛋白,能从动物细胞培养液中直接获得,D错误。4.(2021·山东烟台模拟)科研人员在杂交瘤细胞的基础上,将两种杂交瘤细胞融合获得了双杂交瘤细胞,能够产生双特异性抗体,该抗体可同时结合α、β两种抗原。下列说法错误的是( )A.制备双特异性抗体时需将抗原α、β分别注射到小鼠体内,获得免疫小鼠的脾脏细胞B.用解离液处理免疫小鼠的脾脏细胞获得单细胞,再与小鼠的骨髓瘤细胞融合后可获得两种杂交瘤细胞C.可用PEG试剂促进两种杂交瘤细胞的融合,成功融合后经过筛选可获得双杂交瘤细胞D.在肿瘤治疗方面研制与肿瘤细胞和抗肿瘤药物结合的双特异性抗体,能特异性杀死肿瘤细胞B 解析:将抗原α、β分别注射到小鼠体内,获得免疫小鼠的脾脏细胞,引起机体的体液免疫,使浆细胞分泌相应抗体,A正确;解离液能固定并杀死细胞,故不能用解离液处理,应该用胰蛋白酶或胶原蛋白酶处理,才能达到将脾脏细胞分散成单个细胞的目的,B错误;PEG为细胞融合剂,能够促进两种杂交瘤细胞融合,成功融合后,还要进行筛选,获得所需的双杂交瘤细胞,C正确;结合双特异性抗体的特点,研制与肿瘤细胞和抗肿瘤药物结合的双特异性抗体,能够特异性杀死肿瘤细胞,D正确。考点三 动物体细胞核移植技术和克隆动物1.动物细胞核移植技术的概念和类型(1)概念①供体:动物一个细胞的细胞核。②受体:去掉细胞核的卵母细胞。③结果:重新组合的细胞发育成新胚胎,继而发育成动物个体。(2)类型哺乳动物核移植可分为胚胎细胞核移植和体细胞核移植。2.体细胞核移植的过程3.体细胞核移植技术的应用前景及存在的问题(1)应用前景①畜牧生产中:加速家畜遗传改良进程,促进优良畜群繁育。②医药卫生领域:转基因克隆动物作为生物反应器,生产医用蛋白。③治疗人类疾病:转基因克隆动物细胞、组织和器官作为异种移植等。④使人类更深入地了解胚胎发育及衰老过程。⑤保护濒危物种方面:增加动物的存活数量。(2)存在问题①体细胞核移植技术的成功率非常低。②研究相对落后。③克隆动物存在健康问题,表现出遗传和生理缺陷等。1.减数分裂Ⅱ期(MⅡ期)卵母细胞中的“核”其实是纺锤体—染色体复合物。文中所说的“去核”是去除该复合物。 ( √ )2.动物细胞核移植技术中利用显微操作法去核没有穿透卵母细胞透明带。 ( × )3.动物细胞核移植的实际上移入的是整个供体细胞。 ( √ )4.体细胞核移植流程中重构胚的形成与激活操作方法没有区别。 ( × )【教材细节命题】1.(选择性必修3 P52正文)在动物体细胞核移植中,非人灵长类动物的体细胞核移植非常困难的主要原因是一方面是供体细胞的细胞核在去核卵母细胞中不能完全恢复其分化前的功能状态,这导致了胚胎发育率低;另一方面是对非人灵长类动物胚胎进行操作的技术尚不完善。2.(选择性必修3 P54思考·讨论)核移植技术中必须先去掉受体卵母细胞的细胞核的原因是保证核移植动物的核遗传物质全部来自供体细胞。1.动物体细胞核移植过程分析(1)原理:动物体细胞的细胞核具有全能性。(2)受体细胞:MⅡ期的卵母细胞。选用该细胞的原因:①卵母细胞的细胞质内存在激发细胞核全能性表现的物质。②卵母细胞体积大,便于操作。③卵母细胞内卵黄多,营养物质丰富。(3)将供体细胞注入去核的卵母细胞①细胞核移植技术中注入去核卵母细胞中的不是供体细胞核,而是整个细胞,伴随着两细胞融合,体现出细胞膜具有一定的流动性的结构特点。②核移植时,一般先用电融合法使供体和受体细胞融合形成重构胚,再用物理或化学方法激活重构胚,使其完成细胞分裂和发育进程。(4)涉及的生物技术:动物细胞培养技术、动物细胞融合技术、核移植技术、胚胎移植技术等。其中,核移植是核心技术。2.克隆动物的遗传特点克隆动物的亲本有3个,即体细胞核供体、卵母细胞细胞质供体和代孕母体。(1)体细胞核供体:克隆动物细胞核基因来自体细胞核供体,克隆动物的性状与体细胞核供体基本相同。(2)卵母细胞细胞质供体:克隆动物的细胞质基因来自卵母细胞,克隆动物的性状与卵母细胞供体部分相同。(3)代孕母体:没有为克隆动物提供遗传物质,克隆动物的性状与代孕母体没有直接关系。1.下列对动物核移植技术的描述错误的是( )A.体细胞核移植的过程中可通过显微操作去核法去除卵母细胞中的核B.用于体细胞核移植的卵母细胞通常要在体外培养到MⅡ期C.通过体细胞核移植方法生产的克隆动物与核供体性状并不完全相同D.非人灵长类动物的体细胞核移植非常困难,至今没有成功实例D 解析:体细胞核移植的过程中可通过显微操作去核法去除卵母细胞中的核,A正确;用于体细胞核移植的卵母细胞通常要在体外培养至减数分裂Ⅱ期,B正确;体细胞核移植中,重组细胞的遗传物质有部分来自去核卵母细胞,因此克隆动物的性状与核供体性状不完全相同,C正确;在动物体细胞核移植中,非人灵长类动物的体细胞核移植非常困难,我国科学家经过多年努力,攻克了障碍,成功获得了体细胞克隆猴,D错误。2.下列叙述中,不属于动物体细胞核移植技术的应用前景的是( )A.加速家畜遗传改良进程,促进优良畜群繁育B.转基因动物作为生物反应器,生产许多珍贵的医用蛋白C.可以用于检测有毒物质,判断某种物质的毒性D.利用自身细胞核移植培育相应的组织器官C 解析:“用于检测有毒物质,判断某种物质的毒性”是动物细胞培养技术的应用之一,不是动物体细胞核移植技术的应用。3.(2021·辽宁卷)下图是利用体细胞核移植技术克隆优质奶牛的简易流程图,有关叙述正确的是( )A.后代丁的遗传性状由甲和丙的遗传物质共同决定B.过程①需要提供95%空气和5%CO2的混合气体C.过程②常使用显微操作去核法对受精卵进行处理D.过程③将激活后的重组细胞培养至原肠胚后移植B 解析:后代丁的细胞核的遗传物质来自甲,细胞质的遗传物质来自乙,则丁的遗传性状由甲和乙的遗传物质共同决定,A错误;动物细胞培养中需要提供95%空气(保证细胞的有氧呼吸)和5%CO2(维持培养液的pH)的混合气体,B正确;过程②常使用显微操作去核法对卵母细胞进行处理,C错误;过程③将激活后的重组细胞培养至囊胚或桑葚胚后移植,D错误。【命题动态】针对人们生产或生活的某一需求,考查动物细胞的培养条件及过程,考查单克隆抗体的制备及应用,考查体细胞核移植及克隆动物。难度中档,呈现形式为选择题或非选择题。1.(2021·浙江1月选考)下图为动物成纤维细胞的培养过程示意图。下列叙述正确的是( )A.步骤①的操作不需要在无菌环境中进行B.步骤②中用盐酸溶解细胞间物质使细胞分离C.步骤③到④的分瓶操作前常用胰蛋白酶处理D.步骤④培养过程中不会发生细胞转化[思维培养]C 解析:动物细胞培养过程需要无菌操作,故步骤①的操作需要在无菌环境中进行,A错误;动物细胞培养过程需要用胰蛋白酶、胶原蛋白酶等处理动物组织,分散成单个细胞,制成细胞悬液,B错误;传代培养时需要用胰蛋白酶处理贴壁生长的细胞,使之分散成单个细胞,再分瓶培养,C正确;步骤④为传代培养过程,该过程中部分细胞可能发生细胞转化,核型改变,D错误。2.(2021·山东卷)一个抗原往往有多个不同的抗原决定簇,一个抗原决定簇只能刺激机体产生一种抗体,由同一抗原刺激产生的不同抗体统称为多抗。将非洲猪瘟病毒衣壳蛋白p72注入小鼠体内,可利用该小鼠的免疫细胞制备抗p72的单抗,也可以从该小鼠的血清中直接分离出多抗。下列说法正确的是( )A.注入小鼠体内的抗原纯度对单抗纯度的影响比对多抗纯度的影响大B.单抗制备过程中通常将分离出的浆细胞与骨髓瘤细胞融合C.利用该小鼠只能制备出一种抗p72的单抗D.p72部分结构改变后会出现原单抗失效而多抗仍有效的情况[思维培养]D 解析:单抗的制作需要筛选,而多抗不需要筛选,抗原纯度越高,产生的多抗纯度越高,因此抗原纯度对单抗纯度的影响比对多抗纯度的影响小,A错误;单抗制备过程中通常将分离出的B淋巴细胞与骨髓瘤细胞融合,B错误;非洲猪瘟病毒衣壳蛋白p72上有多种抗原决定簇,一个抗决定簇只能刺激机体产生一种抗体,所以向小鼠体内注入p72后,可以刺激小鼠产生多种抗p72的单抗,C错误;p72部分结构改变只改变了部分抗原决定簇,因此由这部分抗原决定簇产生的抗体失效,但由其他抗原决定簇刺激机体产生的抗体有效,所以多抗仍有效,D正确。3.(2021·湖南卷,节选)M基因编码的M蛋白在动物A的肝细胞中特异性表达。现设计实验,将外源DNA片段F插入M基因的特定位置,再通过核移植、胚胎培养和胚胎移植等技术获得M基因失活的转基因克隆动物A,流程如图所示。回答下列问题:(1)在无菌、无毒等适宜环境中进行动物A成纤维细胞的原代和传代培养时,需要定期更换培养液,目的是_____________________________________________________________________________________________________________。(2)与胚胎细胞核移植技术相比,体细胞核移植技术的成功率更低,原因是_____________________________________________________________________________________________________________________________________。(3)鉴定转基因动物:以免疫小鼠的________淋巴细胞与骨髓瘤细胞进行融合,筛选融合杂种细胞,制备M蛋白的单克隆抗体,简要写出利用此抗体确定克隆动物A中M基因是否失活的实验思路:______________________________________________________________________________________________。[思维培养]解析:(1)在无菌、无毒等适宜环境中进行动物A成纤维细胞的原代和传代培养时,需要定期更换培养液,目的是清除代谢物,防止细胞代谢物积累对细胞自身造成危害。(2)由于动物胚胎细胞分化程度低,恢复其全能性相对容易,动物体细胞分化程度高,恢复其全能性十分困难,故与胚胎细胞核移植技术相比,体细胞核移植技术的成功率低。(3)先给小鼠注射特定抗原使之发生免疫反应,之后从小鼠脾脏中获取已经免疫的B淋巴细胞。诱导B淋巴细胞和骨髓瘤细胞融合,利用选择培养基筛选出杂交瘤细胞,制备M蛋白的单克隆抗体。如果M基因已经失活,则克隆动物A中无法产生M蛋白的单克隆抗体,则可利用抗原—抗体杂交技术进行检测。答案:(1)清除代谢产物,防止细胞代谢物积累对细胞自身造成危害 (2)动物胚胎细胞分化程度低,恢复其全能性相对容易,动物体细胞分化程度高,恢复其全能性十分困难 (3)B 用特定抗原刺激小鼠,然后取出已免疫的B淋巴细胞与骨髓瘤细胞融合,看筛选出的杂交瘤细胞能否产生M蛋白的单克隆抗体,如果不能产生,说明M基因在克隆动物A中已失活1.(科学实验和探究情境)某研究小组为测定药物对体外培养细胞的毒性,准备对某种动物的肝肿瘤细胞(甲)和正常肝细胞(乙)进行动物细胞培养。下列叙述正确的是( )A.制备肝细胞悬液时能用胃蛋白酶代替胰蛋白酶处理肝组织B.恒温培养箱中的CO2浓度维持在5%左右,以促进细胞呼吸C.为了保证细胞培养所需的无毒环境,需大量添加各种抗生素D.本实验应设置对照实验,以检测药物对甲、乙的毒性大小D 解析:动物细胞培养制备细胞悬液时,应用胰蛋白酶进行处理,不能用胃蛋白酶代替胰蛋白酶处理肝组织,因为胃蛋白酶需要酸性环境,而在该环境中细胞会死亡,A错误;动物细胞培养的过程中,浓度为5%的CO2的作用是维持培养液的pH,B错误;抗生素是用来杀菌的,不是杀病毒的,C错误;为了检测药物对甲、乙的毒性大小,应设置培养液中不加该药物的对照实验,D正确。2.(生命科学史情境)抗PDL1单克隆抗体能与癌细胞膜表面的PDL1特异性结合,因而具有治疗某些癌症的作用。下图是制备抗PDL1单克隆抗体的示意图,下列叙述错误的是( )A.提取的B淋巴细胞有多种,是因为一种病原体可以诱导产生多种B淋巴细胞B.多孔玻璃板中的细胞为B淋巴细胞和鼠瘤细胞的融合细胞C.图中细胞集落a~d既能大量繁殖,又能产生抗体D.图中细胞集落a可用于扩大化培养生产抗PDL1单克隆抗体B 解析:一种病原体上一般会有多个抗原位点,机体进行体液免疫时会产生多种B淋巴细胞,A正确;多孔玻璃板中的细胞有三种融合细胞,即B淋巴细胞和鼠瘤细胞的融合细胞、B淋巴细胞和B淋巴细胞的融合细胞,鼠瘤细胞和鼠瘤细胞的融合细胞,B错误;图中a~d是经过筛选的杂交瘤细胞,所以既能大量繁殖,又能产生抗体,C正确;图中细胞集落a与PDL1抗原反应呈阳性,说明能够产生特异性抗体,可以用于扩大化培养生产抗PDL1单克隆抗体,D正确。3.(生命科学史情境)我国科学家利用基因编辑技术获得一只彻底敲除BMAL1基因(控制生物节律的核心基因之一)的猕猴甲,发现其出现睡眠紊乱的症状。将该猕猴的体细胞核植入去核的卵母细胞中得到重组细胞,然后培育重组细胞得到了五只具有睡眠紊乱症状的克隆猴。相关叙述错误的是( )A.五只具有睡眠紊乱症状的克隆猴DNA完全相同B.克隆猴的胚胎发育过程中会发生细胞凋亡C.重构细胞需要物理或化学方法激活,使其完成细胞分裂和发育过程D.通过上述技术可批量制备疾病动物模型用于科学研究A 解析:五只克隆猴由同一个重组细胞发育而来,但细胞发育过程中可能发生基因突变等情况,故五只克隆猴的DNA不完全相同,A错误;在克隆猴的胚胎发育过程中,指间细胞会发生细胞凋亡,B正确;通过核移植获得的重构细胞,需要物理或化学方法激活,使其完成细胞分裂和发育过程,C正确;利用基因编辑技术获得的猕猴甲,因彻底敲除BMAL1基因而出现睡眠紊乱的症状,可用于研究BMAL1基因的功能及睡眠的调节,故通过上述技术可批量制备疾病动物模型用于科学研究,D正确。
相关教案
这是一份2024届高考生物一轮复习教案第十单元生物技术与工程第4课时动物细胞工程(苏教版),共19页。教案主要包含了易错辨析,填空默写,非选择题等内容,欢迎下载使用。
这是一份2025版高考生物一轮总复习教案选择性必修3第十单元生物技术与工程第四讲动物细胞工程考点一动物细胞培养,共5页。
这是一份2023版高考生物一轮总复习第10单元生物技术与工程第40课基因工程教师用书,共27页。教案主要包含了易错分析,教材细节命题,易错提醒,命题动态等内容,欢迎下载使用。

