资料中包含下列文件,点击文件名可预览资料内容
还剩3页未读,
继续阅读
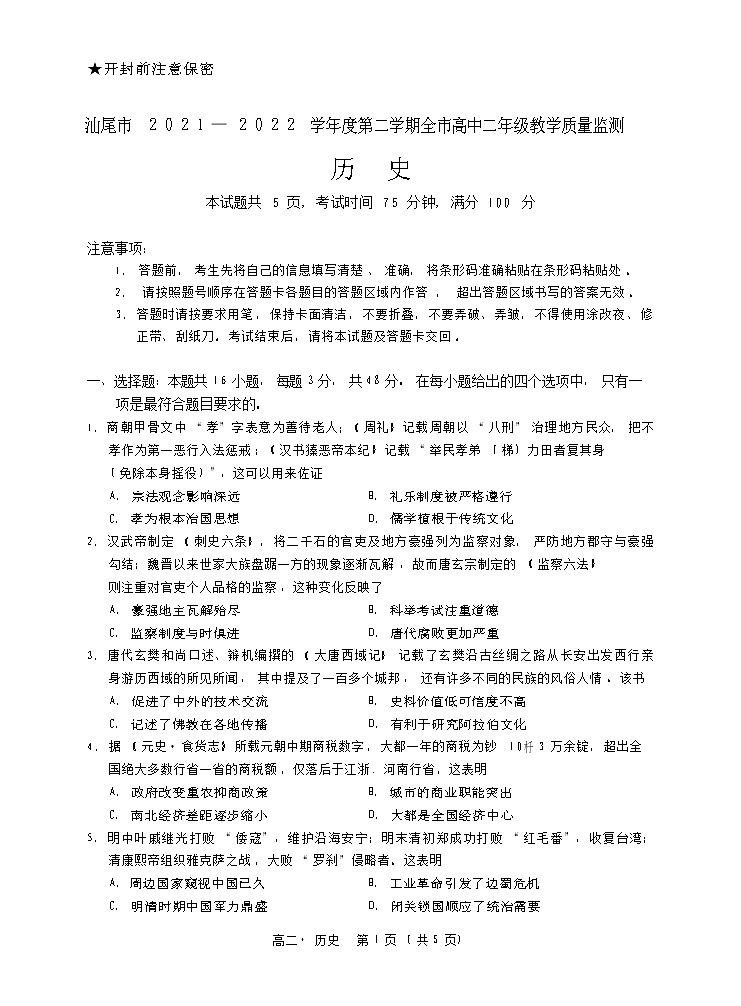
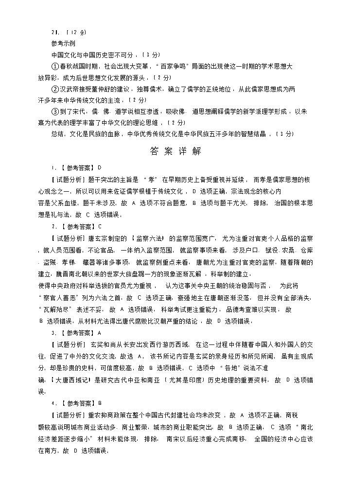
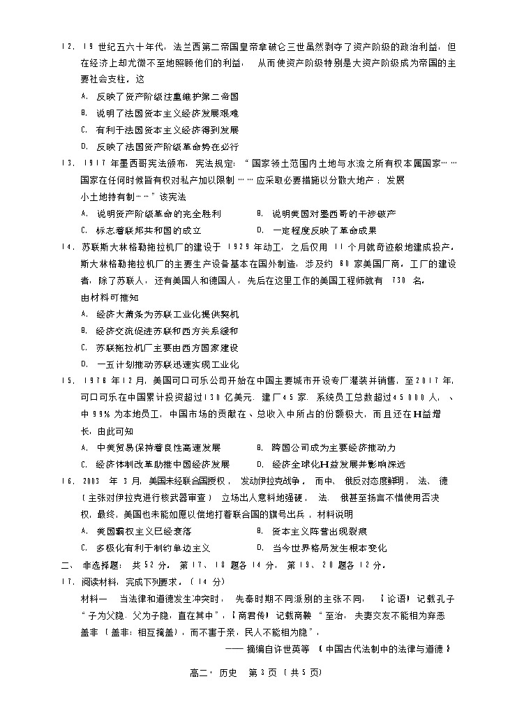
广东省汕尾市2021-2022学年高二下学期期末考试历史试题
展开
这是一份广东省汕尾市2021-2022学年高二下学期期末考试历史试题,文件包含高二历史docx、高二历史答案docx等2份试卷配套教学资源,其中试卷共11页, 欢迎下载使用。
相关试卷
精品解析:广东省汕尾市2022-2023学年高二下学期期末考试历史试题(解析版):
这是一份精品解析:广东省汕尾市2022-2023学年高二下学期期末考试历史试题(解析版),共15页。试卷主要包含了 明朝洪武元年等内容,欢迎下载使用。
广东省汕尾市2022-2023学年高二上学期期末考试历史试题:
这是一份广东省汕尾市2022-2023学年高二上学期期末考试历史试题,共12页。
2021-2022学年广东省汕尾市高二下学期期末考试历史试题含答案:
这是一份2021-2022学年广东省汕尾市高二下学期期末考试历史试题含答案,共7页。试卷主要包含了 选择题, 非选择题等内容,欢迎下载使用。

