


所属成套资源:2023版创新设计高考生物(新教材人教版)总复习一轮讲义
2023版创新设计高考生物(新教材人教版)总复习一轮讲义第12讲 细胞的分化、衰老和死亡
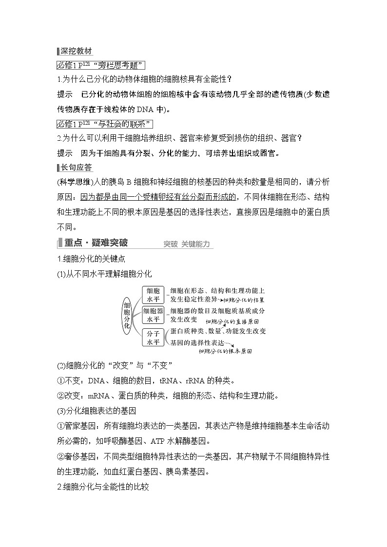
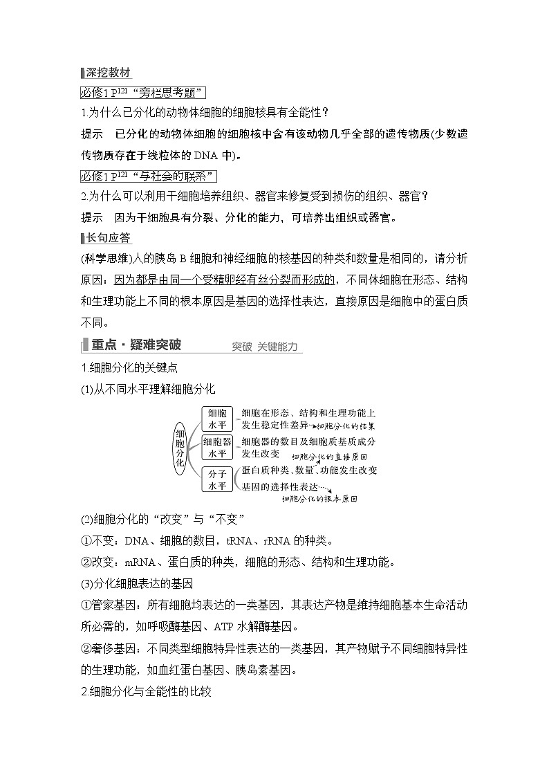
展开第12讲 细胞的分化、衰老和死亡考点一 细胞的分化与细胞的全能性1.细胞的分化 不会导致遗传物质改变提醒 ①细胞分化程度越高,细胞分裂的能力就越低。②分化的细胞不一定不再进行分裂,如B淋巴细胞,接受抗原和细胞因子的刺激后仍可再分裂。③同一个体不同类型的分化细胞内,遗传物质相同,mRNA和蛋白质并非完全不同。2.细胞的全能性 高低与细胞的分化程度有关提醒 ①全能性表达的标志:细胞发育成完整有机体或分化成其他各种细胞。②种子萌发长成新植株并没有体现细胞的全能性,因为种子的胚本身就是植株的幼体,其萌发长成植株是正常发育的过程。3.干细胞(1)概念:动物和人体内仍保留着少数具有分裂和分化能力的细胞,这些细胞叫作干细胞。(2)类型提醒 并非所有干细胞都要发生分化。干细胞分裂后一部分细胞发生分化,成为具有特定功能的组织细胞;还有一部分保持分裂能力,用于干细胞本身的自我更新。(1)细胞分化普遍发生在单细胞生物和多细胞生物个体中(×)(2)同一个体的小肠上皮细胞和平滑肌细胞所含基因不同(×)(3)蛙的红细胞和人的红细胞形态不同的原因是基因选择性表达的结果(×)(4)同一细胞内往往含有不同的蛋白质,这是基因选择性表达的结果(×)(5)造血干细胞分化出各种血细胞体现了细胞的全能性(×)(6)胚胎干细胞与胰腺腺泡细胞发育的全能性相同(×)eq \x(必修1 P121“旁栏思考题”)1.为什么已分化的动物体细胞的细胞核具有全能性?提示 已分化的动物体细胞的细胞核中含有该动物几乎全部的遗传物质(少数遗传物质存在于线粒体的DNA中)。eq \x(必修1 P121“与社会的联系”)2.为什么可以利用干细胞培养组织、器官来修复受到损伤的组织、器官?提示 因为干细胞具有分裂、分化的能力,可培养出组织或器官。(科学思维)人的胰岛B细胞和神经细胞的核基因的种类和数量是相同的,请分析原因:因为都是由同一个受精卵经有丝分裂而形成的,不同体细胞在形态、结构和生理功能上不同的根本原因是基因的选择性表达,直接原因是细胞中的蛋白质不同。1.细胞分化的关键点(1)从不同水平理解细胞分化(2)细胞分化的“改变”与“不变”①不变:DNA、细胞的数目,tRNA、rRNA的种类。②改变:mRNA、蛋白质的种类,细胞的形态、结构和生理功能。(3)分化细胞表达的基因①管家基因:所有细胞均表达的一类基因,其表达产物是维持细胞基本生命活动所必需的,如呼吸酶基因、ATP水解酶基因。②奢侈基因:不同类型细胞特异性表达的一类基因,其产物赋予不同细胞特异性的生理功能,如血红蛋白基因、胰岛素基因。2.细胞分化与全能性的比较考向1 以细胞分化为载体,考查生命观念1.(2021·天津卷,3)动物正常组织干细胞突变获得异常增殖能力,并与外界因素相互作用,可恶变为癌细胞。干细胞转变为癌细胞后,下列说法正确的是( )A.DNA序列不变B.DNA复制方式不变C.细胞内mRNA不变D.细胞表面蛋白质不变答案 B解析 干细胞转变为癌细胞是基因突变导致的,DNA序列发生改变,A错误;干细胞恶变前后,DNA复制方式都为半保留复制,B正确;干细胞转变为癌细胞后,基因的表达情况发生改变,细胞内mRNA改变,C错误;干细胞转变为癌细胞后,细胞表面糖蛋白会减少,D错误。2.(不定项)(2022·山东模拟)研究发现,来自于胎盘的称为Cdk2的细胞能够在心脏病发作时再生形成健康心脏细胞。Cdk2细胞中除含有胚胎干细胞中所有的蛋白质外,还含有其他的蛋白质,使得这种细胞直接迁移到受损的部位进行修复。下列有关叙述错误的是( )A.Cdk2细胞再生形成的健康心脏细胞中核DNA分子发生改变B.Cdk2细胞迁移到受损的部位时不发生体内细胞的程序性死亡C.Cdk2细胞再生形成健康的心脏细胞时发生着ATP与ADP的转化D.Cdk2细胞与干细胞形态、结构和功能不同的根本原因是遗传信息表达不同答案 AB解析 Cdk2细胞再生形成的健康的心脏细胞属于细胞分化,细胞分化过程中DNA分子未发生变化,A错误;细胞凋亡是受基因控制的,Cdk2细胞迁移到受损的部位时有细胞的自然更新,是通过细胞的程序性死亡即细胞凋亡实现的,B错误;Cdk2细胞再生形成健康的心脏细胞时,需要消耗能量,故发生着ATP与ADP的转化,C正确;体内不同干细胞形态、结构和功能不同的根本原因是遗传信息执行情况不同,即基因的选择性表达,D正确。 “四看”法判断细胞分化考向2 结合细胞分化及全能性,考查分析推断能力3.(2021·浙江6月选考,11)将蝌蚪肠细胞的细胞核移植到去核的蛙卵中,形成重建的“合子”。有些“合子”发育成正常的蝌蚪,而单独培养肠细胞却不能发育成蝌蚪。下列叙述错误的是( )A.肠细胞不能表达全能性是受某些物质的限制B.“合子”第一次分裂后形成的细胞已失去全能性C.“合子”发育成正常蝌蚪的过程中伴随着细胞分化D.细胞核具有全能性是由于其含有该物种的全套基因答案 B解析 肠细胞的细胞质内含有限制细胞核全能性表达的物质,A正确;细胞的全能性是指细胞经分裂和分化后,仍具有产生完整有机体或分化成其他各种细胞的潜能和特性,“合子”第一次有丝分裂后形成的细胞仍具有全能性,B错误;“合子”发育成正常蝌蚪的过程中伴随着细胞的分裂与分化,分化成各种组织器官,C正确;细胞核是细胞遗传的控制中心,细胞核具有全能性是由于细胞核中有该物种生长发育的全套遗传物质,D正确。4.(2022·河北正定一中调研)下列关于细胞全能性的叙述,正确的是( )A.人体的任何一个细胞都具有全能性B.蜥蜴受攻击断尾后重新长出尾部,体现了细胞的全能性C.小鼠骨髓造血干细胞形成各种血细胞,体现了细胞的全能性D.利用离体的植物组织、细胞培育花卉,所依据的原理是细胞具有全能性答案 D解析 人成熟的红细胞没有细胞核和众多细胞器,不具有遗传物质,不具有全能性,A错误;蜥蜴受攻击断尾后重新长出尾部、小鼠骨髓造血干细胞形成各种血细胞是细胞分化的结果,不能体现细胞的全能性,B、C错误;利用离体的植物组织、细胞培育花卉,所依据的原理是细胞具有全能性,D正确。 细胞“具有”全能性与“体现”全能性的辨析(1)理论上活细胞(哺乳动物成熟的红细胞等除外)都具有全能性。(2)只有发育为完整有机体或分化成其他各种细胞,才能“体现”或“表现”细胞的全能性,即考点二 细胞的衰老和死亡1.细胞衰老(1)细胞衰老的特征(2)个体衰老与细胞衰老的关系(3)细胞衰老的原因①自由基学说②端粒学说(4)细胞衰老的意义细胞衰老是人体内发生的正常生命现象,正常的细胞衰老有利于机体更好地实现自我更新。2.细胞的死亡(1)细胞凋亡 是细胞死亡的一种主要方式(2)细胞坏死提醒 注意区分与病原体感染有关的细胞死亡的不同情况:若是被病原体感染而死亡,则属于细胞坏死;若感染后被机体免疫系统清除,则属于细胞凋亡。(3)细胞自噬 激烈的细胞自噬,可能诱导细胞凋亡(1)衰老细胞内染色质收缩,影响DNA复制和转录(√)(2)细胞凋亡受基因调控,不利于个体生长发育(×)(3)细胞毒性T细胞裂解含有病毒的组织细胞的过程属于细胞凋亡(√)(4)细胞凋亡使细胞自主有序的死亡,对生物体是有利的(√)(5)某些被病原体感染的细胞的清除通过细胞坏死完成(×)(6)细胞自噬可以清除受损或衰老的细胞内部结构(√)(7)自由基攻击蛋白质,使蛋白质活性下降,导致细胞衰老(√)eq \x(必修1 P127“思维训练”)1.细胞寿命与分裂能力无关。寿命短的细胞不一定(填“一定”或“不一定”)能分裂,如白细胞。eq \x(必修1 P127“练习与应用”)2.同样是血细胞,白细胞与红细胞的功能不同,凋亡的速率也不一样,白细胞凋亡速率比红细胞快得多。(健康生活)老年人的白发与白化病患者白发的原因是什么?前者是由于头发基部的黑色素细胞衰老,细胞中酪氨酸酶活性降低,黑色素合成减少;白化病患者是细胞中控制合成酪氨酸酶的基因异常,不能合成酪氨酸酶,细胞中缺少酪氨酸酶所致。考向1 结合细胞衰老的特征、原因及意义,考查分析判断能力1.(2021·河北卷,5)关于细胞生命历程的叙述,错误的是( )A.细胞凋亡过程中不需要新合成蛋白质B.清除细胞内过多的自由基有助于延缓细胞衰老C.紫外线照射导致的DNA损伤是皮肤癌发生的原因之一D.已分化的动物体细胞的细胞核仍具有全能性答案 A解析 细胞凋亡过程中有与凋亡相关的基因的表达,即有相应蛋白质的合成,A错误;细胞内的自由基增多会造成蛋白质及DNA的损伤,致使细胞衰老,因此清除细胞内过多的自由基有助于延缓细胞衰老,B正确;紫外线照射可能会导致DNA损伤,从而发生基因突变,是皮肤癌发生的原因之一,C正确;已分化的动物体细胞由受精卵经有丝分裂而来,其细胞核具有本物种全套的遗传物质,所以已分化的动物体细胞的细胞核仍具有全能性,D正确。2.(2022·辽宁测试)细胞的衰老是普遍存在的现象。下列有关叙述错误的是( )A.皮肤色素沉积出现的“老年斑”是由酪氨酸酶活性降低所致B.衰老细胞的细胞膜的通透性改变,使物质运输效率下降C.细胞衰老可能是由于大量自由基干扰了细胞的正常的代谢D.在新生的生物体中,同样存在着细胞衰老现象答案 A解析 皮肤色素沉积出现的“老年斑”是由细胞代谢减弱所致,A错误;衰老细胞的细胞膜的通透性改变,使物质运输效率下降,B正确;细胞衰老可能是由于大量自由基干扰了细胞的正常的代谢,C正确;在新生的生物体中,同样存在着细胞衰老现象,D正确。考向2 围绕细胞的死亡方式,考查生命观念3.(2019·全国卷Ⅰ,1)细胞凋亡是细胞死亡的一种类型。下列关于人体中细胞凋亡的叙述,正确的是( )A.胎儿手的发育过程中不会发生细胞凋亡B.小肠上皮细胞的自然更新过程中存在细胞凋亡现象C.清除被病原体感染细胞的过程中不存在细胞凋亡现象D.细胞凋亡是基因决定的细胞死亡过程,属于细胞坏死答案 B解析 胎儿手的发育过程中发生细胞凋亡,才会形成成形手指,A错误;小肠上皮细胞自然更新过程中存在细胞凋亡,B正确;清除被病原体感染的细胞的过程属于细胞凋亡,C错误;细胞凋亡是由基因决定的细胞自动结束生命的过程,不同于细胞坏死,D错误。4.(不定项)(2022·山东泰安模拟)凋亡诱导因子(AIF)是一种具有凋亡诱导活性的蛋白质,该蛋白位于线粒体的膜间隙,其基因定位于X染色体上。当凋亡信号刺激线粒体时,线粒体膜的通透性增强,导致AIF分子从线粒体释放到细胞质,然后再转移到细胞核,与染色体DNA结合,使染色体凝集和DNA断裂成片段,进而引发细胞凋亡过程的发生。AIF还可催化相关物质发生氧化反应,使体内产生自由基。如图为AIF发挥作用的部分过程示意图。下列说法正确的是( )A.细胞凋亡与X染色体上的基因和线粒体中的基因均有关B.AIF催化反应所产生的自由基会引起细胞的衰老、凋亡C.AIF与凋亡基因的mRNA可通过核孔自由进出细胞核D.凋亡信号刺激时,AIF出线粒体膜的方式不是自由扩散答案 BD解析 分析题意可知,AIF基因位于X染色体上,故细胞凋亡与X染色体上的基因有关,与线粒体中的基因无关,A错误;AIF还可催化相关物质发生氧化反应,使体内产生自由基,说明AIF催化反应所产生的自由基会引起细胞的衰老、凋亡,B正确;核孔具有选择透过性,AIF与凋亡基因的mRNA不能通过核孔自由进出细胞核,C错误;AIF是一种蛋白质,是大分子物质,凋亡信号刺激时,AIF出线粒体膜的方式不是自由扩散,D正确。 细胞死亡的方式有四类,简称“三凋亡、一坏死”重温真题 经典再现1.经典重组 判断正误(1)哺乳动物造血干细胞分化为成熟红细胞的过程不可逆(2018·全国卷Ⅲ,2D)( )(2)高度分化的成熟叶肉细胞不具备发育成完整植株的潜能(2016·海南卷,9A)( )(3)细胞凋亡不出现在胚胎发育过程中(2015·海南卷,5C)( )(4)被病原体感染的细胞可通过细胞凋亡清除(2015·海南卷,5D)( )(5)同一个体茎分生组织细胞的分化能力比叶肉细胞的强(2013·海南卷,6D)( )提示 (1)√(2)× 成熟叶肉细胞中含有全套遗传物质,具有发育成完整植株的潜能。(3)× 胚胎发育过程中也有细胞凋亡。(4)√ (5)√2.(2021·广东卷,4)研究表明,激活某种蛋白激酶PKR,可诱导被病毒感染的细胞发生凋亡。下列叙述正确的是( )A.上述病毒感染的细胞凋亡后其功能可恢复B.上述病毒感染细胞的凋亡不是程序性死亡C.上述病毒感染细胞的凋亡过程不受基因控制D.PKR激活剂可作为潜在的抗病毒药物加以研究答案 D解析 细胞凋亡是由基因所决定的细胞自动结束生命的过程,因此细胞凋亡后其功能不可恢复,A、C错误;细胞凋亡受到严格的由遗传机制决定的程序性调控,所以它是一种程序性死亡,B错误;依据题干“激活某种蛋白激酶PKR,可诱导被病毒感染的细胞发生凋亡”可知,PKR激活剂可作为潜在的抗病毒药物加以研究,D正确。3.(2021·山东卷,8)体外实验研究发现,γ氨基丁酸持续作用于胰岛A细胞,可诱导其转化为胰岛B细胞。下列说法错误的是( )A.胰岛A细胞转化为胰岛B细胞是基因选择性表达的结果B.胰岛A细胞合成胰高血糖素的能力随转化的进行而逐渐增强C.胰岛B细胞也具有转化为胰岛A细胞的潜能D.胰岛B细胞分泌的胰岛素经靶细胞接受并起作用后就被灭活答案 B解析 胰岛A细胞和胰岛B细胞具有相同的遗传物质,二者形态、结构和功能发生稳定性差异的根本原因是(奢侈)基因的选择性表达,γ-氨基丁酸作用的机理是改变了细胞中基因的表达情况,A正确;胰岛A细胞合成胰高血糖素,胰岛B细胞合成胰岛素,则胰岛A细胞合成胰高血糖素的能力随转化的进行而逐渐减弱,B错误;已分化的细胞含有本物种生长发育所需的全套遗传物质,因此胰岛B细胞也具有转化为胰岛A细胞的潜能,C正确;激素一经靶细胞接受并起作用后就被灭活了,D正确。4.(2020·浙江7月选考,7改编)下列与细胞生命活动有关的叙述,正确的是( )A.癌细胞表面糖蛋白增加,使其容易在组织间自由转移B.高等动物衰老细胞的线粒体体积随年龄增大而减小,呼吸变慢C.高等植物胚胎发育过程中,胚柄的退化是通过编程性细胞死亡实现的D.愈伤组织再分化形成多种类型的细胞,这些细胞中mRNA的种类和数量相同答案 C解析 癌细胞表面糖蛋白减少或缺失,导致癌细胞容易在组织间转移,A错误;细胞衰老过程中线粒体体积是增大的,B错误;高等植物胚胎发育过程中胚柄的退化属于细胞凋亡,是通过编程性细胞死亡实现的,C正确;愈伤组织再分化过程中,基因选择性表达,形成的多种类型的细胞中mRNA的种类和数量不完全相同,D错误。5.(2021·北京卷,8)为研究毒品海洛因的危害,将受孕7天的大鼠按下表随机分组进行实验,结果如下。以下分析不合理的是( )A.低剂量海洛因即可严重影响胚胎的正常发育B.海洛因促进Bax含量提高会导致脑细胞凋亡C.对照组胚胎的发育过程中不会出现细胞凋亡D.结果提示孕妇吸毒有造成子女智力障碍的风险答案 C解析 据表分析,低剂量组的活胚胎数/胚胎总数(%)比对照组明显偏低,脑畸形胚胎数/活胚胎数(%)比对照组明显升高,故低剂量海洛因即可严重影响胚胎的正常发育,A正确;Bax为脑中促凋亡蛋白,分析表格数据可知,与对照组相比,海洛因处理组的Bax含量升高,故海洛因促进Bax含量提高会导致脑细胞凋亡,B正确;细胞凋亡是由基因决定的细胞程序性死亡,是一种正常的生理现象,据表可知,对照组的Bax含量为6.7(mg·L-1),故对照组胚胎的发育过程中也会出现细胞凋亡,C错误;据表格数据可知,海洛因处理组的活胚胎数降低,脑畸形胚胎数和脑细胞凋亡率均升高,故推测孕妇吸毒有造成子女智力障碍的风险,D正确。课后·分层训练(时间:35分钟)考点一 细胞的分化和细胞的全能性1.(2022·陕西西安模拟)下列能说明细胞已发生分化的依据是( )A.RNA聚合酶结合到DNA上B.缺氧条件下进行无氧呼吸C.细胞中有胰岛素的DNA D.细胞中有胰岛素的mRNA答案 D解析 RNA聚合酶结合到DNA上说明该DNA正在进行转录,不能说明细胞是否分化,A错误;绝大多数细胞在缺氧条件下都能进行无氧呼吸,与细胞是否分化无直接关系,B错误;通常同一生物体所有具核体细胞都含有全部相同的基因,因此具有胰岛素的DNA,不能说明细胞已经发生分化,C错误;只有胰岛B细胞能合成胰岛素,其他细胞不能合成胰岛素,细胞中有胰岛素的mRNA,说明该细胞发生了分化,D正确。2.(2022·河北唐山调研)下列关于细胞全能性的叙述,不正确的是( )A.是指细胞经分裂和分化后,仍具有产生完整有机体或分化成其他各种细胞的潜能和特性B.一般情况下,细胞全能性随着细胞分化程度的增高而降低C.受精卵能在自然状态下发育成个体,因此全能性最高D.玉米种子萌发长成新植株体现了细胞全能性答案 D解析 细胞全能性是指细胞经分裂和分化后,仍具有产生完整有机体或分化成其他各种细胞的潜能和特性,A正确;一般来说,细胞全能性随着细胞分化程度的增高而降低,B正确;受精卵在自然状态下能发育成个体,说明其全能性最高,C正确;种子中的胚是植物的幼体,玉米种子萌发长成新植株属于个体的发育过程,不能体现细胞全能性,D错误。3.(2021·1月联考湖南卷,4)多细胞生物个体发育过程中,细胞增殖与分化相伴随。下列叙述正确的是( )A.肝细胞和肌细胞的形态、核DNA序列和生理功能均存在差异B.体细胞克隆猴实验说明已分化的动物体细胞的细胞核具有全能性C.白血病患者血液中出现大量红细胞异常增殖,可通过骨髓移植治疗D.人体中大多数乳腺细胞仍然具有分裂和分化能力答案 B解析 同一个体肝细胞和肌细胞核DNA序列相同,A错误;克隆动物实验利用了核移植技术,证明动物体细胞的细胞核仍具有全能性,B正确;白血病患者的血液中出现大量异常的白细胞,可通过骨髓移植治疗,C错误;乳腺细胞已高度分化,失去分裂和分化能力,D错误。4.(不定项)(2022·山东莱州开学考)理论上来说,正常的植物细胞都具有全能性。下列有关植物细胞全能性的叙述,错误的是( )A.植物细胞具有全能性的原因是细胞中含该物种全套的遗传信息B.一般来说,植物体内分化程度越高的体细胞,其全能性越低C.一粒玉米种子发育成完整植株的过程体现了植物细胞全能性D.花药在体外被诱导成完整的单倍体植株不能体现体细胞全能性答案 C解析 植物细胞具有全能性是因为植物细胞中都含有该物种全套的遗传信息,A正确;植物体细胞的全能性与分化程度相关,一般来说,分化程度越高,全能性越低,B正确;玉米种子不是一个细胞,由胚发育成个体是正常的生长发育,而不是细胞全能性的体现,C错误;植物花药在体外被诱导成为完整的单倍体植株,利用的是植物组织培养技术,体现的是生殖细胞的全能性而不是体细胞的全能性,D正确。考点二 细胞的衰老和死亡5.(不定项)(2022·山东一诊)下列关于高等生物体的细胞衰老和凋亡的说法,错误的是 ( )A.衰老细胞细胞核体积增大,细胞相对表面积减小B.衰老细胞内酶的活性都降低,新陈代谢速率减慢C.细胞凋亡对于生物体完成正常的发育起关键作用D.细胞凋亡对维持生物体内部环境的稳定至关重要答案 AB解析 衰老细胞的细胞核体积增大,细胞体积减小,相对表面积增大,A错误;衰老细胞内与衰老有关酶的活性会增强,B错误;细胞凋亡有利于生物体完成正常的发育,C正确;细胞凋亡有利于维持生物体内部环境的稳定,如被病原体感染的细胞的清除,D正确。6.(2021·德州期中)如图是动物体内细胞凋亡及清除过程示意图。据图分析错误的是 ( )A.①②过程反映了细胞膜具有信息识别的功能B.细胞凋亡是基因选择性表达的结果C.吞噬细胞清除凋亡细胞的过程与溶酶体的功能有关D.细胞凋亡由自身基因控制,与外部因素无关答案 D解析 ①②过程都需要细胞膜上受体的识别,反映了细胞膜具有信息识别的功能,A正确;由图可知,凋亡信号激活凋亡相关基因进行表达,从而使细胞凋亡,说明细胞凋亡是基因选择性表达的结果,B正确;溶酶体中含有多种水解酶,能分解衰老、损伤的细胞器,吞噬并杀死侵入细胞的病毒或病菌等,吞噬细胞清除凋亡细胞的过程与溶酶体的功能有关,C正确;细胞凋亡由自身基因控制,与外部因素也有关,D错误。7.(2022·山东潍坊期中)人体造血干细胞分化存在如下过程:造血干细胞→淋巴干细胞→淋巴母细胞,淋巴母细胞转移到不同器官可分别分化为B淋巴细胞和T淋巴细胞。下列有关说法正确的是( )A.上述分化过程未改变细胞内的遗传物质,适宜条件下各细胞均能体现全能性B.在分化程度不同的细胞中,某种基因可能都处于活动状态C.浆细胞开始凋亡时,细胞中所有的基因都不能表达D.被病原体感染的细胞在细胞毒性T细胞的作用下死亡属于细胞坏死答案 B解析 细胞分化的实质是基因的选择性表达,分化过程未改变细胞内的遗传物质,动物细胞的细胞核具有全能性,A错误;在分化程度不同的细胞中,某种基因可能都处于活动状态,如ATP合成酶基因,B正确;细胞凋亡受基因控制,细胞开始凋亡时,细胞中与凋亡有关的基因在表达,C错误;被病原体感染的细胞在细胞毒性T细胞的作用下死亡属于细胞凋亡,D错误。8.(2021·江苏连云港赣榆月考改编)细胞凋亡与细胞坏死是两个不同的过程,如图所示。下列有关叙述错误的是( )A.细胞凋亡是基因控制的,对生物的生长发育和机体稳态的维持具有重要作用B.细胞坏死最终会导致细胞膜被破坏,细胞内容物外溢C.吞噬细胞吞噬凋亡小体与溶酶体有关D.在成人体内,被病原体感染的细胞的清除是通过细胞坏死实现的答案 D解析 在成人体内,被病原体感染的细胞的清除是通过细胞凋亡实现的,D错误。9.(不定项)(2020·山东德州模拟)正常情况下,内质网膜上的PERK蛋白与Bip结合后处于失活状态。但当内质网腔内积累大量异常蛋白时,会使PERK蛋白恢复活性,最终引发细胞凋亡,其机理如图所示。下列分析正确的是( )注:Bax基因、BCL-2基因为细胞凋亡相关基因,(+)表示促进,(-)表示抑制A.与异常蛋白相比,Bip更容易与PERK蛋白结合B.异常蛋白增多后可从转录和翻译水平调控细胞凋亡C.BCL-2基因与Bax基因的表达产物都可以促使细胞凋亡D.通过药物提高PERK活性可以促进细胞凋亡进而抑制肿瘤发生答案 BD解析 在异常蛋白出现后,Bip就与PERK蛋白分离,与异常蛋白结合,说明Bip更容易与异常蛋白结合,A错误;从图中看出,异常蛋白增多后抑制了翻译过程、促进Bax基因的表达、抑制BCL-2基因的表达,所以从转录和翻译水平调控细胞凋亡,B正确;细胞的凋亡是通过降低BCL-2的含量,提高Bax的含量,所以Bax基因的表达产物都可以促使细胞凋亡,而BCL-2基因的表达产物是抑制细胞凋亡,C错误;提高PERK活性可以促进细胞凋亡,从而抑制细胞不正常的分裂,抑制肿瘤发生,D正确。10.(不定项)(2021·山东临沂期末)2019年4月,科学家首次成功设计打印出具有细胞、血管、心室和心房的人造心脏。他们先将干细胞制成“生物墨汁”,然后利用生物3D打印技术,通过一系列的技术引导,在生物支架上培育出所需的组织器官。下列叙述正确的是( )A.生物3D打印技术中的“生物墨汁”也可用肌肉细胞替代B.利用干细胞培育出所需人体器官体现了细胞的全能性C.在培育器官的过程中,通过技术引导可以影响细胞分化的方向D.在培育器官的过程中,会发生细胞的分裂、分化等答案 BCD解析 肌肉细胞已经高度分化,失去了分裂和分化能力,因此生物3D打印技术中的“生物墨汁”不能用肌肉细胞替代,A错误;细胞的全能性是指细胞经分裂和分化后仍然具有产生完整有机体或分化成其他各种细胞的潜能和特性,利用干细胞培育出所需人体器官体现了细胞的全能性,B正确;在培育器官的过程中,通过技术引导可以影响细胞分化的方向,C正确;在培育器官的过程中,会发生细胞的分裂、分化等,D正确。11.(新情境试题)(2021·山东临沂期中)脑缺血会引起局部脑神经缺氧导致轻度受损,甚至造成脑神经细胞死亡而产生不可逆损伤,最终导致患者永久性残疾甚至死亡。骨髓基质细胞(M)是存在于骨髓中具有多种分化潜能的干细胞,它可以诱导生成心肌细胞、成骨细胞和神经细胞等。干细胞疗法有可能实现对缺血坏死神经结构与功能的修复和重建,将成为缺血性脑损伤治疗的有效策略。(1)脑缺血所导致的神经细胞死亡不属于______(填“细胞凋亡”或“细胞坏死”)。(2)干细胞是指动物和人体内少数具有________能力的细胞。(3)研究发现,M的线粒体可转移到缺氧损伤脑神经细胞(N)中,实现细胞供能机制的修复。为进一步探究M的线粒体转移对N的影响,进行了如下实验。①第3组为正常对照组,请将实验补充完整:________________。②检测得到各组神经细胞内的ATP水平相对值如图。由图分析比较可知,第1组神经细胞内ATP水平________正常水平,第2组在实验中起________作用。③综合上述研究资料和实验结果,推测M对脑缺血损伤后恢复的可能作用机制: _______________________________________________________________。答案 (1)细胞凋亡 (2)分裂和分化 (3)①正常(或未受损)的脑神经细胞 ②高于(或大于) 对照 ③M的线粒体可转移到脑缺血神经细胞中,增加损伤细胞中线粒体数量,使有氧呼吸加强产生更多ATP,为损伤细胞的修复提供充足的能量解析 (1)细胞凋亡是由基因所决定的细胞自动结束生命的过程,而细胞坏死是由外界不利因素引起的细胞被动死亡,因此脑缺血所导致的神经细胞死亡属于细胞坏死。(2)干细胞是指动物和人体内少数具有分裂和分化能力的细胞。(3)①第3组为正常对照组,则培养的应该是正常脑神经细胞。②第3组的ATP水平属于正常水平,则第1组神经细胞内ATP水平高于正常水平;第2组在实验中起对照作用。③根据题述实验可知M的线粒体转移可提高缺氧损伤脑神经细胞(N)的ATP水平,由此可推测M对脑缺血损伤后恢复的可能作用机制为M的线粒体可转移到脑缺血神经细胞中,增加损伤细胞中线粒体数量,使有氧呼吸加强产生更多ATP,为损伤细胞的修复提供充足的能量。内容要求——明考向近年考情——知规律(1)说明在个体发育过程中,细胞在形态、结构和功能方面发生特异性分化,形成了复杂的多细胞生物体;(2)描述在正常情况下,细胞衰老和死亡是一种自然的生理过程。2021·河北卷(5)、2021·广东卷(4)、2019·天津卷(3)、2019·全国卷Ⅰ(1)项目胚胎干细胞成体干细胞来源来自早期胚胎来自各式各样的组织功能可以分化成各种组织和器官具有分化成特定功能细胞的能力举例来自囊胚的内细胞团细胞骨髓干细胞、造血干细胞、神经干细胞 处理对照组连续9天给予海洛因检测项目低剂量组中剂量组高剂量组活胚胎数/胚胎总数(%)100766555脑畸形胚胎数/活胚胎数(%)0335579脑中促凋亡蛋白Bax含量/(ug·L-1)6.77.510.012.5分组第1组第2组第3组处理方法用含有M线粒体的培养基对N进行培养用不含M线粒体的培养基对N进行培养用不含M线粒体的培养基对__?__进行培养
