所属成套资源:2023版创新设计高考化学(新教材苏教版)总复习一轮讲义
2023版创新设计高考化学(新教材苏教版)总复习一轮讲义专题十 有机化学基础
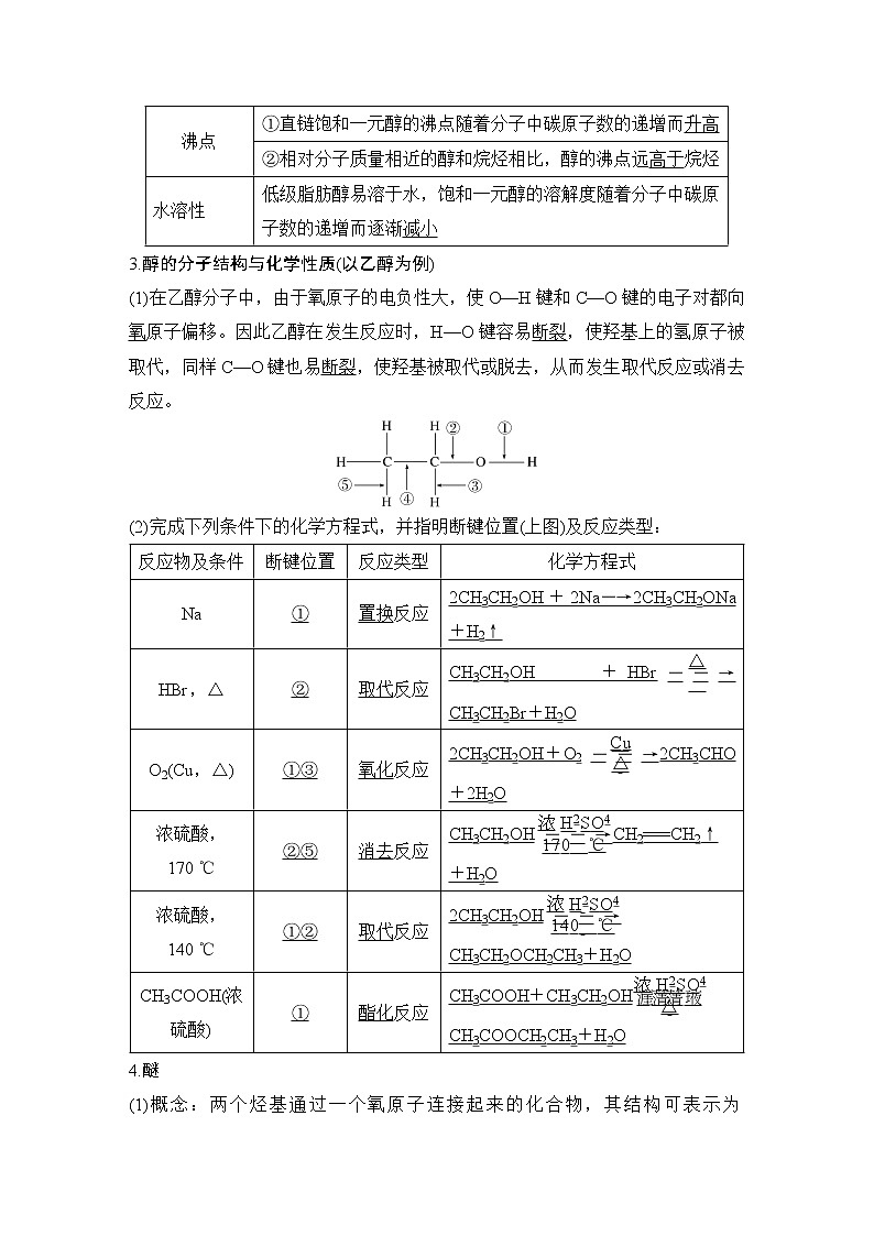
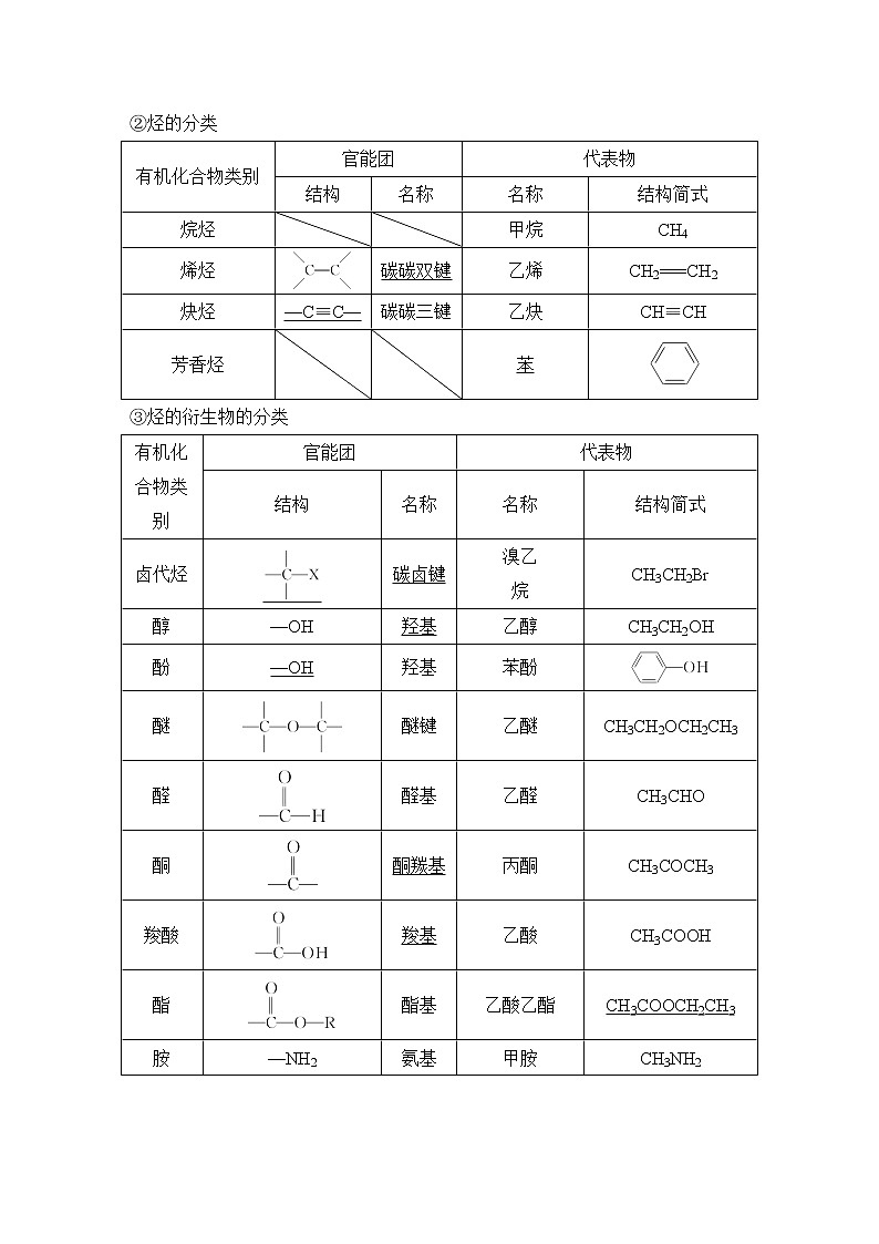
展开第三单元 生活中常用的有机物——烃的含氧衍生物【课标要求】 认识醇、醛、羧酸、酯、酚的组成和结构特点、性质、转化关系及其在生产、生活中的重要应用。一、醇、酚(一)醇与醚1.醇的概念与分类(1)概念:羟基与饱和碳原子相连的化合物。(2)分类(3)常见的醇名称甲醇有毒乙二醇内燃机中的抗冻剂丙三醇俗称木精、木醇 甘油结构简式CH3OH状态液体液体液体溶解性与水和乙醇互溶2.醇类物理性质的变化规律物理性质递变规律密度一元脂肪醇的密度一般小于1 g·cm-3沸点①直链饱和一元醇的沸点随着分子中碳原子数的递增而升高②相对分子质量相近的醇和烷烃相比,醇的沸点远高于烷烃水溶性低级脂肪醇易溶于水,饱和一元醇的溶解度随着分子中碳原子数的递增而逐渐减小3.醇的分子结构与化学性质(以乙醇为例)(1)在乙醇分子中,由于氧原子的电负性大,使O—H键和C—O键的电子对都向氧原子偏移。因此乙醇在发生反应时,H—O键容易断裂,使羟基上的氢原子被取代,同样C—O键也易断裂,使羟基被取代或脱去,从而发生取代反应或消去反应。(2)完成下列条件下的化学方程式,并指明断键位置(上图)及反应类型:反应物及条件断键位置反应类型化学方程式Na①置换反应2CH3CH2OH+2Na―→2CH3CH2ONa+H2↑HBr,△②取代反应CH3CH2OH+HBrCH3CH2Br+H2OO2(Cu,△)①③氧化反应2CH3CH2OH+O22CH3CHO+2H2O浓硫酸,170 ℃②⑤消去反应CH3CH2OHCH2===CH2↑+H2O浓硫酸,140 ℃①②取代反应2CH3CH2OHCH3CH2OCH2CH3+H2OCH3COOH(浓硫酸)①酯化反应CH3COOH+CH3CH2OHCH3COOCH2CH3+H2O4.醚(1)概念:两个烃基通过一个氧原子连接起来的化合物,其结构可表示为R—O—R′,官能团,称为醚键。(2)常见的醚类:甲醚CH3—O—CH3,乙醚CH3CH2OCH2CH3。(3)碳原子数相同的醚与醇(烃基饱和)互为同分异构体。(4)用途:乙醚易挥发,易燃烧,是一种常用有机溶剂。(二)酚(以苯酚为例)1.酚类物质的分子结构(1)酚与苯酚:羟基与苯环直接相连而形成的化合物叫做酚,最简单的酚为苯酚。(2)苯酚的组成和结构2.苯酚的物理性质苯酚虽然有毒,但苯酚的稀溶液却可以杀菌消毒。3.由基团之间的相互影响理解酚的化学性质(1)苯环对羟基的影响——弱酸性由于苯环对羟基的影响,使酚羟基比醇羟基更活泼,可以发生电离。①苯酚的电离方程式为C6H5OHC6H5O-+H+。苯酚显示弱酸性,但酸性很弱,不能(填“能”或“不能”)使石蕊溶液变红。②与碱反应:苯酚的浑浊液浊液变澄清溶液又变浑浊。该过程中发生反应的化学方程式依次为+NaOH―→+H2O、+H2O+CO2―→+NaHCO3 不是Na2CO3 ③与活泼金属反应:+2Na―→2+H2↑(2)羟基对苯环的影响——苯环上邻对位氢原子的取代反应由于羟基对苯环的影响,使苯酚中苯环上的氢比苯分子中的氢活泼。苯酚稀溶液中滴入过量的浓溴水中产生现象为:产生白色沉淀。其化学方程式为:。(3)显色反应:苯酚溶液中滴入FeCl3溶液,溶液变为紫色。(4)氧化反应:苯酚易被空气中的氧气氧化而显粉红色,易被酸性KMnO4溶液氧化,易燃烧。【诊断1】 判断下列叙述的正误(正确的划“√”,错误的划“×”)。(1)CH3CH2OH与水互溶的原因是乙醇与水分子之间形成氢键(√)(2)所有的醇都能发生氧化反应和消去反应(×)(3)除去苯中的苯酚,加入浓溴水再过滤(×)(4) 和含有的官能团相同,二者的化学性质相似(×)二、醛、羧酸1.醛(1)概念:由烃基(或氢原子)与醛基相连而构成的化合物,可表示为RCHO。甲醛是最简单的醛。饱和一元醛分子的通式为CnH2nO。(2)甲醛、乙醛的物理性质物质颜色气味状态密度水溶性甲醛无色刺激性气味气体 易溶于水乙醛无色刺激性气味液体比水小与水互溶(3)醛的化学性质(以乙醛为例)①加成反应a.催化加氢乙醛和H2发生加成反应的化学方程式为CH3CHO+H2CH3CH2OH。b.与HCN加成在醛基的碳氧双键中,由于氧原子的电负性较大,碳氧双键中的电子对偏向氧原子,使氧原子带部分负电荷,碳原子带部分正电荷,从而使醛基具有较强的极性:。乙醛能和一些极性试剂发生加成反应。乙醛与HCN反应的化学方程式为:CH3CHO+H—CN。②氧化反应a.银镜反应 反应必须在碱性条件下才能进行反应的化学方程式为CH3CHO+2[Ag(NH3)2]OHCH3COONH4+2Ag↓+3NH3+H2O。b.与新制氢氧化铜反应反应必须在碱性条件下才能进行实验操作实验现象Ⅰ中溶液出现蓝色絮状沉淀,滴入乙醛,加热至沸腾后,Ⅲ中溶液有砖红色沉淀产生有关方程式Ⅰ中:2NaOH+CuSO4===Cu(OH)2↓+Na2SO4Ⅲ中:CH3CHO+2Cu(OH)2+NaOHCH3COONa+Cu2O↓+3H2O③催化氧化化学方程式为2CH3CHO+O22CH3COOH。—CHO具有明显的还原性,能被酸性高锰酸钾溶液等强氧化剂氧化为羧基,故能使酸性高锰酸钾溶液褪色。(4)特殊的醛——甲醛①结构特点与化学性质甲醛的分子式为CH2O,其分子可以看成含两个醛基,如图所示。银镜反应的化学方程式为:HCHO+4[Ag(NH3)2]OH(NH4)2CO3+4Ag↓+6NH3+2H2O。与新制Cu(OH)2反应的化学方程式为:HCHO+4Cu(OH)2+2NaOHNa2CO3+2Cu2O↓+6H2O。②甲醛在生产生活中的应用及影响a.35%~40%的甲醛水溶液称为福尔马林,具有杀菌消毒作用和防腐性能等。b.劣质的装饰材料中挥发出的甲醛,是室内主要污染物之一。2.酮(1)酮的组成和结构(2)最简单的酮——丙酮①物理性质:无色透明的液体,沸点56.2 ℃,易挥发,能与水、乙醇等互溶。②化学性质:丙酮不能被银氨溶液、新制的Cu(OH)2等弱氧化剂氧化,在催化剂条件下,可与H2发生加成反应,生成2-丙醇,化学方程式为+H2。(3)酮的应用酮是重要的有机溶剂和化工原料,如丙酮可以做化学纤维等的溶剂,还用于生产有机玻璃、农药和涂料等。3.羧酸(1)概念:由烃基(或氢原子)与羧基相连而构成的有机化合物。官能团为—COOH。饱和一元羧酸分子的通式为CnH2nO2。(2)羧酸的分类(3)几种重要的羧酸物质及名称结构类别性质特点或用途甲酸(蚁酸)饱和一元脂肪酸酸性,还原性(醛基)乙二酸(草酸)HOOC—COOH二元羧酸酸性,还原性(+3价碳)苯甲酸(安息香酸)芳香酸防腐剂高级脂肪酸RCOOH(R为碳原子数较多的烃基)硬脂酸(C17H35COOH)、软脂酸(C15H31COOH),饱和高级脂肪酸,常温呈固态;油酸(C17H33COOH),不饱和高级脂肪酸,常温呈液态(4)化学性质羧酸的性质取决于羧基,反应时的主要断键位置如图:①酸的通性(以乙酸为例)乙酸是一种弱酸,其酸性比碳酸强,与NaHCO3或Na2CO3反应产生CO2。②酯化反应CH3COOH和CH3CHOH发生酯化反应的化学方程式为CH3COOH+C2HOHCH3CO18OC2H5+H2O。a.能与NaHCO3反应产生CO2气体的有机物中一定含有羧基,且1 mol —COOH与NaHCO3反应产生1 mol CO2。b.酯化反应的实质是“酸脱羟基醇脱氢”。5.酯①概念:羧酸分子羧基中的—OH被—OR′取代后的产物,可简写为RCOOR′,官能团为。②物理性质③化学性质+H2O+R′OH+NaOHRCOONa+R′OH酯的水解反应为取代反应;在酸性条件下的水解为可逆反应;在碱性条件下,碱能中和产生的羧酸,使反应完全进行。【诊断2】 判断下列叙述的正误(正确的划“√”,错误的划“×”)。(1)能发生银镜反应的有机物一定属于醛类物质(×)(2)甲醛常温下为气体,其40%的水溶液可用于浸制生物标本(√)(3)1 mol HCHO与足量银氨溶液在加热条件下充分反应可析出2 mol Ag(×)(4)乙醛能使酸性KMnO4溶液褪色(√)(5)甲酸与新制Cu(OH)2既能发生中和反应,又能发生氧化反应(√)(6)可以用NaOH溶液除去乙酸乙酯中的乙酸(×)考点一 醇、酚的结构与性质题组一 醇的结构与性质1.下列醇类物质中既能发生消去反应,又能发生催化氧化反应生成醛类的物质是( ) 答案 C解析 发生消去反应的条件:与—OH相连的碳原子的相邻碳原子上有H原子,上述醇中,B项不符合。与羟基(—OH)相连的碳原子上有H原子的醇可被氧化,但只有含有两个氢原子的醇(即含有—CH2OH)才能转化为醛,故选C。2.有机物的结构可用键线式简化表示,如:CH3—CH===CH—CH3 可表示为,有机物萜品醇可作为消毒剂、抗氧化剂和溶剂。已知α-萜品醇的键线式如图,则下列说法不正确的是( )A.1 mol该物质最多能和1mol氢气发生加成反应B.分子中含有的官能团为羟基和碳碳双键C.该物质能和金属钾反应产生氢气D.该物质能发生消去反应生成三种可能的有机物答案 D解析 α-萜品醇分子中含有1个碳碳双键,则1 mol该物质最多能与1 mol H2发生加成反应,A正确;该有机物分子中含有羟基和碳碳双键两种官能团,B正确;该有机物分子中含有羟基,能与金属钾反应产生H2,C正确;由该有机物的结构可知,只能生成两种消去产物,D错误。❶醇的催化氧化反应规律醇的催化氧化的反应情况与醇的结构有关:❷醇的消去反应规律①结构条件:醇分子中连有羟基的碳原子必须有相邻的碳原子,该相邻的碳原子上必须连有氢原子。CH3OH(无相邻碳原子),(相邻碳原子上无氢原子)等结构的醇不能发生消去反应。②反应条件:浓硫酸、加热。③消去产物:一元醇消去反应生成烯烃种数等于连羟基的碳原子的邻位碳原子上不同化学环境氢原子的种数。题组二 酚的结构与性质3.(2021·1月福建适应性考试)山奈酚是中药柴胡的药物成分之一。下列有关该化合物叙述错误的是( )A.分子式为C15H10O6B.能够发生加成反应C.苯环中含有单双键交替结构D.可溶于NaOH溶液答案 C解析 根据该物质的结构简式可知其分子式为C15H10O6,A正确;含有苯环、碳碳双健和羰基,可以发生加成反应,B正确;苯环中的键是介于单双键之间的特殊的键,不是单双键交替的结构,C错误;含有多个酚羟基,可以和NaOH溶液反应生成溶于水的物质,D正确。4.杨树生长迅速,高大挺拔,树冠有昂扬之势。其体内有一种有机化合物,结构如图所示。下列说法错误的是( )A.该有机化合物属于烃的衍生物B.分子式为C14H14O2C.1 mol该物质与溴水反应时最多能消耗2 mol的Br2D.该有机化合物能与Na2CO3溶液反应,且生成的气体能使澄清石灰水变浑浊答案 D解析 分子中含有酚羟基,该有机物属于烃的衍生物,A正确;根据结构简式可知分子式为C14H14O2,B正确;分子中有2个酚羟基,含有2个邻位或对位氢原子,则1 mol该物质与溴水反应时最多能消耗2 mol的Br2,C正确;酚羟基能与Na2CO3溶液反应生成碳酸氢钠,不能产生CO2,D错误。考点二 醛类物质的特征反应【题组训练】1.有机物A是合成二氢荆芥内酯的重要原料,其结构简式为,下列检验A中官能团的试剂和顺序正确的是( )A.先加酸性高锰酸钾溶液,后加银氨溶液,微热B.先加溴水,后加酸性高锰酸钾溶液C.先加新制氢氧化铜悬浊液,微热,再加入溴水D.先加入银氨溶液,微热,酸化后再加溴水答案 D解析 先加酸性高锰酸钾溶液,碳碳双键、—CHO均被氧化,不能检验,A项错误;先加溴水,双键发生加成反应,—CHO被氧化,不能检验,B项错误;先加新制氢氧化铜悬浊液,加热,可检验—CHO,但没有酸化,加溴水可能与碱反应,C项错误;先加入银氨溶液,微热,可检验—CHO,酸化后再加溴水,可检验碳碳双键,D项正确。2.已知柠檬酸的结构简式为,根据已有知识判断下列说法不正确的是( )A.它可使酸性高锰酸钾溶液褪色B.它可与银氨溶液反应生成银镜C.它可使溴水褪色D.它被催化加氢的最后产物的结构简式是C10H20O答案 D解析 A项,含有碳碳双键和醛基,可使酸性高锰酸钾溶液褪色,正确;B项,含有醛基,它可与银氨溶液反应生成银镜,正确;C项,含有碳碳双键和醛基,可使溴水褪色,正确;D项,碳碳双键和醛基与氢气均发生加成反应,被催化加氢的最后产物的结构简式是(CH3)2CHCH2CH2CH2CH(CH3)CH2CH2OH,错误。含醛基有机化合物的特征反应 与新制[Ag(NH3)2]OH溶液反应与新制Cu(OH)2反应反应原理RCHO+2[Ag(NH3)2]OHRCOONH4+3NH3+2Ag↓+H2ORCHO+2Cu(OH)2+NaOHRCOONa+Cu2O↓+3H2O反应现象产生光亮的银镜产生红色沉淀量的关系RCHO~2AgHCHO~4AgRCHO~2Cu(OH)2~Cu2OHCHO~4Cu(OH)2~2Cu2O注意事项①试管内壁必须洁净;②银氨溶液随用随配,不可久置;③水浴加热,不可用酒精灯直接加热;④加热时不可振荡或摇动试管,防止生成黑色的银粉;⑤乙醛用量不宜太多,一般加3滴;⑥银镜可用稀HNO3浸泡洗涤除去①新制Cu(OH)2要随用随配,不可久置;②配制新制Cu(OH)2时,所用NaOH必须过量;③反应液直接加热煮沸,才有明显的红色沉淀;④加热沸腾不能太久,否则会有黑色沉淀,这是Cu(OH)2受热分解生成CuO所致考点三 羧酸和烃的衍生物的转化题组一 羧酸、酯的结构与性质1.分子式为C4H8O3的有机物在一定条件下具有如下性质:①在浓硫酸存在下,能与CH3CH2OH、CH3COOH反应;②在浓硫酸存在下,能脱水生成一种能使溴水褪色的物质,该物质只存在一种结构;③在浓硫酸存在下,能生成一种分子式为C4H6O2的五元环状化合物;则C4H8O3的结构简式为( )A.HOCH2COOCH2CH3B.CH3CH(OH)CH2COOHC.HOCH2CH2CH2COOHD.CH3CH2CH(OH)COOH答案 C解析 ①在浓硫酸存在下,能分别与CH3CH2OH或CH3COOH反应,说明该化合物含有羧基和醇羟基;②在浓硫酸存在下,能脱水生成一种能使溴水褪色的物质,该物质只存在一种结构形式,则羟基连接的C原子的邻位C原子上有H原子,该物质可能是(CH3)2(OH)COOH,HOCH2CH2CH2COOH或CH3CH2CH(OH)COOH;③在浓硫酸存在下,发生分子内的酯化反应,能生成一种分子式为C4H6O2的五元环状化舍物,则该化合物只能是HOCH2CH2CH2COOH,C项正确。2.某药物的合成“片段”如下:下列说法错误的是( )A.X、Y、Z的含碳官能团种类不同B.X生成Y的试剂和条件是“乙醇,浓硫酸,加热”C.等量X分别与足量钠、碳酸氢钠反应产生H2、CO2的体积在相同条件下之比为1∶2D.该变化过程中涉及的反应类型有酯化反应和消去反应答案 C解析 X中含碳官能团是羧基,Y中含碳官能团是酯基,Z中含碳官能团是碳碳双键和酯基,则这三种物质的含碳官能团种类不同,故A正确;X和乙醇发生酯化反应生成Y,需要的试剂和条件是“乙醇,浓硫酸,加热”,故B正确;X中醇羟基和羧基都能与钠反应生成氢气,只有羧基能和碳酸氢钠反应生成二氧化碳,假设1 mol X完全与足量的钠、碳酸氢钠反应,则生成氢气、二氧化碳的物质的量分别是1 mol、1 mol,二者在相同条件下的体积之比为1∶1,故C错误。酯化反应的“五大反应类型”❶一元羧酸与一元醇之间的酯化反应如CH3COOH+HOC2H5CH3COOC2H5+H2O❷一元羧酸与多元醇之间的酯化反应如2CH3COOH+HOCH2—CH2OHCH3COOCH2—CH2OOCCH3❸多元羧酸与一元醇之间的酯化反应如HOOC—COOH+2CH3CH2OHC2H5OOC—COOC2H5+2H2O❹多元羧酸与多元醇之间的酯化反应此时反应有三种情形,可得普通酯、环酯和高聚酯。如普通酯HOOCCOOH+HOCH2CH2OHHOOCCOOCH2CH2OH+H2O环酯高聚酯nHOOC—COOH+nHOCH2CH2OH+(2n-1)H2O❺羟基酸自身的酯化反应此时反应有三种情形,可得到普通酯、环酯和高聚酯。如普通酯+H2O环酯+2H2O高聚酯+(n-1)H2O题组二 烃的衍生物转化关系及应用3.(2021·枣庄模拟)β-苯基丙烯醛(结构简式如丁所示)可用于水果保鲜或食用香料,合成路线如图。下列说法正确的是( )A.甲与乙互为同系物B.反应①为加成反应,反应②为消去反应C.1 mol丙与足量金属钠反应放出2 g H2D.1 mol丁可被1 mol新制Cu(OH)2完全氧化答案 B解析 A.甲与乙结构不相似,不是互为同系物,故A错误;B.反应①苯甲醛中的醛基发生加成反应,反应②中羟基与邻碳上氢发生消去反应,故B正确;C.1 mol丙与足量金属钠反应放出1 g H2,故C错误;D.1 mol丁含1 mol醛基,可被2 mol新制Cu(OH)2完全氧化,故D错误。4.(2021·中山模拟)芳香化合物A()在一定条件下可以发生如图所示的转化(其他产物和水已略去)。有机物C可以由乳酸[CH3CH(OH)COOH]经过几步有机反应制得,其中最佳的顺序是( )A.消去、加成、水解、酸化B.氧化、加成、水解、酸化C.取代、水解、氧化、酸化D.消去、加成、水解、氧化答案 A解析 由芳香化合物A的结构简式和反应后B和C的分子式判断,C的结构为,由乳酸经消去得到CH2===CH—COOH,与Cl2加成得到,后在NaOH水溶液中水解生成,最后酸化得到。有机合成中的转化关系❶一元转化关系❷二元转化关系❸芳香化合物的转化关系微专题29 多官能团有机物的结构与性质【核心归纳】1.常见官能团的主要性质有机物官能团代表物主要化学性质烃烷烃—甲烷取代(氯气/光照)烯烃乙烯加成、氧化(使酸性KMnO4溶液褪色)、加聚炔烃—C≡C—乙炔加成、氧化(使酸性KMnO4溶液褪色)、加聚苯及其同系物—苯、甲苯取代(液溴/铁)、硝化、加成、氧化(使酸性KMnO4溶液褪色,苯除外)烃的衍生物卤代烃—X溴乙烷水解(NaOH/H2O)、消去(NaOH/醇)醇—OH(醇羟基)乙醇取代、催化氧化、消去、脱水、酯化酚—OH(酚羟基)苯酚弱酸性、取代(浓溴水)、遇三氯化铁显色、氧化(露置于空气中变粉红色)醛—CHO乙醛还原、催化氧化、银镜反应、与新制氢氧化铜反应羧酸—COOH乙酸弱酸性、酯化酯—COO—乙酸乙酯水解胺—NH2苯胺碱性,能与盐酸等酸反应酰胺(酰胺基)乙酰胺水解反应;酸性条件下生成羧酸和铵盐;碱性条件下生成羧酸盐和氨[注意事项] (1)有些官能团的性质会出现交叉,如碳碳双键和醛基都能被酸性KMnO4溶液氧化,也能与H2发生加成反应等。(2)同一官能团连有的基团不同时,也有不同的化学性质,如酚类和醇类。2.官能团反应中的定量关系(1)1 mol 发生加成反应需1 mol H2(或Br2)(2)1 mol 发生加成反应需3 mol H2(3)1 mol —COOH1 mol CO2(4)1 mol —OH(或—COOH) mol H2(5)1 mol下列官能团与消耗NaOH的物质的量的关系1 mol官能团酚—OH—COOH酯基()酚酯()-X苯环上的卤原子()消耗NaOH的物质的量/mol111212【典例】 (2020·山东卷)从中草药中提取的calebin A(结构简式如图)可用于治疗阿尔茨海默症。下列关于calebin A的说法错误的是( )A.可与FeCl3溶液发生显色反应B.其酸性水解的产物均可与Na2CO3溶液反应C.苯环上氢原子发生氯代时,一氯代物有6种D.1 mol该分子最多与8 mol H2发生加成反应答案 D解析 calebin A分子中含有酚羟基,能与FeCl3溶液发生显色反应,A项正确;calebin A的酸性水解产物(含羧基和酚羟基)和(含酚羟基)均可与Na2CO3溶液反应,B项正确;calebin A分子中含2个苯环,由于该分子不具有对称性,其苯环上的一氯代物共有6种,故C项正确;calebin A分子中苯环、碳碳双键、羰基均能与H2发生加成反应,即1 mol calebin A分子最多能与9 mol H2发生加成反应,D项错误。确定多官能团有机物性质的三步骤【专题精练】1.(2021·1月江苏适应性考试)奥昔布宁具有解痉和抗胆碱作用,其结构简式如图所示。下列关于奥昔布宁的说法正确的是( )A.分子中的含氧官能团为羟基和羧基B.分子中碳原子杂化轨道类型有2种C.奥昔布宁不能使溴的CCl4溶液褪色D.奥昔布宁能发生消去反应答案 D解析 奥昔布宁分子中的含氧官能团为羟基和酯基,不含有羧基,A不正确;奥昔布宁分子中碳原子的杂化轨道类型有sp3杂化(环己基、链烃基)、sp2杂化(苯环、酯基)、sp杂化(碳碳三键),共3种类型,B不正确;奥昔布宁分子中含有—C≡C—,能使溴的CCl4溶液褪色,C不正确;奥昔布宁分子中和—OH相连的碳原子与环己基上的邻位碳原子间可通过脱水形成碳碳双键,从而发生消去反应,D正确。2. (2022·河北省级联测高三第一次考试)穿心莲内酯具有祛热解毒,消炎止痛之功效,被誉为天然抗生素药物,结构简式如图所示。下列说法错误的是( )A.该物质分子式为C20H30O5B.1 mol该物质最多可与2 mol H2发生加成反应C.等量的该物质分别与足量Na、NaOH反应,消耗二者的物质的量之比为3∶2D.该物质能与酸性KMnO4溶液反应答案 C解析 该物质分子式为C20H30O5,A项正确;该物质中碳碳双键可与H2发生加成反应,故1 mol该物质最多可与2 mol H2发生加成反应,B项正确;1 mol该物质中羟基可与3 mol Na反应,酯基可与1 mol NaOH反应,故等量的该物质分别与足量Na、NaOH反应,消耗二者的物质的量之比为3∶1,C项错误;该物质含有羟基和碳碳双键,能与酸性KMnO4溶液发生氧化反应,D项正确。1.(2021·全国乙卷)一种活性物质的结构简式为,下列有关该物质的叙述正确的是( )A.能发生取代反应,不能发生加成反应B.既是乙醇的同系物也是乙酸的同系物C.与互为同分异构体D.1 mol该物质与碳酸钠反应得44 g CO2答案 C解析 该有机物分子中含有碳碳双键,可以发生加成反应,A错误;该有机物分子中含有三种官能团:碳碳双键、羧基、羟基,与乙醇和乙酸的结构都不相似,既不是乙醇的同系物,也不是乙酸的同系物,B错误;该有机物分子与的分子式相同、结构不同,故二者互为同分异构体,C正确;1 mol该有机物分子中含有1 mol羧基,与碳酸钠反应产生0.5 mol CO2,即22 g CO2,D错误。2.(双选)(2021·河北卷)番木鳖酸具有一定的抗炎、抗菌活性,结构简式如图。下列说法错误的是( )A.1 mol该物质与足量饱和NaHCO3溶液反应,可放出22.4 L(标准状况)CO2B.一定量的该物质分别与足量Na、NaOH反应,消耗二者物质的量之比为5∶1C.1 mol该物质最多可与2 mol H2发生加成反应D.该物质可被酸性KMnO4溶液氧化答案 BC解析 1 mol—COOH与足量饱和NaHCO3溶液反应生成1 mol CO2,1 mol该有机物中含有1 mol —COOH,故1 mol该物质与足量饱和NaHCO3溶液反应,可放出22.4 L(标准状况)CO2,A说法正确;—OH、—COOH都能与Na反应,—COOH能与NaOH反应,根据题给番木鳖酸的结构简式可知,该物质中含有5个—OH、1个—COOH,故一定量的该物质分别与足量Na、NaOH反应,消耗二者物质的量之比为6∶1,B说法错误;碳碳双键可与H2发生加成反应,—COOH不能与H2发生加成反应,根据题给番木鳖酸的结构简式可知,1 mol该物质中含有1 mol碳碳双键,则其最多可与1 mol H2发生加成反应,C说法错误;碳碳双键、羟基均能被酸性KMnO4溶液氧化,D说法正确。3.(2021·辽宁卷)我国科技工作者发现某“小分子胶水”(结构如图)能助力自噬细胞“吞没”致病蛋白。下列说法正确的是( )A.该分子中所有碳原子一定共平面B.该分子能与蛋白质分子形成氢键C.1 mol该物质最多能与3 mol NaOH反应D.该物质能发生取代、加成和消去反应答案 B解析 两个苯环所在的平面不一定重合,故该分子中所有碳原子不一定共平面,A项错误;该分子中存在O—H键,且蛋白质分子中存在N—H键,二者可形成氢键,B项正确;1 mol酚羟基可消耗1 mol NaOH,1 mol酚酯基可消耗2 mol NaOH,故1 mol该物质最多能消耗4 mol NaOH,C项错误;该物质中的羟基和酯基均能发生取代反应,苯环、碳碳双键能发生加成反应,但该物质不能发生消去反应,D项错误。4.(2021·北京卷)我国科研人员发现中药成分黄芩素能明显抑制新冠病毒的活性。下列关于黄芩素的说法不正确的是( )A.分子中有3种官能团B.能与Na2CO3溶液反应C.在空气中可以生氧化反应D.能和Br2发生取代反应和加成反应答案 A解析 A.根据物质结构简式可知:该物质分子只含有酚羟基、醚键、羰基、碳碳双键四种官能团,A错误;B.黄芩素分子中含有酚羟基,由于酚的酸性比NaHCO3强,所以黄芩素能与Na2CO3溶液反应产生NaHCO3,B正确;C.酚羟基不稳定,容易被空气中的氧气氧化,C正确;D.该物质分子中含有酚羟基,由于羟基所连的苯环的邻、对位有H原子,因此可以与浓溴水发生苯环上的取代反应;分子中含有不饱和的碳碳双键,可以与Br2等发生加成反应,D正确。1.乙醇、甘油、苯酚及醛类物质是重要的有机物。下列有关说法正确的是( )A.可用溴水检验CH2===CH—CHO中是否含有碳碳双键B.乙醇、甘油和苯酚都能与Na反应产生H2C.常温下都是无色液体,易溶于水D.对甲基苯甲醛()能使酸性高锰酸钾溶液褪色,说明它含有醛基答案 B解析 碳碳双键、—CHO均能与溴水反应,应先利用银氨溶液氧化—CHO,再利用溴水检验碳碳双键,故A错误;乙醇、甘油中都含有醇羟基,苯酚中合有酚羟基,羟基都能和钠反应置换出氢气,故B正确;常温下,苯酚为晶体,且在水中的溶解度不大,当温度高于65 ℃时,能和水以任意比互溶,故C错误;与苯环相连的甲基,—CHO均能被高锰酸钾氧化,使酸性KMnO4溶液褪色,不能说明它含有醛基,故D错误。2.(2021·广东卷)昆虫信息素是昆虫之间传递信号的化学物质。人工合成信息素可用于诱捕害虫、测报虫情等。一种信息素的分子结构简式如图所示,关于该化合物说法不正确的是( )A.属于烷烃 B.可发生水解反应C.可发生加聚反应 D.具有一定的挥发性答案 A解析 烷烃是只含有碳、氢两种元素的饱和有机物,该有机物中还有氧元素,不属于烷烃,A说法错误;该有机物分子中含有酯基,可发生水解反应,B说法正确;该有机物分子中含有碳碳双键,可发生加聚反应,C说法正确;根据题干信息可知信息素有一定的挥发性,D说法正确。3.下列为四种有机化合物的结构简式,均含有多个官能团,下列有关说法中正确的是( )A.①属于酚类,可与NaHCO3溶液反应产生CO2B.②属于酚类,遇FeCl3溶液显紫色C.1 mol③最多能与1 mol溴水中的Br2发生反应D.④属于醇类,可以发生消去反应答案 D解析 物质①中羟基直接连在苯环上,属于酚类,但酚羟基不能和NaHCO3溶液反应,A项错误;物质②中羟基连在烃基的饱和碳原子上,属于醇类,遇FeCl3溶液不显紫色,B项错误;物质③属于酚类,苯环上酚羟基的邻、对位氢原子可被溴取代,根据物质③的结构简式可知1 mol③最多能与2 mol溴水中的Br2发生反应,C项错误;物质④中羟基连在烃基的饱和碳原子上,属于醇类,并且与羟基相连的碳原子的邻位碳原子上有H原子,所以物质④可以发生消去反应,D项正确。4.(2021·江苏盐城中学高三段测)水杨酸、冬青油、阿司匹林的结构简式如图,下列说法不正确的是( )A.阿司匹林分子式为C9H8O4,水解可得水杨酸B.冬青油苯环上一氯取代物有4种C.可用NaOH溶液除去冬青油中少量的水杨酸D.水杨酸制冬青油的反应是取代反应答案 C解析 A项,由结构简式可知阿司匹林的分子式为C9H8O4,且含—COOC—,水解可得水杨酸,正确;B项,冬青油苯环上含4种H,一氯取代物有4种,正确;C项,酚—OH、—COOH、—COOC—均与NaOH反应,不能除杂,错误;D项,水杨酸中—COOH与甲醇发生酯化反应生成冬青油,属于取代反应,正确。5.(2021·江苏无锡调研)五倍子是一种常见的中草药,其有效成分为X,在一定条件下X可分别转化为Y、Z。下列关于X、Y、Z的说法正确的是( )A.Y分子中含有两种官能团B.X分子能发生取代、氧化和消去反应C.1 mol Z分子与NaOH溶液反应时最多可消耗7 mol NaOHD.Y分子与氢气发生加成反应的产物中含有两个手性碳原子答案 D解析 A项,Y分子中含有羧基、羟基、碳碳双键三种官能团,错误;B项,X分子中的羧基、羟基能发生取代反应,羟基能发生氧化反应,但不能发生消去反应,错误;C项,1 mol Z分子与NaOH溶液反应,1 mol —COOH、—OH各消耗1 mol NaOH,1 mol —COO—可消耗2 mol NaOH,最多可消耗8 mol NaOH,错误;D项,Y分子与氢气发生加成反应的产物中,“*”处的碳原子为手性碳原子,共含有两个手性碳原子,D正确。6.(2021·江苏扬州高三调研)化合物Y是一种药物中间体,可由X制得。下列有关化合物X、Y的说法正确的是( )A.X分子中的所有碳原子可能处于同一平面B.Y在浓硫酸作用下加热可发生消去反应C.X制备Y的反应类型是取代反应D.X、Y分子中手性碳原子数目相等答案 B解析 A项,X分子中两个—CH3中的碳原子与其他碳原子不可能都共面,错误;B项,Y分子中与—OH相连碳的相邻碳原子中存在氢原子,则—OH可以发生消去反应,正确;C项,观察比较X和Y的结构,X分子中—CHO与CH3NO2发生加成反应,错误;D项,X分子中不存在手性碳原子,Y分子中有1个手性碳原子,如图所示,,错误。7.(2022·河北石家庄第二十二中月考)莲花清瘟颗粒的主要成分包括连翘、金银花等十几味中草药。绿原酸是金银花抗菌、抗病毒有效药理成分之一,结构简式如图所示。下列关于绿原酸的说法正确的是( ) A.属于苯的同系物B.与氯化铁溶液发生显色反应C.1 mol绿原酸最多能与8 mol NaOH反应D.不能使酸性KMnO4溶液褪色答案 B解析 绿原酸的分子中含有氧原子,属于烃的衍生物,则绿原酸不属于苯的同系物,A错误;绿原酸的结构中存在酚羟基,能与氯化铁溶液发生显色反应,B正确;1 mol绿原酸分子中存在2 mol酚羟基、1 mol羧基、1 mol酯基,最多能与4 mol NaOH反应,C错误;该结构中含有碳碳双键等,能使酸性KMnO4溶液褪色,D错误。8.(2021·江苏南京、盐城高三一模)羟甲香豆素(丙)是一种治疗胆结石的药物,部分合成路线如下图所示。下列说法不正确的是( )A.甲分子中的含氧官能团为羟基、酯基B.常温下1 mol乙最多与含4 mol NaOH的水溶液完全反应C.丙能使酸性高锰酸钾溶液褪色D.丙分子中碳原子轨道杂化类型为sp2和sp3,且所有的碳原子可能共平面答案 B解析 A项,由甲的结构简式可知,甲中含有酯基和羟基两种官能团,正确;B项,乙中含有酚羟基和酯基,1 mol酚羟基和1 mol酯基均消耗1 mol NaOH,但该结构中的酯基水解得到酚羟基又消耗1 mol NaOH,故1 mol乙能消耗3 mol NaOH,错误;C项,丙中含有酚羟基和碳碳双键均易被高锰酸钾氧化使其褪色,正确;D项,丙中甲基碳原子为sp3杂化,其余碳原子采用sp2杂化,该结构中苯环、碳碳双键、酯基均为平面结构,所有碳原子可能共平面,正确。9.(2021·江苏六市第一次联考)异黄酮类化合物是药用植物的有效成分之一。一种异黄酮类化合物Z的部分合成路线如下:下列有关化合物X、Y和Z的说法正确的是( )A.1 mol X与足量溴水反应,最多消耗1 mol Br2B.1 mol Y最多能与3 mol NaOH反应C.Z分子中含有手性碳原子D.能用饱和NaHCO3溶液鉴别Y和Z答案 D解析 A项,溴能与酚羟基的邻位、对位的氢原子发生取代反应,则1 mol X与足量溴水反应,最多消耗2 mol Br2,错误;B项,酯基、酚羟基能与NaOH反应,则1 mol Y最多能与4 mol NaOH反应,错误;C项,Z分子中不含sp3杂化的碳原子,则一定不含有手性碳原子,错误;D项,Z中含有羧基,能与NaHCO3反应放出CO2气体,而Y中的酯基及酚羟基均不与NaHCO3反应,故能用饱和NaHCO3溶液鉴别Y和Z,正确。10.(2021·江苏苏州八校联盟适应性检测)我们常用的生姜因含有姜辣素而呈现出刺激的味道,当生姜干燥后,姜辣素会转变成姜烯酚,辛辣增加两倍,若加热则产生较多的姜酮,刺激性较小,还有一点甜味。下列有关三种有机物的说法正确的是( )A.姜辣素在空气中能稳定存在B.一定条件下,姜辣素、姜烯酚均可发生聚合反应C.1 mol姜烯酚分子与足量的溴水反应最多可消耗3 mol Br2D.生姜加热后产生的姜酮分子最多有8个碳原子共平面答案 B解析 A项,姜辣素中有酚羟基,在空气中容易被氧化,不能稳定存在,错误;B项,姜辣素中有两个羟基,可以发生缩聚反应,姜烯酚中含有碳碳双键,可以发生加聚反应,正确;C项,姜烯酚中有酚羟基和碳碳双键,酚羟基的邻位H可与Br2发生取代反应,碳碳双键可与Br2发生加成反应,因此1 mol姜烯酚分子与足量的溴水反应最多可消耗2 mol Br2,错误;D项,如图所示,,姜酮分子中由于苯环的存在,1~7位置的C以及与4位置的C相连的O共平面,由于羰基的存在,8~10位置的C共平面,由于7、8位置C之间的单键可以旋转,故8~10位置的C可以旋转到苯环的平面内,O与11位置的C之间的单键可以旋转,故11位置的C也可以旋转到苯环的平面内,所以姜酮分子中11个C均可以共平面,错误。11.(2021·江苏无锡高三调研)药物萘普生具有较强的抗炎、抗风湿和解热镇痛作用,其合成路线如下:(1)CH3CH2COCl中碳原子的轨道杂化类型为________。(2)E→F的反应类型为________。(3)若省略步骤①和④,则A与CH3CH2COCl反应可生成多种产物,除生成G()外,最可能生成的产物(与G互为同分异构体)的结构简式为________。(4)C的一种同分异构体同时满足下列条件,写出该同分异构体的结构简式________。①分子中含有萘环();②分子中含有2个取代基,且取代基在同一个苯环;③能在NaOH溶液中发生水解,产物中含萘环的分子有5种不同化学环境的氢原子。(5)已知:RCOOHRCOCl(R为烃基)。根据已有知识并结合相关信息,设计以对二甲苯和HOCH2CH2CH2OH为原料制备的合成路线(无机试剂和有机溶剂任用,合成路线例见本题题干)。答案 (1)sp2、sp3 (2)取代反应(3) (4) 或(5)HOCH2CH2CH2OHOHCCH2CHOHOOCCH2COOHClOCH2COCl解析 A与氯气取代得到B,B与CH3CH2COCl在氯化铝的催化下,发生取代反应得C,C与溴单质发生取代反应得D,A苯环上烷氧基的邻位H原子容易被取代,步骤①、④显然是保护该位置不被取代,所以步骤①A先与氯气反应,用氯原子取代氢原子,再在步骤④中复原,起到防止该位置被取代的目的。(1)甲基和亚甲基上的C采取sp3杂化类型,碳氧双键中的C采取sp2杂化类型。(2)F结构相对于E结构,少了一个氯原子,多了一个H,说明氢原子取代了氯原子,反应类型为取代反应。(3)步骤①、④显然是保护该位置不被取代,若没有该保护过程则反应生成该位置的取代产物,。(4)含萘环的水解产物的分子中有5种不同化学环境的氢原子,且有两个取代基,故取代基只能是对称位置,可能为,再结合其为水解产物得出该同分异构体为或。(5)HOCH2CH2CH2OH与O2在Cu作催化剂时加热,发生催化氧化反应产生OHCCH2CHO,OHCCH2CHO与O2在催化剂存在条件下加热,发生氧化反应产生HOOCCH2COOH,HOOCCH2COOH与SOCl2发生取代反应变为ClOCCH2COCl,ClOCCH2COCl与对二甲苯在AlCl3作用下反应产生目标产物,故用二甲苯和HOCH2CH2CH2OH为原料制取的合成路线为:HOCH2CH2CH2OHOHCCH2CHOHOOCCH2COOHClOCCH2COCl。12.(2021·江苏七市第二次调研)多奈哌齐是一种治疗阿尔茨海默病的药物,其合成路线如下:(1)F→G的反应类型为________。(2)在答题纸上用“*”标出G中的手性碳原子________。(3)D→E中加入试剂X的分子式为C6H5NO,写出X的结构简式:________。(4)D的一种同分异构体Y同时满足下列条件,写出该同分异构体的结构简式:________。①Y能与FeCl3发生显色反应②1 mol Y与足量溴水反应时最多能消耗4 mol Br2③Y分子中不同化学环境的氢原子数目比为6∶3∶2∶1(5)设计以和HOOCCH2COOH为原料制备的合成路线(无机试剂、有机溶剂任用,合成路线示例见本题题干)。答案 (1)取代反应(2)(3) (4) 或 (5) 解析 根据题中合成路线,A与HOOCCH2COOH反应生成B,B与氢气加成生成C,C在PPA环境下发生分子内取代脱水生成D,D与X生成E,根据(3)中给出的X的化学式为C6H5NO和E的结构反推推得X为,E与氢气加成生成F,根据F的化学式为C17H23NO3和G的结构,反推得F结构为,通过G结构推得F与发生取代反应生成G。(1)F为E与H2发生加成得到的产物,对比E、G的结构简式以及F的化学式推知,F的结构简式为。F中亚氨基上的H原子,与中的Br原子结合成HBr,发生取代反应,(2)只有一个手性碳(见“*”)。(3)对比D、E的结构简式知,中虚线框内的结构为X,X的分子式为C6H5NO,推知X的结构简式为,此处为醛酮加成后再消去得E。(4)D分子中除了苯环外,还有2个不饱和度,3个O原子,5个C原子。能与FeCl3发生显色反应,说明含有酚羟基,酚羟基的邻对位可以与Br2发生取代反应,2个不饱和度,可以形成碳碳叁键,与Br2以1∶2加成,所以酚羟基可以留下两个邻位,对位形成一个取代基,由“Y分子中不同化学环境的氢原子数目比为6∶3∶2∶1”知,分子中含有两个对称的甲基,一个不对称甲基,两个邻位H原子,一个羟基H原子,由此写出Y的结构简式为或。(5)本题采取逆合成法,由加聚而得,和酯化可得到,水解可得,氧化为,与HOOCCH2COOH反应转变为。13. (2022·河北石家庄二中高三月考)瑞香素是一种具有抗菌、抗炎、抗凝血等生物活性的香豆素化合物,其分子结构如图所示。下列说法错误的是( )A.1 mol瑞香素与足量饱和Na2CO3溶液反应,可放出22.4 L(标准状况下)CO2B.一定量的瑞香素分别与足量Na、NaOH反应,消耗二者物质的量之比为1∶2C.1 mol瑞香素最多可与4 mol H2发生加成反应D.瑞香素可使酸性KMnO4溶液褪色答案 A解析 瑞香素结构中含有酚羟基可与Na2CO3溶液发生反应,生成NaHCO3,不能生成CO2,A错误;瑞香素结构中含有酚羟基可与Na发生反应,1 mol瑞香素可与2 mol Na发生反应,瑞香素结构中含有酚羟基和酯基可与NaOH发生反应,1 mol瑞香素可与4 mol NaOH发生反应,一定量的瑞香素分别与足量Na、NaOH反应,消耗二者物质的量之比为1∶2,B正确;酯基中的碳氧双键不能与氢气发生加成反应,苯环和碳碳双键可与H2发生加成反应,因此1 mol瑞香素最多可与4 mol H2发生加成反应,C正确;瑞香素结构中含有碳碳双键和酚羟基,碳碳双键和酚羟基都可使酸性KMnO4溶液褪色,D正确。14. (2022·河北邢台“五岳联盟”高三期中)我国化学家首次实现了膦催化的环加成反应,并依据该反应,设计了一条合成中草药活性成分茅苍术醇的有效路线。茅苍术醇的结构简式如图所示,下列关于该化合物的说法错误的是( )A.与乙醇互为同系物B.分子中所有的碳原子不可能在同一平面C.可发生加成反应D.分子式为C15H26O答案 A解析 茅苍术醇官能团含有碳碳双键、羟基,与乙醇的官能团不同,与乙醇不互为同系物,A错误;分子中含有叔碳原子和季碳原子,是四面体结构,所有的碳原子不可能都在同一平面,B正确;含有碳碳双键,可发生加成反应,C正确;由结构可知分子式为C15H26O,D正确。15.(2022·江苏三校高三联考)化合物G是一种药物,其合成路线如下:(1)化合物B中碳原子的杂化类型为________种。(2)化合物C中σ键数目为________。(3)F的分子式为C9H8OS,其结构简式为________。(4)D的一种同分异构体同时满足下列条件,写出该同分异构体的结构简式________。①能发生银镜反应;②能发生水解反应,水解产物之一能与FeCl3溶液发生显色反应,含苯环的产物中不同化学环境的氢原子数目比为6∶2∶1∶1。(5)已知:在苯环上,甲基使邻位氢和对位氢活泼,而羧基使间位氢活泼。写出以为原料制备的合成路线。(无机试剂和有机溶剂任用,合成路线示例见本题题干)。答案 (1)3 (2)16(3) (4) 或(5)解析 (1)B中甲基上的C为sp3杂化,苯环上的C为sp2杂化,—SCN的结构式为—S—C≡N,C为sp杂化,共有3种。(2)苯环与H、C、S共有12个σ键,甲基中有3个σ键,S与H为1个σ键,C中共有16个σ键。(3)E的化学式为C9H9OSCl,F的分子式为C9H8OS,E比F多1个HCl,则E消去一个HCl后的结构简式为。(4)能发生银镜反应、能水解且产物能与FeCl3溶液显色,则应为甲酸形成的酚酯,对比D的结构知,去掉外,还多1个S,2个饱和C原子,则可以作为2个甲基在苯环上对称,S原子与酯基位于对位,由此写出结构简式为或。(5)目标物质中,羧基与S原子之间为间位关系,由已知,羧基可以使间位氢活泼,所以可以将甲苯先氧化为苯甲酸,然后发生类似于A至B至C的反应,生成,HS—可以与卤原子反应,则可将甲苯发生卤代反应生成,两者反应即可得目标产物。

