


所属成套资源:新课标2023版高考地理一轮总复习教师用书
新课标2023版高考地理一轮总复习第十三章环境与发展第四节聚焦环境与发展问题的三类命题视角科学发展教师用书
展开这是一份新课标2023版高考地理一轮总复习第十三章环境与发展第四节聚焦环境与发展问题的三类命题视角科学发展教师用书,共14页。
第四节 聚焦环境与发展问题的三类命题视角(科学发展)
命题视角(一) 侧重于环境问题的考查
[典题感悟] 马尔代夫是以旅游业为支柱产业的著名岛国。2014年12月4日,马累海水淡化厂设备损毁导致该岛淡水供应中断。应马尔代夫政府请求,中国政府及时向其提供了饮用水等物资和资金援助。如图是马尔代夫部分区域示意图。读图,回答(1)~(2)题。
(1)马尔代夫水资源总量较少的原因是( )
A.年降水量小 B.地表径流量小
C.人口稠密 D.地势起伏大
(2)该国面临的主要环境问题有( )
①水土流失 ②雾霾严重 ③珊瑚退化 ④海平面上升
A.①② B.①④
C.②③ D.③④
[解析] 第(1)题,水资源的丰歉程度用多年平均径流总量来衡量,马尔代夫国土面积极其狭小,地表径流量小,水资源十分短缺。第(2)题,马尔代夫的领土主要由一系列的珊瑚礁、岛组成,海拔低,随着全球气候变暖,其面临的主要环境问题是海平面上升及珊瑚的退化。
[答案] (1)B (2)D
[思维建模]
1.环境问题类试题答题步骤
首先明确题目中涉及的环境问题的类型(环境污染、生态破坏、资源短缺),其次判断是哪一类污染(大气污染、水污染等)或哪一类生态破坏(荒漠化、水土流失等)或哪一类资源短缺(水资源、能源等),再结合题目分析问题产生的原因,主要危害及解决措施。
2.回答环境问题的模式
考查角度 | 解答的基本思路 |
类型、表现与分布 | 从题目所给图、表、文字等资料中判断出环境问题是什么,属哪种类型,其表现特征和分布如何等,如水土流失问题在我国的典型分布区:黄土高原、南方低山丘陵地区 |
成因分析 | 环境问题的产生包括自然原因和人为原因,一般来讲,要着重分析人为原因。如水土流失的原因:(1)自然原因:①季风气候降水集中,多暴雨;②地表植被稀少;③(黄土)土质疏松。(2)人为原因:①植被的破坏;②不合理的耕作制度;③开矿 |
后果与危害 | 对环境问题带来的后果及其对自然环境和人类社会带来的影响,要能准确全面地进行分析。如水土流失的危害为:土壤破坏,土质下降,诱发多种自然灾害 |
解决措施 | 从可持续发展的角度回答:一是减少人类自身对环境的破坏;二是提倡对资源的节约利用、持续利用和循环利用。如水土流失的治理措施:①压缩农业用地,退耕还林、还草,植树造林;②小流域综合治理;③矿渣回填,矿区复垦 |
[针对训练]
阅读图文材料,完成下列问题。
广东省水系发达,表现为“大山大江大海”的自然地理环境格局特征,工业化、城镇化水平高。下图为广东省某典型流域生态单元的划分图。
(1)分别指出该流域上游与下游可能存在的主要生态环境问题。
(2)提出统筹推进该流域生态环境保护修复的管理措施。
解析:第(1)题,据图可知,上游的农耕区和采矿区都会对植被造成破坏,山区地形起伏大,降水量大,造成水土流失;下游城镇集中、农业用地成片,对河流的污染较大导致滨海湿地、防护林被破坏,耕作业和养殖业都会对湿地造成破坏。第(2)题,保护林地、滨海湿地主要依靠政府部门的监管,可以充分利用卫星遥感技术手段进行调查和监管,还可以建立自然保护区来保护林地、湿地,同时加强宣传教育,提高人们的保护意识,减少人为的干预和破坏,修复已经破坏的浅海、滩涂等,减少污染,加强工矿区的管理,减少对林地的破坏,加强政府的扶持力度,推进生态修复工程建设。
答案:(1)该流域上游主要生态问题是:植被破坏和水土流失;下游主要生态问题是:河流污染、海水倒灌、湿地破坏等。 (2)严格管控围填海活动,充分利用卫星遥感等技术手段进行调查和监管;建立海洋自然保护区,自然恢复为主,人工修复为辅,保护和种植防护林;通过退耕还林、还海、退养还滩、退耕还湿等方式,逐步修复已经被破坏的滨海湿地;加强河流污染治理;加强工矿区的管理,减少对林地的破坏,减少水土流失;加大财政支持力度,积极推进重大生态修复工程;加强保护林地和滨海湿地的宣传和教育。
命题视角(二) 侧重于可持续发展途径的考查
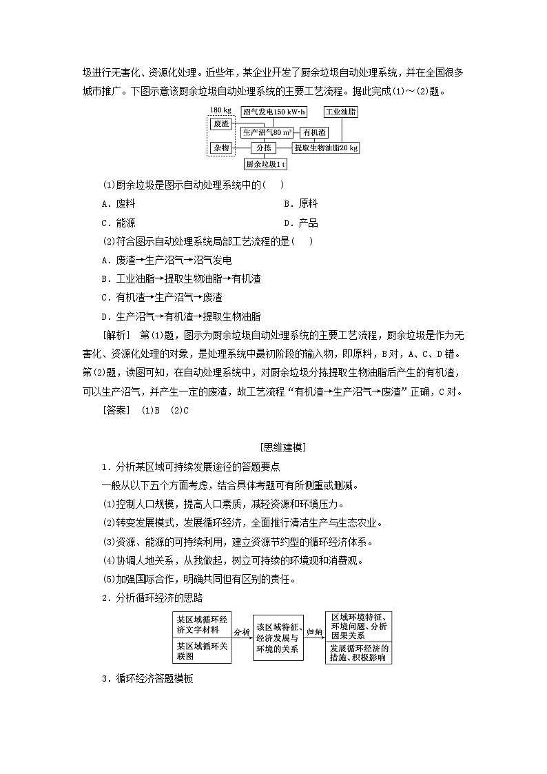
[典题感悟] (2019·全国卷Ⅲ)我国人口众多,生活垃圾产生量巨大,迫切需要对垃圾进行无害化、资源化处理。近些年,某企业开发了厨余垃圾自动处理系统,并在全国很多城市推广。下图示意该厨余垃圾自动处理系统的主要工艺流程。据此完成(1)~(2)题。
(1)厨余垃圾是图示自动处理系统中的( )
A.废料 B.原料
C.能源 D.产品
(2)符合图示自动处理系统局部工艺流程的是( )
A.废渣→生产沼气→沼气发电
B.工业油脂→提取生物油脂→有机渣
C.有机渣→生产沼气→废渣
D.生产沼气→有机渣→提取生物油脂
[解析] 第(1)题,图示为厨余垃圾自动处理系统的主要工艺流程,厨余垃圾是作为无害化、资源化处理的对象,是处理系统中最初阶段的输入物,即原料,B对,A、C、D错。第(2)题,读图可知,在自动处理系统中,对厨余垃圾分拣提取生物油脂后产生的有机渣,可以生产沼气,并产生一定的废渣,故工艺流程“有机渣→生产沼气→废渣”正确,C对。
[答案] (1)B (2)C
[思维建模]
1.分析某区域可持续发展途径的答题要点
一般从以下五个方面考虑,结合具体考题可有所侧重或删减。
(1)控制人口规模,提高人口素质,减轻资源和环境压力。
(2)转变发展模式,发展循环经济,全面推行清洁生产与生态农业。
(3)资源、能源的可持续利用,建立资源节约型的循环经济体系。
(4)协调人地关系,从我做起,树立可持续的环境观和消费观。
(5)加强国际合作,明确共同但有区别的责任。
2.分析循环经济的思路
3.循环经济答题模板
[针对训练]
某生态农业模型体系主要由农业产业链、综合效应和政策调控三个子系统组成。其中农业部分由鹿和鱼养殖、食用菌裁培、水稻种植等产业部门构成,形成“稻—食用菌—鱼—鹿”的近似闭合的产业循环系统(如下图)。据此完成1~3题。
1.与传统农业相比,该生态农业模型体系更加关注( )
A.资源循环利用 B.提高经济效益
C.增强社会效益 D.零污染排放
2.该生态农业模型体系持续发展的核心是( )
A.水稻种植 B.农业产业链
C.综合效应 D.政策调控
3.最适宜发展该生态农业模型体系的省区是( )
A.新 B.藏
C.冀 D.黑
解析:1.A 2.D 3.D 第1题,据图可知,该生态农业模式是近似闭合的产业循环系统,通过产业链物质流动,实现了资源的循环利用,减少了污染和浪费,是传统农业不具备的优势,A正确。第2题,据图可知,政策调控处于体系的中心,对农业产业链进行有效管理和调控,可以根据综合效应的反馈进行适当的调整,所以该生态农业模型体系持续发展的核心是政策调控,D正确。第3题,黑龙江草场资源丰富,适宜养鹿;且森林面积大,林下适宜发展食用菌栽培;夏季雨热同期,可以种植水稻;当地也可以建池养鱼,所以最适宜发展该生态农业模型体系的省区是黑龙江,D正确。
(2022·合肥质检)2019年中国废钢铁资源总产量为2.4亿吨,并呈现连年增长的趋势。废钢铁资源的快速增长将对钢铁工业的流程结构、企业布局、资源和能源消耗、碳排放产生重要影响,废钢铁资源的综合利用有利于钢铁工业的可持续发展。下图为我国钢铁生产—消费基本流程图。据此完成4~5题。
4.考虑电力成本,长江经济带中最适合废钢处理企业布局的省份是( )
A.山西省 B.湖北省
C.江苏省 D.上海市
5.与传统钢铁生产相比,废钢铁资源综合利用过程( )
A.三废排放增多 B.生产工序复杂
C.原料来源广泛 D.运输成本提高
解析:4.B 5.C 第4题,山西省不属于长江经济带,江苏和上海位于我国东部地区,电力资源匮乏。湖北省位于长江中游地区,电力资源丰富。第5题,废钢铁资源在综合利用过程中会加强对环境的保护;从题图中看出,生产工序与原来的工序差别不大;原料来源多样化:铸造加工阶段的废钢以及使用消费阶段的折旧废钢;运输成本变化不大。故选C。
命题视角(三) 侧重于国家发展战略的考查
[教材案例]
2017年4月,国家决定设立河北雄安新区。规划范围涉及河北省雄县、容城、安新三县及周边部分区域,地处北京、天津、保定腹地,区位优势明显,交通便捷通畅,生态环境良好,资源环境承载力较强,发展空间充裕。雄安新区规划重点承接北京疏解的事业单位、总部企业、金融机构、高等院校等功能,优先发展人工智能、信息安全、量子技术、超级计算等尖端技术产业,建设国家医疗中心。高起点规划、高标准建设雄安新区,旨在疏解北京非首都功能,探索人口经济密集地区优化开发新模式,调整优化京津冀城市布局和空间结构,培育创新驱动发展新引擎。
(湘教版必修第二册教材P101“活动”)
[思考探究]
1.说明雄安新区的区位优势。
提示:距离北京、天津近;交通便利;用地充足;水资源供应充足。
2.设立雄安新区,对推进京津冀协同发展有何重要意义?
提示:有利于疏解北京非首都功能,缓解北京城镇化压力;打造全国创新驱动增长新引擎,促进京津冀协同发展;创新绿色发展模式,改善京津地区生态环境。
3.根据《河北雄安新区规划纲要》,在雄安新区重点营造优美的亲水生态环境,实施白洋淀生态修复工程,构建绿色智能交通系统,建设数字城市和智慧新城。对此,你是如何理解的?
提示:雄安新区生态环境建设能缓解城市热岛效应,减少污染物排放,提高宜居质量;为高新技术产业发展提供良好的环境;减少城市拥堵;平衡人口分布和就业关系等。
[高考印证]
(2021·天津等级考)读图文材料,回答下列问题。
“京津冀协同发展”是我国发展战略之一。京津冀交通一体化、生态环境保护、产业升级转移被确定为京津冀协同发展要率先取得突破的重点领域。
北京的非首都功能向周边地区转移,天津市、河北省成为制造业的主要承接地。
(1)说明天津武清区承接北京先进制造业的优势条件。
(2)图中所示区域内规划修建一条轻轨客运铁路。说明这一举措对促进京津冀交通一体化的意义。
(3)历史上的天津因运河而兴,运河文化是天津地域文化之一。京津冀三地正在共同建设运河文化带,你认为天津市应当采取哪些措施,保护性开发运河文化遗产?
[解析] 第(1)题,天津武清区承接北京先进制造业转移的优势条件可以从与北京的距离远近、交通条件、生产成本、工业基础、政策等角度分析作答。第(2)题,该地区规划修建轻轨客运铁路对促进京津冀交通一体化的意义可以从联程联运、完善地区交通运输网络、节省交通出行时间等角度分析作答。第(3)题,天津保护性开发运河文化遗产的措施可以从保护与发掘运河沿岸的历史和民俗文化、地域文化特色、保护生态环境、发展相关产业等角度分析作答。
[答案] (1)距北京近;有多条高速公路和铁路通过;生产成本低;工业基础雄厚;政策支持。 (2)推动不同运输方式之间的联程联运(与京津地铁连接);完善京津冀交通运输网络(增加轨道交通的覆盖区域);节省交通出行时间。 (3)挖掘运河沿岸的历史和民俗文化;在运河文化带建设中突出地域文化特色;整治沿河景观,保护生态环境;利用运河文化遗产发展旅游业等相关产业。
[教考导向]
国家重点规划发展区是我国改革开放以来的宝贵经验,一系列的国家级经济协作区,如粤港澳大湾区、济南黄河生态保护起步区、雄安新区建设等,都是为了保证我国社会经济的健康发展,不断培育新的经济增长点,突破社会经济发展中出现的问题。湘教版教材以雄安新区建设为例,聚焦京津冀地区的协调发展;高考题则同样以京津冀协同发展为例,聚焦京津冀交通一体化,可谓是如出一辙。对于此类问题的考查,一般有三个命题视角,一是在哪里,分析区位条件;二是有什么,分析协同发展的意义;三是怎么办,提出针对性措施。因此,在备考中要关注相关时事热点,从不同视角进行综合思维,培养地理实践力。
[知识拓展]
分析我国四大地区的协调发展
1.地理背景
我国幅员辽阔,人口众多,在自然条件、历史基础、社会经济发展水平等方面存在较大差别,由此形成了显著的区域发展差异。国家根据全国各地的自然条件、经济基础、发展水平和对外开放程度,把全国划分为东部、中部、西部和东北四大地区。
2.现状及要求
东部 | 面临新一轮的开放发展,需要构筑具有世界影响力的创新高地,引领新兴产业和现代服务业的发展,率先建设高水平的现代经济体系 |
中部 | 培育优势产业集群,把中心城市和城市群发展壮大,构建产业创新、现代服务、综合交通和现代物流体系 |
西部 | 加大开放开发力度,加强内外通道和交通枢纽建设,完善基础设施,培育优势产业、新型产业和特色产业,加强生态环境保护力度 |
东北 | 创新体制机制,推动政府和企业改革,大力繁荣民营经济,加大对外开放力度,增强发展活力、内生动力和整体竞争力 |
[针对训练]
近期热播电视剧《山海情》让东西部协作的典范——宁夏闽宁镇走进全国观众视野。1996年,福建和宁夏启动东西部扶贫协作和对口支援,西海固地区4.4万的贫困人口搬迁至宁夏北部贺兰山东麓的闽宁镇(图1),地窝子是人们早期在闽宁镇的居住方式,简陋艰苦(图2)。该剧客观反映了闽宁镇由“干沙滩”变成了“金沙滩”的真实事迹,让人动容和感慨。当前,闽宁镇主动融入自治区空间发展战略规划和贺兰山东麓葡萄文化长廊总体发展规划,截至2020年,闽宁镇基本形成以酿酒葡萄、设施园艺、肉牛养殖为主的产业格局,特色农产品消费扶贫额达6.8亿元。
东西部扶贫协作和对口支援是国家实现全面小康战略的重要组成部分,2015年至2020年,东部9个省区共向扶贫协作地区投入财政援助资金和社会帮扶资金1 005亿多元,互派干部和技术人员13.1万人次,被帮扶地区、帮扶地区和国家全局,实现了共赢。
(1)分析当地早期釆用地窝子居住方式的原因。
(2)说出闽宁镇发展葡萄酒产业的主要优势条件。
(3)简述东西部扶贫协作和对口支援的意义。
解析:第(1)题,由图示信息可知,地窝子建造方式比较简单实用,由于该地气候干旱,降水少,多风沙危害,地窝子可以有效地抵御风沙带来的危害;地窝子位于地下,冬暖夏凉,适合居住,但通风效果差;当地人口搬迁时,西北经济落后,建筑材料短缺,居住在地窝子可以节省建筑材料。第(2)题,分析产业优势条件,从自然优势条件(气候、地形、水源、土壤及地理位置)和社会经济优势条件(市场、劳动力、政府、技术)来分析。第(3)题,东西扶贫协作是为互惠互利,共同发展;东部地区为西部地区提供了资金、技术、管理经验及优化了产业布局,弥补西部发展的短板,而西部地区将资源优势转变为经济优势,缩短东西部经济差距,实现共同富裕。
答案:(1)当地多大风天气,地窝子抵御风沙的效果好;当地年温差大,地窝子冬暖夏凉,有利于人类居住;地处荒漠戈壁滩,早期经济发展水平低,建筑材料短缺。 (2)当地光照充足、昼夜温差大,葡萄品质优良;东西部扶贫协作和对口支援政策支持。 (3)推动区域协调、协同、共同发展;加强区域合作、优化产业布局、拓展对内对外开放;实现先富帮后富,最终实现共同富裕目标。
[课时跟踪检测]
一、选择题
位于丹麦哥本哈根的新型垃圾焚烧发电厂通过对50万居民和4.6万家公司产生的垃圾进行分类回收与燃烧发电,实现垃圾100%利用,其理念与哥本哈根计划成为世界上第一座低碳城市的目标一致。该垃圾焚烧发电厂的建筑顶部建有高差85米、灌木与草地环抱的斜坡,铺上草坪实现四季滑“雪”,形成当地唯一的室外大型滑“雪”场,同时屋顶还提供了跑道、攀岩墙等设施。据此完成1~3题。
1.该垃圾焚烧发电厂( )
A.资金投入少 B.技术要求高
C.交通通达度低 D.污染排放多
2.哥本哈根需要利用建筑斜坡修建四季滑“雪”场的原因是( )
A.森林广布 B.气候寒冷
C.降水稀少 D.地势平坦
3.该垃圾焚烧发电厂建筑设计模式的优势体现在( )
①充分利用空间 ②满足消费需求 ③降低施工难度 ④减少水土流失
A.①② B.①③
C.②④ D.③④
解析:1.B 2.D 3.A 第1题,该垃圾焚烧发电厂进行垃圾分类和焚烧后,能够实现垃圾100%利用,说明对资金和技术要求高,B正确。第2题,该处仅有这一个室外大型四季滑“雪”场,且需要利用建筑斜坡修建,说明当地地势平坦(丹麦地处欧洲西部,地势低平),缺乏自然坡道提供滑雪,D正确。第3题,由图文信息可知,该垃圾焚烧发电厂的设计集垃圾焚烧发电、滑“雪”场及其他娱乐设施于一体,充分利用了建筑空间,提高了建筑利用率,同时也增加了施工难度,①对,③错;北欧的人们多喜欢滑雪或攀岩等户外活动,该垃圾焚烧发电厂的设计迎合了当地居民的消费需求,②对;此处为温带海洋性气候,降水季节分配较均匀,高强度降水少,水土流失问题不明显,④错。故选A。
吕二沟流域位于黄土高原沟壑区,土壤为典型黄土,土层厚度50厘米以上。科研人员在该流域选取四个坡度近似的林地[灌木林、刺槐林(人工纯林)、油松林、针阔混交林]为径流小区研究植被覆盖对坡面径流的影响。下图为一次降水过程下不同植被坡面径流产流过程图。据此完成4~6题。
4.据材料推测,四种林地中水土保持效果最好的是( )
A.灌木林 B.刺槐林
C.油松林 D.针阔混交林
5.与其余林地相比,灌木林坡面径流出现时间早主要是因为灌木林( )
A.地势起伏小 B.降水强度大
C.地表覆被少 D.土壤孔隙大
6.为提升刺槐林水土保持能力,下列措施最可行的是( )
A.种植林下灌草植被 B.增大刺槐种植密度
C.清理林下枯枝落叶 D.发展林下家禽养殖
解析:4.D 5.C 6.A 第4题,由图可知,针阔混交林出现地表径流的时间最短而且地表径流量最小,说明水源涵养能力最强,地表土壤冲刷最轻,水土保持效果最好,D项正确。第5题,地表植被密度越低,水分下渗越少,也就有越多的地表径流,灌木林植被密度较低,阻滞接纳降水的能力差,坡面径流出现时间早,C对。第6题,种植林下灌草植被可以增加地表植被密度,增加水分下渗,提高水土保持能力,A对。
“太湖美,美就美在太湖水。”但近年来太湖多次出现严重的蓝细菌暴发污染事件。研究表明太湖蓝细菌暴发污染事件既是“天灾”也是“人祸”。读图,完成7~8 题。
7.导致太湖蓝细菌暴发的原因主要是( )
①初夏气温升高,降水较少,蓝细菌生长快 ②周围地区污染治理滞后 ③水体富营养化严重 ④水草和漂浮物打捞速度过于缓慢
A.①②③ B.②③④
C.①②④ D.①③④
8.控制太湖蓝细菌暴发的有效措施是( )
①加大科技投入,推行清洁生产,严控入湖废水
②实行人工增雨,加快湖水更新,降低氮、磷浓度
③严禁人工养殖,减少氮、磷来源,降低污染物浓度 ④引江济太,稀释污染物浓度,提高自净能力
A.①② B.③④
C.②③ D.①④
解析:7.A 8.D 第7题,蓝细菌的重要特性是喜高温和光照,气温高、光照强时,蓝细菌会迅速地生长,高温天气持续时间越长,蓝细菌生长时间就越长,①对。各种污水的过量排放是太湖蓝细菌暴发的根本原因,污水中含有大量的氮、磷,使水体富营养化,藻类快速生长,故A对。与水草和漂浮物打捞速度快慢没有关系。第8题,太湖蓝细菌暴发实质是水污染的问题,因此要加大水污染的治理,控制污染源的排放。对于已经被污染的湖水,可采取引水换水的方法,加快水流速度,稀释污染物浓度,加快水体自净能力,故D对。
二、非选择题
9.阅读图文材料,回答下列问题。
材料一 库布齐沙漠是中国第七大沙漠。过去黄沙漫天,生计困难。为了遏制沙漠化扩展,库布齐人实行“南围北堵战术”。“南围”是在沙漠南缘地带营建起乔、灌、草相结合的绿色防风固沙体系;“北堵”是在沙漠北缘、黄河南岸建立起的锁边林带。
材料二 经过多年综合治理,治理和绿化沙漠面积超过1.27万平方千米,该沙漠已有三分之一的面积被绿化,带动库布齐及周边群众10.2万人受益。被生态环境部命名为全国“绿水青山就是金山银山”实践创新基地,被确定为联合国沙漠生态经济示范区和全球应对气候变化典范。2019年7月,第七届库布齐国际沙漠论坛召开,主题为“绿色‘一带一路’ 共建生态文明”。“一带一路”沿线国家对中国政府和中国企业治理库布齐沙漠经验产生浓厚兴趣。
材料三 库布齐沙漠位置和气候资料图。
(1)指出库布齐沙漠风沙大的季节,并从图中气候因子角度说明判断依据。
(2)与“南围”相比,分析“北堵”建设锁边林的有利自然条件。
(3)简述“北堵”锁边林的生态效益。
解析:第(1)题,库布齐沙漠地区冬春季节降水少,并且春季气温回升,蒸发旺盛,地表干燥,冬春季节多发冬季风,风力大。第(2)题,根据材料,和“南围”相比,“北堵”离黄河较近,土壤含水量较高,土层深厚,土壤肥沃,利于植物存活。第(3)题,“北堵”锁边林带建立在沙漠北缘、黄河南岸。由于位于我国西北地区,冬春季节风力大,该锁边林带可防风固沙,夏秋季节该地降水相对较多,黄河流量也较大,该锁边林可涵养水源,保持水土,减少流入黄河的泥沙量。
答案:(1)春季 春季气温回升快,蒸发快;春季相对湿度小,降水少;土壤干燥易起沙。 (2)邻近黄河,地下水埋藏较浅;多为河漫滩地;土层深厚;水土条件较好。 (3)冬春季防风固沙;夏秋季涵养水源,保持水土;减少入黄泥沙。
10.阅读图文材料,完成下列问题。
2019年7月,李老师带领研学小组去珠海进行考察。在万山海域,同学们登上桂山岛,参观了桂山海上风电项目(如图)。该工程预计总投资近27亿元,是广东省首个海上风电项目。该风电项目除在海域建设风电机组、海底电缆等设施外,还需建设陆上升压站、进站道路、陆上集控中心、陆上电缆、海底电缆登陆点等配套设施。
(1)在与风电场工人的交谈中,师生们了解到,历时近两年的风电一期工程已经完工,并于2019年开始商用,二期工程也即将开始。推测建设珠海桂山海上风电场历时较长的原因。
(2)在与工人的进一步交谈中,同学们还了解到,受部分风电工程影响,滨海地区出现了水土流失等问题,而且用生物措施治理难度很大。分析滨海地区用生物措施治理水土流失难度较大的原因。
(3)研学小组认为,海上风电项目将对广东省今后的发展产生许多影响。基于这些影响,部分成员对广东省是否应该大力发展海上风电项目存在不同观点。假如你是研学小组成员,请表明自己的态度,并说明理由。
解析:第(1)题,工程历时的长短与工程量和施工环境有关。由材料可知,该工程投资近27亿元,可见该工程的工程量很大,其中一期工程就历时近两年。此外,在海上进行工程建设本身就不如陆地方便,而且此处海域天气状况复杂,夏季高温、暴雨、台风,冬春季海雾等,给工程建设带来很大困难,因此历时较长。 第(2)题,解决本小题的关键在于对“滨海地区”“生物措施”的理解。滨海地区受海水影响,土壤盐度很大;生物措施治理往往需要采用人为增加植被的方式来治理。因此,需从两个角度来认识:一是滨海地区土壤盐度大对生物的生长很不利,植物生长缓慢;二是滨海地区盐碱地可选择的植物种类很少,因此治理难度很大。 第(3)题,本题为开放性试题,注意答题时应从生态、经济、社会持续发展着手分析。
答案:(1)工程量大;海上天气变化无常;海上作业不方便。 (2)滨海地区的土壤含盐量较大,植物生长困难;可供盐碱地绿化的植物种类少。 (3)应该。带来电力供应,缓解广东能源短缺状况,进一步发挥经济优势;优化能源消费结构,改善大气质量;降低产业的能源成本,提高产业竞争力。
或不应该。破坏海洋生态环境,造成生物多样性减少;破坏地表生态,导致水土流失;大量建设海上风电场,可能影响海上运输。
相关教案
这是一份新课标2023版高考地理一轮总复习第十一章产业区位因素第四节三大产业的两个共性命题视角综合思维教师用书,共11页。
这是一份新课标2023版高考地理一轮总复习第十三章环境与发展第一节人类面临的主要环境问题教师用书,共10页。
这是一份新课标2023版高考地理一轮总复习第十三章环境与发展第三节中国国家发展战略举例教师用书,共16页。教案主要包含了建设主体功能区,推动区域协调发展,海洋权益与海洋发展战略等内容,欢迎下载使用。