











所属成套资源:2023版创新设计高考化学(新教材鲁科版)总复习一轮讲义
2023版创新设计高考化学(新教材鲁科版)总复习一轮讲义第5章 物质结构与性质 元素周期律
展开
第4讲 不同聚集态的物质与性质
【课标要求】 1.能说出晶体与非晶体的区别;了解晶体中微粒的空间排布存在周期性,认识简单的晶胞。
2.借助分子晶体、共价晶体、离子晶体、金属晶体等模型认识晶体的结构特点。
3.知道介于典型晶体之间的过渡晶体及混合型晶体是普遍存在的。
4.了解物质的聚集状态,及晶体结构的测定。
一、晶体的常识
1.晶体与非晶体
(1)晶体与非晶体的比较
晶体
非晶体
结构特征
(本质区别)
内部粒子(原子、离子或分子)在三维空间按一定规律做周期性重复排列构成的固体物质
内部微粒无周期性重复排列的固体物质
性质
特征
自范性
有
无
熔、沸点
固定
不固定
某些物理性
质和各向异性
各向异性
各向同性
能否发生X-
射线衍射
能
不能
举例
金刚石、食盐、干冰等
橡胶、玻璃(玻璃体)、炭黑(无定形体)、松香、石蜡、蜂蜡、沥青、塑料、非晶体SiO2等
有些SiO2是晶体,如水晶
(2)区分晶体和非晶体的方法
测定
方法
测熔点
晶体的熔点较固定,非晶体没有固定的熔点,熔化过程温度会发生变化
最可靠的
科学方法
对固体进行X射线衍射实验
2.晶胞
(1)概念
晶体结构中基本的重复单元。
(2)晶体中晶胞的排列——无隙并置
①无隙:相邻晶胞之间没有任何间隙。
②并置:所有晶胞平行排列、取向相同。
③形状:一般而言晶胞都是平行六面体。
(3)实例——铜晶胞
顶点:8×=1 面心:6×=3
因此,金属铜的一个晶胞的原子数为4。
【诊断1】 判断叙述的正误(正确的划√,错误的划×)。
(1)固态物质一定是晶体(×)
(2)二氧化硅和干冰晶体熔化时所克服的作用力类型相同(×)
(3)冰晶体中,分子之间存在两种相互作用力(√)
二、常见晶体的类型与结构
1.几种常见的晶体类型
(1)分子晶体——干冰和冰
①干冰的晶体结构
干冰晶体中,每个CO2分子周围等距且紧邻的CO2分子有12个,属于分子密堆积。晶胞中含有4个CO2分子。同类晶体还有晶体I2、晶体O2等。
②冰的晶体结构
冰的结构模型中,每个水分子与相邻的4个水分子以氢键相连接,含1 mol H2O的冰中,最多可形成2 mol“氢键”。晶胞结构与金刚石相似,含有8个H2O。
(2)共价晶体——金刚石与SiO2
①金刚石晶体
a.金刚石晶体中,每个C与另外4个C形成共价键,碳原子采取sp3杂化,C—C—C夹角是109°28′,最小的环是6元环。每个C被12个六元环共用。含有1 mol C的金刚石中形成的C—C有2 mol。
b.在金刚石的晶胞中,内部的C在晶胞的体对角线的处。每个晶胞含有8个C。
②SiO2晶体
SiO2晶体中,每个Si原子与4个O原子成键,每个O原子与2个Si原子成键,最小的环是12元环,在“硅氧”四面体中,处于中心的是Si原子。1 mol SiO2晶体中含Si—O键数目为4NA,在SiO2晶体中Si、O原子均采取sp3杂化。低温石英的结构中有顶角相连的硅氧四面体形成螺旋上升的长链,而没有封闭的环状结构,具有手性。
(3)金属晶体
金属晶体的四种堆积模型分析
晶胞
配位数
6
8
12
12
一个晶胞内原
子数目
1
2
2
4
常见金属
Po
Na、K、Fe
Mg、Zn、
Ti
Cu、Ag、
Au
(4)离子晶体
①NaCl型:在晶体中,每个Na+同时吸引6个Cl-,每个Cl-同时吸引6个Na+,配位数为6。每个晶胞含4个Na+和4个Cl-。
②CsCl型:在晶体中,每个Cl-吸引8个Cs+,每个Cs+吸引8个Cl-,配位数为8。
(5)混合型晶体——石墨
①石墨层状晶体中,层与层之间的作用是范德华力。
②平均每个正六边形拥有的碳原子个数是2,C原子采取的杂化方式是sp2。
③C—C的键长比金刚石的C—C的键长短,熔点比金刚石的高。
④导电性:石墨晶体中,每个碳原子的配位数为3,有一个未参与杂化的2p电子,p电子在整个平面中运动。但电子不能从一个平面跳跃到另一平面。故在电场中,p电子只能沿石墨平面方向定向移动。
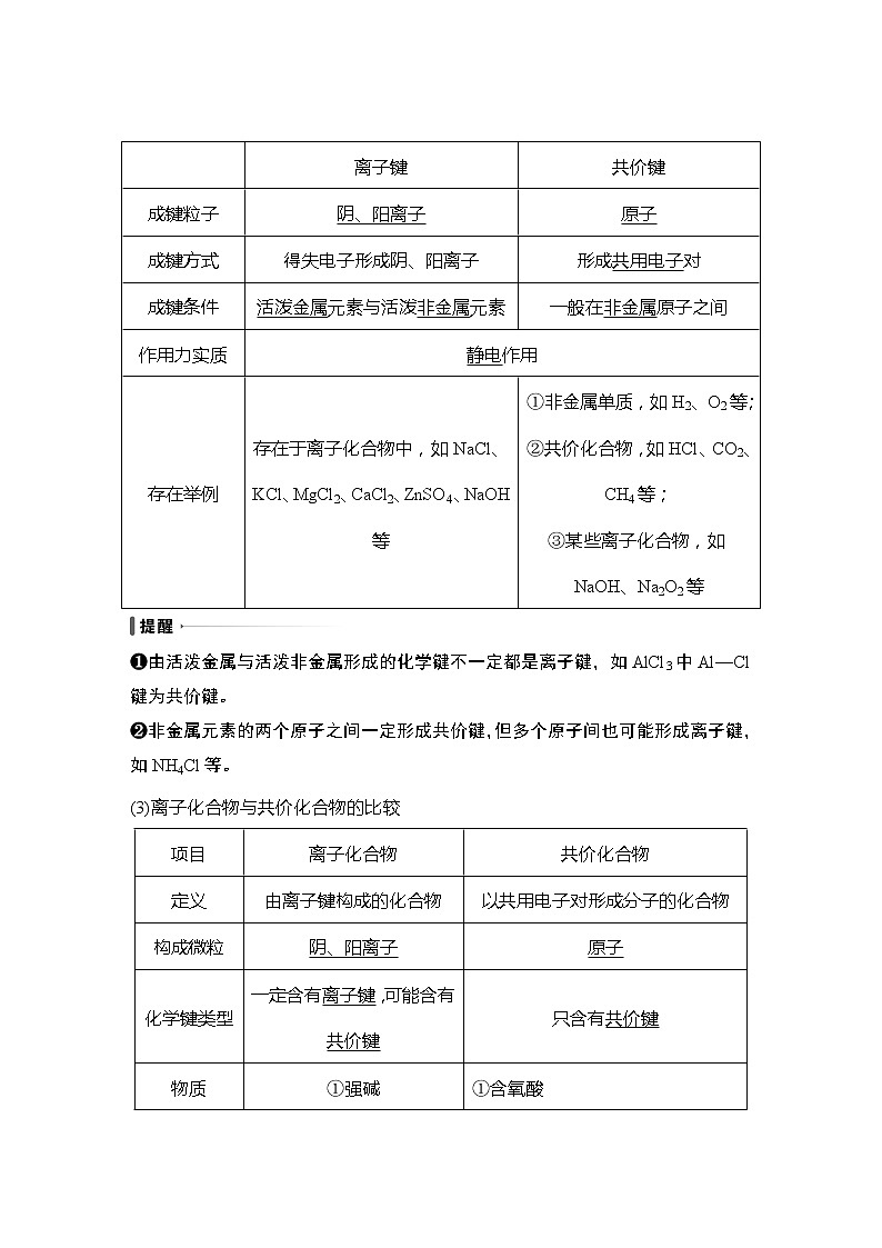
2.四种类型晶体的比较
类型
比较
分子晶体
共价晶体
金属晶体
离子晶体
构成粒子
分子
原子
金属阳离子、
自由电子
阴、阳离子
粒子间的相
互作用力
范德华力
(某些含氢键)
共价键
金属键
离子键
硬度
较小
很大
有的很大,
有的很小
较大
熔、沸点
较低
很高
有的很高,
有的很低
较高
溶解性
相似相溶
难溶于任何溶剂
难溶于常见溶剂
大多数易溶于水等极性溶剂
导电、
传热性
一般不导电,有的溶于水后导电
一般不具有导电性,个别为半导体
电和热的良导体
晶体不导电,水溶液或熔融态导电
物质类别
及举例
大多数非金属单质、气态氢化物、酸、非金属氧化物(SiO2除外)、绝大多数有机物(有机盐除外)
部分非金属单质(如金刚石、硅、晶体硼),部分非金属化合物(如SiC、SiO2)
金属单质与合金(如Na、Al、Fe、青铜)
金属氧化物(如K2O、Na2O)、强碱(如KOH、NaOH)、绝大部分盐(如NaCl)
【诊断2】 判断下列叙述的正误(正确的划“√”,错误的划“×”)。
(1)分子晶体中分子之间存在范德华力,分子内部都存在共价键(×)
(2)分子晶体中,共价键的键能越大,该分子晶体的熔、沸点越高(×)
(3)金刚石、晶体硅、碳化硅均为共价晶体,其熔点:金刚石>晶体硅>碳化硅(×)
(4)SiO2、金刚石、硅、MgO熔点都很高,均属于共价晶体(×)
三、液晶、纳米材料与超分子
1.液晶
(1)定义:在一定的温度范围内既具有液体的可流动性,又具有晶体的各向异性的物质。
(2)结构特点
液晶内部分子的排列沿分子长轴方向呈现出有序的排列,使液晶在折射率、磁化率、电导率等宏观性质方面表现出类似晶体的各向异性。
2.纳米材料
(1)定义:三维空间尺寸至少有一维处于纳米(1 nm=10-9 m)尺度的、具有特定功能的材料。
(2)结构特点
①纳米材料由纳米颗粒和颗粒间的界面两部分组成。纳米颗粒内部具有晶状结构,界面则为无序结构。
②组成微粒为原子排列成纳米量级的原子团。
3.超分子
(1)概念
超分子是由两种或两种以上的分子通过分子间相互作用形成的分子聚集体。
(2)超分子内分子间的作用力
超分子内部分子之间通过非共价键相结合,包括氢键、静电作用、疏水作用以及一些分子与金属离子形成的弱配位键等。
(3)超分子的两个重要特征——分子识别、自组装。
(4)超分子的应用
在分子水平上进行分子设计,有序组装甚至复制出一些新型的分子材料。
①分离C60和C70
将C60和C70的混合物加入一种空腔大小适配C60的“杯酚”中,再加入甲苯溶剂,将C70溶解,过滤后分离C70,再向不溶物中加入氯仿,氯仿溶解“杯酚”而将不溶解的C60释放出来并沉淀。
②冠醚识别碱金属离子
冠醚是皇冠状的分子,可有不同大小的空穴适配不同大小的碱金属离子。如冠醚—18可识别K+。
【诊断3】 判断下列叙述的正误(正确的划“√”,错误的划“×”)。
(1)非晶体基本构成微粒的排列是长程无序和短程无序(×)
(2)液晶内部分子沿分子长轴方向有序排列,使液晶具有各向异性(√)
(3)纳米材料包括纳米颗粒与颗粒间的界面两部分,两部分都是长程有序(×)
(4)超分子就是有机大分子(×)
考点一 晶体类型的判断和熔、沸点高低的比较
题组一 晶体类型的判断
1.下列性质适合于分子晶体的是( )
A.熔点为1 070 ℃,易溶于水,水溶液导电
B.熔点为3 500 ℃,不导电,质硬,难溶于水和有机溶剂
C.能溶于CS2,熔点为112.8 ℃,沸点为444.6 ℃
D.熔点为97.82 ℃,质软,导电,密度为0.97 g·cm-3
答案 C
解析 熔点高、易溶于水,水溶液能导电的晶体是离子晶体;熔点高、硬度大、不导电,难溶于水和有机溶剂的晶体是共价晶体;熔沸点低,能溶于有机溶剂的晶体是分子晶体,熔点低、质软、能导电的晶体是金属晶体。
2.(2021·浙江选考)(1)用质谱仪检测气态乙酸时,谱图中出现质荷比(相对分子质量)为120的峰,原因是____________________________________________。
(2)金属镓(Ga)位于元素周期表中第4周期ⅢA族,其卤化物的熔点如下表:
GaF3
GaCl3
GaBr3
熔点/℃
>1 000
77.75
122.3
GaF3熔点比GaCl3熔点高很多的原因是________________________________。
答案 (1)两个乙酸分子通过氢键形成二聚体()
(2)GaF3是离子晶体,GaCl3是分子晶体;离子键强于分子间作用力
晶体类型的判断方法
❶依据物质的分类判断
①金属氧化物(K2O、Na2O2等)、强碱(NaOH、KOH等)和绝大多数的盐类是离子晶体。
②大多数非金属单质(除金刚石、石墨、晶体硅等)、非金属氢化物、非金属氧化物(除SiO2外)、几乎所有的酸、绝大多数有机物(除有机盐外)是分子晶体。
③常见的单质类共价晶体有金刚石、晶体硅、晶体硼等,常见的化合物类共价晶体有碳化硅、二氧化硅等。
④金属单质是金属晶体。
❷根据各类晶体的特征性质判断
一般来说,低熔、沸点的化合物属于分子晶体;熔、沸点较高,且在水溶液中或熔融状态下能导电的化合物为离子晶体;熔、沸点很高,不导电,不溶于一般溶剂的物质属于共价晶体;能导电、传热、具有延展性的晶体为金属晶体。
题组二 晶体熔、沸点高低的比较
3.下列排序不正确的是( )
A.熔点由高到低:Na>Mg>Al
B.硬度由大到小:金刚石>碳化硅>晶体硅
C.晶体熔点由低到高:CONaBr>NaI
答案 A
解析 金属离子的电荷数越多,半径越小,金属键越强,其熔点越高,则熔点由高到低的顺序为Al>Mg>Na,A项错误;键长越短,共价键越强,硬度越大,键长C—C晶体硅,B项正确;一般情况下,晶体熔点的高低顺序为分子晶体碳化硅>硅。
②离子晶体
一般来说,阴、阳离子的电荷数越多,离子半径越小,则离子键越强,晶体的熔、沸点越高,如熔点:MgO>MgCl2,NaCl>CsCl。
③分子晶体
a.分子间范德华力越大,物质的熔、沸点越高;具有氢键的分子晶体熔、沸点反常高。如H2O>H2Te>H2Se>H2S。
b.组成和结构相似的分子晶体,相对分子质量越大,熔、沸点越高,如SnH4>GeH4>SiH4>CH4。
c.组成和结构不相似的分子晶体(相对分子质量接近),其分子的极性越大,熔、沸点越高,如CH3Cl>CH3CH3。
d.同分异构体,支链越多,熔、沸点越低。
如CH3—CH2—CH2—CH2—CH3>>C(CH3)4。
④金属晶体
金属离子半径越小,离子电荷数越多,其金属键越强,金属晶体的熔、沸点越高,如熔、沸点:NaAs (2)NH3 NH3分子间存在氢键 (3)①三角锥形 ②Br-半径较大,无法形成[PBr6]- (4)①Fe(SbO3)2
②
解析 (1)①P元素3p能级轨道半满,更稳定,第一电离能大于相邻元素,所以第一电离能较大的是P;②As元素为33号元素,位于第四周期第ⅤA族,原子核外电子排布式为[Ar]3d104s24p3;核外有4p轨道上3个未成对电子;③非金属性:S>P>As,所以电负性:S>P>As。(2)PH3、AsH3分子间只存在范德华力,而NH3分子间还存在氢键,所以NH3沸点最高。(3)①PCl3中心P原子价层电子对数为3+=4,含1对孤电子对,所以立体构型为三角锥形;②Br-半径较大,而Cl-半径较小,所以P周围可以容纳6个Cl-,而无法容纳6个Br-,无法形成[PBr6]-。(4)①据图可知一个晶胞中含有Sb原子的个数为8×+2=4,O原子的个数为4×+10=12个,Fe2+的个数为8×+1=2,所以锑酸亚铁的化学式为Fe(SbO3)2。②晶胞的质量为 g= g,晶体的体积为abc nm3=abc×10-21cm3,所以晶体的密度为= g·cm-3。
