

苏教版 (2019)必修 第一册第一单元 氯气及氯的化合物第2课时同步训练题
展开氯气的性质及应用
(建议用时:25分钟)
[合格过关练]
1.生活中难免会遇到一些突发事件,我们要善于利用学过的知识,采取科学、有效的方法保护自己。如果发生了氯气泄漏,以下自救方法得当的是( )
A.用湿毛巾或蘸有肥皂水的毛巾捂住口鼻撤退
B.向地势低的地方撤离
C.观察风向,顺风撤离
D.在室内放一盆水
A [因肥皂水显弱碱性,则可以吸收氯气,A正确;氯气的密度大于空气,故应向地势高的地方跑,B错误;逆风跑,才可以脱离氯气的笼罩,C错误;氯气与水反应,其速度慢且反应不充分,D错误。]
2.下列说法不正确的是( )
A.钠和铁一样,都能在氯气中燃烧生成金属氯化物
B.液氯是氯气的水溶液,它能使干燥的有色布条褪色
C.氯气跟变价金属反应生成高价金属氯化物
D.氯水具有杀菌、漂白作用是因为氯水中含有次氯酸
B [液氯是液态的Cl2,不能使干燥有色布条褪色,B项错误。]
3.植物中山茶花、石榴可以吸收氯气,紫藤和月季对氯气的吸收净化能力也很强。在实验室制取Cl2时,尾气一般要用NaOH溶液吸收而不用澄清石灰水吸收的理由是( )
A.氯气不与石灰水反应
B.Ca(OH)2微溶于水,澄清石灰水中Ca(OH)2的含量少,吸收的尾气也很少
C.氯气与Ca(OH)2反应生成的CaCl2难溶于水
D.澄清石灰水能吸收空气中的CO2而变浑浊
B [Ca(OH)2在水中的溶解度小,对吸收Cl2的量较少,吸收不充分。注意D项与题目所问无关。]
4.(双选)以下有关漂白粉的说法正确的是( )
A.漂白粉是氯气与氢氧化钠反应的产物
B.漂白粉能杀菌消毒的原因是漂白粉有毒,能毒死病菌
C.漂白粉放入稀酸中可以提高漂白速度
D.氯气与碱反应的产物具有一定的杀菌消毒作用
CD [漂白粉是氯气与氢氧化钙反应后所得的混合物,主要成分为CaCl2和Ca(ClO)2,A项错误;漂白粉能用来杀菌消毒的原因是Ca(ClO)2与空气中的CO2和H2O作用生成HClO,HClO具有杀菌消毒的作用,B项错误;当漂白粉与酸接触时,也可生成HClO,且漂白粉与稀酸反应生成HClO的速度较快,故漂白粉放入稀酸中可提高漂白速度,C项正确;氯气与碱反应可生成氯化物和次氯酸盐,次氯酸盐可与CO2、H2O或与稀酸作用生成HClO,D项正确。]
5.漂白粉长期露置在空气中失效的原因是( )
A.吸收了氧气和水蒸气
B.吸收了二氧化碳和水蒸气
C.漂白粉风化
D.漂白粉不稳定,见光分解
B [次氯酸酸性弱于碳酸,次氯酸钙和二氧化碳、水反应生成次氯酸,次氯酸不稳定,光照易分解,导致漂白粉失效,反应的化学方程式为Ca(ClO)2+CO2+H2O===2HClO+CaCO3、2HClO光照,2HCl+O2↑,选项B符合题意。]
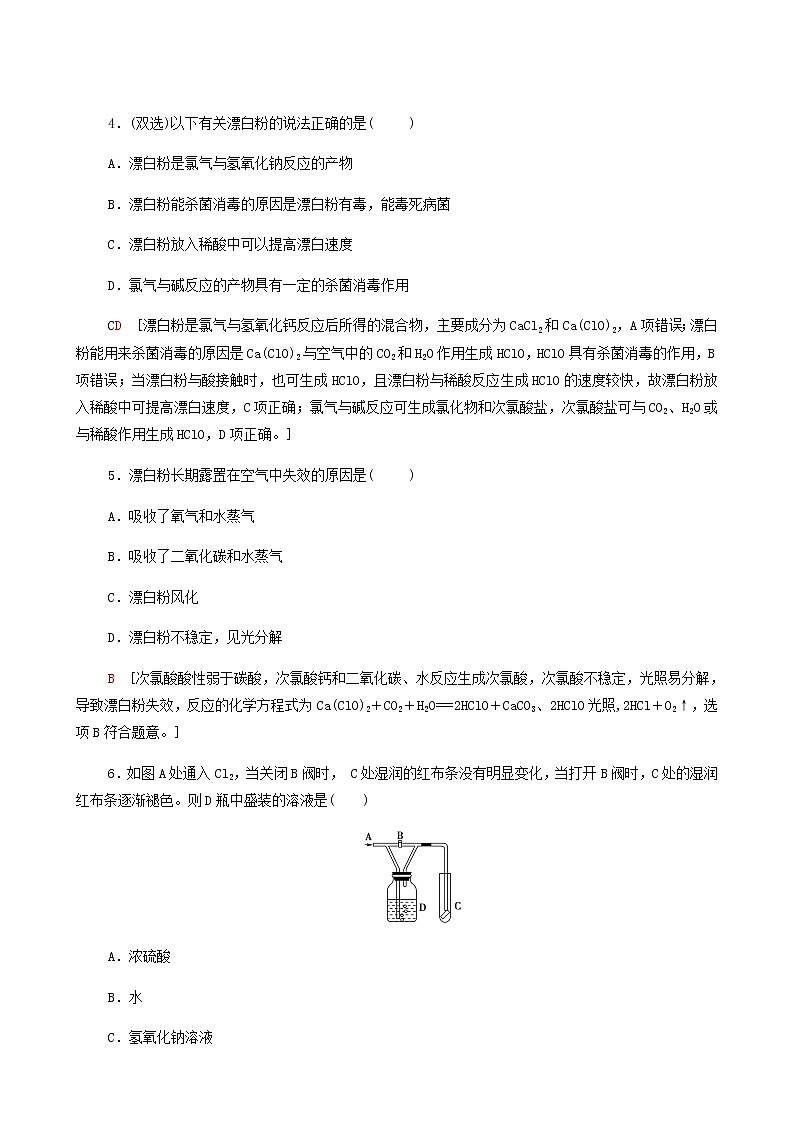
6.如图A处通入Cl2,当关闭B阀时, C处湿润的红布条没有明显变化,当打开B阀时,C处的湿润红布条逐渐褪色。则D瓶中盛装的溶液是( )
A.浓硫酸
B.水
C.氢氧化钠溶液
D.饱和食盐水
C [关闭B,C处的湿润红色布条不褪色,说明Cl2在D处完全反应。]
7.用玻璃棒蘸取新制氯水滴在蓝色石蕊试纸中部,观察到的现象是( )
B [氯水中的H+能使蓝色石蕊试纸变红,氯水中的HClO能使之褪色,使蘸到的中间部分变为白色,四周仍有一圈为红色。]
[素养培优练]
8.[素养题]某化工厂生产的漂白粉,产品说明书如下:
漂白粉使用说明书 主要成分:次氯酸钙、氯化钙 用法用量:每次取漂白粉2 g,水1 000 mL,配成0.2%~0.3%的浊液。 将病人用具浸泡其中5~10分钟,如需要,浓度可提高,时间可延长。 注意事项:…… |
回答下列问题:
(1)请你为漂白粉写一份保存、使用的注意事项(不超过35字)
。
(2)用化学方程式表示:
①漂白粉的生产原理: ;
②一般情况下,漂白粉失效的主要原因: 。
[答案] (1)密封、避光保存在阴凉处,随用随配,勿接触皮肤,不能用以漂洗丝、毛织品等
(2)①2Ca(OH)2+2Cl2===Ca(ClO)2+CaCl2+2H2O
②Ca(ClO)2+CO2+H2O===CaCO3+2HClO、
2HClO2HCl+O2↑
9.现有X、Y、Z三种元素,已知有如下情况:
①在常温下,X、Y、Z的单质均为气体。
②X的单质在Z的单质中燃烧,生成XZ,燃烧时火焰呈苍白色。
③XZ极易溶于水,在水溶液中电离出X+和Z-,XZ的水溶液可使石蕊溶液变红。
④两分子X的单质可与一分子Y的单质化合生成两分子X2Y,X2Y常温下为液体。
⑤Z的单质溶于X2Y中,所得溶液具有漂白作用。
请完成下列问题:
(1)写出XZ和X2Y的化学式:XZ ,X2Y 。
(2)Z的单质溶于X2Y后,溶液起漂白作用的物质是 (写出化学式)。
(3)写出X的单质在Z的单质中燃烧的化学方程式:
。
(4)Z的单质能否与氢氧化钠溶液发生反应? (填“能”或“否”),若能,请写出反应的化学方程式: (若不能反应,则此空不必填写)。
[解析] 燃烧时火焰呈苍白色即说明是氢气在氯气中燃烧,确定X为H,Z为Cl;X2Y常温下为液体,是水,则Y为O。
[答案] (1)HCl H2O (2)HClO (3)H2+Cl22HCl
(4)能 Cl2+2NaOH===NaCl+NaClO+H2O
高中化学第一单元 氯气及氯的化合物第2课时课时训练: 这是一份高中化学第一单元 氯气及氯的化合物第2课时课时训练,共8页。试卷主要包含了下列说法正确的是,下列气体中,无色有毒气体是,下列叙述不正确的是等内容,欢迎下载使用。
化学苏教版 (2019)专题3 从海水中获得的化学物质第一单元 氯气及氯的化合物第2课时习题: 这是一份化学苏教版 (2019)专题3 从海水中获得的化学物质第一单元 氯气及氯的化合物第2课时习题,共6页。试卷主要包含了下列有关氯气的叙述中不正确的是,2ml与氯气完全反应消耗氯气0,下列说法正确的是等内容,欢迎下载使用。
高中化学苏教版 (2019)必修 第一册第二单元 金属钠及钠的化合物第3课时当堂达标检测题: 这是一份高中化学苏教版 (2019)必修 第一册第二单元 金属钠及钠的化合物第3课时当堂达标检测题,共7页。