


还剩20页未读,
继续阅读
所属成套资源:高考专区物理一轮复习同步练习全套
成套系列资料,整套一键下载
- 高考物理一轮复习专题练1质点的直线运动1含答案 试卷 0 次下载
- 高考物理一轮复习专题练2相互作用1含答案 试卷 0 次下载
- 高考物理一轮复习专题练4曲线运动1含答案 试卷 0 次下载
- 高考物理一轮复习专题练6机械能及其守恒1含答案 试卷 0 次下载
- 高考物理一轮复习专题练6机械能及其守恒2含答案 试卷 0 次下载
高考物理一轮复习专题练3牛顿运动定律1含答案
展开
这是一份高考物理一轮复习专题练3牛顿运动定律1含答案,共23页。
专题三 牛顿运动定律
考点1 牛顿运动定律的理解与应用
高考帮·揭秘热点考向
[2019浙江4月选考,12,3分]
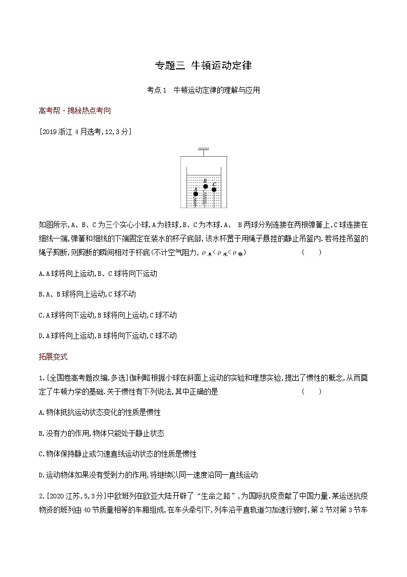
如图所示,A、B、C为三个实心小球,A为铁球,B、C为木球.A、 B两球分别连接在两根弹簧上,C球连接在细线一端,弹簧和细线的下端固定在装水的杯子底部,该水杯置于用绳子悬挂的静止吊篮内.若将挂吊篮的绳子剪断,则剪断的瞬间相对于杯底(不计空气阻力,ρ木mg
B.t1~t2时间内,v减小,FN
相关试卷
高中物理高考 专题3 1 牛顿运动定律的应用及实验【练】解析版:
这是一份高中物理高考 专题3 1 牛顿运动定律的应用及实验【练】解析版,共17页。试卷主要包含了电动平衡车是一种时尚代步工具,5 s时离斜面底端的距离为,25 mD.15 m等内容,欢迎下载使用。
高中物理高考 专题3 1 牛顿运动定律的应用及实验【练】原卷版:
这是一份高中物理高考 专题3 1 牛顿运动定律的应用及实验【练】原卷版,共11页。试卷主要包含了电动平衡车是一种时尚代步工具,5 s时离斜面底端的距离为,25 mD.15 m等内容,欢迎下载使用。
高考物理一轮复习课时练7牛顿运动定律的理解含答案:
这是一份高考物理一轮复习课时练7牛顿运动定律的理解含答案
