初中生物苏科版八年级上册1 人体的运动优秀同步练习题
展开17.1人体的运动苏科版初中生物八年级上册同步练习
学校:___________姓名:___________班级:___________考号:___________
注意事项:
1.答卷前,考生务必将自己的姓名、准考证号填写在答题卡上。
2.回答选择题时,选出每小题答案后,用铅笔把答题卡对应题目的答案标号涂黑;如需改动,用橡皮擦干净后,再选涂其他答案标号。回答非选择题时,将答案写在答题卡上,写在试卷上无效。
3.考试结束后,本试卷和答题卡一并交回。
第I卷(选择题)
一、选择题(本大题共10小题,共20.0分)
- 下列有关运动的说法,错误的是()
A. 肌腱可绕过关节连在不同的骨上
B. 动物通过运动来适应环境,提高生存能力
C. 脊椎动物的运动系统由骨、关节和肌肉组成
D. 球星科比扣篮的动作只由运动系统完成
- 下列关于哺乳动物运动系统的叙述,正确的是()
A. 骨骼肌包括肌腹和肌腱两部分 B. 关节囊与关节的灵活性有关
C. 脱臼是指关节头从关节囊中脱出 D. 运动的完成只需要一组骨骼肌即可
- 下列关于人体运动的叙述,不正确的是( )
A. 骨骼肌收缩是运动形成的动力
B. 骨骼肌两端的肌腱附着在同一块骨上
C. 全身的骨通过骨连结形成了一个整体
D. 在神经系统的参与下,骨骼和肌肉协调完成运动
- 有关哺乳动物的骨、肌肉和关节的叙述,错误的是( )
A. 骨骼肌的两端附着在同一块骨的两端
B. 关节腔内的滑液可减少骨与骨之间的摩擦
C. 做屈肘动作时肱二头肌处于收缩状态
D. 骨骼肌牵引骨绕关节活动产生运动
- 关于哺乳动物运动的叙述,不正确的是
A. 运动系统主要由骨、关节和肌肉组成
B. 每块骨骼肌的两端附着在同一块骨上
C. 骨骼肌由中间的肌腹和两端的肌腱组成
D. 运动需要运动系统、神经系统和循环系统等系统的配合
- 哺乳动物能够依靠复杂的运动系统,快速移动,适应复杂环境。有关运动系统说法错误的是( )
A. 关节包括关节头、关节窝、关节腔 B. 关节面上的关节软骨能够缓冲震动
C. 骨骼肌包括中间的肌腹和两端的肌腱 D. 关节腔内的滑液能减少摩擦
- 下列关于哺乳动物运动系统的叙述,不正确的是( )
A. 骨、关节、肌肉组成了人体的运动系统
B. 骨骼肌包括肌腱和肌腹两部分
C. 骨与骨间的连接方式只有能活动的关节一种
D. 一块骨骼肌不能独立地完成运动
- 下列关于动物运动的叙述,错误的是( )
A. 动物的运动有利于获取食物和躲避敌害
B. 关节腔内有滑液,能减少骨与骨之间的摩擦
C. 人做伸肘动作时肱二头肌舒张、肱三头肌收缩
D. 哺乳动物任何一个动作的完成只需要运动系统的参与
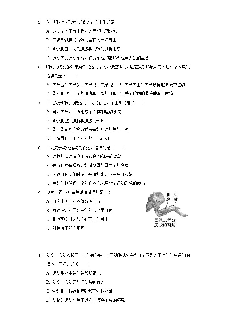
- 观察下图,下列有关说法错误的是( )
A. 肌肉中间较粗的部分叫肌腹
B. 两端较细的呈乳白色的部分是肌腱
C. 肌腱可绕过关节连在不同的骨上
D. 肌腱属于肌肉组织
- 动物的运动依赖于一定的身体结构,运动形式多种多样。下列关于哺乳动物运动的叙述,正确的是( )
A. 运动系统由骨和骨骼肌组成
B. 动物的运动只与运动系统有关
C. 骨骼肌的收缩和舒张都不消耗能量
D. 动物的运动有利于其适应复杂多变的环境
第II卷(非选择题)
二、简答题(本大题共3小题,共24.0分)
- 据图回答下列问题:
(1)图A所示为 ______动作。
(2)①和②分别表示两种肌肉,①是 ______。
(3)在图A和图B的动作中,①的状态分别是 ______和 ______。
(4)①和②能相互配合共同完成动作是在 ______的支配下完成的。
(5)哺乳动物的运动系统由 ______、______和 ______组成。
- 1967年,俄勒冈大学的径赛教练包尔曼和专门研究心脏的医学家哈里斯合著的《慢跑》一书出版,大大促进了慢跑活动的普及。慢跑是一种中等强度的有氧运动。请分析回答:
(1)慢跑等运动依赖于运动系统,人体运动系统主要是由______、关节和肌肉组成的。
(2)当人处于甲图中所示慢跑状态时,右上肢肌肉的活动状态是:肱二头肌______,肱三头肌______。(填“收缩”或“舒张”)
(3)关节很灵活,在运动中起着______作用,如图乙所示关节结构示意图。由于[2、5]表面覆盖着一层光滑的[1]______,[3]______内有滑液,可以减少骨与骨之间的摩擦,使关节具有灵活性。
(4)丙图中骨骼肌中间较粗的部分是[②]______,两端较细的呈乳白色的部分是[①]______。
(5)运动并不是仅靠运动系统来完成的,还需要其他系统如______系统的调节。运动所需的能量,有赖于消化系统、______系统、循环系统等系统的配合。
根据图A和图B回答问题。
(1)[1]和[2]分别表示两种肌肉,[1]是______,[2]是______。
(2)在图A和图B的动作中,[1]的状态分别是______和______。
(3)[1]和[2]能相互配合,共同完成动作是在______的支配下。
(4)当手下垂时,屈肌肌群和伸肌肌群所处的状态是:______
A.都收缩 B.都舒张 C.前者收缩,后者舒张 D.前者舒张,后者收缩。
答案和解析
1.【答案】D
【解析】
【分析】
本题考查了动物的运动,解答此题的关键是理解掌握动物运动的意义、关节的结构、运动的形成以及运动系统的组成。
【解答】
A.骨骼肌两端较细呈乳白色的部分是肌腱(属于结缔组织),分别附着在相邻的两块骨上,中间较粗的部分是肌腹,主要由肌肉组织构成,外面包有结缔组织膜,里面有许多血管和神经,能够收缩和舒张,A正确;
B.由于自然环境的复杂多变,动物在进化的过程中,形成了各自独特的运动方式,动物能通过运动主动地、有目的地迅速地改变其空间位置。运动还是动物适应环境的一种方式,动物利用运动来筑巢、迁徙、寻找配偶等,B正确;
C.脊椎动物的运动系统由骨、关节和肌肉组成。C正确;
D.动物的运动,并不仅仅是依靠运动系统来完成的。还需要神经系统的控制的调节,需要能量的供应,因此还需要消化系统、循环系统、呼吸系统等配合。因此,球星科比扣篮的动作不是只由运动系统完成的,D错误。
故选D。
2.【答案】A
【解析】
【分析】
本题考查骨骼肌、关节的结构和功能、脱臼的现象及运动的产生。解答的关键是理解骨骼肌、关节的结构和功能、脱臼的现象及运动的产生。
【解答】
A.骨骼肌包括两端的肌腱和中间的肌腹两部分,A正确;
B.关节囊与关节的牢固性有关,B错误;
C.脱臼是指关节头从关节窝中滑脱出来, C错误;
D.人体完成一个运动都要有神经系统的调节,有骨、骨骼肌、关节的共同参与,多组肌肉的协调作用,才能完成,D错误。
故选A。
3.【答案】B
【解析】A、骨骼肌的收缩,产生运动的动力,A正确;
B、同一块骨骼肌的两端跨过关节分别固定在两块不同的骨上,B错误;
C、全身的骨通过骨连结形成了一个整体,C正确;
D、在神经系统的参与下,骨骼和肌肉协调完成运动,D正确。
故选B。
4.【答案】A
【解析】 一块骨骼肌的两端分别附着在相邻的骨上。关节腔内有少量滑液, 可以减少骨与骨之间的摩擦。人在做屈肘动作时, 肱二头肌收缩, 肱三头肌舒张。骨骼肌接受神经传来的刺激时, 就会收缩牵拉骨围绕着关节活动, 从而产生运动。
5.【答案】B
【解析】
【分析】
本题考查的是运动系统的组成,骨骼肌的组成,躯体运动的形成。解题的关键是理解运动系统的组成,骨骼肌的组成及特点,躯体运动的形成。
【解答】
A.运动系统由骨,关节和肌肉组成,骨为杠杆,关节为支点,肌肉的收缩为动力,具有运动,支持和保护的作用,故A不符合题意;
B.骨的位置的变化产生运动,但是骨本身是不能运动的,骨的运动要靠骨骼肌的牵拉,骨骼肌包括中间较粗的肌腹和两端较细的肌腱(乳白色),同一块骨骼肌的两端跨过关节分别固定在两块不同的骨上,故B符合题意;
C.骨骼肌由肌腹和肌腱组成,肌腹由肌细胞构成,两端的肌腱是由结缔组织构成,具有收缩的特性,故C不符合题意;
D.运动的形成以骨为杠杆,关节为支点,骨骼肌的收缩为动力,需要神经系统,循环系统和呼吸系统等系统的配合,故D不符合题意。
故选B。
6.【答案】A
【解析】
【分析】
本题考查运动系统的组成以及关节的结构,解题的关键是知道运动系统的组成以及关节的结构。
(1)哺乳动物的运动系统由骨、骨连结和骨骼肌三部分组成。
(2)关节是指骨与骨之间能够活动的连接,由关节面、关节囊和关节腔三部分组成。
【解答】
A、关节是指骨与骨之间能够活动的连接,由关节面、关节囊和关节腔三部分组成,关节面包括关节头、关节窝,A错误。
BD、关节面上覆盖着一层表面光滑的关节软骨,和关节囊的内表面还能分泌滑液,可减少运动时两骨间关节面的摩擦和缓冲运动时的震动,关节腔内有少量滑液。滑液有润滑关节软骨的作用,可以减少骨与骨之间的摩擦,使关节的运动灵活自如;BD正确。
C、骨骼肌包括肌腱和肌腹两部分,骨骼肌两端是白色的肌腱,中间较粗的部分是肌腹,骨骼肌一般要跨域一个或几个关节,由肌腱附着在相邻的骨上。C正确。
故选:A。
7.【答案】C
【解析】解:A、人体的运动系统由骨、骨连结和骨骼肌组成,关节是骨连结的主要形式,A正确。
B、骨骼肌由两端较细呈乳白色部分的肌腱和中间较粗的肌腹组成,B正确;
C、骨连接有三种:不活动的骨连接、半活动的骨连接和活动的骨连接,能够活动的骨连接是关节,C错误。
D、完成一个运动都要有神经系统的调节,有骨、骨骼肌、关节的共同参与,其它系统的协调作用,才能完成,D正确。
故选:C。
哺乳动物的运动系统包括骨、骨连接和骨骼肌三部分组成;人体完成一个运动都要有神经系统的调节,有骨、骨骼肌、关节的共同参与,多组肌肉的协调作用以及其他系统的协调才能完成。
解答此类题目的关键是理解掌握运动系统的组成、骨骼肌的结构以及运动的产生过程。
8.【答案】D
【解析】解:A、运动有利于动物觅食、避敌、夺取栖息地和繁殖,更加适应复杂多变的环境,A正确。
B、关节腔内有滑液,能减少骨与骨之间的摩擦,正确。
C、人做伸肘动作时肱二头肌舒张、肱三头肌收缩,做屈肘动作时肱三头肌舒张,肱二头肌收缩,正确。
D、任何一个动作的完成,除有运动系统的参与外,还必须在神经系统的支配和其他系统的辅助下完成,错误。
故选:D。
运动要在神经系统的支配下由运动系统来完成,运动系统由骨、关节、骨骼肌组成,骨骼肌具有收缩的特性,骨骼肌受到神经传来的刺激时,就会收缩牵拉骨,围绕着关节做运动。
解答此类题目的关键是熟练掌握关节的结构及功能,了解在运动中肌肉的协调与配合。
9.【答案】D
【解析】骨骼肌两端的肌腱属于结缔组织。
10.【答案】D
【解析】
【分析】
本题主要考查运动系统的相关内容,掌握运动系统的组成及运动的产生是解题的关键。
【解答】
A.动物的运动系统是由骨骼和骨骼肌组成的,骨骼包括骨和骨连结,关节是骨连结的主要形式,A错误;
B.运动并不是仅靠运动系统来完成的,它需要神经系统的控制和调节,它需要能量的供应,因此还需要消化系统、呼吸系统、循环系统等系统的配合,可见并非只要运动系统完好,动物就能正常运动,B错误;
C.运动要消耗能量,能量来自于肌细胞内有机物的氧化分解,因此骨骼肌的收缩和舒张也要消耗能量,C错误;
D.动物的运动有利于它的觅食、避敌和繁殖,以适应复杂多变的环境,D正确。
故选D。
11.【答案】屈肘 肱二头肌 收缩 舒张 神经系统 骨 骨连结 骨骼肌
【解析】解:(1)(2)从图中看出,A表示屈肘动作,B表示伸肘动作。①表示肱二头肌,②表示肱三头肌。
(3)(4)骨骼肌有受刺激而收缩的特性,当骨骼肌受神经传来的刺激收缩时,就会牵动着它所附着的骨,绕着关节活动,于是躯体就产生了运动。但骨骼肌只能收缩牵拉骨而不能将骨推开。因此,一个动作的完成总是由两组肌群相互配合活动共同完成的。如图A屈肘时,①肱二头肌收缩,②肱三头肌舒张;图B伸肘时,①肱二头肌舒张,②肱三头肌收缩。因此,①在图A和图B的动作中,①的状态分别是收缩和舒张。①和②能相互配合,共同完成动作是在神经系统的支配下。
(5)哺乳动物的运动系统由骨、骨连结和骨骼肌三部分组成。骨与骨之间通过关节等方式相连形成骨骼,骨骼肌附着在骨骼上。
故答案为:(1)屈肘。
(2)肱二头肌。
(3)收缩;舒张。
(4)神经系统。
(5)骨;骨连结;骨骼肌。
(1)人体的任何一个动作,都是在神经系统的支配下,由于骨骼肌收缩,并且牵引了所附着的骨,绕着关节活动而完成的。
(2)图中:A表示屈肘动作,B表示伸肘动作,①表示肱二头肌,②表示肱三头肌。
人体完成一个运动都要有神经系统的调节,有骨、骨骼肌、关节的共同参与,多组肌肉的协调作用,才能完成。
12.【答案】骨 舒张 收缩 支点 关节软骨 关节腔 肌腹 肌腱 神经 呼吸
【解析】解:(1)慢跑等运动依赖于运动系统,人体运动系统的构成包括骨、关节和骨骼肌。
(2)当人处于图1中所示慢跑状态时,右上肢肌肉的活动状态是:肱二头肌舒张,肱三头肌收缩。
(3)运动中关节起支点的作用,如图关节结构示意图由于[2、5]表面覆盖着一层光滑的[1]关节软骨,[3]关节腔内有滑液,可以减少骨与骨之间的摩擦,使关节具有灵活性。
(4)丙图中骨骼肌中间较粗的部分是[②]肌腹,两端较细的呈乳白色的部分是①肌腱。
(5)运动并不是仅靠运动系统来完成的,还需要其他系统如神经系统的调节。运动所需的能量,有赖于消化系统、呼吸系统、循环系统等系统的配合
故答案为:(1)骨
(2)舒张 收缩
(3)支点 关节软骨 关节腔
(4)肌腹 肌腱
(5)神经 呼吸
(1)人体运动系统的构成包括骨、关节和骨骼肌。
(2)关节包括1关节软骨,2关节头,3关节腔,4关节囊,5关节窝,①肌腱,②肌腹。
解题的关键是知道运动系统的组成以及关节的结构。
13.【答案】(1)肱二头肌;肱三头肌
(2)收缩;舒张
(3)神经系统
(4)B
【解析】
【分析】
本是考查骨骼肌的组成,躯体运动的形成,解题的关键是理解骨骼肌的组成和功能,躯体运动的形成。
【解答】
(1)从图中看出1和2分别表示两种肌肉,1是肱二头肌,2是肱三头肌。
(2)骨骼肌有受刺激而收缩的特性,当骨骼肌受神经传来的刺激收缩时,就会牵动着它所附着的骨,绕着关节活动,于是躯体就产生了运动。但骨骼肌只能收缩牵拉骨而不能将骨推开。因此,一个动作的完成总是由两组肌群相互配合活动共同完成的。如图A屈肘时,1肱二头肌收缩,2肱三头肌舒张;图B伸肘时,1肱二头肌舒张,2肱三头肌收缩。所以在图A和图B的动作中,1的状态分别是收缩和舒张。
(3))1和2能相互配合,共同完成动作是在神经系统的支配下完成的。
(4)当手下垂时,屈肌肌群和伸肌肌群所处的状态是都舒张,因此感觉到比较轻松,故选B。
故答案为:
(1)肱二头肌;肱三头肌
(2)收缩;舒张
(3)神经系统
(4)B
苏教版八年级上册第一节 动物运动的形式和能量供应优秀习题: 这是一份苏教版八年级上册第一节 动物运动的形式和能量供应优秀习题,共13页。试卷主要包含了选择题,简答题等内容,欢迎下载使用。
初中生物苏科版八年级上册第2节 人的个体发育优秀练习题: 这是一份初中生物苏科版八年级上册第2节 人的个体发育优秀练习题,共11页。试卷主要包含了选择题,简答题等内容,欢迎下载使用。
2021学年第1节 人的生殖优秀课后复习题: 这是一份2021学年第1节 人的生殖优秀课后复习题,共11页。试卷主要包含了选择题,简答题等内容,欢迎下载使用。

