


所属成套资源:华师大科学九年级上册单元测试卷+质量评估卷(含答案)
华师大科学九年级上册 第5章 功和简单机械 质量评估试卷(含答案)
展开
这是一份华师大科学九年级上册 第5章 功和简单机械 质量评估试卷(含答案),共15页。
第5章质量评估试卷[学生用书活页P95]
[时间:60分钟 分值:120分]
一、选择题(每题2分,共40分)
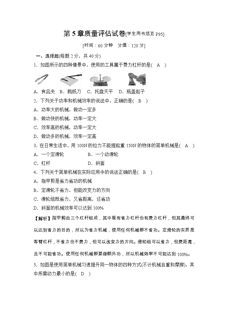
1.如图所示的四种情景中,使用的工具属于费力杠杆的是( A )
A.食品夹 B.裁纸刀 C.托盘天平 D.瓶盖起子
2.下列关于功率和机械效率的说法中,正确的是( B )
A.功率大的机械,做功一定多
B.做功快的机械,功率一定大
C.效率高的机械,功率一定大
D.做功多的机械,效率一定高
3.在日常生活中,用100N的拉力不能提起重150N的物体的简单机械是( A )
A.一个定滑轮 B.一个动滑轮
C.杠杆 D.斜面
4.下列关于简单机械在实际应用中的说法正确的是( B )
A.指甲剪是省力省功的机械
B.定滑轮不省力,但能改变力的方向
C.滑轮组既省力,又省距离,还省功
D.斜面的机械效率可以达到100%
【解析】指甲剪由三个杠杆组成,其中既有省力杠杆也有费力杠杆,但其最终可以达到省力的目的,所以为省力机械,使用任何机械都不省功。定滑轮的实质是等臂杠杆,不省力也不费力,但可以改变力的方向。滑轮组可以省力,但费距离,且不可能省功。使用任何机械都要做额外功,所以机械效率不可能达到100%。
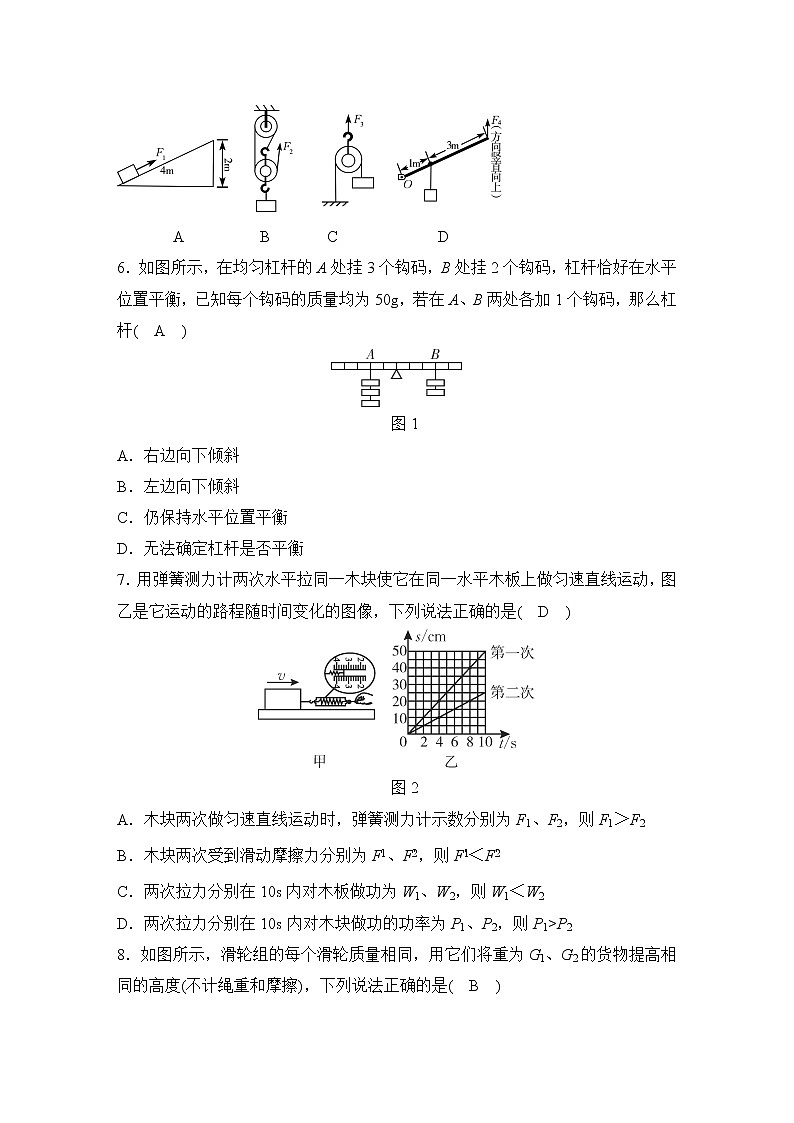
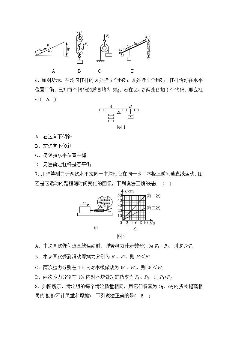
5.如图是使用简单机械匀速提升同一物体的四种方式(不计机械自重和摩擦),其中所需动力最小的是( D )
A B C D
6.如图所示,在均匀杠杆的A处挂3个钩码,B处挂2个钩码,杠杆恰好在水平位置平衡,已知每个钩码的质量均为50g,若在A、B两处各加1个钩码,那么杠杆( A )
图1
A.右边向下倾斜
B.左边向下倾斜
C.仍保持水平位置平衡
D.无法确定杠杆是否平衡
7.用弹簧测力计两次水平拉同一木块使它在同一水平木板上做匀速直线运动,图乙是它运动的路程随时间变化的图像,下列说法正确的是( D )
图2
A.木块两次做匀速直线运动时,弹簧测力计示数分别为F1、F2,则F1>F2
B.木块两次受到滑动摩擦力分别为F、F,则F<F
C.两次拉力分别在10s内对木板做功为W1、W2,则W1<W2
D.两次拉力分别在10s内对木块做功的功率为P1、P2,则P1>P2
8.如图所示,滑轮组的每个滑轮质量相同,用它们将重为G1、G2的货物提高相同的高度(不计绳重和摩擦),下列说法正确的是( B )
图3
A.用一个滑轮组提起不同的重物,机械效率不变
B.若G1=G2,则甲的机械效率大于乙的机械效率
C.若G1=G2,则拉力F1与F2所做的总功相等
D.若G1=G2,则甲、乙滑轮组所做的额外功相等
9.如图所示,用三种不同的方式分别拉同一物体在水平地面上做匀速直线运动,所用拉力分别为F1、F2和F3,则它们的大小关系正确的是(不计滑轮重和绳子与滑轮间的摩擦)( C )
图4
A.F3<F1<F2 B.F1<F2<F3
C.F2<F1<F3 D.F3<F2<F1
10.如图所示,让钢球从斜槽上由静止滚下,钢球运动到水平面上碰到静止的木块后,能将木块撞出一段距离。下列说法正确的是(不计空气阻力)( B )
图5
A.钢球能从斜槽上滚下是因为它具有惯性
B.木块被撞得越远,说明钢球对木块做的功越多
C.钢球在斜槽上向下滚动时,它的机械能越来越大
D.木块被撞出一段距离,说明物体的运动需要力来维持
【解析】钢球能从斜槽上滚下是因为它受到重力的作用,而不是因为它具有惯性。根据W=Fs,且木块被撞出过程所受滑动摩擦力不变可知,木块被撞得越远,说明钢球对木块做的功越多。钢球在斜槽上向下滚动时,不计空气阻力,但钢球还受到摩擦力作用,钢球滚下时需要克服摩擦力做功,所以,钢球的机械能会减少。木块被撞出一段距离,是因为木块受到力的作用,其运动状态发生了变化,不能说明物体的运动需要力来维持。
11.如图所示,小明在做模拟“蹦极”的小实验,一根橡皮筋一端系一个小石块,另一端固定在A点,B点是橡皮筋不系小石块自然下垂时下端所在的位置,C点是小石块从A点自由释放后所能达到的最低点,关于小石块从A点到C点运动过程的说法,正确的是( C )
图6
A.小石块减少的重力势能全部转化为动能
B.从A点下落到B点的过程中,小石块受到重力和弹力的作用
C.从B点下落到C点的过程中,小石块的速度先增大后减小
D.小石块在C点时,受到平衡力的作用
12.如图,用300N的力将重为500N的物体在10s内匀速提升2m,不计绳重和摩擦,在此过程中( B )
图7
A.绳子自由端移动的距离为6m
B.动滑轮重100N
C.拉力做功的功率为100W
D.滑轮组的机械效率为60%
【解析】由图可知,n=2,则绳子自由端移动的距离s=nh=2×2m=4m。忽略绳重和摩擦,由F=(G+G动)可得,动滑轮的重G动=nF-G=2×300N-500N=100N。绳子自由端移动的速度v===0.4m/s,P===Fv=300N×0.4m/s=120W。根据η=×100%=×100%=×100%=×100%=×100%≈83.3%。
13.如图所示为一名运动员投掷铅球的过程示意图。铅球在b点离手,c点是铅球运动的最高点,不计空气阻力。在a到d的整个过程中,下列说法不正确的是( B )
图8
A.只有在a到b的过程中,运动员对铅球做了功
B.在b到d的过程中,铅球的机械能先增加后减少
C.在c到d的过程中,铅球的重力势能减少
D.在a到d的过程中,铅球的运动状态在不断地变化
14.如图,同一小球在同一高度以相同速度向三个不同方向抛出(不计空气阻力和摩擦),设小球刚落地时的速度分别为v1、v2、v3,则( C )
图9
A.v1>v2>v3 B.v1<v2<v3
C.v1=v2=v3 D.无法确定
15.如图所示,滑轮下挂重500N的物体G,滑轮重40N,绳和杠杆都是轻质的。要在图示位置使杠杆平衡,在杠杆的A点所加的竖直向上的力F应是(杠杆上标度的间距相等)( B )
图10
A.270N B.360N C.540N D.720N
16.如图所示,当水平拉力F=50N时,恰好可以使物体A沿水平地面向右做匀速直线运动。已知物体重为200N,所受地面的摩擦力为80N,假如在5s时间内,物体水平移动了0.6m,不计绳和滑轮的自重,则在此过程中( C )
图11
A.拉力F做功为30J
B.物体重力做功为120J
C.拉力F做功的功率为12W
D.该装置的机械效率约为60%
【解析】由于物体水平移动,物体在重力的方向上(竖直向下)没有移动距离,所以重力不做功;由图可知,该滑轮为动滑轮,绳子的有效股数n=2,则绳端移动的距离s绳=ns物=2×0.6m=1.2m,拉力F做的功W总=Fs绳=50N×1.2m=60J。拉力F做功的功率P===12W。物体所受地面的摩擦力为80N,则有用功W有=fs物=80N×0.6m=48J,该装置的机械效率η=×100%=×100%=80%。
17.都市生活离不开电梯,如图,将电梯简化为“钢绳拉着电梯厢在竖直导轨上运动”模型。小刚同学乘坐电梯从一楼到五楼,电梯厢和人的总质量为500kg,电梯上行受到轨道摩擦力为500N,钢绳对电梯厢的拉力用T表示。电梯(底面)在A点(一楼地面)到B点(二楼地面)过程中速度在增加,用时4s;在B点到D点(四楼地面)过程中匀速运动,用时4s;在D点到E点(五楼地面)过程中速度逐渐减小,用时4s;每层楼高3m(g取10N/kg),下面说法正确的是( C )
图12
A.电梯从A点到B点过程中,钢绳拉力T做功1.65×104J
B.电梯从B点到C点过程中,钢绳拉力T做功的功率4.125×103W
C.电梯从C点到D点过程中,钢绳拉力T做功的功率8.25×103W
D.电梯从D点到E点过程中,钢绳拉力T=5.55×103N
【解析】电梯厢和人的总重力G=mg=500kg×10N/kg=5000N,匀速运动时,钢绳的拉力T=G+f=5000N+500N=5500N,电梯从A点到B点过程中,加速运动,T′>5500N,钢绳拉力T做功W>Ts=5500N×3m=1.65×104J。电梯从B点到C点过程中,做匀速运动,上升一层楼高,s=3m,用时t=2s,拉力做的功W1=Ts=5500N×3m=1.65×104J,钢绳拉力T做功的功率P===8.25×103W。电梯从C点到D点过程中,做匀速运动,上升一层楼高,s=3m,用时t=2s,拉力做的功W1=Ts=5500N×3m=1.65×104J,钢绳拉力T做功的功率P===8.25×103W。电梯从D点到E点过程中,减速运动,T″<5500N。
18.下列说法正确的是( D )
A.运动的物体具有的能量叫做动能
B.甲、 乙二人同时登山,甲先到达山顶,则甲的功率大
C.功就是能,因为它们的单位相同
D.用50N的水平力拉着重100N的小车沿着水平地面前进5m,则此过程拉力做的功比重力做的功多
【解析】物体由于运动而具有的能叫做动能。甲、乙二人同时登山,甲先到达山顶,表明甲用的时间少,虽然上升的高度相同,但不能确定甲、乙二人的重力大小,就无法比较做功的大小,从而无法判定功率的大小。功和能是两个不同的物理量,虽然单位相同,但物理意义不同。用50N的水平力拉着重100N的小车沿着水平地面前进5m,拉力做了功,而重力没有做功,故此过程拉力做的功比重力做的功多。
19.小刚和小明分别用沿斜面向上的力F甲、F乙把同一重物匀速拉到两个斜面的顶端,若两个斜面光滑、等高,甲斜面长4m,乙斜面长5m,所做的功分别是W甲、W乙,则下列说法正确的是( C )
A.使用甲斜面比使用乙斜面要省功
B.甲斜面的机械效率比乙斜面的机械效率高
C.拉力F甲与F乙之比为5∶4
D.两个拉力做功W甲与W乙之比为4∶5
20.一根轻质木杆,A端细线下所挂50N的重物静止在水平地面上。当在B点加竖直向下的力F=30N作用时,木杆恰能在水平位置处于平衡状态,此时细线竖直。已知OA=15cm,OB=5cm,则重物对水平地面的压力为( C )
图13
A.80N B.60N C.40N D.20N
二、填空题(21题4分,其余每空2分,共20分)
21.如图所示,利用羊角锤撬起钉子,请你在羊角锤A点处画出所能施加最小动力F1,并画出阻力F2的阻力臂L2。
图14
【答案】如答图所示。
第21题答图
22. 2016年浙江最大抽水蓄能电站在缙云开建。其工作原理如图所示。用电低谷时(如深夜),电站利用电网多余电能把水从下水库抽到上水库中储存起来;用电高峰时,再利用上水库中的水发电(g取10N/kg)。
图15
(1)蓄能时,水被抽到上水库中,电能转化为水的__重力势能__。
(2)发电时,若该电站上水库可用于发电的库容量为7.86×106m3,上下水库平均水位差637m。上水库中可用于发电的水流到下水库,水的重力做功为__5.00682×1013__J。
【解析】(2)水的质量m=ρV=1.0×103kg/m3×7.86×106m3=7.86×109kg;水的重力G=mg=7.86×109kg×10N/kg=7.86×1010N;水的重力做功W=Gh=7.86×1010N×637m=5.00682×1013J。
23.[2018·遂宁]小丽同学用水平力F拉动如图所示装置,使重100N的A物体4s内在水平地面上匀速运动了80cm,物体B重50N(物体B与A始终接触),此过程中地面受到的摩擦力为10N,弹簧测力计的示数为8N。若不计滑轮重、弹簧测力计重、绳重和绳与滑轮间摩擦,则滑轮移动的速度为__0.1__m/s,水平拉力F的功率为__3.6__W。
图16
24. 2018年5月21日,我国成功发射了“嫦娥四号”的中继星——“鹊桥号”,它将成为“嫦娥四号”与地球间的“通信桥梁”。
(1)“鹊桥号”质量为448kg,发射后随火箭竖直升空1000m的过程中,“鹊桥号”需克服重力做功__4.48×106__J。(g取10N/kg)
(2)火箭在升空过程中的能量转化是__化学能转化为机械能__。
25.如图所示,有一根均匀铁棒,长为L,OA=,重力G=900N,为了不使这根铁棒的B端下沉,所需外力F至少应为__400__N,若F的方向不变,微微抬起这根铁棒的B端,所需外力F′应为__450__N。
图17
三、实验探究题(每空3分,共30分)
26.教室内的日光灯一般都是由两条竖直平行的吊链吊在天花板上的(如图甲所示),两条吊链竖直平行除了美观外,还蕴含着科学道理。
图18
(1)图甲中a、b是挂日光灯的吊链。若以吊链a的固定点O作为支点,F甲作为拉力时,可将灯视作__省力__(选填“省力”“费力”或“等臂”)杠杆。
(2)比较图甲、图乙两种悬挂方式,图甲吊链受到的拉力大小为F甲,图乙吊链受到的拉力大小为F乙,则F甲__<__F乙(选填“>”“=”或“<”)。
(3)若图甲中b吊链突然断开后日光灯将绕O点转动,此时日光灯的重力势能将__减小__(选填“增大”“减小”或“不变”)。
【解析】(1)图甲中将日光灯看作杠杆,若以吊链a的固定点O作为支点,重力是阻力,作用点在重心上,F甲是动力,可见动力臂大于阻力臂,所以是省力杠杆。(2)图甲、图乙两种方式悬挂,支点都是O点,阻力和阻力臂都一样,只是F甲的力臂大于F乙的力臂,根据杠杆平衡条件可知,当阻力和阻力臂一定时,动力臂越长越省力,所以F甲<F乙。(3)图甲中b吊链突然断开后日光灯将在重力作用下绕O点转动,由于重心降低,所以重力势能减小。
27.如图甲是小红“测量滑轮组的机械效率”的实验装置。
图19
(1)实验时小红沿竖直方向__匀速__拉动弹簧测力计,使钩码上升10cm,弹簧测力计的示数如图甲所示,若每个物块重2N,则滑轮组的机械效率为__83.3%__。
(2)小红做完实验,通过和其他小组交流,了解到滑轮组的机械效率与动滑轮重有关系,接着她改变动滑轮重,提升同一物体进行多次实验,获得数据并绘制出如图乙的图像。由图像可知:被提升物体所受的重力相同时,动滑轮越重,滑轮组的机械效率越__低__。若不计绳重和摩擦,分析图像中的A点可知,被提升物体所受的重力为__3__N。
28.在“探究杠杆的平衡条件”实验中,每个钩码重力相等,杠杆刻度均匀。
图20
(1)小周同学所在实验小组完成某次操作后,实验现象如图甲所示,他们记录的数据为:动力F1=1.5N,动力臂L1=0.1m,阻力F2=1N,则阻力臂L2=__0.15__m。
(2)下列四个因素中,不会带来实验误差的是__A__。
A.铁架台自身的重力足够大
B.单个钩码的重力不完全相等
C.悬挂钩码的绳套重力偏大
D.杠杆与转轴之间的摩擦偏大
(3)小周同学所在实验小组在完成规定实验后,他们想进一步探究,如果杠杆受到F2、F3两个阻力,结果会怎样?通过实验,他们得到了如图乙所示的结果。根据这个结果,可以初步得出,在这种情况下杠杆的平衡条件为:F1L1=__F2L2+F3L3__。(F1、F2、F3的力臂分别用L1、L2、L3表示)
【解析】(2)铁架台自身的重力足够大的目的是使杠杆稳定,但对杠杆的平衡无影响;单个钩码的重力不完全相等,则多个钩码总重力无法确定,对实验结果有影响;悬挂钩码的绳套重力偏大,会对力的真实值有影响;杠杆与转轴之间的摩擦偏大会影响杠杆的灵敏,对测量结果造成误差。(3)设一个钩码的重力为G,杠杆一个格的长度为L,根据杠杆平衡条件可知,杠杆右侧F3L3+F2L2=2G×2L+2G×4L=12GL;杠杆左侧F1L1=4G×3L=12GL,故左侧等于右侧,故F2L2+F3L3=F1L1。
四、解答题(每题10分,共30分)
29.利用如图所示的滑轮组,用F=1000N的力拉绳子自由端,货物A以0.1 m/s的速度匀速直线运动10s,整个过程中,滑轮组的机械效率为75%。求:
图21
(1)货物A在10s内移动的距离。
(2)这个过程中拉力F的功率。
(3)水平地面对货物A的摩擦力大小。
【答案】(1)根据v=可知,货物A在10s内移动的距离sA=vAt=0.1m/s×10s=1m。
(2)由图可知,动滑轮上绳子的有效股数n=2,绳子自由端移动的速度v绳=nvA=2×0.1m/s=0.2m/s,拉力的功率P===Fv绳=1000N×0.2m/s=200W。
(3)由η===得,f=nηF=2×75%×1000N=1500N。
30.已知物体的重力势能表达式为EP=mgh,动能表达式为EK=mv2。其中m为物体的质量,h为物体距离水平地面的高度,v为物体的运动速度,g为常量,取10N/kg。如图所示,将一质量为0.4kg的物体从距离地面1.5m的高度沿水平方向以2m/s的速度抛出。不计空气阻力,物体从被抛出到落地的瞬间,整个过程中机械能守恒。求:
图22
(1)物体被抛出时的重力势能EP和动能EK1。
(2)物体从被抛出点至落地的过程中,其重力所做的功W。
(3)物体落地前瞬间的动能EK2。
【答案】(1)物体的重力势能EP=mgh=0.4kg×10N/kg×1.5m=6J,动能EK1=mv2=×0.4kg×(2m/s)2=0.8J。
(2)物体从被抛出点至落地的过程中,其重力所做的功W=Gh=mgh=0.4kg×10N/kg×1.5m=6J。
(3)物体下落时高度减小,速度增大,所以重力势能转化为动能,落地时高度为0,重力势能全部转化为动能,所以物体落地前瞬间的动能EK2=EK1+EP=0.8J+6J=6.8J。
31.如图所示为一吊运设备的简化模型图,图中虚线框里是滑轮组(未画出)。滑轮组绳子自由端由电动机拉动,现用该设备先后搬运水平地面上的物体A和B,已知两物体重力GA=1.75GB。当对A施以竖直向上的拉力FA=1500N时,物体A静止,受到地面支持力是NA;当对B施以竖直向上的拉力FB=1000N时,物体B也静止,受到地面支持力是NB,且NA=2NB。求:
图23
(1)物体A的重力GA和地面支持力NA大小。
(2)当电动机对滑轮组绳子的自由端施以F=625N的拉力时,物体B恰好以速度v被匀速提升,已知此时拉力F功率为500W,滑轮组机械效率为80%,不计各种摩擦和绳子质量,物体B的速度v为多少?
【答案】(1)对A,由力的平衡条件可得,FA+NA=GA,即1500N+NA=GA……①
已知两物体重力GA=1.75GB,且NA=2NB,
所以①式可写为1500N+2NB=1.75GB……②
对B,由力的平衡条件可得,FB+NB=GB,即1000N+NB=GB……③
②-③得,500N+NB=0.75GB……④
③-④得,500N=0.25GB,GB=2000N,则NB=1000N,GA=3500N,NA=2000N。
(2)已知绳子自由端的拉力F=625N,η=80%,物体B重为2000N,设承担物重的绳子段数为n,则η=====80%,n=4。
又因为拉力F做功的功率P=500W,
由P===Fv得,绳子自由端运动的速度v绳===0.8m/s,则物体B匀速上升的速度v=v绳=×0.8m/s=0.2m/s。
相关试卷
这是一份华师大科学九年级上册期末质量评估试卷(2)(含答案),共17页。
这是一份华师大科学九年级上册期末质量评估试卷(1)(含答案),共21页。
这是一份华师大科学九年级上册 第7章 内能 质量评估试卷(含答案),共13页。
