部编版语文七年级上册期末复习试题(十五)
展开
这是一份部编版语文七年级上册期末复习试题(十五),共13页。试卷主要包含了选择题,综合性学习,语言表达,课内阅读,课外阅读,现代文阅读,作文,填空题等内容,欢迎下载使用。
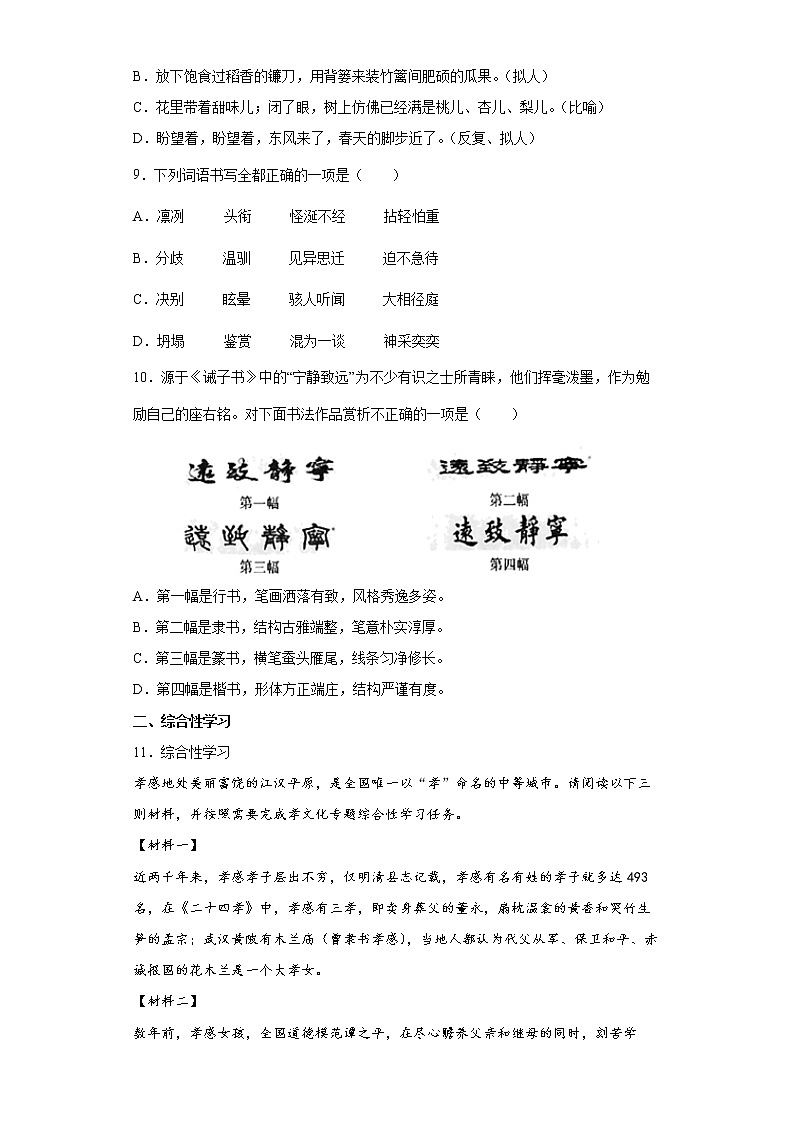
部编版语文七年级上册期末复习试题(十五)一、选择题1.依次填入下列各句横线处的词语,恰当的一组是( )(1)倘若要我说说总的印象,我觉得苏州园林是我国各地园林的_________,各地园林或多或少都受到苏州园林的影响。(2)创造性的思维又有哪些________的要素呢?(3)我正欣赏着这里的景致,一位穿长袍戴小帽的老先生骑着一头小毛驴_________地走过我的身旁。(4)今年央视春晚的魔术表演十分精彩, 真是让人大开眼界,其丰富奇妙的变化简直________。A.标志 必须 悠然自得 不言而喻B.标本 必需 悠然自得 不可思议C.标志 必需 泰然自若 不言而喻D.标本 必须 泰然自若 不可思议2.下列对病句的修改不正确的一项是A.二千多年前,我们的先辈穿越草原沙漠,创造出联通亚欧非的陆上丝绸之路。(将“创造”改成“开辟”。)B.随着新媒体的发展和信息化的提速,使人们的阅读方式发生了翻天覆地的变化。(将“方式”改成“方法”。)C.“绿水青山就是金山银山”,我市度假村的建设,要力争做到合理开发,精心规划。(调换“合理开发”和“精心规划”的顺序,)D.在“精准扶贫”的过程中,贫困户能否顺利脱贫,关键在于贫困户立脱贫之志,勇于脱贫。(去掉 “能否”或在“立脱贫之志”前加一个“能否”。)3.下列句子中加点词语使用有误的一项是( )A.宋濂求学的经历说明,是否学有所成,关键在于自己学习的不求甚解和勤奋与否。B.元宵节到了,街头人声鼎沸,大家都急着看花灯呢!C.西湖风光美不胜收,那里是中外游客旅游的好去处。D.众多市民纷纷呼朋引伴,上山赏雪。4.在以下语段空白处依次填入四个句子,排序正确的一项是( )_____._____._____._____.晋朝人读诗,是兰亭集会、曲水流觞。唐朝人读诗,是高朋满座、冠盖京华。革命者读诗,是狱中绝笔、肝胆相照。而我们的方式,就是《中国诗词大会》。①世易时移,诗心不改②千秋万岁名,寂寞身后事③天才诗人青史留名,但他的身后却并不寂寞,因为诗意是属于每个人的④每一代人都在用自己的方式去感受、纪念、传承A.③②①④ B.②③①④ C.①④②③ D.②①④③5.【诵美文,歌赞家乡】在下面这段文字的横线处填入语句,衔接恰当的一项是( )富春江昔日为杭州至严州、金华的通航要道,船至桐庐七里泷,因滩多流急,航行需借风力或人工拉纤而行。 。如今,因富春江水库的修建,这一带水深江阔,碧波粼粼,两岸群峰壁立。当地在此开发了“七里扬帆”的旅游项目。一叶扁舟,点点白帆,穿行在如诗如画的江面上,还有谁人不陶醉!①古语说“七里滩头,有风七里,无风七十里”,“七里扬帆”由此得名。②旧时舟楫经过都要在钓台下游等候东风。③倘若无风,得靠人工拉纤,显得路途遥远,仿佛七十里。④东风一起,千帆竞发,艄公号子响彻云霄,长滩瞬息可过,仿佛仅七里。A.①④③② B.①②④③ C.②④③① D.②③①④6.下列各句中,标点符号使用正确的一项是( )A.在这种环境气氛里,他们不论唱什么?都充满着一种淳朴本色的美。B.欣赏着南湖公园的红桃绿柳,他由衷赞叹:“万紫千红总是春啊”!C.生活里无书籍,就像大地无阳光,智慧里无书籍,就像鸟儿无翅膀。D.平桥村住户不满三十家,都种田,打鱼,只有一家很小的杂货店。7.下列句子中,没有语病的一项是( )A.美国军舰擅自闯入中国海域,我方对其识别查证,并予以警告驱离。B.钙质可从食物中摄取,只有人们注重食物的合理搭配,就能获得相应的钙质。C.为了提高传统优秀文化特色,学校举办了“寻找家乡名人名画”的活动。D.性格懦弱的李娟的母亲,面对突如其来的家庭变故,表现出了异常的坚韧。8.下列各句的修辞方法判断不正确的一项是( )A.勤奋是烈火,烈火能点燃希望的灯塔;勤奋是灯塔,灯塔可以照亮前进的方向。(暗喻、顶真)B.放下饱食过稻香的镰刀,用背篓来装竹篱间肥硕的瓜果。(拟人)C.花里带着甜味儿;闭了眼,树上仿佛已经满是桃儿、杏儿、梨儿。(比喻)D.盼望着,盼望着,东风来了,春天的脚步近了。(反复、拟人)9.下列词语书写全都正确的一项是( )A.凛冽 头衔 怪涎不经 拈轻怕重B.分歧 温驯 见异思迁 迫不急待C.决别 眩晕 骇人听闻 大相径庭D.坍塌 鉴赏 混为一谈 神采奕奕10.源于《诫子书》中的“宁静致远”为不少有识之士所青睐,他们挥毫泼墨,作为勉励自己的座右铭。对下面书法作品赏析不正确的一项是( )A.第一幅是行书,笔画洒落有致,风格秀逸多姿。B.第二幅是隶书,结构古雅端整,笔意朴实淳厚。C.第三幅是篆书,横笔蚕头雁尾,线条匀净修长。D.第四幅是楷书,形体方正端庄,结构严谨有度。二、综合性学习11.综合性学习孝感地处美丽富饶的江汉平原,是全国唯一以“孝”命名的中等城市。请阅读以下三则材料,并按照需要完成孝文化专题综合性学习任务。【材料一】近两千年来,孝感孝子层出不穷,仅明清县志记载,孝感有名有姓的孝子就多达493名,在《二十四孝》中,孝感有三孝,即卖身葬父的董永,扇枕温衾的黄香和哭竹生笋的孟宗;武汉黄陂有木兰庙(曾隶书孝感),当地人都认为代父从军、保卫和平、赤诚报国的花木兰是一个大孝女。【材料二】数年前,孝感女孩,全国道德模范谭之平,在尽心赡养父亲和继母的同时,刻苦学习。大学毕业后,她竭力心力,艰苦创业,在事业上取得成功后,尽力助养残疾儿童和孤寡老人,她用爱心和事业心丰富着孝感道的时代内涵。【材料三】孝感市大悟县梁龙,梁小龙兄弟俩为了让瘫痪的母亲得到更好的治疗,带着母亲来到上海,弟弟白天照顾母亲,晚上打工 赚钱;哥哥白天读书、打工,晚上照顾母亲。梁龙、梁小龙家庭因兄弟齐心协力践孝道、相互扶持渡难关撑起一个家而荣获“2017年全国最美家庭”称号。(1)解“孝”字:右图是金文中的“孝”字,是由“子”字和省略笔画的“老”字组合而成,请结合字形解释“孝”字的含义。_________________(2)明“孝”道:明代在发展“孝”的内涵也在不断地丰富和发展,请结合以上三则材料填充横线上的内容。大孝爱国,孝是保卫和平、赤诚报国的庄严使命;中孝立业,孝是竭尽心力、艰苦创业的时代精神;A_______, B________________; (3)践“孝”行:为响应孝感市“打造中华孝文化名域”的倡议,班级设计了两项“我和孝文化”实践活动主题,请开动脑筋,另外设计两项活动主题。活动主题一:探寻孝感地名由来。 活动主题二:开展孝文化主题演讲活动主题三:_______________。 活动主题四:_______________。三、语言表达12.仿照画波浪线的句子,在横线上续写两句话,使之构成排比。寒来暑往,秋收冬藏,一年四季景象不同,所代表的生命状态也不相同:春天(1)____,____,________;夏天骄阳似火,蛙鸣虫唱,是生命的张扬;秋天(2)____,____,________;冬天落雪无声,闲云舒卷,是生命的恬静。四、课内阅读阅读下面文言文,完成下列小题。诫子书诸葛亮夫君子之行,静以修身,俭以养德。非淡泊无以明志,非宁静无以致远。夫学须静也,才须学也,非学无以广才,非志无以成学。淫慢则不能励精,险躁则不能治性。年与时驰,意与日去,遂成枯落,多不接世,悲守穷庐,将复何及!13.用“/”划分下面句子的朗读节奏。(每句只标一处)。⑴夫 君 子 之 行⑵遂 成 枯 落14.解释下面句中加点的词语。⑴非志无以成学 ⑵年与时驰 ⑶将复何及15.把下面句子翻译成现代汉语。⑴非淡泊无以明志,非宁静无以致远。⑵淫慢则不能励精,险躁则不能治性。16.诸葛亮围绕学习告诫儿子,要成才需要具备几个条件?五、课外阅读阅读下面文言文,完成下面小题。有屠人货肉归,日已暮。欻①一狼来,瞰担上肉,似甚垂涎;步亦步,尾行数里。屠惧,示之以刃,则稍却;既走,又从之。屠无计,默念狼所欲者肉,不如姑悬诸②树而蚤③取之。遂钩肉,翘足挂树间,示以空担。狼乃止,屠即径归。昧爽④,往取肉,遥望树上悬巨物,似人缢死状,大骇。逡巡⑤近之,则死狼也。仰首审视,见口中含肉,肉钩刺狼腭,如鱼吞饵。时狼革价昂,直十余金,屠小裕焉。缘木求鱼,狼则罹⑥之,亦可笑矣。(摘自《聊斋志异·卷六》)【注释】①欻(xū):忽然。②诸:之于。③蚤:通“早”,早上。④昧爽:黎明。⑤逡巡:小心谨慎。⑥罹:遭受。17.解释下列句中加点的词语。(1)有屠人货肉归 货:_____________ (2)似甚垂涎 涎:_____________(3)遂钩肉,翘足挂树间 遂:_____________ (4)直十余金 直:_____________18.把下列句子翻译成现代汉语。(1)屠无计,默念狼所欲者肉,不如姑悬诸树而蚤取之。(2)缘木求鱼,狼则罹之,亦可笑矣。19.本文中的狼很贪婪,文中是怎样写狼的贪婪的?请用自己的话概括出来。① ;② ;③ 。20.本文与我们所学的课文《狼》在写法上有何相同之处?请简要概括出至少两点。①②六、现代文阅读21.阅读《植树的牧羊人》选段,按要求做题。①我们沿着山路,又向上爬了大约两百米。他停了下来,用铁棍在地上戳了一个坑。然后,他轻轻地往坑里放一颗橡子,再仔细盖上泥土。他是在种橡树!我问他,这块地是你的吗?他摇摇头说,不是。那是谁的地?是公家的,还是私人的?他说不知道。看起来他并不在意。他只是一心一意地把一百颗橡子都种了下去。②吃过午饭,他又开始选橡子。趁这个机会,我刨根问底,才从他嘴里知道了一些事。三年来,他一直这样,一个人种着树。他已经种下了十万颗橡子。在这十万颗橡子中,有两万颗发了芽。而这两万棵树苗中,有将近一半,可能会被动物咬坏,或是因为其他原因死掉。剩下的一万棵树苗,会在这光秃秃的土地上扎根,长成大树。听到这儿,我开始琢磨牧羊人的年龄。他看上去五十多岁了。他说,他五十五岁,叫艾力泽·布菲,原来生活在山下,有自己的农场。可是,他先是失去了独子,接着,妻子也去世了。他选择了一个人生活,与羊群和狗做伴,平静地看着日子一天天地流走。他说,这地方缺少树;没有树,就不会有生命。他决定,既然没有重要的事情做,就动手种树吧。③第三天,我和牧羊人道了别。……④这个男人坚持做着自己想做的事。这片一眼望不到边的山毛榉树林就是证明,它们长得足足有我肩膀这么高了。那一大片橡树也长得很茂盛,不用再担心被动物吃掉了;就算老天爷想把这杰作毁掉,也只能求助龙卷风了。他还指着一片白桦林说,这是五年前种的。他认为谷底比较湿润,就把白桦树种在那里。他是对的。这些白桦树棵棵鲜嫩、挺拔,像笔直站立的少年一样。⑤路过山下村子的时候,我在这个曾经干旱无比的地方,看到了溪水。这是老人种树带来的连锁反应,是我见过的最了不起的奇迹!(1)赏析下面句子中加点的字。在这十万颗橡子中,有两万颗发了芽。而这两万棵树苗中,有将近一半,可能会被动物咬坏,或是因为其他原因死掉。剩下的一万棵树苗,会在这光秃秃的土地上扎根,长成大树。(2)选文采用了第几人称来叙事的?有何好处?记叙文阅读黄蜂筑巢周涛①到了霜降的时候,黄蜂陆续坠落阳台了。一只又一只,总是不断地出现。却又不会大批地同时死亡,有时候扫地,扫帚前面就蠕动着一两只。②秋日的阳光温厚无力地照耀着,像摊开四肢时缓缓输送的血脉。秋的日子将尽,前面似有一堵无力逾越的无形的墙,在秋风的驿马来往传送急件的时候,挡住了那些没有办好移民文件的小生命。③黄蜂的家族里,大部分没有办好移往冬天的手续。在阳台上,我听见一个细嗡嗡的声音说:生活着多么好啊。但是我们,只有一死了。④我听见了这声音,不忍把这只蜂扫进尘土和枯叶里,便用扫帚挑起它,轻轻放到窗上,它像一个打秋千的小孩一样紧紧抓住扫帚尖,然后落在一片宁静的秋天里。⑤秋天的阳光罩住这个小小生命,仿佛舞台的灯光罩住一个即将谢幕的芭蕾舞演员,它的翅膀像裙子般垂落,透明地遮住它的小身躯,身躯在阳光下异样地鲜明美丽。⑥那样的金黄上印着那样的黑纹,仿佛是出自名家之手的套色版面,那金黄应该是晚熟的金皇后玉米颗粒的黄,浸透了阳光的纯金之色,而那黑纹斑,却是无月之夜的浓黑。这两者套印在它的身上,就是夜与昼、生命与死亡,温柔和峻厉,无限与短暂。⑦它蠕动,欲飞,颤抖,然后停住,仿佛它已经明了生命的期限似的,开始整顿自己,用毛茸茸的两只小手收拾整理自己的触须,像吕布拔弄两根长长的花翎那样,认真而又骄傲,那是两根多么漂亮的触翎啊,它捋着它,一遍又一遍,如同一个清洁的爱美的人儿。⑧小家伙!⑨你原来是如此自爱呢!⑩可是我们原来是怎么认识你的呢?我原来还以为你是个四处寻衅的亡命之徒呢!你的屁股后面总是挂着一支毒箭,随时准备刺向仇敌,我以为你是好斗的。黄蜂尾上针么,我至今记得童年捅马蜂窝时,几只毛茸茸的小爪子紧紧抠住鼻子上的毛孔,然后狠狠一刺,……至今鼻子还大着。⑪黄蜂就是马蜂,春天时竟在阳台的墙缝里筑了巢,嗡嗡营营,不时地有起飞和返航,小小阳台一下成了热闹的空军基地,给一家人造成威胁,知果要想毁掉这个基地和里面的众多“歼击机”也很容易,晚上用一团泥巴糊住墙缝,就全数“闷”死在里面了。但是何苦呢,毕竟是一些没有攻击过人的小生命,即便是黄蜂,也不忍去茶毒无辜,“到了秋天它们自己就完了。”我说。⑫从春天到夏天,它们天天从我们的头顶、脸前飞来掠去,人无伤害之心,蜂子也决不主动攻击,连误会也没发生。相安无事之下,我忽然发现了这些小家伙是非常有灵性非常善解人意的,它们仿佛看得见你的心里没有存着歹意。⒀后来,我越看越觉出它们的可爱、团结、忙碌,甚至把观察它们的活动当做了我每天的乐趣。金色蜂群仿佛是阳光锋芒变幻孵化而出的生命,连同那嗡嗡的声音也象是夏日阳光的声音呢……这些一粒一粒的、飞翔的小光芒啊!⑭再后来,就是寒露、霜降了。⑮它们挣扎在季节的墙边,坠落在时限的海关前,无限珍惜,异常温柔。它们当中没有一个使用过上天配发给自己的箭。我听见这些陆续坠落阳台的小生命说:生活着多好啊,但是我们,只有一死了。⑯明日立冬。明年请务必再来聚会啊,小家伙!22.文中两次详细地写黄蜂走向死亡时的“举动”,表达了作者不同的情感。阅读文章,填写表格。 黄蜂的举动作者的情感第一次 怜惜(不忍、同情)第二次整理触须 23.细细品味文中第⑤段划线句子,简要赏析其表达效果。秋天的阳光罩住这个小小生命,仿佛舞台的灯光罩住一个即将谢幕的芭蕾舞演员,它的翅膀像裙子般垂落,透明地遮住它的小身躯,身躯在阳光下异样地鲜明美丽。24.“生活着多好啊,但是我们,只有一死了。”,在文中反复出现,其作用是什么?请简要分析。25.结合文章内容,请谈谈你从中获得了怎样的感悟。七、作文26.以“这天,我回家晚了”为题,写一篇记叙文,不少于500字。八、填空题27.文学常识填空。本文作者蒲松龄,字留仙,世称____________________,____________________代著名文学家。著有《____________________》,这是一部文言小说集。28.亲属关系是中国人最基本的伦理关系,请各用一个字将下列亲属关系填充完整。父之兄曰( ),母之弟曰( ),兄之妻曰( ),弟之子曰( )。29.根据下面的内容,写出作品中对应的人物姓名。①其时进来的是一个黑瘦的先生,八字须,戴着眼镜,挟着一叠大大小小的书。(鲁迅《朝花夕拾》)( )②他的相貌并不动人——一个沉着、谦养、说话温和的人,大眼睛(老是“非常柔和的眼睛”),身材矮胖,但有铁一般的臂膀和腿。他对弟兄的忠诚是尽人皆知的。(埃德加·斯诺《红星照耀中国》)( )30.以下文字是对鲁迅《朝花夕拾》相关内容的概述,请据此填空。这是一场让人渴盼的盛事,“我”伸长了脖子遥望,久候,却总是匆匆一眼:这是场让人痴念的盛事,“我” 宁愿生场重病,也想满足“扮犯人”的心愿......这场充满地方民俗风情的“盛事”是指_____________,这些情境出现在鲁迅《朝花夕拾》中的《_______》里。31.名著阅读。请根据下列章节名称,在书名号内写出相应的小说。①九九数完魔灭尽 三三行满道归根 《______________》②撕扇子作千金一笑 因麒麟伏白首双星 《_____________》32.填空。同学们准备一起排练创意小品《当保尔遇上祥子》,小品汇聚了名著中诸多个性鲜明的典型人物,如:顽强坚韧的保尔、__________的祥子、_________的长妈妈、___________的简·爱等。33.任务一:根据下面两段人物描写,写出作品中对应的人物姓名或称呼。①她穿着新的蓝布衫回来了,一见面,就将一包书递给我,高兴地说道:“哥儿,有画儿的‘三哼经’,我给你买来了!”(鲁迅《朝花夕拾》——( )②他是个大个子,像只老虎一样强壮有力。他已年过半百,但仍很健康。他不知疲倦。他们说他在长征路上背着许多受伤的部下行军。(埃德加·斯诺《红星照耀中国》)——( )34.名著阅读。《朝花夕拾》是鲁迅写的一部回忆性的散文集。“朝”表示早年时候,“夕”表示晚年时期,这个词的意思是早上的花晚上来捡,指鲁迅先生在晚年回忆童年时期、少年时期、青年时期的人和事。《朝花夕拾》中出现了六个主要人物,他们是作者的保姆( )、恩师( )、朋友(范爱农)、父亲、邻居(衍太太)、儿时的私塾老师(寿镜吾)。
参考答案:1.B2.B3.A4.B5.C6.D7.A8.C9.D10.C11. (1)“孝”就是子女尽心尽意的扶持(帮助、侍奉、赡养)老人(父母)。 (2)示例:小孝撑家(持家、爱家、护家); 孝是齐心协力(侍奉亲人)、互相扶持的敬老情怀(美好品德) (3)示例:采访知名孝子、 举办孝文化专题讲座、12.(1)惠风和畅,莺飞草长,是生命的萌发;(2)明月朗照,五谷飘香,是生命的纯熟;13.(1)夫/ 君 子 之 行 (2)遂/ 成 枯 落14.⑴学问、学业 ⑵疾行,指迅速逝去。⑶怎么15.⑴不能淡泊自守,就无法明确志向,不能宁静专一,就无法达到远大目标。⑵ 放纵懈怠,就无法振奋精神,轻薄浮躁就不能修养性情。16.成才要具有三个条件:第一个条件是立志;第二个条件是学习;第三个条件是惜时。17. 卖 口水 于是,就 同“值”,价值18.(1)屠户没有办法,心里想狼想要的是担子里的肉,不如姑且把肉挂在树上,明天早上再来取(2)就像爬上树去捉鱼一样,狼本想吃肉,结果遭遇了祸患,这很可笑啊19.①看到担子里的肉,馋得好像要流口水似的,跟着屠户走了好几里;②看到屠户的刀,狼稍稍后退一点,等到屠户要跑时,又跟上他;③为了吃到树上悬挂的肉,被铁钩刺进上颚而死20.[示例]①先叙事,后议论揭示寓意;②叙事简洁生动,情节曲折;③借物喻人,寓意深刻,令人警醒;④运用动作、心理描写来刻画狼和人物,使狼和人物的形象鲜明生动。(任意写出两点。符合原文、表述准确即可)21.(1)通过列举种植的数量和成活的数量,具体直观的说明了树苗成活不易,从侧面衬托了牧羊人植树的艰辛历程,表现了他坚守信念,坚持不懈的性格特点。(2)运用第一人称叙事。“我”作为一个见证人,使故事显得真实可信,产生了打动人心的力量。又通过“我”的所想所感,对植树人平凡而又伟大的一生做出了高度的评价。22. 黄蜂的举动作者的情感第一次紧抓住扫帚尖怜惜(不忍、同情)第二次整理触须欣赏赞美 23.这里使用了拟人、比喻修辞,把马蜂比作芭蕾舞演员,并用比喻生动地描绘了它的身形和状态,生动、形象、栩栩如生,充分表现了作者对即将逝去的马蜂的怜爱、同情及不舍之情。24.它是文章的线索,又是文章表达的主旨所在。它在文中反复出现,既是文章叙事线索的需要,又是作者在不断地强调自己的感情——作者借物言情,歌颂生活的美好,呼唤人们珍惜身边的一切美好,不要去叹息那些没必要的伤悲。25.感悟有:作者是一个热爱生活,善于发现生活美的人;作者是一个包容于人,善良有爱心的人;我们不要感叹时光的流逝,人生的寒冬等等不如意,我们应该用享受生活美好的态度,过好每一天,做好每一事,爱好每个人……26.这天,我回家晚了当暮色染透了苍穹,一轮孤月,倒映在冰冷的河水中。而,此时的我却在小河边独自生闷气。妈妈取钱时,突然发现少了50元,变不分青红皂白的推在我身上。明明不是我,为什么不相信我?我可是您女儿呀?为什么?为什么?为什么不相信我?我捡起河边的小石子就往河里仍。望着那平静的河面荡起浪花,扩起涟漪一层层的往外拨。我的心情平和了很多。带水面平静后,那轮明月又现身影,河水是一片蓝色的汪洋,月亮是一叶孤舟,在波涛汹涌的大海航行。没有伙伴,没有指南针,更没有航海册,他孤独的飘着,飘着,菊花的芬芳漫天遍野,桂花的醇醉痴痴缠缠。我的奋怒却无人理会。美丽的月亮,温柔的月亮,忧郁的月亮,奋怒的月亮,哭泣的的月亮,她在太阳无私光辉的照耀下,圆了缺,缺了又圆但他始终是唯一的,是独一无二的。夜虽忧伤,但有了月的清辉,忧伤就会淡一些。夜空虽美,但有了月的存在,夜空会更美。有月的星空是否让你产生了无限的遐想?是否让你心中充满了希望?仰头望着月,我想李白的诗句‘举头望明月,低头思故乡’我突然觉悟‘家人多么的重要’,李白身在远方,思念着故乡。思念着家人,却不能相见,而我却身在福中不知福。秋天的风轻轻地飘,树上的叶子轻轻地撒落,飘落在水面上,无声无息。风很干净,蜷在月华的温柔里,飘在这一季最美的温存里。月影中晶莹剔透的露,是我悔恨的泪水,他静静地流淌。我顿悟了。面对皎洁的月光,我们回望阴影的存在,享受到欢乐和宁静。背对月光,我们只会看到自己的背影,看到黑暗。我转过身去,面对回家的小路,当月光重新沐浴着我的面容时,我的心已经宁静到高原的湖水了。我永远不会忘记这一天,它是我明白——家。27. 聊斋先生 清 聊斋志异28. 伯 舅 嫂 侄29. 藤野先生 朱德30. 迎神赛会 五猖会31. 西游记 红楼梦32. 忠厚要强 纯朴善良 自立自强33. ①阿长 ②贺龙34. 长妈妈 藤野先生
相关试卷
这是一份部编版语文七年级上册综合复习试题(十五),共7页。试卷主要包含了基础知识综合,综合性学习,诗歌鉴赏,现代文阅读,文言文阅读,名著阅读,作文等内容,欢迎下载使用。
这是一份部编版语文七年级上册寒假综合复习(十五)试题,共9页。试卷主要包含了基础知识综合,综合性学习,诗歌鉴赏,现代文阅读,文言文阅读,名著阅读,作文等内容,欢迎下载使用。
这是一份部编版语文七年级上册期末练习试题(十五),共11页。试卷主要包含了基础知识综合,综合性学习,诗歌鉴赏,现代文阅读,作文,文言文阅读,名著阅读等内容,欢迎下载使用。

