地理必修 第二册第二节 交通运输布局对区域发展的影响学案设计
展开第二节 交通运输布局对区域发展的影响
课程标准 | 结合实例,说明运输方式和交通布局与区域发展的关系。 |
学习目标 | 1.结合材料,说明交通运输布局对区域经济发展的促进作用。2.依据材料,分析交通运输布局对聚落发展的影响。 |
一、促进区域经济发展
1.交通运输使区域经济发展所需要的资源、产品、设备、劳动力等要素合理流动,实现空间上的优化配置。
2.便捷的交通运输缩短了不同区域之间的时空距离,使一个区域的经济活动可以辐射其他区域,甚至世界各地,从而加快经济发展速度,提升经济发展水平。
3.发展交通运输,可以直接拉动原材料、能源、建筑、旅游等行业的发展,增加就业。
判断
1.“一带一路”建设将基础设施网络建设放在重要位置。( √ )
2.交通运输不仅促使我国经济长期高速发展,还可带动贫困地区脱贫致富。( √ )
二、影响聚落发展
1.交通枢纽吸引相关产业集聚,往往会形成规模较大的城市。
2.重要交通运输线路或运输方式的变化,会引起区域内客、货运输方向和集散地的变化,从而促使商业网点甚至商业中心城市的变化。
探究点 交通运输布局对聚落发展的影响
“腰缠十万贯,骑鹤下扬州”,这是古人对繁华扬州的赞誉与向往。历史上的扬州曾经是全球十大繁华都市之一,地位堪比今天的纽约、巴黎。
1.历史上扬州成为繁华都市的主要原因是什么?
答案 主要是因为京杭大运河的开通。
2.造成扬州地位下降的原因是什么?
答案 交通线路的发展变化。(大运河的淤塞、海上运输的发展和津浦铁路的建成,使沿京杭大运河的扬州发展缓慢。)
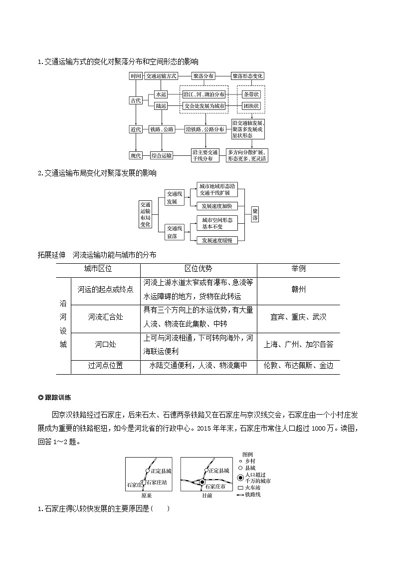
1.交通运输方式的变化对聚落分布和空间形态的影响
2.交通运输布局变化对聚落发展的影响
拓展延伸 河流运输功能与城市的分布
城市区位 | 区位优势 | 举例 | |
沿河设城 | 河运的起点或终点 | 河流上游水道太窄或有瀑布、急流等水运障碍的地方,货物在此转运 | 赣州 |
河流汇合处 | 具有三个方向上的水运优势,有大量人流、物流在此集散、中转 | 宜宾、重庆、武汉 | |
河口处 | 上可与河流相通,下可转向海外,河海联运便利 | 上海、广州、加尔各答 | |
过河点位置 | 水陆交通便利,人流、物流集中 | 伦敦、布达佩斯、金边 | |
因京汉铁路经过石家庄,后来石太、石德两条铁路又在石家庄与京汉线交会,石家庄由一个小村庄发展成为重要的铁路枢纽,如今是河北省的行政中心。2015年年末,石家庄市常住人口超过1000万。读图,回答1~2题。
1.石家庄得以较快发展的主要原因是( )
A.地处华北平原,地势平坦、开阔
B.有丰富的矿产资源,采矿业发达
C.铁路的修建和发展
D.原有的工农业基础好
2.上述事例说明了( )
A.一个地区交通干线的变化,会影响该地区城市的兴衰
B.一个地区主要交通线的发展变化,会带动整个地区城市的发展壮大
C.交通发达的铁路枢纽都能发展成为省级行政中心
D.能否成为千万人口的大城市,取决于人口的自然增长
答案 1.C 2.A
解析 第1题,阅读图文材料可知,石家庄得以较快发展的主要原因是铁路的修建和发展。第2题,由材料可知,一个地区交通干线的变化,会影响该地区城市的兴衰,A项正确;一个地区主要交通线的发展变化,会促进一些城市的发展,但也有一些城市会因主要交通线的发展变化而停滞甚至衰落,B项错误;很多交通发达的铁路枢纽并不是省级行政中心,如株洲、徐州、蚌埠等,C项错误;能否成为千万人口的大城市,取决于城市社会经济的发展,D项错误。
(2019·四川省雅安中学月考)出口加工区是指一个国家或地区为利用外资而设立的以制造、加工或装配出口商品为主的特殊区域,其产品全部或大部分供出口。落户企业不出加工区即可享受快速通关、保税、免税及退税等诸多优惠。下图为“我国出口加工区分布图”。读图,完成1~3题。
1.吸引外资企业落户在出口加工区的主导因素是( )
A.原料B.市场C.政策D.土地
2.出口加工区乙与甲相比,乙具有的优势是( )
①经济发达 ②海运便利 ③工资水平高 ④矿产资源丰富
A.①② B.③④
C.①③ D.②④
3.设立出口加工区的主要目的是( )
A.降低进口比重 B.改善环境质量
C.加强资源管理 D.增加外汇收入
答案 1.C 2.A 3.D
解析 第1题,由于落户企业不出加工区即可享受快速通关、保税、免税及退税等诸多优惠,因此吸引外资企业落户在出口加工区的主导因素是政策,故C正确。第2题,乙位于长江三角洲,甲位于新疆维吾尔自治区。甲、乙两地区相比,乙地比甲地经济发达、海运便利,故①②正确。工资水平高不是其优势,③错;甲矿产资源丰富,④错。第3题,出口加工区生产的产品全部或大部分供出口,增加了外汇收入,D正确。
京津城际铁路是中国率先建成的第一条最高时速可达350千米的城际铁路。读图,完成4~5题。
4.下列关于京津城际铁路开通后的影响,错误的是( )
A.促进了京、津两城市的经济发展
B.加强了两个城市的经济交流
C.缓解了京津塘高速公路的交通压力
D.会对天津市的本地商业造成冲击、破坏
5.结合图文材料以及地理区位理论,新北京的空间发展方向重点是向( )
A.东南B.西北C.西南D.东北
答案 4.D 5.A
解析 第4题,京津城际铁路的开通可促进京、津两城市的社会经济发展,使人员往来更加便利、快捷,加强两个城市的经济交流,缓解京津塘高速公路的交通压力,对京、津两城市商业的发展都会起到促进作用。第5题,新北京的空间发展将沿着京津城际铁路向东南方向扩展。
6.下图为“某历史名城图”。读图,完成下列问题。
(1)该城市旧城区布局的主要区位因素是____________和____________。
(2)你认为旧城区中①区域和②区域哪个形成较早,原因是什么?
(3)影响新城区出现的主要区位因素是什么?
(4)新城区发展向什么方向延伸?
(5)旧城区发展速度缓慢,形态基本保持不变,试分析可能的原因。
答案 (1)河流 煤铁资源 (2)①区域。因为①区域位于河流交汇处,交通便利,水源充足。 (3)交通(铁路的兴建)。 (4)南北方向,沿铁路延伸。 (5)河流淤积导致航运能力下降;铁路出现,河流运输地位下降;煤、铁资源枯竭。
(2019·四川省攀枝花市第十二中学月考)工作在北京,居住在天津。近年来,由于城际就业、居住等条件的差异,越来越多的上班族和生意人在京津城际高铁上演绎着“双城记”,他们以每日、每周、每月的周期奔波在这条线路上,书写着属于自己的人生故事。据此回答1~2题。
1.“工作在北京”的主要原因是( )
A.北京就业机会多,人均收入高
B.在北京工作体面,声誉好
C.北京劳动密集型工业发达
D.北京社会福利制度更完善
2.越来越多的人能够演绎“双城记”得益于( )
A.政策支持B.交通改善 C.人口老化D.逆城市化
答案 1.A 2.B
解析 第1题,“工作在北京”的主要原因是经济因素,北京就业机会多,人均收入高,A对。第2题,越来越多的上班族和生意人能够在京津城际高铁上演绎着“双城记”,得益于交通改善,速度快,用时短,B对。
2019年4月25日至27日,第二届“一带一路”国际合作高峰论坛在北京举行,来自150多个国家和90多个国际组织的近5000名外宾应约而来。“一带一路”是指“丝绸之路经济带”和“21世纪海上丝绸之路”。读图,完成3~4题。
3.从能源利用的角度看,“一带”和“一路”所经之处,共同且最具优势的能源资源是( )
A.风能 B.太阳能
C.煤炭 D.石油、天然气
4.“一带一路”能给诸多行业带来发展机遇,下列受益不明显的行业是( )
A.文化旅游产业 B.信息产业
C.种植业 D.交通运输业
答案 3.D 4.C
解析 第3题,除煤炭外,风能、太阳能、油气资源都是二者共同资源,但目前海上丝绸之路风能、太阳能利用较少,远不及油气开发多。因此,二者共同且最具优势的能源资源是石油、天然气。第4题,“一带一路”将基础设施网络建设放在重要位置,给交通运输业、建筑业、电力设备、商贸与文化旅游产业、信息产业等带来发展机遇,但对种植业影响不大。
新加坡因地制宜,扬长避短,经济迅速发展。读图回答5~6题。
5.新加坡发展经济的有利条件是( )
A.领土狭小,人口稠密 B.位置优越,港口优良
C.资源贫乏,位置重要 D.粮食和淡水靠进口
6.新加坡不宜发展的经济部门是( )
A.航运业 B.出口加工工业
C.旅游业 D.农业
答案 5.B 6.D
解析 第5题,新加坡扼守马六甲海峡,地理位置优越,港口优良,B正确;领土狭小、资源贫乏、粮食和淡水靠进口是其发展经济的不利条件。第6题,新加坡国土面积狭小,不宜发展农业,D正确。
下图为“某城市空间布局变化图”,图中Ⅰ、Ⅱ、Ⅲ为该城市三个发展阶段的空间布局。据此回答7~8题。
7.影响该城市形成的主导因素是( )
A.地形B.气候 C.河流D.矿产
8.该城市空间布局从Ⅰ到Ⅲ变化的主要原因是( )
A.交通运输的发展 B.国家政策的扶持
C.矿产资源的开发 D.城市人口的增加
答案 7.C 8.A
解析 第7题,图中I阶段是城市发展和形成的初期,城市主要沿河分布,河流是形成城市空间形态的主导因素,选C。第8题,该城市空间布局从Ⅰ到Ⅲ的变化历程为:Ⅰ阶段城市沿河流分布,Ⅱ阶段城市沿公路延伸方向伸展,Ⅲ阶段城市沿铁路线分布,由此可以看出,主要与交通运输的发展密切相关,交通线的变化带动了城市空间形态的变化,选A。
武汉三镇鼎立格局自古有之,而今却发生了很大变化。读图,回答9~11题。
9.武汉三镇历史格局形成的自然原因主要是( )
A.平原广阔 B.季风气候
C.河流交汇 D.矿产开发
10.随着现代综合交通的不断发展,武汉市城市形态在沿江发展的基础上,将进一步趋向( )
A.集中式团块状发展 B.沿河流条带状发展
C.沿公路、铁路多轴向发展 D.从放射状转向内聚发展
11.武汉市的发展变化说明( )
A.交通枢纽都能发展成为省级行政中心
B.特大城市的衡量指标是人口的增加
C.河流运输方式的兴衰变化会影响城市的兴衰
D.城市主要交通线的变化会影响城市的格局
答案 9.C 10.C 11.D
解析 第9题,武汉地处两河交汇处,河流阻隔形成三镇鼎立格局。第10题,随着交通发展,武汉城市形态将进一步沿交通线多轴向发展。第11题,武汉市的发展变化说明城市主要交通线的变化会影响城市的格局。
(2019·江苏地理)2019年,从安徽合肥发车,沿丝绸之路经济带发往中亚、欧洲的货运班列已突破百列。下图为“我国丝路班列出境与海上丝路出港部分线路示意图”。据此回答12~13题。
12.与海上丝路货运方式相比,丝路班列( )
A.运输时效高 B.单次运量大
C.单位运价低 D.绕行路程远
13.合肥发往中亚、欧洲的货运班列增加将有助于安徽省( )
A.完善交通网络 B.做强能源产业
C.改善环境质量 D.增加就业岗位
答案 12.A 13.D
解析 第12题,海上丝绸之路货物运往欧洲,需要绕道印度洋、红海、苏伊士运河,路程比陆上丝绸之路货运班列远,运输速度慢、时效低,A正确、D错误。海运货物运输量比铁路大,单位运价低,B、C错误。第13题,合肥发往中亚、欧洲的货运班列增加,并没有增加铁路线,A错误。货运班列运输的主要产品不是能源,不会有助于安徽做强能源产业,B错误。货运班列增加说明安徽省销往国外的商品增加,能促进当地经济发展,增加就业岗位,但随着经济的发展,环境质量可能下降,C错误、D正确。
14.(2019·湖北省汉川市第二中学月考)读图文资料,完成下列问题。
红木家具广受人们的喜爱。目前,我国红木原材主要依赖进口,越南是红木原材的主要出口国。近年来,越南规定红木原材需经初加工方可出口。凭祥(位置见下图)是我国红木家具加工基地之一,近年来与家具生产相关的企业开始在凭祥集聚。
(1)说明越南限制红木原材出口的原因。
(2)分析凭祥成为我国红木家具加工基地的区位优势。
(3)说明与家具生产相关的企业在凭祥集聚的原因。
答案 (1)提高原材的附加值,增加收入;扩大就业;保护红木(森林)资源。
(2)(地处边境)接近原料(红木)产地;(我国)市场需求旺盛;(高速公路与铁路经过)交通便捷;(作为边境地区的较大城市)基础设施较完善。
(3)接近家具厂(客户),节省运输费用;利于企业间人员与信息的交流,提高企业创新能力;共享基础设施,节约生产成本。
15.读图,回答下列问题。
(1)图中居民点的分布有何特点?其主要影响因素是什么?
(2)随着人口的增加,丙村要扩建居民点。若只考虑沿着山前公路扩建,试比较说明在丙村东北方向和南偏西方向建设条件的差异。
(3)图中甲、乙、丙、丁四地点最易发展成商业中心的是________,试分析其原因。
答案 (1)沿交通线分布。 地形和交通。
(2)东北方向:山前到公路间的区域较狭窄,相邻山坡比较陡,有峭壁,存在洪水、滑坡等灾害的隐患。
南偏西方向:山前到公路间的区域较宽阔,可以使用的建筑用地较多,相邻山地比较和缓,一般不存在洪水、滑坡等灾害的隐患。
(3)丁 丁地地势低平、开阔;位于道路相交处,交通条件较为便利。
人教版 (2019)必修 第二册第二节 交通运输布局对区域发展的影响导学案及答案: 这是一份人教版 (2019)必修 第二册第二节 交通运输布局对区域发展的影响导学案及答案,共15页。学案主要包含了促进区域经济发展,对聚落发展的影响等内容,欢迎下载使用。
高中地理人教版 (2019)必修 第二册第二节 交通运输布局对区域发展的影响学案: 这是一份高中地理人教版 (2019)必修 第二册第二节 交通运输布局对区域发展的影响学案,共9页。学案主要包含了促进区域经济发展,影响聚落发展等内容,欢迎下载使用。
2020-2021学年第四章 交通运输布局与区域发展第一节 区域发展对交通运输布局的影响导学案: 这是一份2020-2021学年第四章 交通运输布局与区域发展第一节 区域发展对交通运输布局的影响导学案,共10页。学案主要包含了交通运输布局的一般原则,交通运输需求与交通运输布局,资金与交通运输布局等内容,欢迎下载使用。

