


2021-2022学年山西省晋中市介休市七年级(下)期中历史试卷(含解析)
展开
这是一份2021-2022学年山西省晋中市介休市七年级(下)期中历史试卷(含解析),共13页。试卷主要包含了单选题,材料解析题等内容,欢迎下载使用。
一、单选题(本大题共15小题,共30分)
皮日休在《汴河铭》中云:“隋之疏淇、汴……在隋之民不胜其害也,在唐之民不胜其利也。”文中“其”是指( )
A. 都江堰B. 长安城C. 大运河D. 洛阳城
山西在古代历史上曾经出现过几个鼎盛时期。李明在地方史教材《山西历史》一书中读到这样一段史料:“李渊父子起兵晋阳(今太原市),继而夺取长安建立政权,后把太原定为帝国的北都。”据此判断这段史料所属的章节名称是( )
A. 华夏摇篮B. 春秋霸业C. 大唐祖庭D. 晋商故里
该制度是封建时代所能采取的最公平的人才选拔形式,它扩展了封建国家引进人才的社会层面,吸收了大量出身中下层社会的人士进入统治阶级。“该制度”指的是( )
A. 九品中正制B. 科举制C. 选官制D. 察举制
唐太宗对大臣说:“为君之道,必须先存百姓”。为此,他虚心纳谏,励精图治,在他统治期间形成了政治比较清明的局面。史称( )
A. 文景之治B. 光武中兴C. 贞观之治D. 开元盛世
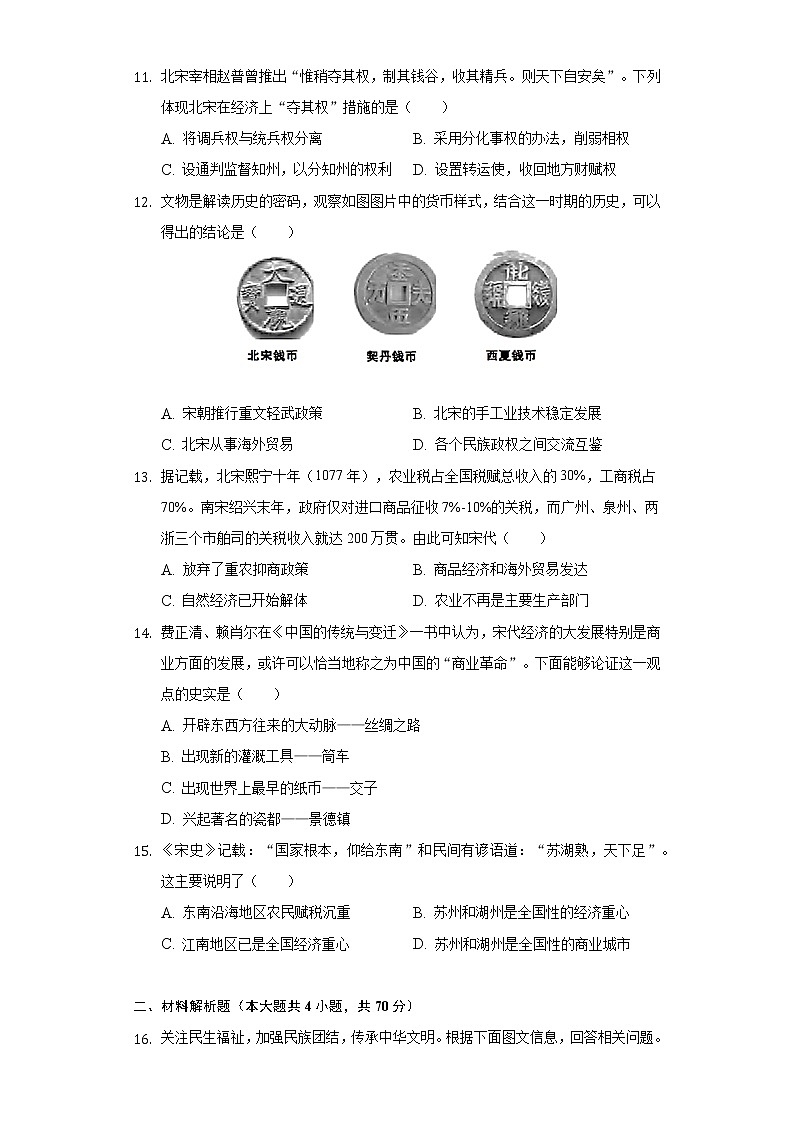
诗歌既抒发作者情怀,也反映社会现象。下列诗句描写的社会现象反映的是( )
诗句一:姚崇宋璟作相公,劝谏上皇言语切。
诗句二:稻米流脂粟米白,公私仓廪俱丰实。
A. “文景之治”B. “贞观之治”C. “开元盛世”D. “康乾盛世”
如图两幅图分别是三国和隋唐时期的灌溉工具,前者使用人力,后者使用水流动力,由此体现出唐朝( )
A. 农业生产技术的改进B. 商业贸易的繁荣
C. 手工业水平的提高D. 都城长安规模的宏伟
从以下史料,我们可以推断唐朝社会的特征是( )
A. 社会风貌兼容并蓄、相对开放B. 妇女的社会地位已经超过男子
C. 民间的舞蹈已经成为艺术主流D. 经济繁荣发展,物质生活丰富
2019年4月1日日本正式公布日本新年号为“令和”,成为自“大化”(645年)以来,日本历史上第248个年号。过去247个年号中辨明出处的均出自中国古籍。下列史实中有利于唐文化向外传播的是( )
A. 张骞通西域B. 马可波罗来华C. 鉴真东渡D. 郑和下西洋
下列对社会经济造成极大的破坏,标志着唐朝由盛而衰的事件是( )
A. 陈胜、吴广起义B. 安史之乱C. 黄巢起义D. 李自成起义
北宋建立后,为根除唐末以来藩镇割据、武将专权等弊端,采取了一系列加强专制主义中央集权的措施。其中,与“杯酒释兵权”这一典故对应的是( )
A. 经常调换军队的将领B. 解除禁军将领的兵权
C. 分化事权以削弱相权D. 派文臣担任地方长官
北宋宰相赵普曾推出“惟稍夺其权,制其钱谷,收其精兵。则天下自安矣”。下列体现北宋在经济上“夺其权”措施的是( )
A. 将调兵权与统兵权分离B. 采用分化事权的办法,削弱相权
C. 设通判监督知州,以分知州的权利D. 设置转运使,收回地方财赋权
文物是解读历史的密码,观察如图图片中的货币样式,结合这一时期的历史,可以得出的结论是( )
A. 宋朝推行重文轻武政策B. 北宋的手工业技术稳定发展
C. 北宋从事海外贸易D. 各个民族政权之间交流互鉴
据记载,北宋熙宁十年(1077年),农业税占全国税赋总收入的30%,工商税占70%。南宋绍兴末年,政府仅对进口商品征收7%-10%的关税,而广州、泉州、两浙三个市舶司的关税收入就达200万贯。由此可知宋代( )
A. 放弃了重农抑商政策B. 商品经济和海外贸易发达
C. 自然经济已开始解体D. 农业不再是主要生产部门
费正清、赖肖尔在《中国的传统与变迁》一书中认为,宋代经济的大发展特别是商业方面的发展,或许可以恰当地称之为中国的“商业革命”。下面能够论证这一观点的史实是( )
A. 开辟东西方往来的大动脉——丝绸之路
B. 出现新的灌溉工具——筒车
C. 出现世界上最早的纸币——交子
D. 兴起著名的瓷都——景德镇
《宋史》记载:“国家根本,仰给东南”和民间有谚语道:“苏湖熟,天下足”。这主要说明了( )
A. 东南沿海地区农民赋税沉重B. 苏州和湖州是全国性的经济重心
C. 江南地区已是全国经济重心D. 苏州和湖州是全国性的商业城市
二、材料解析题(本大题共4小题,共70分)
关注民生福祉,加强民族团结,传承中华文明。根据下面图文信息,回答相关问题。
(1) 【关注民生】人民幸福是国家发展的目标。下列名言体现了唐太宗的哪些治国理念?并列举在这些治国理念指导下采取的具体举措。
(2) 【加强团结】民族团结是国家发展的保障。请完成下面方框中①②处内容的填写,并简述与图1相关历史事件的意义。
(3) 【传承文明】中华文明深刻影响着当代中国的发展。简述图2所示建筑工程被列入《世界遗产名录》的理由。
文明因多样而交流,因交流而互鉴,因互鉴而发展。阅读材料,回答问题。
材料一:
(1) 观察图片并结合所学,请你分别为图中人物写一段介绍词。
材料二:贞观五年(631年),日本派出第一次“遣唐使”,到开成三年(838年)止,共派出遣唐使12次。起初,遣唐使团的规模一般不超过200人,从8世纪初起,人数倍增,开元五年、二十一年和开成三年派出的三次遣唐使团,人数均在550人以上。遣唐大使、副使都挑选了解唐朝情况和博通经史、娴习文艺的人担任。
——《百年留学》
(2) 请指出遣唐使来中国的目的是什么?并概括中日交往具有什么特点?
(3) 综上所述,你从他们身上能学到什么精神?
中国是一个历史悠久的文明古国,过去辉煌灿烂的农耕文明,令世界瞩目。阅读材料,回答问题。
材料一:中国传统农业曾达到古代世界的最高水平。围绕精耕细作,以提高单位面积产量这一中心,发明和改进农业耕作工具,采用比较成熟的农业技术和相对完备的农业管理。其形成与封建地主经济制度下小农经营方式和人口多、耕地少的格局的逐步形成有关。
(1) 根据材料一指出,形成中国古代农业精耕细作特点的原因是什么?举出两例古代人民改进的生产工具两例。
材料二:唐宋时期,南方农业发展超过北方,究其原因,南方战乱少,人口南迁,自然条件优越,农作物品种的改进等。
(2) 根据材料二并结合所学,指出当时流行的哪一个谚语说明在宋代长江下游和太湖流域已成为重要粮仓?
材料三:见图
(3) 材料三显示了我国经济重心的南移经历了一个漫长的过程,与图中的①相对应的时期是哪个时期?
材料四:宋代时期,中外交往主要依靠海路,那时海外贸易兴盛,政府鼓励海外贸易,收入颇丰,以至于宋高宗说:“司舶之利最厚,若措施得宜,所得动以百万计。”
(4) 综合上述材料,请你概括出影响我国古代经济发展的主要因素。(至少说出三条)
唐宗宋祖所种下的世界强国之林的民族精神基因,必将促进当今中国伟大的民族复兴梦的实现进程。李老师以“梦回唐宋”为主题设计了下面的学习任务单,请你参与学习任务。
任务一【传承文化——品味文学内涵】
(1) 分析下列唐诗从哪些方面反映了唐朝的兴盛?
历览前贤国与家,成由勤俭破由奢。
稻米流脂粟米白,公私仓廪俱丰实。
自从贵主和亲后,一半胡风似汉家。
百千家似围棋局,十二街如种菜畦。
君家白碗胜霜雪,急送茅斋也可怜。任务二【制度创新——彰显政治文明】
(2) 根据下面材料,概括科举制创立与完善的过程,并结合所学知识简述科举制的积极影响。
隋炀帝创设“进士”科,以考试选官,科举由此开端。唐朝使科举趋于完善,但世家大族势力仍然很大。科举官员与世族官僚两大集团的斗争,构成了唐代著名的朋党之争。宋朝使科举制度达到了巅峰,由此形成了代表性的士大夫精神。……以考试来选拔官员就成了中国政治的一大创造。科举制度西传欧美是中国对世界文明进程的一大贡献。它所体现的“公平竞争,平等择优”的原则是其生命力所在。
——《古代科举制度沿革》任务三【名画鉴赏——感受艺术魅力】
(3) 绘画鉴赏艺术作品反映社会现实。请从社会风貌和艺术价值两方面分别解读下面名画。
答案和解析
1.【答案】C
【解析】根据“隋之疏淇、汴”可知,题干中涉及的是水利工程,而都江堰是战国时期修筑的,大运河是隋朝开凿的。
故选:C。
本题考查隋朝大运河,知道都江堰是战国时期修筑的,大运河是隋朝开凿的。
本题考查隋朝大运河,考查学生的理解和分析能力,解题关键是掌握基础知识。
2.【答案】C
【解析】由材料“李渊父子起兵晋阳(今太原市),继而夺取长安建立政权,后把太原定为帝国的北都”可知,这段史料所属的章节名称是大唐祖庭。隋末,李渊父子起兵晋阳(太原),后建立唐朝。C项符合题意。
故选:C。
本题考查唐朝建立的相关知识。618年李渊在晋阳(今山西太原)起兵反隋。
注意对材料的解读,掌握唐朝建立的相关知识。
3.【答案】B
【解析】根据题干“该制度是封建时代所能采取的最公平的人才选拔形式,它扩展了封建国家引进人才的社会层面,吸收了大量出身中下层社会的人士进入统治阶级”可知,该制度是科举制度。科举制度是封建时代所能采取的最公平的人才选拔形式,它扩展了封建国家引进人才的社会层面,吸收了大量出身中下层社会的人士进入统治阶级。B符合题意。
故选:B。
本题主要考查了科举制度相关史实,重点掌握科举制度的创立以及历史意义。
科举制度的创立以及历史意义,注意基础知识的识记与理解。
4.【答案】C
【解析】贞观之治是唐朝初年唐太宗在位期间出现的清明政治,经济复苏,文化繁荣的治世局面。由材料“唐太宗”“存百姓”“虚心纳谏,励精图治”,涉及到唐太宗的国家治理,故可判定为贞观之治,故C符合题意;文景之治是西汉汉文帝、汉景帝统治时期出现的治世,光武中兴是东汉光武帝刘秀统治时期出现的治世,开元盛世是唐玄宗治理下出现的盛世,排除ABD。
本题考查贞观之治。唐太宗的年号是贞观,他统治时期,轻徭薄赋,广纳贤才,虚心纳谏,开创了政治比较清明,经济得到进一步发展,国力增强,文教昌盛的盛世局面,史称“贞观之治”。
本题考查学生的理解和分析能力。注意准确识记唐太宗贞观之治的有关内容。
5.【答案】C
【解析】依据“稻米流脂粟米白,公私仓廪俱丰实”反映了当时,人口增加、农业发展和社会安定。唐玄宗前期的年号叫开元,当时政治清明,经济繁荣,唐朝进入全盛时期,史称“开元盛世”。“姚崇宋璟作相公,劝谏上皇言语切”反映了唐玄宗勤于政事;任用贤能的统治措施。故唐玄宗与“开元盛世”有关。
故选:C。
本题考查唐玄宗与开元盛世的史实。唐玄宗即位后,任用姚崇等人当宰相,重视地方吏治,还注意节俭。使开元年间政治清明,经济空前繁荣,仓库充实,人口增加,唐朝进入全盛时期,史称“开元盛世”。
本题考查开元盛世,考查学生的理解和分析能力,解题关键是掌握基础知识。
6.【答案】A
【解析】唐朝农民制成了新的灌溉工具筒车,筒车可随水自由转动,竹筒把水由低处汲到高处,便于灌溉。故“筒车”与农业生产技术的改进有关。
故选:A。
本题考查唐朝的农业发展。唐朝时期出现了曲辕犁,创制了新型的灌溉工具筒车。
本题主要考查学生识记历史基础知识的能力。注意掌握唐朝农业的发展状况。
7.【答案】A
【解析】由材料信息“图中人物体态丰腴,线条圆润,舞蹈具有剑器舞和少数民族胡旋舞的风格”可知,这反映了唐朝兼容并蓄。由“《放妻书》”可以反映出唐朝社会风气相对开放,只有A项表述全面准确。
故选:A。
本题以两幅历史图片为切入点,考查唐朝的社会风气。
注意对材料的解读,掌握唐朝的社会风气相关知识。
8.【答案】C
【解析】根据题干2019年4月1日日本正式公布日本新年号为“令和”,成为自“大化”(645年)以来,日本历史上第248个年号。过去247个年号中辨明出处的均出自中国古籍。结合所学知识可知,下列史实中有利于唐文化向外传播的是鉴真东渡。A张骞通西域,发生在汉朝,不符合题意;B马可波罗来华,发生在元朝,不符合题意;D郑和下西洋发生在明朝,不符合题意。
故选:C。
本题以“2019年4月1日日本正式公布日本新年号为“令和”,成为自“大化”(645年)以来,日本历史上第248个年号。过去247个年号中辨明出处的均出自中国古籍。”为切入点,考查了唐朝的对外交往,掌握相关基础知识。
考查了唐朝的对外交往,重点识记鉴真东渡的意义,注意基础知识的识记与理解。
9.【答案】B
【解析】唐玄宗末年,安禄山和史思明发动的历时8年之久的叛乱,史称安史之乱,安史之乱是唐朝由盛转衰的转折点,战乱使中原地区经济遭到了严重破坏,藩镇割据的局面形成,边疆不断告急,唐朝国力大为削弱。故标志着唐朝由盛到衰的历史事件是安史之乱。
故选:B。
本题以“唐朝由盛到衰”为切入点,考查安史之乱的知识。
本题考查安史之乱,考查学生的识记和理解能力,解题关键是知道安史之乱是唐朝由盛转衰的转折点。
10.【答案】B
【解析】宋代推行“强干弱枝”政策,加强中央对军队的控制,著名的“杯酒释兵权”就是赵匡胤为了解除禁军初级将领的兵权而采取的措施。
本题主要考查杯酒释兵权。北宋加强中央集权的措施,对解决中唐、五代以来藩镇跋扈的局面,对维护国家统一,起了重要的作用,在客观上也有利于社会经济的发展。
本题主要考查学生的识记能力以及分析问题的能力。理解并识记北宋的建立的相关史实。
11.【答案】D
【解析】据所学知,北宋为“制其钱谷”而采取的措施是陆续在地方设置转运使,把地方财赋收归中央。
故选:D。
本题考查北宋的政治,知道宋太祖加强中央集权的措施。
识记宋太祖加强中央集权的措施及影响。
12.【答案】D
【解析】观察三幅图片可知,前一枚货币是北宋的钱币,沿用秦汉时期的圆形方孔铜钱。后两枚货币都是圆形方孔钱,模仿模仿的是中原钱币的样式,币中文字各异,且非汉字,可见契丹、西夏创制了文字,货币是商品经济发展的产物,可以体现各个民族政权之间交流互鉴。D项各个民族政权之间交流互鉴可以得出此结论。
故选:D。
本题考查宋、辽、西夏的并立与和战的相关知识。辽、西夏、金三个政权都受汉族文化影响,逐渐封建化,与宋政权并立,与宋达成和议,接受岁币。
注意对图片的解读,识记宋、辽、西夏的并立与和战的相关知识。
13.【答案】B
【解析】据记载,北宋熙宁十年(1077年),农业税占全国税赋总收入的30%,工商税占70%。南宋绍兴末年,政府仅对进口商品征收7%-10%的关税,而广州、泉州、两浙三个市舶司的关税收入就达200万贯。由此可知宋代商品经济和海外贸易发达。
故选:B。
本题考查宋代的经济发展等相关史实,知道宋代商品经济和海外贸易发达。
本题考查学生的识记能力以及分析问题的能力,理解并识记宋代的经济发展等相关史实。
14.【答案】C
【解析】丝绸之路开辟是西汉,排除A;筒车是唐朝发明的,排除B;景德镇是瓷都,属于手工业,与商业无关,排除D。
故选:C。
本题考查宋代的经济发展,知道北宋出现了世界上最早的纸币交子。
本题考查宋代的经济发展,考查学生的理解和分析能力,解题关键是掌握基础知识。
15.【答案】C
【解析】结合所学知识可知,材料中的现象说明了经济重心南移;我国经济重心南移经历了一个历史发展的过程。三国两晋南北朝时期,江南地区得到开发,北方依然是我国的经济重心;隋唐时期,江南地区进一步得到开发,并逐渐赶上北方;南宋时期,经济重心南移最终完成;这种现象出现的最主要原因是南方的战乱较少,北方人口大批南迁,带去了先进生产技术。所以材料表明江南地区已成为全国经济重心。
故选:C。
本题考查中国古代经济重心南移,知道从唐朝中期开始的经济重心南移,到南宋时最终完成。
本题关键是抓住题干的主旨是中国古代经济重心南移,根据所学知识,对选项逐一进行分析解答即可。
16.【答案】
【解析】(1)根据材料“夫以铜为镜,可以正衣冠;以史为镜,可以知兴替;以人为镜,可以明得失。”可知,体现了唐太宗虚心纳谏的治国理念。根据材料“舟所以比人君,水所以比黎庶,水能载舟,亦能覆舟。”可知,体现了唐太宗以人为本的治国理念。在这些治国理念指导下唐太宗重用敢于直言的魏征;轻徭薄赋,减轻人民负担,鼓励发展农业生产等。
(2)结合所学知识可知,唐朝与吐蕃(民族)订立盟约,并专门刻会盟碑,表明世代友好。此碑至今仍屹立在拉萨大昭寺门前。宋与辽签订澶渊之盟后,双方在边境地区开展贸易,此后很长时间,双方保持和平局面。图1相关历史事件反映的是文成公主入藏和亲。唐蕃和亲(文成公主入藏)加强了汉藏两族的经济文化交流,促进了吐蕃经济和社会的发展,推动了民族交融。
(3)根据图2结合所学知识可知,图2所示建筑工程是隋朝大运河。它被列入《世界遗产名录》的理由有隋运河开凿于605年,以洛阳为中心,北抵涿郡,南至余杭;贯通南北,全长2700多千米,连接了海河、黄河、淮河、长江和钱塘江五大水系;隋运河加强了南北地区政治、经济和文化交流;体现了我国古代劳动人民的聪明才智和创造力。
故答案为:
(1)虚心纳谏;以民为本。举措:重用敢于直言的魏征;轻徭薄赋,减轻人民负担,鼓励发展农业生产等。
(2)①:吐蕃;②:澶渊之盟;唐蕃和亲(文成公主入藏)加强了汉藏两族的经济文化交流,促进了吐蕃经济和社会的发展,推动了民族交融。
(3)隋运河开凿于605年,贯通南北,全长2700多千米,连接了海河、黄河、淮河、长江和钱塘江五大水系;隋运河加强了南北地区政治、经济和文化交流;体现了我国古代劳动人民的聪明才智和创造力。
本题以文字图片材料为背景依托,主要考查了唐太宗的治国理念与治国措施、唐朝与吐蕃的友好交往以及意义、澶渊之盟以及影响、隋朝大运河等相关知识,掌握相关基础知识。
本题主要考查学生识记和分析历史知识的能力。理解并识记唐太宗的治国理念与治国措施、唐朝与吐蕃的友好交往以及意义、澶渊之盟以及影响、隋朝大运河等相关知识。
17.【答案】【小题1】介绍词:鉴真:唐玄宗时,曾先后六次尝试东渡,到日本传播唐朝文化。在日本传授佛经、医药、文学、书法、建筑、绘画等,为中日文化交流作出了卓越贡献;玄奘:唐太宗时,玄奘前往天竺取经。带回大量佛经,主持译经工作,为中国佛教的发展作出重大贡献。由其弟子记录的《大唐西域记》,是研究中亚、印度半岛以及我国新疆地区和佛教的珍贵文献。推动了中印两国文化交流。
【小题2】目的:学习中国的先进文化;中日交往的特点:交往具有双向性。交往的形式多种多样,有使节往来、留学生技术交流多种形式。交往的领域广泛,文化交往最突出。持续时间较长、人员交往的素质高。
【小题3】精神:不畏艰难、持之以恒的精神;坚定信仰百折不挠的品质;致力于唐文化的传播。
【解析】本题考查唐朝中外文化交流等相关史实,掌握相关的基础知识。
本题考查学生的识记能力以及分析问题的能力,理解并识记唐朝中外文化交流等相关史实。
18.【答案】【小题1】封建地主经济制度下小农经营方式和人口多、耕地少的局面;铁农具(铁器)、牛耕(曲辕犁)、筒车。
【小题2】苏湖熟,天下足。
【小题3】南宋。
【小题4】因素:生产工具的改进;生产技术进步;社会环境;政府重视;对外开放;创新等等。(答出任意一点给。
【解析】本题以四则文字图示材料为背景依托,主要考查了形成中国古代农业精耕细作特点的原因、古代人民改进的生产工具、“苏湖熟,天下足”、经济重心南移、影响我国古代经济发展的主要因素等知识,掌握相关基础知识。
本题主要考查学生识记和分析历史知识的能力。理解并识记形成中国古代农业精耕细作特点的原因、古代人民改进的生产工具、“苏湖熟,天下足”、经济重心南移、影响我国古代经济发展的主要因素等知识。
19.【答案】【小题1】统治者提倡节俭;经济繁荣;民族交融;城市经济繁荣;制瓷业发达。
【小题2】过程:隋炀帝创立进士科,标志着科举制的正式确立;唐朝科举制趋于完善;宋朝改革和发展了科举制。影响:加强了皇帝在选官和用人上的权力,扩大了官吏选拔的范围,使有才学的人能够由此参政;促进了社会阶层的流动;推动了教育的发展;促进了文学艺术的发展;科举制西传欧美,促进了世界文明的发展。
【小题3】社会风貌:展现了北宋东京汴河两岸的繁华景象;城市人口众多、商业繁荣;店铺林立,商贩往来不绝;市民阶层生活丰富多样等。艺术价值:画面上的人物、街市、村野、车船等安排得错落有致,是我国美术史上不朽之作等。
【解析】本题以文字图片材料为背景依托,主要考查了唐朝诗歌的繁盛、科举制创立与完善的过程、科举制的积极影响、从社会风貌和艺术价值两方面分别解读《清明上河图》等知识,掌握相关基础知识。
本题主要考查学生识记和分析历史知识的能力。理解并识记唐朝诗歌的繁盛、科举制创立与完善的过程、科举制的积极影响、从社会风貌和艺术价值两方面分别解读《清明上河图》等知识。
题号
一
二
总分
得分
唐太宗名言录
●夫以铜为镜,可以正衣冠;以史为镜,可以知兴替;以人为镜,可以明得失。
●舟所以比人君,水所以比黎庶,水能载舟,亦能覆舟。
●唐朝与① ______ (民族)订立盟约,并专门刻会盟碑,表明世代友好。此碑至今仍屹立在拉萨大昭寺门前。
●宋与辽签订② ______ 后,双方在边境地区开展贸易,此后很长时间,双方保持和平局面。
相关试卷
这是一份山西省晋中市介休市2023-2024学年八年级下学期期中历史试题(含解析),共20页。试卷主要包含了选择题,综合题,论述题等内容,欢迎下载使用。
这是一份山西省晋中市介休市2023-2024学年下学期期中测试七年级历史试卷,文件包含七年级历史pdf、历史答案pdf等2份试卷配套教学资源,其中试卷共7页, 欢迎下载使用。
这是一份山西省晋中市介休市2021-2022学年七年级下学期期中历史试题(word版含答案),共9页。试卷主要包含了选择题,综合题等内容,欢迎下载使用。