 
 
 
高中化学鲁科版 (2019)必修 第一册第3节 氧化还原反应第3课时导学案
展开第3课时 氧化还原反应的应用
1.通过对氧化还原反应在生产、生活中的广泛应用的学习,激发学习化学的兴趣,体现化学实用性和社会责任的核心价值。
2.通过了解一些氧化还原反应在生产、生活中造成的危害,培养学生辩证地分析、理解事物的能力,体现科学探究与创新意识的化学学科核心素养。
3.通过学习,体会化学与生产、生活、社会的密切关系,引导学生认识到科学技术可以促进社会的发展和进步,体现科学态度与社会责任的化学学科核心素养。
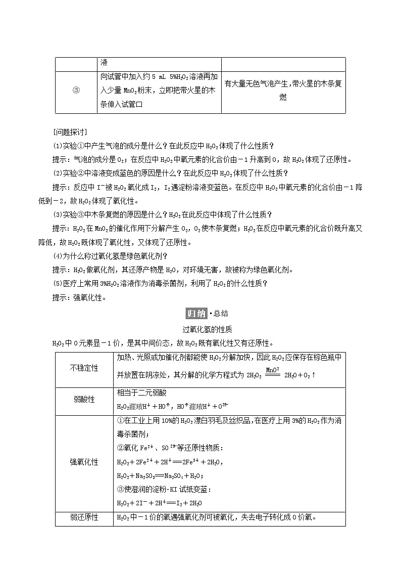
绿色氧化剂——过氧化氢
过氧化氢,化学式为H2O2,纯过氧化氢是淡蓝色的黏稠液体,可与水以任意比例混溶,是一种强氧化剂。H2O2水溶液为无色透明液体,质量分数为3%的H2O2水溶液适用于伤口消毒、环境消毒和食品消毒。H2O2在通常情况下会缓慢分解成水和氧气,但分解速率极慢,加快其反应速率的方法是加入催化剂二氧化锰等或用短波射线照射。H2O2在不同情况下分别体现氧化性和还原性。
过氧化氢(H2O2)中氧元素的化合价为-1价,处于氧元素的中间价态,过氧化氢是否既具有氧化性,又具有还原性呢?设计实验验证自己的预测。
[实验用品]
5%H2O2溶液、酸性KMnO4溶液(紫红色)、KI溶液、淀粉溶液、MnO2粉末、试管、胶头滴管。
[实验原理]
①酸性KMnO4溶液与H2O2溶液反应的化学方程式:
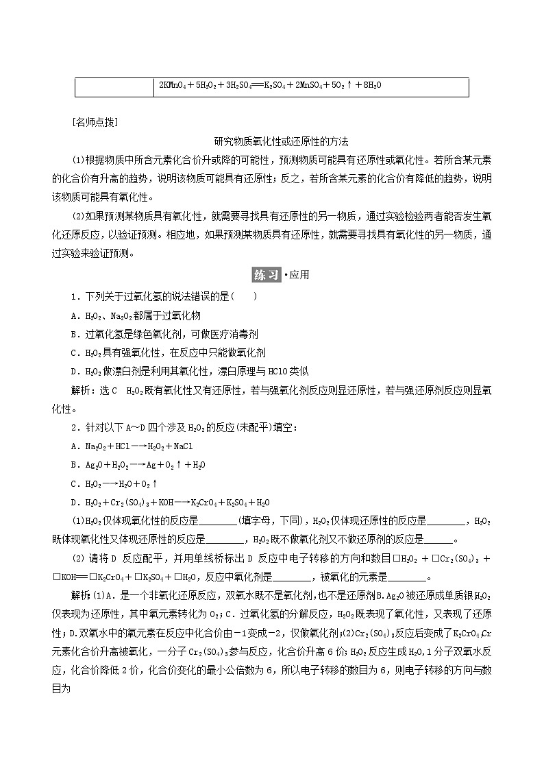
2KMnO4+5H2O2+3H2SO4===K2SO4+2MnSO4(无色)+5O2↑+8H2O
②H2O2溶液与KI溶液反应的化学方程式:
2KI+H2O2+H2SO4===K2SO4+I2+2H2O[碘(I2)遇淀粉变蓝色]
[实验设计]
| 实验序号 | 实验操作 | 实验现象 | 
| ① | 向试管中加入约1 mL酸性KMnO4溶液,逐滴加入5%H2O2溶液 | 有大量无色气泡冒出,溶液紫红色褪去 | 
| ② | 向试管中加入约1 mL KI溶液,再滴入2~3滴淀粉溶液,逐滴加入5%H2O2溶液 | 溶液由无色变成蓝色 | 
| ③ | 向试管中加入约5 mL 5%H2O2溶液再加入少量MnO2粉末,立即把带火星的木条伸入试管口 | 有大量无色气泡产生,带火星的木条复燃 | 
[问题探讨]
(1)实验①中产生气泡的成分是什么?在此反应中H2O2体现了什么性质?
提示:气泡的成分是O2;在反应中H2O2中氧元素的化合价由-1升高到0,故H2O2体现了还原性。
(2)实验②中溶液变成蓝色的原因是什么?在此反应中H2O2体现了什么性质?
提示:反应中I-被H2O2氧化成I2,I2遇淀粉溶液变蓝色。在反应中H2O2中氧元素的化合价由-1降低到-2,故H2O2体现了氧化性。
(3)实验③中木条复燃的原因是什么?H2O2在此反应中体现了什么性质?
提示:H2O2在MnO2的催化作用下分解产生O2,O2使木条复燃;H2O2在反应中氧元素的化合价既升高又降低,故H2O2既体现了氧化性,又体现了还原性。
(4)为什么称过氧化氢是绿色氧化剂?
提示:H2O2做氧化剂,其还原产物是H2O,对环境无害,故被称为绿色氧化剂。
(5)医疗上常用3%H2O2溶液作为消毒杀菌剂,利用了H2O2的什么性质?
提示:强氧化性。
过氧化氢的性质
H2O2中O元素显-1价,是其中间价态,故H2O2既有氧化性又有还原性。
| 不稳定性 | 加热、光照或加催化剂都能使H2O2分解加快,因此H2O2应保存在棕色瓶中并放置在阴凉处,其分解的化学方程式为2H2O22H2O+O2↑ | 
| 弱酸性 | 相当于二元弱酸 H2O2H++HO,HOH++O | 
| 强氧化性 | ①在工业上用10%的H2O2漂白羽毛及丝织品,在医疗上用3%的H2O2作为消毒杀菌剂; ②氧化Fe2+、SO等还原性物质: H2O2+2Fe2++2H+===2Fe3++2H2O, H2O2+Na2SO3===Na2SO4+H2O; ③使湿润的淀粉KI试纸变蓝: H2O2+2I-+2H+===I2+2H2O | 
| 弱还原性 | H2O2中-1价的氧遇强氧化剂可被氧化,失去电子转化成0价氧。 2KMnO4+5H2O2+3H2SO4===K2SO4+2MnSO4+5O2↑+8H2O | 
[名师点拨]
研究物质氧化性或还原性的方法
(1)根据物质中所含元素化合价升或降的可能性,预测物质可能具有还原性或氧化性。若所含某元素的化合价有升高的趋势,说明该物质可能具有还原性;反之,若所含某元素的化合价有降低的趋势,说明该物质可能具有氧化性。
(2)如果预测某物质具有氧化性,就需要寻找具有还原性的另一物质,通过实验检验两者能否发生氧化还原反应,以验证预测。相应地,如果预测某物质具有还原性,就需要寻找具有氧化性的另一物质,通过实验来验证预测。
1.下列关于过氧化氢的说法错误的是( )
A.H2O2、Na2O2都属于过氧化物
B.过氧化氢是绿色氧化剂,可做医疗消毒剂
C.H2O2具有强氧化性,在反应中只能做氧化剂
D.H2O2做漂白剂是利用其氧化性,漂白原理与HClO类似
解析:选C H2O2既有氧化性又有还原性,若与强氧化剂反应则显还原性,若与强还原剂反应则显氧化性。
2.针对以下A~D四个涉及H2O2的反应(未配平)填空:
A.Na2O2+HCl―→H2O2+NaCl
B.Ag2O+H2O2―→Ag+O2↑+H2O
C.H2O2―→H2O+O2↑
D.H2O2+Cr2(SO4)3+KOH―→K2CrO4+K2SO4+H2O
(1)H2O2仅体现氧化性的反应是________(填字母,下同),H2O2仅体现还原性的反应是________,H2O2既体现氧化性又体现还原性的反应是________,H2O2既不做氧化剂又不做还原剂的反应是______。
(2)请将D反应配平,并用单线桥标出D反应中电子转移的方向和数目□H2O2+□Cr2(SO4)3+□KOH===□K2CrO4+□K2SO4+□H2O,反应中氧化剂是________,被氧化的元素是________。
解析:(1)A.是一个非氧化还原反应,双氧水既不是氧化剂,也不是还原剂;B.Ag2O被还原成单质银,H2O2仅表现为还原性,其中氧元素转化为O2;C.过氧化氢的分解反应,H2O2既表现了氧化性,又表现了还原性;D.双氧水中的氧元素在反应中化合价由-1变成-2,仅做氧化剂;(2)Cr2(SO4)3反应后变成了K2CrO4,Cr元素化合价升高被氧化,一分子Cr2(SO4)3参与反应,化合价升高6价;H2O2反应生成H2O,1分子双氧水反应,化合价降低2价,化合价变化的最小公倍数为6,所以电子转移的数目为6,则电子转移的方向与数目为
答案:(1)D B C A
(2) H2O2 Cr
3.H2O2被称为绿色氧化剂,其性质与用途具有多样性,在生产工艺中应用广泛。请回答下列有关过氧化氢的问题:
(1)已知H2O2具有弱酸性,写出H2O2的电离方程式:
________________________________________________________________________。
(2)实验室可用H2O2在MnO2做催化剂的条件下制备O2,写出该反应的化学方程式:____________________,当生成1 mol O2时,转移电子为________mol。
(3)KMnO4是常用氧化剂,H2O2与之反应,H2O2为还原剂。在酸性条件下、KMnO4溶液可以与H2O2反应,已知变化过程中存在KMnO4转化为Mn2+的过程,则该反应的离子方程式为__________________,H2O2发生________反应,该反应中________是还原剂,________是氧化剂。
(4)Fe3+可以催化H2O2分解,请写出该反应的化学方程式____________________;
(5)酸性条件下,在FeCl3和FeCl2的混合溶液中加入H2O2以除去Fe2+,反应的离子方程式为________________________________________________________________________
________________________________________________________________________。
(6)H2O2可用于SO2的尾气处理,请写出反应的化学方程式________________________________________________________________________。
(7)稀H2SO4不与Cu反应,但在稀H2SO4中加入H2O2后则可使Cu溶解,写出该反应的化学方程式,并用单线桥标明电子转移的方向和数目:_________________________。
解析:(1)H2O2为弱电解质,电离方程式要用“”:H2O2H++HO、HOH++O;
(2)H2O2既是氧化剂又是还原剂,1 mol H2O2发生反应转移1 mol电子,故生成1 mol O2时,转移2 mol电子;(3)在酸性条件下,KMnO4溶液可以与H2O2反应,KMnO4转化为Mn2+,则该反应的离子方程式为2MnO+5H2O2+6H+===2Mn2++5O2↑+8H2O。
(4)H2O2被Fe3+催化分解得O2和H2O。(5)酸性环境下,Fe2+被H2O2氧化为Fe3+,H2O2被还原,酸性环境下生成H2O。(6)SO2具有还原性,H2O2具有氧化性,二者发生氧化还原反应生成H2SO4,H2O2+SO2===H2SO4。(7)Cu与稀H2SO4、H2O2反应的化学方程式为Cu+H2O2+H2SO4===CuSO4+2H2O,反应中Cu做还原剂,H2O2做氧化剂,1 mol H2O2反应转移2 mol电子。
答案:(1)H2O2H++HO、HOH++O
(2)2H2O22H2O+O2↑ 2
(3)2MnO+5H2O2+6H+===2Mn2++5O2↑+8H2O 氧化 H2O2 KMnO4
(4)2H2O22H2O+O2↑
(5)2H++H2O2+2Fe2+===2Fe3++2H2O
(6)SO2+H2O2===H2SO4
1.氧化还原反应在物质转化中的应用
(1)冶炼金属
①金属冶炼的实质
金属的冶炼过程就是把金属从化合态还原为游离态的过程。即Mn++ne-===M(写反应通式,用M表示金属)。
②金属冶炼的方法(用化学方程式表示)
(2)制备物质
①实验室制Cl2。
MnO2+4HCl(浓)MnCl2+Cl2↑+2H2O
②制备金属钛。
TiO2TiCl4Ti
③制备单质硅。
SiO2粗硅SiCl4Si
2.氧化还原反应在能量转化中的应用
(1)获得热能:如化石燃料的燃烧。
(2)获得电能:如干电池、燃料电池等。
1.下列关于金属冶炼方法的叙述不正确的是( )
| 选项 | 金属 | 存在形式 | 冶炼方法 | 
| A | 铜 | 化合态 | 铁的金属性比铜强,可将铁与CuSO4溶液反应冶炼铜 | 
| B | 银 | 化合态 | 银的金属性弱,用加热Ag2O的方法冶炼 | 
| C | 铁 | 化合态 | 铝的金属性比铁强,可用铝热法炼铁 | 
| D | 钠 | 化合态 | 钠的金属性强,一般的还原剂很难将其还原出来,所以用电解饱和NaCl溶液的方法冶炼 | 
解析:选D 一般用电解熔融NaCl的方法来制取钠,而电解饱和食盐水不能得到金属钠。
2.有专家指出,如果利用太阳能使燃烧产物CO2、H2O、N2等重新组合成燃料,使之能够实现循环利用,那么,不仅可以消除对大气的污染,还可以节约燃料,缓解能源危机。在此构想的物质循环图中太阳能最后转化为( )
A.化学能 B.热能 C.生物质能 D.电能
解析:选B 从题给信息可知,利用太阳能可以使燃烧产物CO2、H2O、N2等重新组合成燃料,而燃料转化为燃烧产物并放出热量,如此循环,由此可知太阳能最终转化为热能,B项正确。
3.钛因为具有神奇的性能越来越引起人们的关注,常温下钛不和非金属、强酸反应,红热时,却可与常见的非金属单质反应。钛是航空、军工、电力等方面的必需原料。地壳中含钛矿石之一为金红石(TiO2),目前大规模生产Ti的方法如下。
第一步:金红石、炭粉混合物在高温条件下通入Cl2制得TiCl4和一种可燃性气体。该反应的化学方程式为____________________,该反应的还原剂为________(填名称)。
第二步:在氩气的气氛中,用过量的Mg在加热条件下与TiCl4反应制得金属钛。
(1)此反应的化学方程式为________________________________________。
(2)如何从上述所得的产物中获取金属钛?简述实验步骤并写出有关反应的化学方程式。________________________________________________________________________
________________________________________________________________________
________________________________________________________________________。
解析:由反应物金红石、炭粉及Cl2和产物之一的TiCl4,可知另一产物为碳的氧化物,又知该气体可燃,故为CO。显然Ti元素的化合价不变,而Cl元素的化合价降低,则化合价升高的元素为碳元素,因而反应物炭粉为还原剂。利用上述思路可得镁与TiCl4反应的产物为Ti和MgCl2。因反应中镁是过量的,故在反应所得的混合物中提取钛必须除去镁粉和MgCl2,加足量的盐酸可除去镁,之后过滤,将滤渣用水洗涤可得钛。
答案:TiO2+2C+2Cl2TiCl4+2CO 炭粉
(1)TiCl4+2MgTi+2MgCl2
(2)在反应后的混合物中加入足量的盐酸除去剩余的镁,过滤,再用蒸馏水洗涤固体即得金属钛;Mg+2HCl===MgCl2+H2↑
1.实验原理
二氧化锰(软锰矿的主要成分)和浓盐酸在加热条件下反应:MnO2+4HCl(浓)MnCl2+Cl2↑+2H2O。
2.仪器装置
主要仪器有铁架台、酒精灯、圆底烧瓶、分液漏斗、集气瓶、烧杯等。Cl2的制备、净化装置如图所示。
| 发生装置 | 固体(液体)+液体气体 | 
| 净化装置 (洗气瓶) | 先通过饱和食盐水除去HCl,再通过浓H2SO4除去水蒸气 | 
| 收集装置 | 用向上排空气法收集 | 
| 验满方法 | Ⅰ.观察法(黄绿色);Ⅱ.湿润的淀粉KI试纸,其原理是Cl2+2KI===2KCl+I2,置换出的I2遇淀粉变蓝色;Ⅲ.湿润的蓝色石蕊试纸(先变红后褪色) | 
| 尾气吸收装置 | 盛有NaOH溶液的烧杯 | 
[名师点拨]
(1)实验室用MnO2和盐酸制Cl2时,盐酸必须为浓盐酸,随着反应的进行,盐酸的浓度逐渐减小,变成稀盐酸时,反应停止。
(2)在MnO2和浓盐酸的反应中,浓盐酸既起还原剂的作用,又起酸的作用,体现了还原性和酸性。
(3)不能用澄清石灰水来吸收Cl2,原因是Ca(OH)2在水中的溶解度很小,不能将Cl2吸收完全。
3.实验室制取氯气的简易方法
用KMnO4、KClO3、Ca(ClO)2、K2Cr2O7等氧化剂代替MnO2制取氯气,反应不需加热且反应速率较快,如:
①2KMnO4+16HCl(浓)===2MnCl2+2KCl+5Cl2↑+8H2O
②KClO3+6HCl(浓)===KCl+3Cl2↑+3H2O
③Ca(ClO)2+4HCl(浓)===CaCl2+2Cl2↑+2H2O
④K2Cr2O7+14HCl(浓)===2CrCl3+2KCl+3Cl2↑+7H2O
注意:上述反应中,浓盐酸均表现出还原性和酸性。①和④反应中,Cl2是氧化产物;②和③反应中,Cl2既是氧化产物,又是还原产物。
[典例] 在实验室中用二氧化锰与浓盐酸反应制备并收集干燥纯净的氯气。进行此实验时所用的仪器如图:
(1)上述仪器正确的连接顺序是(填各接口处的字母):______接________,______接________,______接________,________接________。
(2)发生装置中发生的化学反应方程式为____________________________________。
(3)在装置中:
①饱和食盐水起的作用是 ________________________________________。
②浓硫酸起的作用是______________________________________________。
(4)化学实验中常用湿润的淀粉KI试纸检验是否有Cl2产生。如果有Cl2产生,可观察到______________________,反应的化学方程式为__________________________________。
(5)写出烧杯中发生反应的化学方程式:______________________________。
[解析] (1)制备出的氯气中含有氯化氢和水蒸气,分别用饱和食盐水、浓硫酸除去,采用向上排空气法进行收集氯气,最后进行尾气的处理,所以仪器正确的连接顺序是E接C,D接A,B接H,G接F。 (2)发生装置中发生的化学反应方程式为MnO2+4HCl(浓)MnCl2+Cl2↑+2H2O。
(4)湿润的淀粉KI试纸遇Cl2时发生反应:Cl2+2KI===2KCl+I2,I2遇淀粉变蓝色。
(5)烧杯中发生反应的化学方程式:Cl2+2NaOH===NaCl+NaClO+H2O。
[答案] (1)E C D A B H G F (2)MnO2+4HCl(浓)MnCl2+Cl2↑+2H2O (3)①除去Cl2中的HCl气体 ②除去Cl2中的水蒸气 (4)试纸变蓝 2KI+Cl2===2KCl+I2
(5)Cl2+2NaOH===NaCl+NaClO+H2O
[名师点拨]
有气体参加的探究实验模板
1.在实验室利用浓盐酸和MnO2制氯气,制备装置中应安装分液漏斗而不能使用长颈漏斗,有关理由叙述错误的是( )
A.防止氯气扩散到空气中造成污染
B.便于控制加入盐酸的量
C.长颈漏斗不便于添加液体
D.尽量避免HCl挥发到空气中
解析:选C 制取Cl2时需要浓盐酸,为防止HCl气体和氯气通过长颈漏斗扩散到空气中污染环境,同时又为了便于控制盐酸的量和反应速率应使用分液漏斗。
2.已知KMnO4与浓盐酸在常温下反应能产生Cl2。若用如图所示的实验装置来制备纯净、干燥的氯气,并检验它与金属的反应。每个虚线框表示一个单元装置,其中错误的是( )
A.只有①和②处 B.只有②处
C.只有②和③处 D.只有②③④处
解析:选D 实验设计的目的是制备纯净、干燥的Cl2,并检验它的性质;②中的NaOH溶液能与Cl2反应而使Cl2被吸收掉;③导管应长进短出;④试管封闭,易造成危险,还缺少加热装置(缺酒精灯)。
3.已知:常温下把浓盐酸滴到KMnO4固体上可产生Cl2。下列所示仪器可用于实验室制备少量无水FeCl3,仪器连接顺序正确的是( )
A.a—b—c—d—e—f—g—h
B.a—e—d—c—b—h—i—g
C.a—d—e—c—b—h—i—g
D.a—c—b—d—e—h—i—f
解析:选B 按制气→除HCl→除H2O→制备FeCl3→吸收Cl2的顺序连接。
4.如图是实验室制备氯气并验证氯气性质的装置(其中夹持装置已略)。
已知:装置A是氯气的发生装置,发生反应的化学方程式为Ca(ClO)2+4HCl(浓)===CaCl2+2Cl2↑+2H2O。
据此回答下列问题:
(1)装置B中饱和食盐水的作用是______________。
(2)装置B也是安全瓶,目的是监测实验进行时装置C中是否发生堵塞,请写出装置C中发生堵塞时装置B中的实验现象:________________________________________。
(3)装置C的作用是验证氯气是否具有漂白性,则装置C中Ⅰ、Ⅱ、Ⅲ处依次应放入的物质是________(填字母)。
| 序号 | Ⅰ | Ⅱ | Ⅲ | 
| a | 干燥的有色布条 | 碱石灰 | 湿润的有色布条 | 
| b | 干燥的有色布条 | 无水硫酸铜 | 湿润的有色布条 | 
| c | 湿润的有色布条 | 浓硫酸 | 干燥的有色布条 | 
| d | 湿润的有色布条 | 无水氯化钙 | 干燥的有色布条 | 
(4)装置D的作用是__________________________________________________。
解析:(1)实验室制备的氯气中含有氯化氢,氯化氢在饱和食盐水中溶解度较大,氯气在饱和食盐水中溶解度不大,所以可以用B中的饱和食盐水除去Cl2中的HCl气体。(2)监测实验进行时C中是否发生堵塞,发生堵塞时B中的压强增大,气体将溶液压入长颈漏斗中,装置B中的长颈漏斗内液面上升,形成一段液柱。(3)装置C的实验目的是验证氯气是否具有漂白性。湿润的有色布条中,氯气和水反应生成次氯酸具有漂白性,选项中a、b的Ⅰ中都是干燥的有色布条,Ⅱ中都是干燥剂,再通入Ⅲ中湿润的有色布条不能验证氯气是否具有漂白性;c,浓硫酸为液体,应选用固体干燥剂,所以c不能检验Cl2是否具有漂白性,所以选d。(4)氯气有毒不能直接排放到空气中,故装置D的作用是吸收多余的氯气,防止污染空气。
答案:(1)除去Cl2中的HCl气体 (2)装置B中的长颈漏斗内液面上升,形成一段液柱 (3)d (4)吸收多余的氯气,防止污染环境
[分级训练·课课过关]
1.下列化学反应在金属冶炼工业中还没有得到应用的是( )
A.2NaCl(熔融)2Na+Cl2↑
B.Al2O3+3C2Al+3CO↑
C.Fe2O3+3CO2Fe+3CO2
D.2Ag2O4Ag+O2↑
解析:选B 目前金属铝的制备方法是电解熔融氧化铝,其他选项中所涉及的内容均符合理论和生产实际。
2.下列说法中正确的是( )
A.金属的冶炼都是把金属单质从其矿物中分离出来
B.金属冶炼过程中,被冶炼的金属一定被氧化
C.金属冶炼过程中,被冶炼的金属被还原
D.金属冶炼过程中,被冶炼的金属既可被氧化,也可被还原
解析:选C 金属的冶炼是将金属从其化合物中还原出来,金属在化合物中只能显正价。冶炼时金属元素的化合价只可能降低,被还原。
3.NaClO2可用作造纸的优良漂白剂,它由H2O2+2ClO2+2NaOH===2NaClO2+2H2O+O2制得,下列说法正确的是( )
A.H2O2是氧化剂,H2O2中的氧元素被还原
B.每生成1 mol O2转移的电子的物质的量为4 mol
C.ClO2中的氯元素被氧化
D.ClO2是氧化剂,H2O2是还原剂
解析:选D 根据化学方程式可知,H2O2中氧元素的化合价升高,H2O2是还原剂,A不正确;H2O2中氧元素的化合价从-1价升高到0价,因此每生成1 mol O2转移的电子的物质的量为2 mol,B不正确;ClO2中氯元素的化合价从+4价降低到+3价,得到电子被还原,C不正确;ClO2是氧化剂,H2O2是还原剂,D正确。
4.“绿色氧化剂”过氧化氢可作为采矿业废液的消毒剂,可消除采矿废液中的氰化物(如KCN),化学方程式为KCN+H2O+H2O2===A+NH3↑。(已知KCN中C为+2价)
(1)生成物A的化学式为____________。
(2)在标准状况下,有0.448 L氨气生成,转移的电子的物质的量为________。
(3)反应中被氧化的元素为________________。
(4)H2O2被称为“绿色氧化剂”的理由是_____________________________________
________________________________________________________________________。
解析:(1)根据原子守恒可知生成物A的化学式为KHCO3。(2)由化学方程式可知,生成1 mol NH3时转移2 mol电子,则在标准状况下,有0.448 L即0.02 mol NH3生成时,转移0.04 mol电子。(3)碳元素化合价升高,反应中被氧化的元素为C。(4)H2O2做氧化剂时,其还原产物一般是H2O,对环境无污染,因此H2O2被称为“绿色氧化剂”。
答案:(1)KHCO3 (2)0.04 mol (3)碳元素(或C) (4)H2O2做氧化剂时,其还原产物一般是H2O,对环境无污染
2021学年第3节 氧化还原反应导学案及答案: 这是一份2021学年第3节 氧化还原反应导学案及答案,共14页。学案主要包含了氧化剂和还原剂,氧化还原反应的应用等内容,欢迎下载使用。
高中化学鲁科版 (2019)必修 第一册第3节 氧化还原反应学案: 这是一份高中化学鲁科版 (2019)必修 第一册第3节 氧化还原反应学案,共13页。学案主要包含了氧化还原反应的特征,氧化还原反应的实质等内容,欢迎下载使用。
高中化学鲁科版 (2019)必修 第一册第2章 元素与物质世界第3节 氧化还原反应第1课时学案: 这是一份高中化学鲁科版 (2019)必修 第一册第2章 元素与物质世界第3节 氧化还原反应第1课时学案,共9页。
 
 
 
 
 
 
 
 
 
 
 
 


