


还剩8页未读,
继续阅读
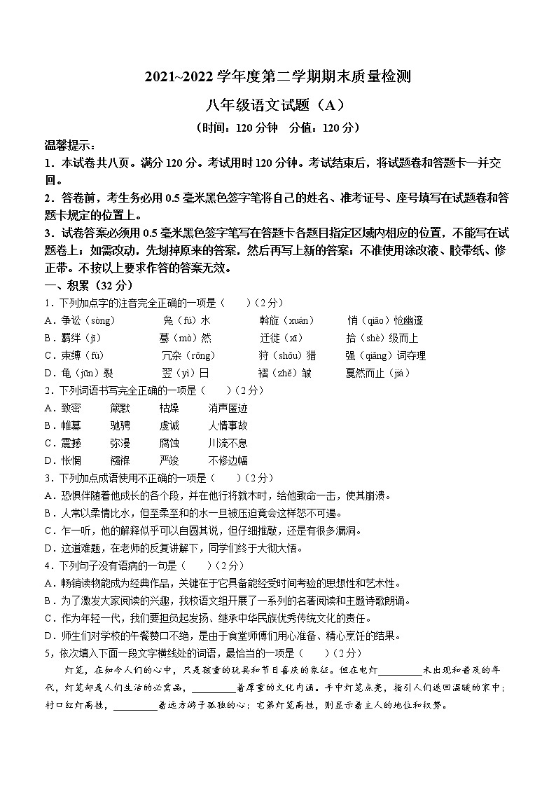
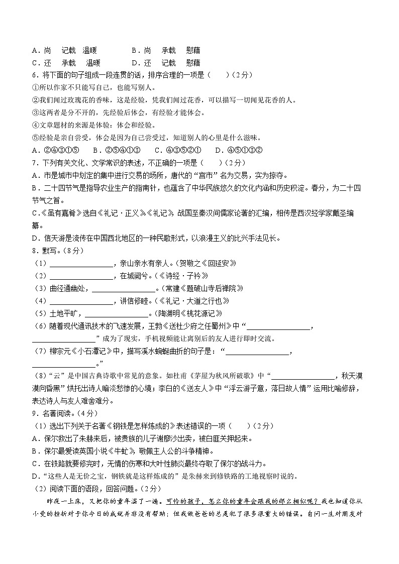
山东省滨州市滨城区2021-2022学年八年级下学期期末语文试题(word版含答案)
展开相关试卷
山东省滨州市滨城区2023-2024学年八年级下学期7月期末语文试题:
这是一份山东省滨州市滨城区2023-2024学年八年级下学期7月期末语文试题,共4页。
山东省滨州市滨城区2023-2024学年八年级下学期7月期末语文试题:
这是一份山东省滨州市滨城区2023-2024学年八年级下学期7月期末语文试题,共4页。
山东省滨州市滨城区2022-2023学年八年级下学期期末语文试题:
这是一份山东省滨州市滨城区2022-2023学年八年级下学期期末语文试题,共4页。试卷主要包含了本试卷共8页,下列语句中没有语病的一项是,诗文名句填空等内容,欢迎下载使用。
