


还剩17页未读,
继续阅读
广东省广州市海珠区2021-2022学年八年级下学期期末历史试卷(word版含答案)
展开
这是一份广东省广州市海珠区2021-2022学年八年级下学期期末历史试卷(word版含答案),共20页。试卷主要包含了单选题,材料解析题等内容,欢迎下载使用。
相关试卷
精品解析:广东省广州市海珠区2021-2022学年八年级上学期期末历史试题(原卷版):
这是一份精品解析:广东省广州市海珠区2021-2022学年八年级上学期期末历史试题(原卷版),文件包含单元质量评价六第6章试卷教师版2023-2024沪教版化学九年级下册docx、单元质量评价六第6章试卷学生版2023-2024沪教版化学九年级下册docx等2份试卷配套教学资源,其中试卷共16页, 欢迎下载使用。
广东省广州市海珠区南武中学2022--2023学年部编版历史九年级上册入学测试卷(Word版含答案):
这是一份广东省广州市海珠区南武中学2022--2023学年部编版历史九年级上册入学测试卷(Word版含答案),共16页。试卷主要包含了选择题,综合题等内容,欢迎下载使用。
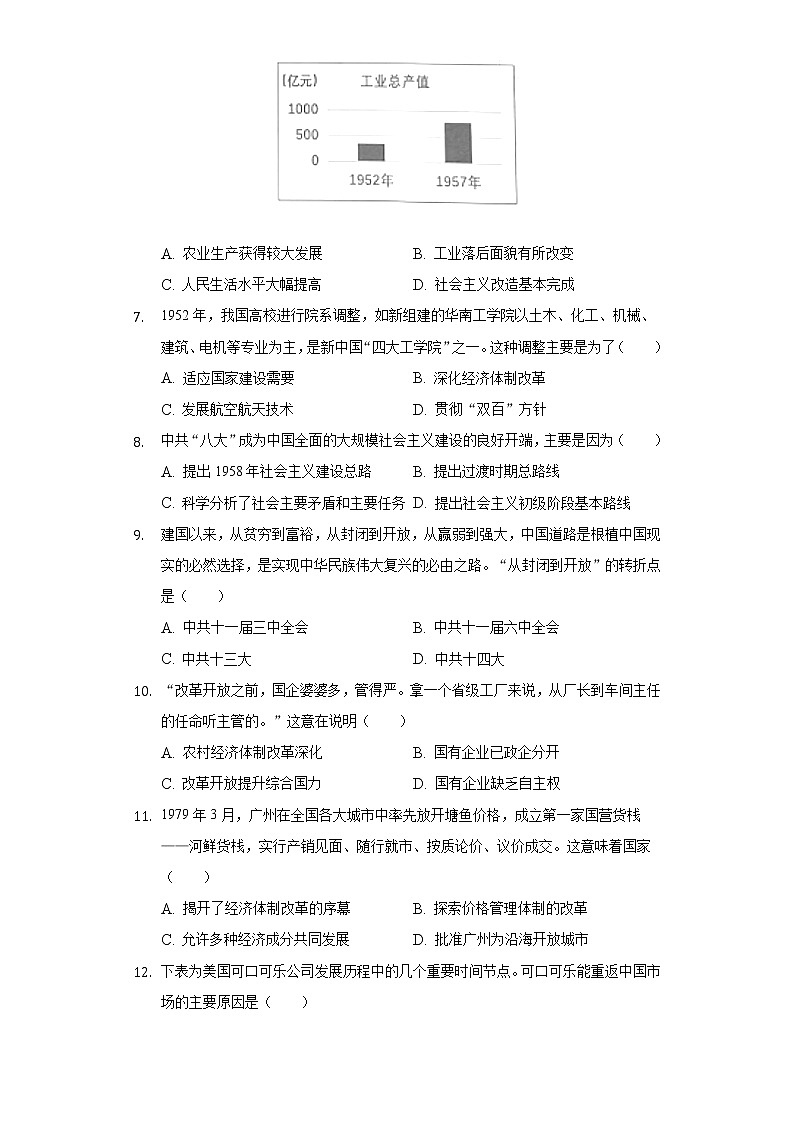
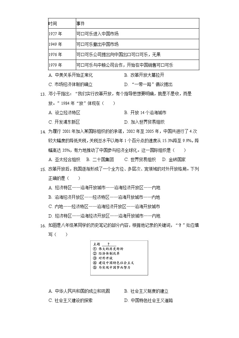
2021-2022学年广东省广州市海珠区八年级(下)期末历史试卷(含解析):
这是一份2021-2022学年广东省广州市海珠区八年级(下)期末历史试卷(含解析),共19页。试卷主要包含了单选题,材料解析题等内容,欢迎下载使用。