小学六年级下册数学 期末测试卷及参考答案【满分必刷】
展开
这是一份小学六年级下册数学 期末测试卷及参考答案【满分必刷】,共8页。试卷主要包含了-3℃比0℃,海拔155米比-28米高,下列说法中错误的是,42÷%,六年级%,375等内容,欢迎下载使用。
1.-3℃比0℃( )。
A.高3℃ B.低3℃ C.不能比较
2.求做一个圆柱形茶叶罐需要多少硬纸板是求( )。
A.圆柱的侧面积 B.圆柱的体积 C.圆柱的表面积
3.海拔155米比-28米高( )。
A.127米 B.183米 C.138米
4.一个圆锥的体积是12立方厘米,底面积是4平方厘米,高是( )厘米。
A.3 B.6 C.9 D.12
5.下列说法中错误的是( )。
A.体重减少2千克记作-2千克,体重增加2千克记作+2千克。
B.上升一定用正数表示,下降一定用负数表示。
C.+6℃和-6℃是一对相反意义的量。
D.商店运来大米10吨,记作+10吨,卖出大米8吨,记作-8吨。
6.如果把一个人的正常体温37℃记为0℃,则体温达到38.5℃应记为( )℃,体温为36.9℃应记为( )℃。
A.1.5;-1 B.0.5;-1 C.+1.5;-0.1 D.+0.5;-0.1
二.判断题(共6题,共12分)
1.圆柱的底面周长扩大2倍,高不变,侧面积也扩大2倍。 ( )
2.比例尺一定,图上距离和实际距离成反比例。 ( )
3.总价一定,单价和数量成正比例。 ( )
4.一个圆锥的体积是9.42dm3,底面半径是3dm,求它的高的算式是:h=9.42÷(3.14×32)×。( )
5.在一幅比例尺是1:10000的地图上,2厘米表示200米。 ( )
6.订阅《科学梦工厂》的总钱数和份数成正比例。 ( )
三.填空题(共9题,共28分)
1.圆柱有( )条高,圆锥有( )条高。
2.把下面各比化成最简单的整数比。
(1)=( ):( )
(2):=( ):( )
3.世界上最高的珠穆朗玛峰比海平面高出8848米,如果这个高度记作+8848米,那么比海平面低155米的新疆吐鲁番盆地的高度应记作________米;海平面的高度记作________米。
4.某连锁店,男女职员比是4:35,有女职员70人,男职员有( )人。
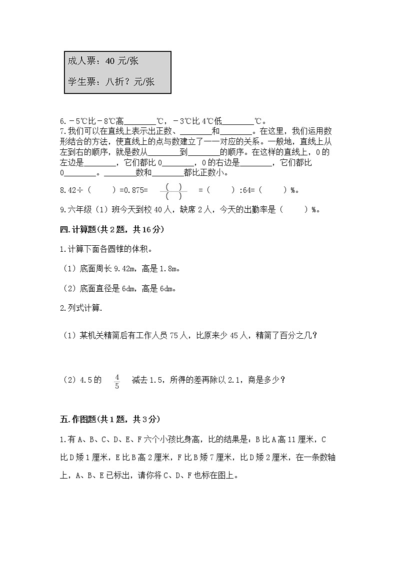
5.新华剧场最新电影信息。
购买学生票实行八折优惠.购买1张学生票比1张成人票节省( )元。
6.-5℃比-8℃高________℃,-3℃比4℃低________℃。
7.我们可以在直线上表示出正数、________和________。在这里,我们运用数形结合的方法,使直线上的点与数建立了一一对应的关系。一般地,直线上从左到右的顺序,就是数从________到________的顺序。在这样的直线上,0的左边是________,它们都比0________,0的右边是________,它们都比0________。________数和________都比正数小。
8.42÷( )=0.875==( ):64=( )%。
9.六年级(1)班今天到校40人,缺席2人,今天的出勤率是( )%。
四.计算题(共2题,共16分)
1.计算下面各圆锥的体积。
(1)底面周长9.42m,高是1.8m。
(2)底面直径是6dm,高是6dm。
2.列式计算.
(1)某机关精简后有工作人员75人,比原来少45人,精简了百分之几?
(2)4.5的减去1.5,所得的差再除以2.1,商是多少?
五.作图题(共1题,共3分)
1.有A、B、C、D、E、F六个小孩比身高,比的结果是:B比A高11厘米,C比D矮1厘米,E比B高2厘米,F比B矮7厘米,比D矮2厘米,在一条数轴上,A、B、E已标出,请你将C、D、F也标在图上。
六.解答题(共6题,共37分)
1.有一桶菜籽油重105千克,第一次取出全部的25%,第二次取出全部的,桶里还剩多少千克菜籽油?
2.银行某窗口某天5分钟内客户存款、取款的流水记录为:存款3000元、取款1000元、取款3000元。为了简化记录,若将客户存款记为正,取款记为负。
(1)请将这5分钟内的存款、取款所对应的简化记录填在下表中。
(2)这5分钟内是存入的款多还是取走的款多?多多少?
3.一个圆柱形水池,在水池内壁和底部都镶上瓷砖,水池内部底面周长25.12m,池深2m,镶瓷砖的面积是多少平方米?
4.如果把甲书架上20%的书搬到乙书架上,那么两个书架上书的本数相等。原来甲书架上书的本数比乙书架上书的本数多百分之几?
5.一根长2米,底面半径是4厘米的圆柱形木段,把它据成同样长的4根圆柱形的木段。表面积比原来增加了多少平方厘米?
6.在生活中,找出三种相关联的量,并写明这三种量在什么情况下成比例关系。
参考答案
一.选择题
1.B
2.C
3.B
4.C
5.B
6.C
二.判断题
1.√
2.×
3.×
4.×
5.√
6.√
三.填空题
1.无数;1
2.(1)3;4 (2)4;3
3.-155;0
4.8
5.8
6.3;7
7.0;负数;小;大;负数;小;正数;大;负数;0
8.48;;56;87.5
9.95.2
四.计算题
1. (1)解:9.42÷3.14÷2=1.5(m)
3.14×1.52×1.8×
=3.14×2.25×0.6
=4.239(立方米)
(2)解:3.14×(6÷2)2×6×
=3.14×9×2
=56.52(立方分米)
2.(1)解:45÷(75+45)
=45÷120
=0.375
=37.5%
答:精简了37.5%。
(2)解:(4.5×﹣1.5)÷2.1
=(3.6﹣1.5)÷2.1
=2.1÷2.1
=1
答:商是1。
五.作图题
1.解:
六.解答题
1.105×(1﹣25%﹣)
=105×(1﹣25%﹣60%)
=105×15%
=105×0.15
=15.75(千克)
答:桶里还剩下15.75千克菜籽油。
2.(1)解:
(2)解:存入的款是3000元,取走的款是1000+3000=4000元,所以取走的款多,多1000元。
3.解:底面半径:25.12÷3.14÷2=4(m),
3.14×42+25.12×2
=50.24+50.24
=100.48(平方米)
答:镶瓷砖的面积是100.48平方米。
4.解:设原来甲书架上的书为单位“1”。
搬了书后甲=乙,那么都为1×(1-20%)=0.8
原来乙:0.8-(1-0.8)=0.6
原来甲比乙多×100%≈66.7%
答:多66.7%。
×4×6
=301.44(平方厘米)
答:表面积比原来增加了301.44平方厘米。
6.此题答案很多,例如:比例尺一定、图上距离与实际距离。被除数一定,除数和商成反比例关系。工效一定,工作量与工作时间成正比例关系。
相关试卷
这是一份小学六年级下册数学 期末测试卷及参考答案(满分必刷),共6页。试卷主要包含了在直线上,-2在-1的边,-5℃-20℃,如图,两个图形的周长相等,则a,07吨等内容,欢迎下载使用。
这是一份小学六年级下册数学 期末测试卷附参考答案【满分必刷】,共6页。试卷主要包含了解比例,并验算,5 D,一种画册原价每本6,把这面小旗旋转后得到的图形是,5读作,零下5摄氏度写作等内容,欢迎下载使用。
这是一份小学六年级下册数学 期末测试卷附参考答案(满分必刷),共8页。试卷主要包含了下列各题中,哪两种量不成比例,分母一定,分子和分数值等内容,欢迎下载使用。

