


小学六年级下册数学 期末测试卷(完整版)
展开
这是一份小学六年级下册数学 期末测试卷(完整版),共6页。试卷主要包含了当X、Y互为倒数时,X与Y,48+100等内容,欢迎下载使用。
1.商店里有两款羊毛衫,A款打八折出售,B款打六折出售。买A、B两款羊毛衫,所付的钱相比,( )。
A.A款多 B.B款多 C.无法判断
2.下列形状的纸片中,不能围成圆柱形纸筒的是( )。
A. B. C. D.
3.武汉市某日的气温为-2℃~5℃,这一天武汉市的温差是( )。
A.3℃ B.-3℃ C.7℃ D.-7℃
4.把一个面积是72cm2 的长方形按1∶2缩小,缩小后的长方形的面积是( )。
A.18cm2 B.36cm2 C.72cm2 D.144cm2
5.当X、Y互为倒数时,X与Y( )。
A.成正比例 B.成反比例 C.不成比例
6.2018年1月1日零点,北京、上海、重庆、宁夏的气温分别是-4℃、5℃、6℃、-8℃,当时这四个城市中,气温最低的是( )。
A.北京 B.上海 C.重庆 D.宁夏
二.判断题(共6题,共12分)
1.今年的产量比去年增加了15%,今年的产量就相当于去年的115%。( )
2.车轮的直径一定,车轮的转数和它前进的距离成正比例。 ( )
3.直线上0右边的数是正数,0左边的数是负数。 ( )
4.0可以看成正数,也可以看成负数。 ( )
5.把一个三角形按2∶1放大后,它每个角的度数、每条边的长度都要扩大到原来的2倍。 ( )
6.圆柱的侧面展开后只能是一个长方形。 ( )
三.填空题(共9题,共15分)
1.一根长20厘米的圆钢,分成一样长的两段,表面积增加20cm2,原钢材的体积是( )cm3。
2.一次数学测验全班平均95分,小明考了98分,张老师记作+3分.小亮考了91分,那么张老师记作________分。
3.老人手机原价350元,现价打8折,现价比原价便宜( )元。
4.一套“红豆”西服进价800元,标价1200元,如果按标价打九折出售,实际能赚( )元。
5.六一班进行体育达标检测,达标的同学有46人,未达标的有4人,达标人数与未达标人数的最简整数比是( ):( ),未达标人数占全班人数的 。
6.某钟面时针长15厘米,分针长18厘米,一昼夜时针与分针尖端所走路程的比是( )。
7.某班有男生25人,女生20人,女生人数与全班人数的比是( ):( )。
8.如果把平均成绩记作0分,+9分表示比平均成绩高9分,那么-18分表示比平均成绩________18分,比平均成绩少2分,记作________。
9.________既不是正数也不是负数;零下2℃记作________℃。
四.计算题(共2题,共14分)
1.求未知数x。
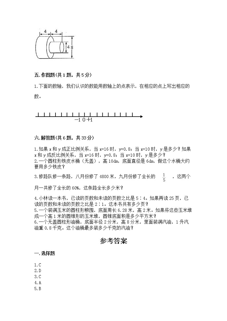
2.如图是一种钢制的配件(图中数据单位:cm),请计算它的表面积和体积。
( π 取3.14)
五.作图题(共1题,共5分)
1.下面的数轴,我们认识的数能用数轴上的点表示,在相应的点上写出相应的数。
六.解答题(共6题,共33分)
1.如果x和y成正比例关系,当x=16时,y=0.8;当x=10时,y是多少?如果x和y成反比例关系,当x=16时,y=0.8;当x=10时,y是多少?
2.一个圆柱形铁皮水桶(无盖),高10dm,底面直径是6dm,做这个水桶大约要用多少铁皮?
3.修路队修一条路,八月份修了4800米,九月份修了全长的,这两个月一共修了全长的60%,这条路全长多少米?
4.小林读一本书,已读的页数和未读的页数之比是5∶4。如果再读25页,已读的页数和未读的页数之比是2∶1。这本书共有多少页?
5.一个装满玉米的圆柱形粮囤,底面周长6.28米,高2米。如果将这些玉米堆成一个高1米的圆锥形的玉米堆,圆锥底面积是多少平方米?
6.一个无盖圆柱形油桶,底面半径2分米,高8分米,里面装满汽油,1升汽油重0.8千克。这个油桶最多装多少千克的汽油?
参考答案
一.选择题
1.C
2.D
3.C
4.A
5.B
6.D
二.判断题
1.√
2.√
3.√
4.×
5.×
6.×
三.填空题
1.200
2.-4
3.70
4.280
5.23;2;
6.5:72
7.4;9
8.少;-2分
9.0;-2
四.计算题
1.(1)0.4(2)5(3)14(4)36
2.解:3.14×4×4×2=100.48(cm2)
3.14×8×4=100.48(cm2)
3.14×4×4=50.24(cm2)
配件的表面积=100.48+100.48+50.24=251.2(cm2);
3.14×22×4=200.96(cm3)
3.14×22×4=50.24(cm3)
配件的体积=200.96+50.24=251.2(cm3)。
五.作图题
1.如下:
六.解答题
1.解:①16:0.8=10:y
16y=0.8×10
16y÷16=8÷16
y=0.5
答:如果x和y成正比例关系,当x=16时,y=0.8;当x=10时,y是0.5。
②10y=16×0.8
10y÷10=12.8÷10
y=1.28
答:如果x和y成反比例关系,当x=16时,y=0.8;当x=10时,y是1.28。
×6×10+3.14×(6÷2)2
=18.84×10+3.14×9
=188.4+28.26
=216.66(平方分米)
答:做这个水桶大约要用铁皮216.66平方分米。
3.4800÷(60%-)=12000(米)
答:这条路全长12000米。
4.25÷(-)=225(页) 答:这本书共有225页。
5.圆柱的体积:
3.14×(6.28÷2÷3.14)×2
=3.14×1×2
=6.28(立方米)
圆锥的底面积:
6.28×3÷1=18.84(平方米)
答:圆锥的底面积是18.84平方米。
6.油桶的容积:3.14×2×8=100.48(dm)=100.48(L)油桶装汽油的重量: 100.48×0.8=80.384(千克)
答:这个油桶最多装80.384千克的汽油。
相关试卷
这是一份小学六年级下册数学 期末测试卷完整版,共6页。试卷主要包含了低于正常水位0,02 B,一袋面粉的质量标准是“25±0,甲数和乙数的比是9等内容,欢迎下载使用。
这是一份小学六年级下册数学 期末测试卷精品【完整版】,共6页。试卷主要包含了把一根长1米,底面积为3,下面的数与0最接近的一个数是,15等内容,欢迎下载使用。
这是一份小学六年级下册数学 期末测试卷【完整版】,共7页。试卷主要包含了小于3的整数有个,下列各题中,哪两种量不成比例,甲、乙两人各买一本相同的书,24+100等内容,欢迎下载使用。
