


小学六年级下册数学 期末测试卷含答案【b卷】
展开
这是一份小学六年级下册数学 期末测试卷含答案【b卷】,共8页。试卷主要包含了2元,想一想,填一填,如图,两个图形的周长相等,则a,5÷7==等内容,欢迎下载使用。
1.下面各数中,最接近0的数是多少?( )
A.+3 B.-2 C.4
2.有s、t、v三个相关联的量,并有=v,当v一定时,s与t( )。
A.成正比例 B.成反比例 C.不成比例
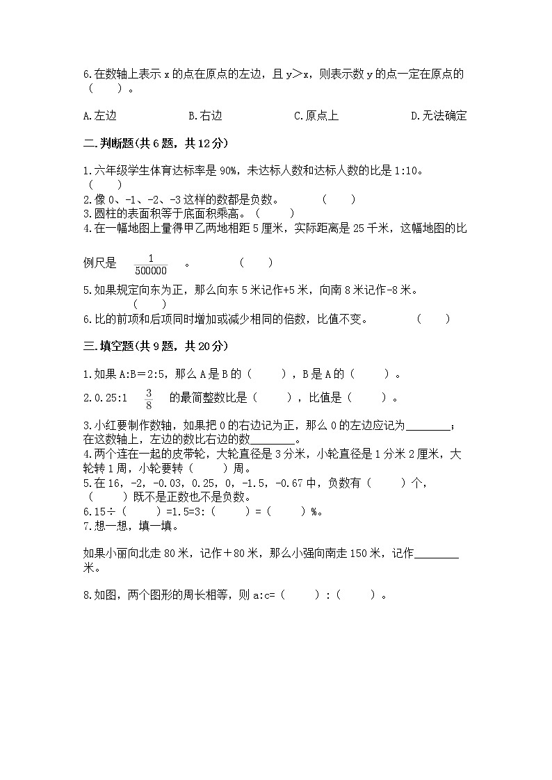
3.如图所示,圆锥的高是圆柱高的,底面积相等,圆柱的体积是圆锥体积的( )。
A.20倍 B. C.8倍 D.27倍
4.某商场将一种商品按标价的九折售出,仍可获利10%。若此商品的标价为33元,那么该商品的进价为( )。
A.27元 B.29元 C.30.2元
5.如果A×2=B÷3,那么A∶B=( )。
A.2∶3 B.6∶1 C.1∶6
6.在数轴上表示x的点在原点的左边,且y>x,则表示数y的点一定在原点的( )。
A.左边 B.右边 C.原点上 D.无法确定
二.判断题(共6题,共12分)
1.六年级学生体育达标率是90%,未达标人数和达标人数的比是1:10。( )
2.像0、-1、-2、-3这样的数都是负数。 ( )
3.圆柱的表面积等于底面积乘高。( )
4.在一幅地图上量得甲乙两地相距5厘米,实际距离是25千米,这幅地图的比例尺是。 ( )
5.如果规定向东为正,那么向东5米记作+5米,向南8米记作-8米。 ( )
6.比的前项和后项同时增加或减少相同的倍数,比值不变。 ( )
三.填空题(共9题,共20分)
1.如果A:B=2:5,那么A是B的( ),B是A的( )。
:1的最简整数比是( ),比值是( )。
3.小红要制作数轴,如果把0的右边记为正,那么0的左边应记为________;在这数轴上,左边的数比右边的数________。
4.两个连在一起的皮带轮,大轮直径是3分米,小轮直径是1分米2厘米,大轮转1周,小轮要转( )周。
5.在16,-2,-0.03,0.25,0,-1.5,-0.67中,负数有( )个,( )既不是正数也不是负数。
6.15÷( )=1.5=3:( )=( )%。
7.想一想,填一填。
如果小丽向北走80米,记作+80米,那么小强向南走150米,记作________米。
8.如图,两个图形的周长相等,则a:c=( ):( )。
9.5÷7==( ):42
四.计算题(共2题,共10分)
1.计算下列图形的体积。
(1) (2)
2.解比例。
五.作图题(共1题,共6分)
1.根据下面的描述,在平面图上标出各场所的位置。
①乐乐家在电视塔的北偏东30°方向1km处。
②商场在电视塔的南偏西45°方向1500m处。
六.解答题(共6题,共35分)
1.下表是我国几个城市某年春节时的平均气温。
(1)把这些气温从高到低排列为:________
(2)从这个表中你知道了些什么?
2.小兵和小明进行智力竞赛,答对记+1分,答错记-1分。看一看下表,说一说谁的成绩好,他们分别答错了哪几题。
3.下图是根据乐乐今天的早餐制作的统计图。
(1)乐乐今天的早餐是按怎样的比搭配的?如果乐乐今天早餐吃了50克鸡蛋,则他早餐一共吃了多少克食物?
(2)乐乐的妈妈按同样的比大约吃了420克早餐,算算妈妈今天的早餐中各种食物大约分别吃了多少?
4.某水果店新进一批水果,其中苹果占新进水果总量的30%,香蕉占40%,已知这两种水果共70kg,这批水果的总量是多少?
5.在一次捐款活动中,实验小学五年级学生共捐款560元,比四年级多捐40%,六年级学生比五年级少捐。四、六年级学生各捐款多少元?
6.一个底面直径为20厘米的圆柱形容器里,盛有一些水。把一个底面半径为3厘米的圆锥形铅锤完全浸没在水中,水面上升0.3厘米,这个铅锤的高是多少厘米?
参考答案
一.选择题
1.B
2.A
3.B
4.A
5.C
6.D
二.判断题
1.×
2.×
3.×
4.√
5.×
6.√
三.填空题
1.;
2.2:11;
3.负;小
4.2.5
5.4;0
6.10;2;150
7.-150
8.5;6
9.;30
四.计算题
1.(1)3.14×3×8
=3.14×9×8
=28.26×8
=226.08(cm)
(2)4÷2=2(cm)
3.14×2×4.5÷3
=3.14×4×4.5÷3
=12.56×1.5
=18.84(cm)
2.x=;x=1.5;x=1.5;x=
五.作图题
1.如图:
六.解答题
1.(1)26℃>23℃>-6℃>-8℃>-15℃>-23℃ (2)由北到南温度越来越高。
2.解:小兵4正1负,答对4题,答错1题;小明3正2负,答对3题,答错2题
答:小兵成绩好,小兵错了第3题,小明错了第2题、第3题。
3.(1)解:20%:30%:50%=2:3:5
50÷2×(2+3+5)=250(克)
答:乐乐今天的早餐的搭配比例是2:3:5;如果乐乐今天早餐吃了50克鸡蛋,则他早餐一共吃了250克食物。
(2)解:2+3+5=10
鸡蛋:420×=84(克)
面包:420×=126(克)
牛奶:420×=210(克)
答:妈妈今天的早餐中,牛奶210克,面包126克,鸡蛋84克。
4.70÷(30%+40%)
=70÷70%
=100(kg)
答: 这批水果的总量是100kg。
5.四年级:560÷(1+40%)=400(元)
六年级:560×(1-)=480(元)
答:四年级捐款400元,六年级捐款480元。
×(20÷2)2×0.3÷÷(3.14×32)=10(厘米)
答:这个铅锤的高是10厘米。
相关试卷
这是一份小学六年级下册数学 期末测试卷含答案(培优b卷),共8页。试卷主要包含了9x-=0,x和y成,下面的数最大的是,把一个底面周长是9,圆锥的体积一定,它的底面积和高,将 ,甲、乙两个数的比是8,A的等于B的4倍,则A,5×=50等内容,欢迎下载使用。
这是一份小学六年级下册数学 期末测试卷含答案(b卷),共7页。试卷主要包含了能和2,4,6组成比例的数是,把一段长1米,侧面积18,A的等于B的4倍,则A,一个鱼塘按5,5,等内容,欢迎下载使用。
这是一份小学六年级下册数学 期末测试卷含答案【培优b卷】,共6页。试卷主要包含了小洋家客厅长5米,宽3,1 B,圆锥的侧面展开图是一个等内容,欢迎下载使用。
