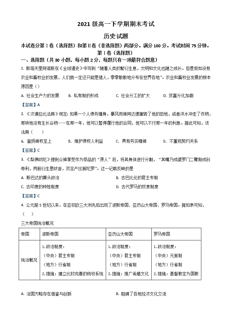
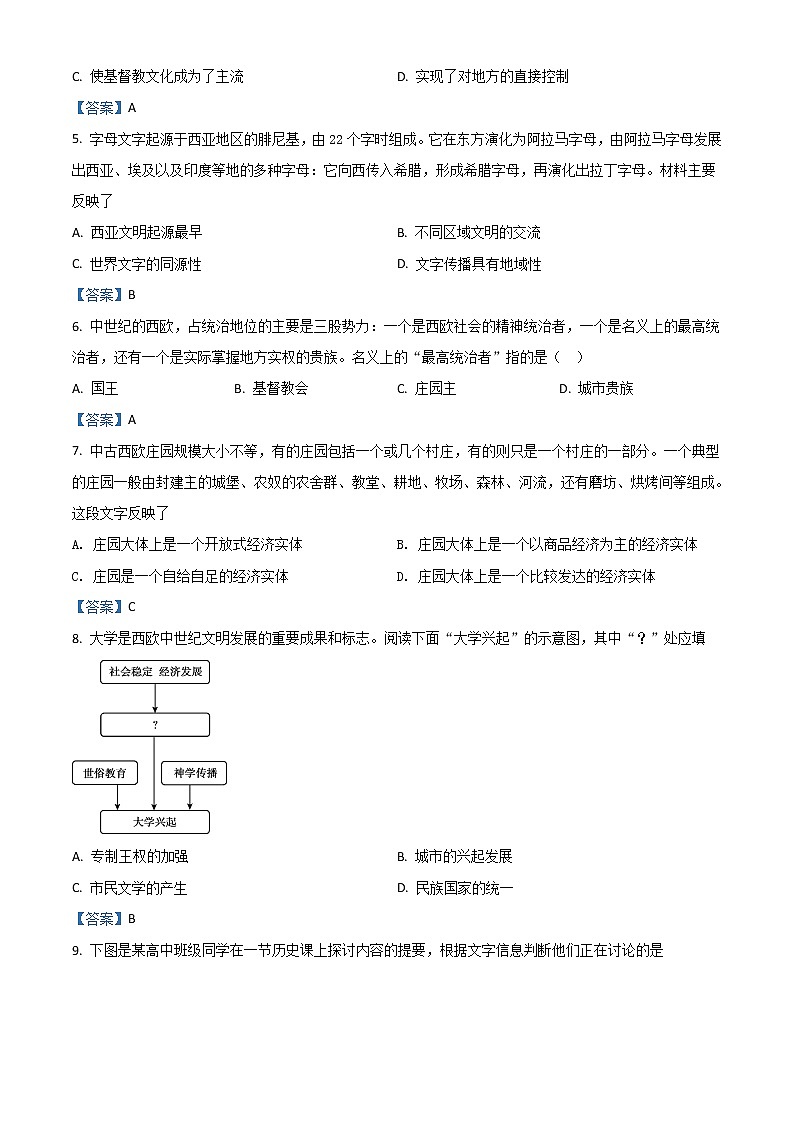
还剩10页未读,
继续阅读
所属成套资源:2022合肥六中高一下学期期末考试及答案(九科)
成套系列资料,整套一键下载
- 2022合肥六中高一下学期期末考试数学含答案 试卷 4 次下载
- 2022合肥六中高一下学期期末考试政治含答案 试卷 2 次下载
- 2022合肥六中高一下学期期末考试生物含答案 试卷 3 次下载
- 2022合肥六中高一下学期期末考试物理含答案 试卷 3 次下载
- 2022合肥六中高一下学期期末考试化学含解析 试卷 5 次下载
2022合肥六中高一下学期期末考试历史含答案
展开
这是一份2022合肥六中高一下学期期末考试历史含答案,共13页。试卷主要包含了选择题,非选择题》等内容,欢迎下载使用。
相关试卷
2023合肥合肥一中高一下学期期末考试历史试题含答案:
这是一份2023合肥合肥一中高一下学期期末考试历史试题含答案,文件包含安徽省合肥市合肥第一中学2022-2023学年高一下学期期末考试历史试题docx、安徽省合肥市合肥第一中学2022-2023学年高一下学期期末考试历史试题答案pdf等2份试卷配套教学资源,其中试卷共6页, 欢迎下载使用。
2020合肥庐江县高一下学期期末考试历史试题扫描版含答案:
这是一份2020合肥庐江县高一下学期期末考试历史试题扫描版含答案,文件包含安徽省合肥市庐江县2019-2020学年高一下学期期末考试历史试题pdf、安徽省合肥市庐江县2019-2020学年高一下学期期末考试历史答案pdf等2份试卷配套教学资源,其中试卷共7页, 欢迎下载使用。
安徽省合肥市第一中学、第六中学2021-2022学年高一下学期期末考试历史试题:
这是一份安徽省合肥市第一中学、第六中学2021-2022学年高一下学期期末考试历史试题,文件包含历史答案docx、历史试卷docx等2份试卷配套教学资源,其中试卷共12页, 欢迎下载使用。

