



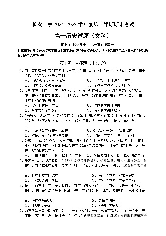
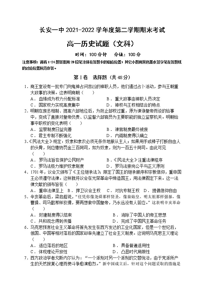
陕西省西安市长安区第一中学2021-2022学年高一下学期期末考试历史(文科)试题
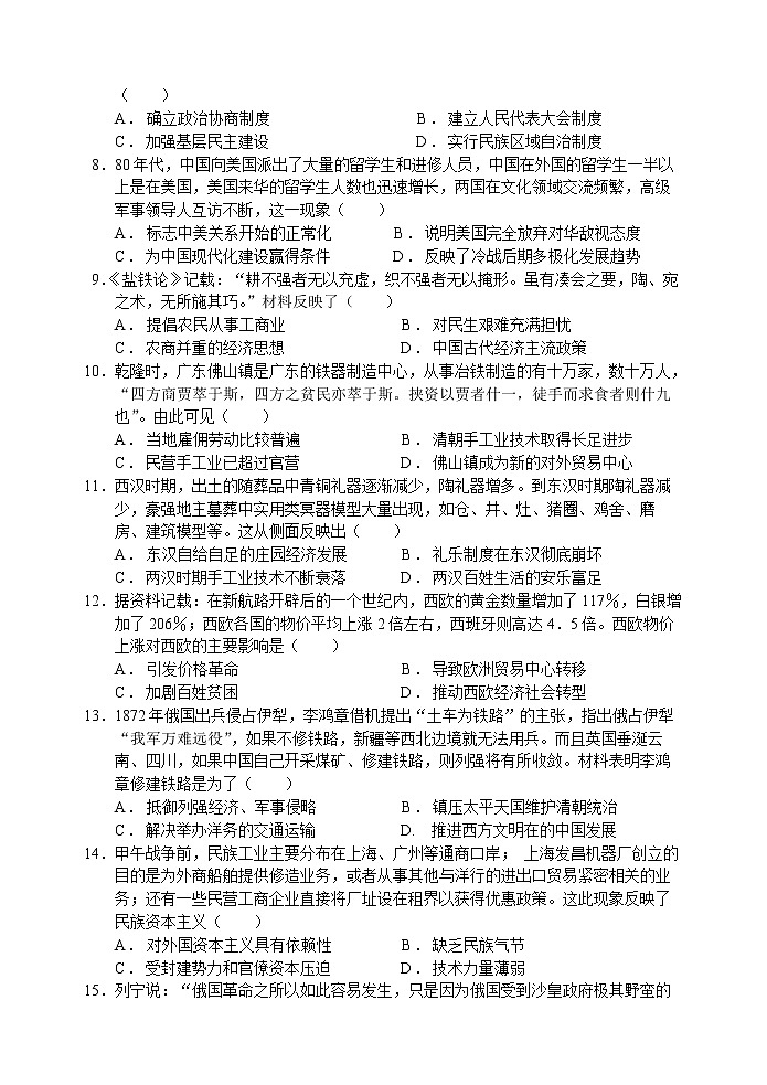
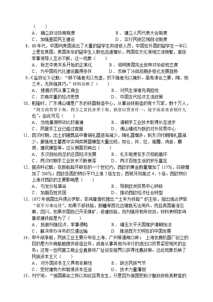
展开一、选择题(每题2分,共48分)
25.(1)原因:亚非新独立民族国家的自主意识的觉醒;亚非新独立民族国家受到美苏争霸的威胁;亚非国家保持民族独立和发展经济的需要。(3分)
(2)背景:十一届三中全会的召开,党的工作中心的转移;世界经济全球化和政治多极化趋势的加强。(4分)相同:都体现了不与大国结盟的外交独立自主性;都以维护世界和平和独立、发展经济为目标;都有利于推动世界多极化的发展。(任意两点4分)
26.(1)特点:强化对工商业的控制;集中于生产与流通领域的管控;(2分);影响:缓解了财政危机;打击了地方富豪,强化了中央集权;一定程度遏制了土地兼并,促进自耕农的发展;不利于工商业的健康发展。(任意三点6分)
(2)原因:唐宋以来商品经济的发展;宋代统治者财政意识的转变。(2分)
意义:促进宋代社会经济的发展;有利于民间商人阶层的崛起;促进商品流通,活跃市场;有利于吸引商业资本;增加国家的商税收入。(任意三点6分)
27.(1)原因:世界性经济危机的爆发;世界经济联系的加强;英国长期奉行自由放任的政策。(3分)特点:通过立法干预市场;手段多样;以促进农产品价格稳定为目的。(3分)
(2)影响:促进了经济恢复和发展;有利于人民生活的改善;有利于缓和社会矛盾;留下了经济滞涨的风险(6分)
28.(1)内容:实行金本位制;美元与黄金比价固定,各国货币与美元比价固定。(2分)
评价:为世界货币关系提供了统一的标准和基础,有利于维持战后世界货币体系的正常运转;有利于世界经济朝体系化、制度化和全球化方向发展。但这一体系加强了美国在国际金融领域的特权和支配地位,为其全球称霸创造了条件。(6分)
(2)新特点:国际货币出现多元化趋势。(1分)
原因:旧的国际货币体系已不适应国际形势的发展;多极化趋势的加强;改革开放促使中国综合国力的增强;中国为维护国家利益和构建人类命运共同体不断努力。(4点4分)
题号
1
2
3
4
5
6
7
8
9
10
答案
D
C
C
B
C
C
A
C
D
A
题号
11
12
13
14
15
16
17
18
19
20
答案
A
D
A
A
D
B
B
B
C
C
题号
21
22
23
24
答案
D
A
A
C
精品解析:陕西省西安市长安区第一中学2022-2023学年高一下学期期末考试历史试题(解析版): 这是一份精品解析:陕西省西安市长安区第一中学2022-2023学年高一下学期期末考试历史试题(解析版),共16页。试卷主要包含了选择题,非选择题等内容,欢迎下载使用。
陕西省西安市长安区第一中学2022-2023学年高一下学期期末考试历史试题: 这是一份陕西省西安市长安区第一中学2022-2023学年高一下学期期末考试历史试题,文件包含陕西省西安市长安区第一中学2022-2023学年高一下学期期末考试历史试题docx、高一历史期末试题答案docx等2份试卷配套教学资源,其中试卷共11页, 欢迎下载使用。
2021-2022学年陕西省西安市长安区第一中学高二下学期期末考试历史试题含解析: 这是一份2021-2022学年陕西省西安市长安区第一中学高二下学期期末考试历史试题含解析,共21页。试卷主要包含了选择题,非选择题等内容,欢迎下载使用。