


新高考化学一轮总复习练9第四章第9讲海水中的重要非金属元素海水资源的开发利用含解析
展开第四章 非金属及其化合物
第9讲 海水中的重要非金属元素 海水资源的开发利用
A组 基础必做题
1.(2022·河北衡水高三检测)(双选)向下列溶液中通入氯气,现象和结论描述正确的是( AB )
A.品红溶液:红色褪去,加热该褪色溶液,仍无色;次氯酸具有漂白性
B.紫色石蕊溶液:先变红,后褪色;氯气与水反应生成盐酸和次氯酸
C.含酚酞的氢氧化钠溶液:红色褪去;氯气只作氧化剂
D.硫化钠溶液:溶液变浑浊;氯气作还原剂
[解析] A项,氯气与水反应生成的次氯酸具有漂白性,能使品红溶液褪色,且加热已褪色的溶液,溶液不会恢复原来的颜色,正确;B项,氯气与水反应生成盐酸和次氯酸,盐酸使紫色石蕊溶液变红,次氯酸具有漂白性,能使变红的石蕊溶液褪色,正确;C项,氯气和NaOH溶液反应生成氯化钠、次氯酸钠和水,其中,氯气既作氧化剂,又作还原剂,次氯酸钠的漂白性和溶液碱性的减弱均会使溶液的红色褪去,错误;D项,Cl2+Na2S===2NaCl+S↓,溶液变浑浊,氯气作氧化剂,错误。
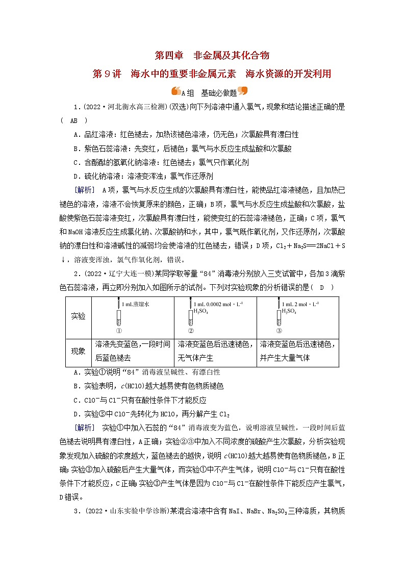
2.(2022·辽宁大连一模)某同学取等量“84”消毒液分别放入三支试管中,各加3滴紫色石蕊溶液,再立即分别加入如图所示的试剂。下列对实验现象的分析错误的是( D )
实验 | |||
现象 | 溶液先变蓝色,一段时间后蓝色褪去 | 溶液变蓝色后迅速褪色,无气体产生 | 溶液变蓝色后迅速褪色,并产生大量气体 |
A.实验①说明“84”消毒液呈碱性、有漂白性
B.实验表明,c(HClO)越大越易使有色物质褪色
C.ClO-与Cl-只有在酸性条件下才能反应
D.实验③中ClO-先转化为HClO,再分解产生Cl2
[解析] 实验①中加入石蕊的“84”消毒液变为蓝色,说明溶液呈碱性,一段时间后蓝色褪去说明具有漂白性,A正确;实验②③中加入不同浓度的硫酸产生次氯酸,分析实验现象发现加入硫酸的浓度越大,蓝色褪去的越快,说明c(HClO)越大越易使有色物质褪色,B正确;实验③加入硫酸后产生大量气体,而实验①中不产生气体,说明ClO-与Cl-只有在酸性条件下才能反应,C正确;实验③产生气体是因为ClO-与Cl-在酸性条件下能反应产生氯气,D错误。
3.(2022·山东实验中学诊断)某混合溶液中含有NaI、NaBr、Na2SO3三种溶质,其物质的量均为1 mol,向混合溶液中通入一定量的氯气。下列说法正确的是( B )
A.将溶液蒸干最多可以得到4 mol NaCl
B.将溶液蒸干并灼烧,得到的固体可能是NaCl、NaBr、Na2SO4
C.向溶液中滴加KI淀粉溶液,溶液变蓝,则氯气一定过量
D.若通入氯气的体积为11.2 L(标准状况),反应的离子方程式为2I-+Cl2===I2+2Cl-
[解析] 反应后溶液中溶质为NaCl、Na2SO4、HCl,因此溶液蒸干后最多得到2 mol NaCl,故A错误;还原性:SO>I->Br-,当氯气把SO、I-全部氧化时,再将溶液蒸干后得到的固体为NaCl、NaBr、Na2SO4,故B正确;还原性SO>I->Br-,当加入KI淀粉溶液,溶液变蓝,说明有I2产生,氯气不一定过量,故C错误;氯气先氧化Na2SO3,发生反应的化学方程式为Na2SO3+Cl2+H2O===Na2SO4+2HCl,通入标准状况下的Cl2 11.2 L时,消耗Na2SO3的物质的量为0.5 mol,Na2SO3没有被完全氧化,因此I-没有被氧化,D错误。
4.海洋是一座巨大的化学资源宝库,如图是从海水中提取若干种化学物质的流程图,则下列说法正确的是( B )
已知:MgCl2·6H2O受热生成Mg(OH)Cl和HCl气体等,应在氯化氢气流中加热。
A.除去粗盐中的SO、Ca2+、Mg2+、Fe3+等杂质,①中加入试剂的顺序为Na2CO3溶液→NaOH溶液→BaCl2溶液→过滤后加盐酸
B.②中包含制取MgCl2溶液、无水MgCl2及电解熔融状态的MgCl2几个阶段
C.③④⑤中溴元素均被氧化
D.蒸馏法是技术最成熟也是最具发展前景的海水淡化方法
[解析] A项题给试剂不能除去钡离子,加入药品的正确顺序可为BaCl2溶液→NaOH溶液→Na2CO3溶液→过滤后加盐酸,故A错误;B项第②步,氢氧化镁先与HCl反应生成氯化镁溶液,浓缩结晶得到MgCl2·6H2O,再在HCl气流中加热得到无水氯化镁,电解熔融氯化镁制取Mg,故B正确;C项第③步中溴离子被氧化为溴单质,第④步中Br2被还原为Br-,第⑤步中溴离子被氧化为溴单质,故C错误;D项从海水蒸馏可得蒸馏水,但消耗能源多,该技术不最具发展前景,故D错误。
5.(2022·锦州模拟)某学习小组设计以下五个实验探究氯水的成分,请根据下表回答问题:
实验 序号 | 实验方法 | 实验现象 | 结论 |
① | 将氯水滴加到AgNO3溶液中 | 生成白色沉淀 |
|
② | 将氯水滴加到含有酚酞的NaOH溶液中 |
|
|
③ |
| 淀粉KI试纸变蓝色 | 氯水中含有Cl2 |
④ | 将足量的氯水滴加到Na2CO3溶液中 |
| 氯水中含有H+ |
⑤ | 将SO2气体通入氯水中 | 浅黄绿色逐渐消失 |
|
(1)实验①得出的结论是__氯水中含有Cl-__。
(2)指出实验②和实验④中的“实验现象”:
②__溶液褪色__,
④__有气泡冒出__。
(3)实验③中“实验方法”的具体操作过程是__取一片淀粉KI试纸,置于表面皿或玻璃片上,用洁净的玻璃棒蘸取氯水,滴在试纸上__。
(4)实验⑤中的结论是__氯水中含有Cl2__,对应的化学反应方程式为__SO2+Cl2+2H2O===H2SO4+2HCl__。
[解析] (1)氯水中存在:Cl2+H2OH++Cl-+HClO,可用AgNO3溶液检验Cl-的存在。(2)氯水中含有Cl2、HCl、HClO,中和反应和HClO的漂白性均可使含有酚酞的NaOH溶液褪色,HCl可以和Na2CO3反应生成CO2。(3)氯水中的Cl2能将KI中的I-氧化成I2,I2使淀粉变蓝色。(4)新制氯水中含有Cl2,能与SO2发生反应:Cl2+SO2+2H2O===H2SO4+2HCl。
6.(2022·山东泰安第一实验学校月考)如图是实验室制备氯气并进行一系列相关实验的装置(夹持装置已略)
(1)制备氯气选用的试剂为漂粉精固体和浓盐酸,则相关反应的化学方程式为__Ca(ClO)2+4HCl(浓)===CaCl2+2Cl2↑+2H2O__。
(2)装置B中饱和食盐水的作用是__除去Cl2中的HCl__;同时装置B也是安全瓶,监测实验进行时装置C是否发生堵塞,请写出发生堵塞时装置B中的现象:__长颈漏斗中液面上升,形成水柱__。
(3)装置C的实验目的是验证氯气是否具有漂白性,为此装置C中Ⅰ、Ⅱ、Ⅲ处依次放入__d__(填字母)。
| a | b | c | d |
Ⅰ | 干燥的 有色布条 | 干燥的 有色布条 | 湿润的 有色布条 | 湿润的 有色布条 |
Ⅱ | 碱石灰 | 硅胶 | 浓硫酸 | 无水氯化钙 |
Ⅲ | 湿润的 有色布条 | 湿润的 有色布条 | 干燥的 有色布条 | 干燥的 有色布条 |
(4)设计装置D、E的目的是比较氯、溴、碘的非金属性。当向D装置中缓缓通入一定量氯气时,可以看到无色溶液逐渐变为__橙黄__色,说明氯的非金属性强于溴。
(5)打开活塞,将装置D中少量溶液加入装置E中,振荡后静置。观察到的现象是__装置E中液体分为两层,上层(苯层)为紫红色__。
[解析] (1)次氯酸钙与浓盐酸反应生成氯化钙、氯气与水,反应的化学方程式为Ca(ClO)2+4HCl(浓)===CaCl2+2Cl2↑+2H2O。(2)浓盐酸易挥发,反应制取的氯气中含有HCl,装置B中饱和食盐水的作用是除去Cl2中的HCl;若装置C发生堵塞,装置B中的压强会增大,长颈漏斗中液面上升,形成水柱。(3)验证氯气是否具有漂白性,要对比验证干燥氯气和湿润氯气有无漂白性,因此Ⅰ处应为湿润的有色布条,Ⅱ处应为干燥剂,Ⅲ处应为干燥的有色布条,U形管中应用固体干燥剂,故d符合。(4)当向装置D中缓缓通入少量氯气时,可以看到无色溶液逐渐变为橙黄色,发生反应:Cl2+2NaBr===2NaCl+Br2。(5)打开活塞,将装置D中含Br2的少量溶液加入装置E中,发生反应:Br2+2KI===2KBr+I2,碘单质溶于苯,呈紫红色,振荡后静置,观察到的现象是装置E中液体分为两层,上层(苯层)为紫红色。
B组 能力提升题
7.下列说法正确的是( B )
A.向久置的氯水中滴入石蕊溶液,溶液先变红后褪色
B.欲除去Cl2中少量HCl气体,可将此混合气体通过盛饱和食盐水的洗气瓶
C.过量的铁丝在Cl2中剧烈燃烧,反应生成FeCl2和FeCl3
D.实验室用MnO2和浓盐酸加热法制Cl2时,若有14.6 g HCl参加反应,则可制得3.55 g Cl2
[解析] 久置氯水主要成分为盐酸,滴入紫色石蕊溶液,溶液变红,但不褪色,而新制氯水中滴入石蕊溶液,溶液先变红后褪色,A项错误;Cl2在饱和食盐水中溶解度很小,但HCl易溶,故可用饱和食盐水除去Cl2中混有的HCl杂质,B项正确;铁丝在Cl2中燃烧只能生成FeCl3,C项错误;根据MnO2+4HCl(浓)MnCl2+2H2O+Cl2↑可知,14.6 g HCl参加反应,可生成7.1 g Cl2,且 MnO2与稀盐酸不反应,D项错误。
8.ClO2是一种极易溶于水且几乎不与冷水反应的黄绿色气体(沸点11 ℃),实验室制备纯净ClO2溶液的装置如图所示:
已知下列反应:NaClO3+HCl―→NaCl+ClO2+Cl2+H2O;NaClO2+HCl―→NaCl+ClO2+H2O;NaClO2+Cl2―→NaCl+ClO2(均未配平)。
下列说法正确的是( C )
A.a中通入的N2可用CO2或SO2代替
B.b中NaClO2可用饱和食盐水代替
C.c中广口瓶最好放在冰水浴中冷却
D.d中吸收尾气后只生成一种溶质
[解析] 根据实验装置和反应方程式可知,a中用盐酸和NaClO3反应制取ClO2,由于制取的ClO2中混有Cl2和HCl杂质,b装置可吸收Cl2和HCl,再用c中的蒸馏水吸收ClO2,获得纯净ClO2溶液,d中NaOH溶液进行尾处理。a中通入的N2可将a中产生的ClO2等气体吹出并进入后续装置继续实验,SO2具有还原性,可将ClO2、NaClO3等物质还原,A项错误;b中换成饱和食盐水只能吸收HCl,不能吸收Cl2,B项错误;根据题中信息可知c中广口瓶最好放在冰水浴中冷却,有利于吸收ClO2,C项正确;d中NaOH和ClO2发生歧化反应生成NaCl和NaClO3,产物至少两种,D项错误。
9.某同学用下列装置制备并检验Cl2的性质。下列说法正确的是( D )
A.甲图中:若MnO2过量,浓盐酸就可被完全消耗
B.乙图中:量筒中发生了加成反应
C.丙图中:生成蓝色的烟
D.丁图中:湿润的有色布条能褪色
[解析] 若MnO2过量,反应一段时间后浓盐酸变为稀盐酸,MnO2与稀盐酸不反应,A错误;甲烷与Cl2发生取代反应,B错误;铜丝与Cl2反应产生棕黄色的烟,C错误;Cl2与水反应生成HClO,能使湿润的有色布条褪色,D正确。
10.(2022·山东枣庄期末,9)实验室中从海带里提取碘的部分流程如图所示,下列说法正确的是( C )
A.步骤①灼烧海带需要用蒸发皿
B.步骤③主要操作为分液
C.步骤④在进行氧化操作时,加入的氧化剂可以是新制氯水、双氧水等
D.步骤⑤可以加入酒精作萃取剂
[解析] 灼烧海带应在坩埚中进行,故A错误;步骤③是从海带灰悬浊液中得到含I-的水溶液,该步骤通过过滤操作达到目的,故B错误;步骤④是I-被氧化成I2,需要加入氧化剂,氧化剂可以是新制氯水、双氧水等,故C正确;酒精易溶于水,不能出现分层,因此从碘水中萃取碘单质,不能使用酒精,故D错误。
11.(2022·山东枣庄三中第二次阶段测试)氯可形成多种含氧酸盐,它们广泛应用于杀菌、消毒及化工领域。实验室中利用如图装置(部分装置省略)制备KClO3和NaClO,探究其氧化还原性质。
回答下列问题:
(1)圆底烧瓶中发生反应的离子方程式为__MnO2+4H++2Cl-Mn2++Cl2↑+2H2O__。
(2)c中发生反应的离子方程式是__Cl2+2OH-===ClO-+Cl-+H2O__,采用冰水浴冷却的目的是__避免生成NaClO3__。
(3)Cl2O为淡棕黄色气体,是次氯酸的酸酐,可由新制的HgO和Cl2反应来制备,该反应为歧化反应(氧化剂和还原剂为同一种物质的反应)。上述制备Cl2O的化学方程式为__2Cl2+HgO===HgCl2+Cl2O__。
(4)ClO2常温下为黄色气体,易溶于水,其水溶液是一种广谱杀菌剂。一种有效成分为NaClO2、NaHSO4、NaHCO3的“二氧化氯泡腾片”,能快速溶于水,逸出大量气泡,得到ClO2溶液。上述过程中,生成ClO2的反应属于歧化反应,每生成1 mol ClO2消耗NaClO2的物质的量为__1.25__mol;产生“气泡”的化学方程式为__NaHCO3+NaHSO4===CO2↑+Na2SO4+H2O__。
[解析] 由题给实验装置图可知,圆底烧瓶中二氧化锰与浓盐酸共热反应制备氯气,浓盐酸具有挥发性,制得的氯气中混有氯化氢气体,将混合气体通入盛有饱和食盐水的装置a中除去氯化氢气体,装置b中氯气与热的氢氧化钾溶液反应生成氯化钾、氯酸钾和水,装置c中氯气与冷氢氧化钠溶液反应生成氯化钠、次氯酸钠和水,装置d中盛有能与氯气反应的碱液或还原性物质吸收未反应的氯气,防止污染环境。(4)由于生成ClO2的反应属于歧化反应,则有关系式5NaClO2~4ClO2~Cl-,由关系式可知生成1 mol ClO2消耗NaClO2的物质的量为1 mol×=1.25 mol。
12.(2022·北京海淀期末)某化学课外兴趣小组为验证卤素单质氧化性的相对强弱,用如图所示装置进行实验(夹持仪器已略去,气密性已检验)。
实验过程:
Ⅰ.打开弹簧夹,打开活塞a,滴加浓盐酸。
Ⅱ.当B和C中的溶液都变为黄色时,夹紧弹簧夹。
Ⅲ.当B中溶液由黄色变为红棕色时,关闭活塞a。
Ⅳ.……
(1)盛放浓盐酸的仪器名称为__分液漏斗__。
(2)在烧瓶内发生反应时,体现浓盐酸的性质为__还原性和酸性__。
(3)验证氯气的氧化性强于碘的实验现象是__湿润的淀粉-KI试纸变蓝__。
(4)B中溶液发生反应的离子方程式是__Cl2+2Br-===Br2+2Cl-__。
(5)浸有NaOH溶液的棉花的作用为__吸收挥发出来的Cl2,防止污染空气__。
(6)为验证溴的氧化性强于碘,过程Ⅳ的操作步骤和现象是__打开活塞b,将少量C中溶液滴入D中,关闭活塞b,取下D振荡,静置后CCl4层变为紫红色__。
(7)过程Ⅲ实验的目的是__确认C的黄色溶液中无Cl2,排除Cl2对溴置换碘实验的干扰__。
[解析] (1)根据装置图可知盛放浓盐酸的仪器为分液漏斗。(2)烧瓶内发生反应:2KMnO4+16HCl(浓)===2KCl+2MnCl2+5Cl2↑+8H2O,HCl中Cl化合价升高的表现出还原性,化合价不变的表现出酸性。(3)A上部湿润的淀粉-KI试纸上发生反应:Cl2+2I-===I2+2Cl-,I2能使淀粉变蓝,由氧化剂的氧化性大于氧化产物的氧化性,可知氧化性:Cl2>I2。(4)因氧化性:Cl2>Br2,溶液B中反应的离子方程式为Cl2+2Br-===Br2+2Cl-。(5)Cl2有毒,浸有NaOH溶液的棉花能吸收挥发出来的Cl2,防止Cl2污染空气。(6)要验证Br2的氧化性强于I2,溶液中应发生反应:Br2+2I-===I2+2Br-,即过程Ⅳ的操作和现象是打开活塞b,将少量C中溶液滴入D中,关闭活塞b,取下D振荡,静置后CCl4层变为紫红色。(7)为验证氧化性:Br2>I2,实验时应避免Cl2的干扰,当B中溶液由黄色变为红棕色时,说明有大量的溴生成,此时应关闭活塞a,否则Cl2过量影响实验结论。
高考化学一轮复习讲练 第9章 第30讲 (含解析): 这是一份高考化学一轮复习讲练 第9章 第30讲 (含解析),共19页。试卷主要包含了乙酸乙酯的制取,糖类、油脂、蛋白质的用途等内容,欢迎下载使用。
高考化学一轮复习讲练 第9章 第29讲 重要的烃 同分异构体 (含解析): 这是一份高考化学一轮复习讲练 第9章 第29讲 重要的烃 同分异构体 (含解析),共25页。试卷主要包含了三种烃的化学性质,烷烃)等内容,欢迎下载使用。
人教版高考化学一轮复习课时练9海水中的重要非金属元素海水资源的开发利用含答案: 这是一份人教版高考化学一轮复习课时练9海水中的重要非金属元素海水资源的开发利用含答案