


山东省潍坊市五年(2018-2022)中考化学真题分题型分层汇编-05实验探究题&计算题
展开
这是一份山东省潍坊市五年(2018-2022)中考化学真题分题型分层汇编-05实验探究题&计算题,共31页。试卷主要包含了为原料,制备纳米零价铁的反应为,小苏打和食盐是厨房中常见物质,化学是一门以实验为基础的科学等内容,欢迎下载使用。
山东省潍坊市五年(2018-2022)中考化学真题分题型分层汇编
05实验探究题&计算题
一.实验探究物质变化的条件和影响物质变化的因素(共3小题)
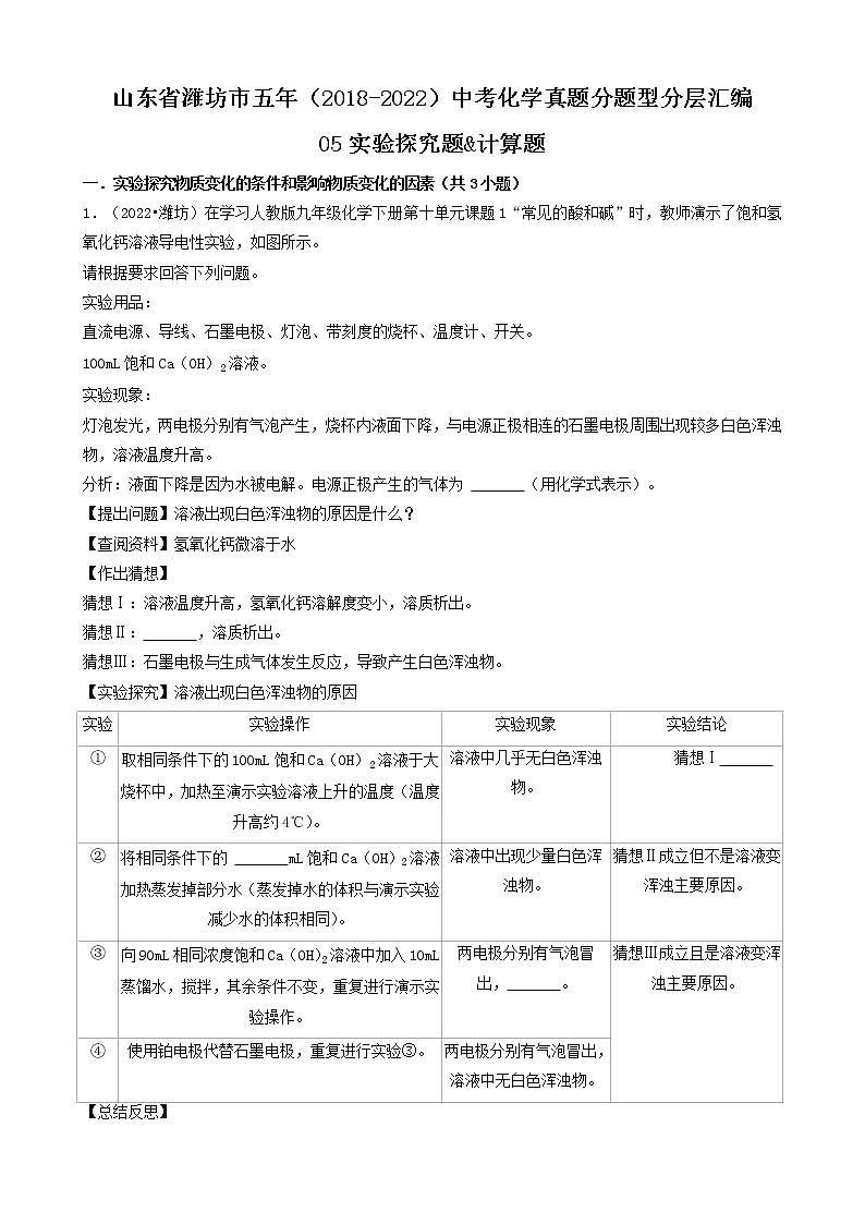
1.(2022•潍坊)在学习人教版九年级化学下册第十单元课题1“常见的酸和碱”时,教师演示了饱和氢氧化钙溶液导电性实验,如图所示。
请根据要求回答下列问题。
实验用品:
直流电源、导线、石墨电极、灯泡、带刻度的烧杯、温度计、开关。
100mL饱和Ca(OH)2溶液。
实验现象:
灯泡发光,两电极分别有气泡产生,烧杯内液面下降,与电源正极相连的石墨电极周围出现较多白色浑浊物,溶液温度升高。
分析:液面下降是因为水被电解。电源正极产生的气体为 (用化学式表示)。
【提出问题】溶液出现白色浑浊物的原因是什么?
【查阅资料】氢氧化钙微溶于水
【作出猜想】
猜想Ⅰ:溶液温度升高,氢氧化钙溶解度变小,溶质析出。
猜想Ⅱ: ,溶质析出。
猜想Ⅲ:石墨电极与生成气体发生反应,导致产生白色浑浊物。
【实验探究】溶液出现白色浑浊物的原因
实验
实验操作
实验现象
实验结论
①
取相同条件下的100mL饱和Ca(OH)2溶液于大烧杯中,加热至演示实验溶液上升的温度(温度升高约4℃)。
溶液中几乎无白色浑浊物。
猜想Ⅰ
②
将相同条件下的 mL饱和Ca(OH)2溶液加热蒸发掉部分水(蒸发掉水的体积与演示实验减少水的体积相同)。
溶液中出现少量白色浑浊物。
猜想Ⅱ成立但不是溶液变浑浊主要原因。
③
向90mL相同浓度饱和Ca(OH)2溶液中加入10mL蒸馏水,搅拌,其余条件不变,重复进行演示实验操作。
两电极分别有气泡冒出, 。
猜想Ⅲ成立且是溶液变浑浊主要原因。
④
使用铂电极代替石墨电极,重复进行实验③。
两电极分别有气泡冒出,溶液中无白色浑浊物。
【总结反思】
(1)白色浑浊物的成分为 (用化学式表示)。
(2)用化学方程式表示主要浑浊物的成因 。
2.(2021•潍坊)过氧化氢性质不稳定,易被某些含铜化合物催化分解。某化学兴趣小组探究过氧化氢与氢氧化铜混合产生气体的过程如下:
【查阅资料】
a.过氧化铜(CuO2)为黄褐色固体
b.H2O2+Cu(OH)2═CuO2+2H2O
【实验过程】
步骤一:制备氢氧化铜
向盛有5mL溶质质量分数为5%的氢氧化钠溶液的试管中,滴加少量硫酸铜溶液,产生蓝色沉淀。
步骤二:氢氧化铜与过氧化氢混合
向蓝色沉淀中逐滴滴入溶质质量分数为3%的过氧化氢溶液直至过量,发现蓝色沉淀变为黄褐色沉淀,随后黄褐色沉淀迅速变为黑色沉淀,产生气泡且越来越快,最终试管中得到黑色沉淀。
分析实验过程,请完成下列问题:
(1)CuO2中氧元素的化合价为 ,请写出产生蓝色沉淀的化学方程式 。为验证该气体是否为氧气,可以使用 进行检验。
【提出问题】气泡越来越快的原因是什么?
【作出猜想】
(2)小组成员作出如下猜想:
猜想Ⅰ:Cu(OH)2作为催化剂加快H2O2分解产生O2;
猜想Ⅱ:CuO2作为催化剂加快H2O2分解产生O2;
猜想Ⅲ: (填化学式)作为催化剂加快H2O2分解产生O2。
【验证猜想】
①某同学立即否定猜想Ⅰ、Ⅱ,理由是 。
②简述验证猜想Ⅲ正确的实验方案 。
【反思拓展】
黄褐色沉淀遇到过氧化氢迅速变为黑色沉淀并产生气泡的化学方程式为 。
3.(2018•潍坊)金属镁可与热水反应生成氢氧化镁和氢气,所得溶液呈碱性,可使酚酞溶液显红色。某同学将镁条放在水中煮沸,趁热取出部分溶液,滴加酚酞溶液,变为红色,放置在空气中一段时间后,发现溶液的红色褪去了。
(1)镁与热水反应的化学方程式是 。
(2)查阅资料:溶液红色褪去的原因是溶液碱性减弱。
【提出问题】导致溶液碱性减弱的原因是什么?
【假设与分析】
假设1:可能是氢氧化镁与N2或O2发生了反应。
假设2:可能是溶液吸收了空气中的 。
假设3:可能是氢氧化镁的溶解度随温度的降低而 。
由碱的性质可知,假设1不成立。
【实验探究】
实验操作
实验现象
结论
1.取上述红色溶液,保持温度不变,在空气中放置一段时间,观察现象。
①
假设2成立
2.取上述红色溶液,② ,③ 观察现象。
红色褪去
假设③成立
【拓展延伸】
(3)将一小块金属钠投入硫酸铜溶液时,产生蓝色沉淀。请解释其原因: 。
(4)除上述金属外,根据金属活动性顺序,预测 也能跟硫酸铜溶液反应产生上述现象(举一例即可)。
二.实验探究物质的组成成分以及含量(共2小题)
4.(2020•潍坊)纳米零价铁(单质铁)在环保领域应用广泛,以菱铁矿(主要成分为FeCO3不考虑杂质)为原料,制备纳米零价铁的反应为:H2+FeCO3Fe+H2O+CO2.反应一段时间后,某学习小组对剩余固体的成分进行探究。
【提出问题】剩余固体的成分是什么?
【做出猜想】剩余固体的成分:
猜想一:Fe
猜想二:FeCO3
猜想三: 。
【实验探究】该学习小组利用如图装置,对剩余固体成分进行探究,实验操作及现象如图。回答下列问题。
(1)装置C中浓硫酸的作用是 ;
(2)向装置A中加入稀硫酸后,A中产生气泡且溶液变为浅绿色,小芳同学判断猜想一正确,小刚同学认为小芳的判断不合理,理由是: ;
(3)装置B中溶液变浑浊,说明 ;
(4)观察到装置D中黑色粉末变红色,反应的化学方程式是 。
【实验结论】猜想 正确。
【反思交流】如果将装置E去掉, (填“能”或“不能”)验证剩余固体中含有Fe,理由是 。
5.(2019•潍坊)小苏打和食盐是厨房中常见物质。现有一包白色固体,可能由碳酸氢钠、氯化钠中的一种或两种物质组成。某科学小组同学展开了系列研究。
(一)定性分析
【实验目的】确定白色固体的组成
【实验方案】:如图1所示:
【实验结论】小明同学经过上述实验得出结论:该白色固体由碳酸氢钠、氯化钠两种物质组成。
(1)步骤①发生反应的化学方程式是 ;
(2)步骤②中的澄清石灰水也可以用其它碱溶液代替,如 ;
(3)科学小组认真研究讨论后认为,此方案不能得出小明同学的结论。一致认为将上述方案中使用的一种试剂进行调换,如仍出现上述现象,则小明同学的结论正确。调换措施是 。
(二)定量分析
【实验目的】测定该白色固体中碳酸氢钠的质量分数
【实验方案】该小组利用图2所示的实验装置(固定装置已略去,装置气密性良好)进行实验,每一步反应均完全进行。
(1)首先称取a克该样品放入装置甲中,然后进行有关实验操作,正确的顺序是 (填序号,可重复选择)
a.称量装置丙的质量
b.打开弹簧夹,通入足量的氮气,关闭弹簧夹
c.打开分液漏斗的活塞,注入足量的稀硫酸,关闭活塞
(2)如果没有装置乙,会造成测定结果 (填“偏大”“偏小”或“不变”);
(3)装置丁的作用是 。
(三)拓展交流
经查阅材料:将二氧化碳气体持续通入一定量的氢氧化钠溶液中会先后发生以下两个化学反应:
①2NaOH+CO2=Na2CO3+H2O ②Na2CO3+CO2+H2O=2NaHCO3
小明同学将5g二氧化碳气体通入100g 5%的氢氧化钠溶液中,充分反应后,所得溶液的溶质是
(填化学式)。
三.常用气体的发生装置和收集装置与选取方法(共2小题)
6.(2020•潍坊)如图A~H是实验室制取某些常见气体的装置示意图。请完成下列相关问题。
(1)写出图中仪器②的名称 ;
(2)实验室要制取一瓶干燥的氧气所选择的装置是 (填序号);
(3)实验室制备CO2的化学方程式为 ,若用装置H收集CO2气体,产生的气体应从 (填“a”或“b”)端通入;
(4)用石灰石和稀盐酸制取二氧化碳,选取装置C或D相对于装置B在操作方面的优势为 ;若选择装置D用双氧水和二氧化锰制备氧气,能否体现该优点 (填“能”或“否”);
(5)用排水法与排空气法收集CO2及相关性质的比较(分别用体积相同的2个集气瓶收集)。
已知:向收集满CO2的集气瓶内倒入等体积适量澄清石灰水,并振荡。二氧化碳纯度越高,澄清石灰水先变浑浊后变澄清的时间越短。
比较项目
排水法
向上排空气法
收集方法可行性分析
CO2气体生成和从水面逸出的速率远大于其溶解和与水反应的速率。
,且不与空气发生反应。
收集过程分析
集满现象: 。
“验满”分析:因气体无色,是否集满难确定,即便用燃着的木条移近容器口熄灭,也难以证明空气完全排尽。
石灰水变浑浊又变澄清所需时间分析
时间较短。
时间较长。
由上述实验可得结论:①二氧化碳可用排水法或向上排空气法收集;
②与排空气法相比,排水法的优点是 。
7.(2019•潍坊)化学是一门以实验为基础的科学。请根据下列实验装置完成有关问题:
(1)写出B中标号①仪器的名称: ,实验室用加热高锰酸钾制取氧气,发生装置可选择 (填字母),该反应的化学方程式是 ,该装置有一处不足之处是 ;
(2)用装置F收集一瓶O2,验满时应将带火星的木条放在 (填“a”或“b”)处;
(3)将装置G倾斜使两种药品混合,即可制得气体。下列制取气体的方法可选用装置G的是 ;
A.用锌和稀硫酸反应制取氢气
B.加热氯酸钾和二氧化锰的混合物制取氧气
C.用双氧水和二氧化锰反应制取氧气
D.加热无水醋酸钠和碱石灰的固体混合物制取甲烷
(4)实验室用加热氯化铵和氢氧化钙固体混合物的方法制取氨气(已知:氨气密度比空气小,极易溶于水),则实验室制取氨气可选用的实验装置组合为 (填序号);
A.A和D
B.A和E
C.B和E
D.A和F
(5)如图H所示,由“①处的白磷不燃烧、②处的白磷燃烧”的现象,说明可燃物燃烧需满足的条件是 ;
(6)Ⅰ图是铁生锈条件的探究,一周后试管①、②中铁钉无明显变化,另一铁钉生锈,说明铁锈蚀的过程,实际上是铁与空气中的 发生化学反应的过程。
四.酸的化学性质(共1小题)
8.(2018•潍坊)酸、碱、盐是我们身边重要的化合物,在生活和生产中具有广泛的应用。
(1)锅炉水垢既会降低燃料的利用率,影响锅炉的使用寿命,还可能造成安全隐患。某锅炉水垢的主要成分有CaCO3、Mg(OH)2、Fe2O3,用“酸洗”法可除去该水垢。
①“酸洗”时,一般不选用稀硫酸的原因是 。
②写出稀盐酸与氧化铁反应的化学方程式 。
(2)两种抗胃酸药剂的主要成分及建议每次剂量见表:
主要成分
NaHCO3
Mg(OH)2
建议每次剂量/g
0.5
0.3
服用Mg(OH)2的药效比服用NaHCO3“强”的原因是 。
(3)某校化学兴趣小组在课外活动中,对三种溶液进行了检验,检验的结果如表所示:
组别
溶液中检验出的物质
1
CaCl2、NaCl、CaCO3
2
Ba(OH)2、H2SO4、NaCl
3
KCl、Na2SO4、NaCl
其中第 组结果肯定不正确。
(4)在CuO和Fe的混合物中加入一定量的稀硫酸,微热,待反应停止后过滤,滤出不溶物后再往滤液里加入一枚铁钉,若铁钉无变化,不溶物中一定含有 ,滤液中含有的溶质是 。
五.氯化钠与粗盐提纯(共1小题)
9.(2021•潍坊)某兴趣小组进行粗盐(杂质只含有泥沙)提纯实验,并利用所得精盐配制100g溶质质量分数为15%的氯化钠溶液。请完成下列问题:
实验一:如图是甲同学进行粗盐提纯实验的操作示意图。
(1)进行操作③时,当观察到 时,停止加热。
(2)操作④中玻璃棒的作用是 。
(3)操作⑤中有一处明显的错误,请你帮他们指出来 。图中错误改正后,粗盐提纯实验的正确操作顺序为 (填操作示意图的序号)。
实验二:乙同学用提纯得到的精盐配制100g溶质质量分数为15%的氯化钠溶液(假设称量氯化钠时1g以下用游码)。
(4)配制时,除图中提供的仪器外,还需要试剂瓶、镊子和 (填一种仪器名称)。
(5)称量氯化钠时如果发现指针偏向右侧,正确的操作是 ,如果称量时氯化钠和砝码位置颠倒了,其它操作步骤均正确,则所配制溶液的溶质质量分数 (填“大于”“等于”或“小于”)15%。
(6)量水时应选择量筒的规格是 mL(填“10”“50”或“100”)。
【反思拓展】
(7)经检测所配溶液的溶质质量分数偏小,原因可能是 (列举一条即可)。
(8)海水晒盐采用操作③的原理而不用冷却氯化钠热饱和溶液的方法,原因是 。
六.纯碱的制取(共1小题)
10.(2018•潍坊)侯德榜是我国著名的化学家,发明了侯氏制碱法,为纯碱和氮肥工业技术的发展作出了杰出的贡献。工业上以半水煤气(主要成分是N2、H2、CO、CO2和H2O)、食盐等为原料制取纯碱的流程如下:
(1)流程中循环利用的物质有H2O和 。
(2)步骤Ⅰ中,在使用铜催化剂和加热条件下,半水煤气主要成分间发生反应实现了CO转化,化学方程式是 。
(3)实验室从混合气体H2、N2、CO2中分离出CO2的实验装置如图所示。广口瓶和分液漏斗中盛放的药品分别是 、 。
(4)除去纯碱中少量碳酸氢钠杂质的方法是 。
(5)纯碱用途广泛。工业上可用废碱渣(主要成分Na2CO3)吸收硫酸厂尾气中的SO2制备无水Na2SO3,达到减少污染、节约资源的目的。反应过程中溶液组成变化如图3所示。
①吸收初期(图中A点以前)反应的化学方程式为 。
②不断通入SO2,最终产物是 。
七.根据化学反应方程式的计算(共5小题)
11.(2022•潍坊)高速钢是制造冰鞋冰刀的重要材料,其性能与含碳量关系密切。为测试冰刀中碳元素的质量分数,现取一定质量的冰刀于烧杯中,分3次每次加入100g溶质质量分数相同的稀硫酸,实验过程和数据如图所示。请根据相关信息回答下列问题。
(1)推算图中m的数值为 。
(2)请写出第2次反应后溶液中溶质的化学式 。
(3)计算冰刀中碳元素的质量分数(不考虑杂质,结果精确到0.01%)。
12.(2021•潍坊)用沉淀法可测定食用碱样品中碳酸钠的质量分数。取11g食用碱样品(有少量的杂质氯化钠),加水完全溶解制成100g溶液,逐次滴加溶质质量分数相同的氯化钙溶液,实验数据如表:
实验次数
第1次
第2次
第3次
第4次
第5次
第6次
加入CaCl2溶液的质量/g
20.0
20.0
20.0
20.0
20.0
20.0
反应后溶液的总质量/g
118.0
136.0
154.0
M
191.0
211.0
请根据实验数据分析解答下列问题:
(1)表中数据M的值为 。
(2)请画出生成沉淀的质量随滴加氯化钙溶液质量的变化关系图(标明恰好反应时点的坐标)。
(3)计算该食用碱样品中碳酸钠的质量分数(写出过程,结果保留到0.1%)。
13.(2020•潍坊)洁厕灵的有效成分为HCl,李强同学测定某品牌洁厕灵中HCl的质量分数。他将100.0g洁厕灵倒入锥形瓶中,逐次加入等质量相同质量分数的Na2CO3溶液,测出每次完全反应后溶液的总质量,实验数据记录如表。
第一次
第二次
第三次
第四次
第五次
加入Na2CO3溶液的质量/g
20.0
20.0
20.0
20.0
20.0
反应后溶液的总质量/g
118.9
137.8
M
175.6
195.6
请根据实验数据分析解答下列问题。
(1)表格中M的数值为 ;
(2)恰好完全反应时消耗Na2CO3的质量是多少?
(3)该洁厕灵中HCl的质量分数是多少?
14.(2019•潍坊)实验室模拟高温煅烧石灰石的方法制取二氧化碳,取35g石灰石样品(假设杂质受热不分解且不与酸反应),煅烧一段时间恢复到室温,测得生成11g二氧化碳。向剩余固体中逐滴加入某盐酸至不再反应为止,又生成2.2g二氧化碳,加入盐酸的质量与生成的氯化钙质量关系如图:
(1)石灰石样品的质量分数是 (结果保留一位小数,下同);
(2)a点溶液的pH 7(填“<”“>”或“=”);
(3)求所加盐酸的溶质质量分数(写出计算过程)。
15.(2018•潍坊)工业纯碱中常含有少量的氯化钠。某学习小组对其组成展开探究。现取24g纯碱样品,加入100g水使其完全溶解,再加入96g过量的氯化钙溶液,完全反应后,过滤、洗涤、干燥得沉淀20g。完成下列问题:
(1)反应后溶液中含有的溶质是 。(写化学式)。
(2)通过已知数据,能求出的量有 (写字母序号)。
A.反应后溶液的总质量
B.参加反应的氯化钙的质量
C.样品中碳酸钠的质量分数
D.氯化钙溶液中溶质的质量分数
(3)计算反应后溶液中氯化钠的质量分数。(写出计算过程,结果保留到0.1%)
参考答案与试题解析
一.实验探究物质变化的条件和影响物质变化的因素(共3小题)
1.(2022•潍坊)在学习人教版九年级化学下册第十单元课题1“常见的酸和碱”时,教师演示了饱和氢氧化钙溶液导电性实验,如图所示。
请根据要求回答下列问题。
实验用品:
直流电源、导线、石墨电极、灯泡、带刻度的烧杯、温度计、开关。
100mL饱和Ca(OH)2溶液。
实验现象:
灯泡发光,两电极分别有气泡产生,烧杯内液面下降,与电源正极相连的石墨电极周围出现较多白色浑浊物,溶液温度升高。
分析:液面下降是因为水被电解。电源正极产生的气体为 O2 (用化学式表示)。
【提出问题】溶液出现白色浑浊物的原因是什么?
【查阅资料】氢氧化钙微溶于水
【作出猜想】
猜想Ⅰ:溶液温度升高,氢氧化钙溶解度变小,溶质析出。
猜想Ⅱ: 水减少 ,溶质析出。
猜想Ⅲ:石墨电极与生成气体发生反应,导致产生白色浑浊物。
【实验探究】溶液出现白色浑浊物的原因
实验
实验操作
实验现象
实验结论
①
取相同条件下的100mL饱和Ca(OH)2溶液于大烧杯中,加热至演示实验溶液上升的温度(温度升高约4℃)。
溶液中几乎无白色浑浊物。
猜想Ⅰ 不成立
②
将相同条件下的 100 mL饱和Ca(OH)2溶液加热蒸发掉部分水(蒸发掉水的体积与演示实验减少水的体积相同)。
溶液中出现少量白色浑浊物。
猜想Ⅱ成立但不是溶液变浑浊主要原因。
③
向90mL相同浓度饱和Ca(OH)2溶液中加入10mL蒸馏水,搅拌,其余条件不变,重复进行演示实验操作。
两电极分别有气泡冒出, 溶液中有白色浑浊物 。
猜想Ⅲ成立且是溶液变浑浊主要原因。
④
使用铂电极代替石墨电极,重复进行实验③。
两电极分别有气泡冒出,溶液中无白色浑浊物。
【总结反思】
(1)白色浑浊物的成分为 CaCO3 (用化学式表示)。
(2)用化学方程式表示主要浑浊物的成因 2H2O 2H2↑+O2↑、C+O2CO2、Ca(OH)2+CO2═CaCO3↓+H2O 。
【解答】解:分析:液面下降是因为水被电解。电源正极产生的气体为氧气,化学式为O2;
【作出猜想】由分析:液面下降是因为水被电解可知,水减少,溶解在水中的氢氧化钙析出,故猜想Ⅱ:水减少,溶质析出;
【实验探究】①取相同条件下的100mL饱和Ca(OH)2溶液于大烧杯中,加热至演示实验溶液上升的温度(温度升高约4℃)。溶液中几乎无白色浑浊物。说明温度升高了,没有溶质析出,故猜想Ⅰ不成立;
②验证水减少,溶质是否析出,蒸发掉水的体积与演示实验减少水的体积相同,则所取溶液与演示实验相同,故将相同条件下的100mL饱和Ca(OH)2溶液加热蒸发掉部分水;
③根据实验结论猜想Ⅲ成立,则石墨电极与生成气体发生反应,导致产生白色浑浊物。故向90mL相同浓度饱和Ca(OH)2溶液中加入10mL蒸馏水,搅拌,其余条件不变,重复进行演示实验操作。水电解生成氢气和氧气,石墨是碳单质,水分解生成氧气,碳与氧气生成二氧化碳,二氧化碳与氢氧化钙反应生成碳酸钙沉淀和水,故观察到两电极分别有气泡冒出,溶液中有白色浑浊物;
【总结反思】(1)由上述分析可知,白色浑浊物的成分为碳酸钙,化学式为CaCO3;
(2)生成浑浊物的原因是水电解生成氢气和氧气,碳与氧气生成二氧化碳,二氧化碳与氢氧化钙反应生成碳酸钙沉淀和水,化学方程式为2H2O 2H2↑+O2↑、C+O2CO2、Ca(OH)2+CO2═CaCO3↓+H2O。
故答案为:
分析:O2;
【作出猜想】水减少;
【实验探究】①不成立;
②100;
③溶液中有白色浑浊物;
【总结反思】(1)CaCO3;
(2)2H2O 2H2↑+O2↑、C+O2CO2、Ca(OH)2+CO2═CaCO3↓+H2O。
2.(2021•潍坊)过氧化氢性质不稳定,易被某些含铜化合物催化分解。某化学兴趣小组探究过氧化氢与氢氧化铜混合产生气体的过程如下:
【查阅资料】
a.过氧化铜(CuO2)为黄褐色固体
b.H2O2+Cu(OH)2═CuO2+2H2O
【实验过程】
步骤一:制备氢氧化铜
向盛有5mL溶质质量分数为5%的氢氧化钠溶液的试管中,滴加少量硫酸铜溶液,产生蓝色沉淀。
步骤二:氢氧化铜与过氧化氢混合
向蓝色沉淀中逐滴滴入溶质质量分数为3%的过氧化氢溶液直至过量,发现蓝色沉淀变为黄褐色沉淀,随后黄褐色沉淀迅速变为黑色沉淀,产生气泡且越来越快,最终试管中得到黑色沉淀。
分析实验过程,请完成下列问题:
(1)CuO2中氧元素的化合价为 ﹣1 ,请写出产生蓝色沉淀的化学方程式 2NaOH+CuSO4=Na2SO4+Cu(OH)2↓ 。为验证该气体是否为氧气,可以使用 带火星的木条 进行检验。
【提出问题】气泡越来越快的原因是什么?
【作出猜想】
(2)小组成员作出如下猜想:
猜想Ⅰ:Cu(OH)2作为催化剂加快H2O2分解产生O2;
猜想Ⅱ:CuO2作为催化剂加快H2O2分解产生O2;
猜想Ⅲ: CuO (填化学式)作为催化剂加快H2O2分解产生O2。
【验证猜想】
①某同学立即否定猜想Ⅰ、Ⅱ,理由是 黄褐色沉淀变为黑色沉淀氧化铜后产生气泡越来越快,Cu(OH)2为蓝色,CuO2为黄褐色,因此猜想Ⅰ、Ⅱ不正确 。
②简述验证猜想Ⅲ正确的实验方案 向溶质质量分数为3%的过氧化氢溶液中加入一定质量氧化铜粉末,观察产生气泡的快慢,反应后过滤、洗涤、烘干,称其质量,比较反应前后的质量有无变化;然后将其再放入溶质质量分数为3%的过氧化氢溶液中,观察现象 。
【反思拓展】
黄褐色沉淀遇到过氧化氢迅速变为黑色沉淀并产生气泡的化学方程式为 H2O2+CuO2=CuO+H2O+O2↑ 。
【解答】解:(1)根据化合物中正负化合价的代数和为零,CuO2中铜元素的化合价为+2价,因此氧元素的化合价为﹣1价;氢氧化钠与硫酸铜反应生成氢氧化铜蓝色沉淀和硫酸钠,化学方程式为2NaOH+CuSO4=Na2SO4+Cu(OH)2↓;氧气的检验方法是用带火星的木条,若木条复燃则为氧气;故填:﹣1;2NaOH+CuSO4=Na2SO4+Cu(OH)2↓;用带火星的木条;
(2)从步骤二的实验过程可以看出向蓝色沉淀中逐滴滴入溶质质量分数为3%的过氧化氢溶液直至过量,发现蓝色沉淀变为黄褐色沉淀,随后黄褐色沉淀迅速变为黑色沉淀,产生气泡且越来越快,最终试管中得到黑色沉淀,根据质量守恒定律,黑色沉淀是氧化铜,说明是氧化铜作为催化剂加快H2O2分解产生O2;故填:CuO;
【验证猜想】①黄褐色沉淀变为黑色沉淀氧化铜后产生气泡越来越快,因此猜想Ⅰ、Ⅱ不正确;故填:黄褐色沉淀变为黑色沉淀氧化铜后产生气泡越来越快;
②为了验证氧化铜对过氧化氢是否有催化作用,实验方案是向溶质质量分数为3%的过氧化氢溶液中加入一定质量氧化铜粉末,观察产生气泡的快慢,反应后过滤、洗涤、烘干,称其质量,比较反应前后的质量有无变化;然后将其再放入溶质质量分数为3%的过氧化氢溶液中,观察现象;故填:向溶质质量分数为3%的过氧化氢溶液中加入一定质量氧化铜粉末,观察产生气泡的快慢,反应后过滤、洗涤、烘干,称其质量,比较反应前后的质量有无变化;然后将其再放入溶质质量分数为3%的过氧化氢溶液中,观察现象;
【反思拓展】黄褐色沉淀CuO2与过氧化氢反应生成黑色沉淀氧化铜、水和氧气,化学方程式为H2O2+CuO2=CuO+H2O+O2↑;故填:H2O2+CuO2=CuO+H2O+O2↑。
3.(2018•潍坊)金属镁可与热水反应生成氢氧化镁和氢气,所得溶液呈碱性,可使酚酞溶液显红色。某同学将镁条放在水中煮沸,趁热取出部分溶液,滴加酚酞溶液,变为红色,放置在空气中一段时间后,发现溶液的红色褪去了。
(1)镁与热水反应的化学方程式是 Mg+2H2OMg(OH)2+H2↑ 。
(2)查阅资料:溶液红色褪去的原因是溶液碱性减弱。
【提出问题】导致溶液碱性减弱的原因是什么?
【假设与分析】
假设1:可能是氢氧化镁与N2或O2发生了反应。
假设2:可能是溶液吸收了空气中的 二氧化碳 。
假设3:可能是氢氧化镁的溶解度随温度的降低而 降低 。
由碱的性质可知,假设1不成立。
【实验探究】
实验操作
实验现象
结论
1.取上述红色溶液,保持温度不变,在空气中放置一段时间,观察现象。
① 溶液红色褪去
假设2成立
2.取上述红色溶液,② 隔绝空气 ,③ 冷却至室温(或放置一段时间至室温) 观察现象。
红色褪去
假设③成立
【拓展延伸】
(3)将一小块金属钠投入硫酸铜溶液时,产生蓝色沉淀。请解释其原因: 钠和水反应生成氢氧化钠和氢气,氢氧化钠和硫酸铜反应生成氢氧化铜蓝色沉淀和硫酸钠 。
(4)除上述金属外,根据金属活动性顺序,预测 钾 也能跟硫酸铜溶液反应产生上述现象(举一例即可)。
【解答】解:(1)镁与热水反应生成氢氧化镁白色沉淀和氢气,配平即可;故答案为:Mg+2H2OMg(OH)2+H2↑;
(2)假设与分析中,假设1:可能是氢氧化镁与N2或O2发生了反应;假设2:可能是溶液吸收了空气中的二氧化碳;假设3:可能是氢氧化镁的溶解度随温度的降低而降低;实验探究中,1.取上述红色溶液,保持温度不变,在空气中放置一段时间,观察现象,溶液红色褪去,假设2成立;2.取上述红色溶液,隔绝空气,冷却至室温(或放置一段时间至室温),观察现象,红色褪去,假设③成立;故答案为:二氧化碳;降低;①溶液红色褪去;②隔绝空气;③冷却至室温(或放置一段时间至室温);
(3)将一小块金属钠投入硫酸铜溶液时,产生蓝色沉淀,因为钠和水反应生成氢氧化钠和氢气,氢氧化钠和硫酸铜反应生成氢氧化铜蓝色沉淀和硫酸钠;故答案为:钠和水反应生成氢氧化钠和氢气,氢氧化钠和硫酸铜反应生成氢氧化铜蓝色沉淀和硫酸钠;
(4)除上述金属外,根据金属活动性顺序,预测钾也能跟硫酸铜溶液反应产生上述现象,因为钾比钠活泼;故答案为:钾;
二.实验探究物质的组成成分以及含量(共2小题)
4.(2020•潍坊)纳米零价铁(单质铁)在环保领域应用广泛,以菱铁矿(主要成分为FeCO3不考虑杂质)为原料,制备纳米零价铁的反应为:H2+FeCO3Fe+H2O+CO2.反应一段时间后,某学习小组对剩余固体的成分进行探究。
【提出问题】剩余固体的成分是什么?
【做出猜想】剩余固体的成分:
猜想一:Fe
猜想二:FeCO3
猜想三: Fe、FeCO3 。
【实验探究】该学习小组利用如图装置,对剩余固体成分进行探究,实验操作及现象如图。回答下列问题。
(1)装置C中浓硫酸的作用是 干燥气体 ;
(2)向装置A中加入稀硫酸后,A中产生气泡且溶液变为浅绿色,小芳同学判断猜想一正确,小刚同学认为小芳的判断不合理,理由是: 碳酸亚铁与硫酸反应生成硫酸亚铁、水和二氧化碳,产生气泡,同时生成的硫酸亚铁溶液显浅绿色 ;
(3)装置B中溶液变浑浊,说明 固体中含有碳酸亚铁 ;
(4)观察到装置D中黑色粉末变红色,反应的化学方程式是 H2+CuOCu+H2O 。
【实验结论】猜想 三 正确。
【反思交流】如果将装置E去掉, 能 (填“能”或“不能”)验证剩余固体中含有Fe,理由是 硫酸与碳酸亚铁生成的二氧化碳不能还原氧化铜,只能是铁与硫酸反应生成氢气,氢气再与氧化铜反应生成铜和水,观察到黑色粉末变红,证明有氢气存在,从而推出固体含有铁。 。
【解答】解:【做出猜想】氢气与碳酸亚铁充分反应,则生成只有铁,若不反应,则固体为碳酸亚铁,若氢气少量,则固体为铁和碳酸亚铁的混合物;
故答案为:Fe、FeCO3。
【实验探究】(1)浓硫酸具有吸水性,所以浓硫酸可以干燥气体;
故答案为:干燥气体。
(2)碳酸亚铁与硫酸反应生成硫酸亚铁、水和二氧化碳,二氧化碳为气体,可以形成气泡,硫酸亚铁溶液为浅绿色,实验现象与铁与硫酸反应的相同,因此无法判断固体组成;
故答案为:碳酸亚铁与硫酸反应生成硫酸亚铁、水和二氧化碳,产生气泡,同时生成的硫酸亚铁溶液显浅绿色。
(3)B中澄清石灰水变浑浊,说明有二氧化碳生成,因此证明碳酸亚铁的存在;
故答案为:固体中含有碳酸亚铁。
(4)黑色粉末变红,说明有铜生成,氢气与氧化铜在加热条件下反应生成铜和水,书写化学方程式注意配平及反应条件;
故答案为:H2+CuOCu+H2O。
【实验结论】根据澄清石灰水变浑浊和黑色粉末变红,推断气体中有二氧化碳和氢气,而二氧化碳来自于碳酸亚铁和硫酸的反应,氢气来自于铁与硫酸的反应,所以固体为碳酸亚铁和铁,猜想三正确;
故答案为:三。
【反思与交流】去掉E氧化铜也生成铜,出现红色固体,而可以发生此现象,说明有氢气生成,而氢气只能是铁与硫酸反应制得,因此也可以验证铁的存在;
故答案为:硫酸与碳酸亚铁生成的二氧化碳不能还原氧化铜,只能是铁与硫酸反应生成氢气,氢气再与氧化铜反应生成铜和水,观察到黑色粉末变红,证明有氢气存在,从而推出固体含有铁。
5.(2019•潍坊)小苏打和食盐是厨房中常见物质。现有一包白色固体,可能由碳酸氢钠、氯化钠中的一种或两种物质组成。某科学小组同学展开了系列研究。
(一)定性分析
【实验目的】确定白色固体的组成
【实验方案】:如图1所示:
【实验结论】小明同学经过上述实验得出结论:该白色固体由碳酸氢钠、氯化钠两种物质组成。
(1)步骤①发生反应的化学方程式是 NaHCO3+HCl═NaCl+H2O+CO2↑ ;
(2)步骤②中的澄清石灰水也可以用其它碱溶液代替,如 氢氧化钡溶液 ;
(3)科学小组认真研究讨论后认为,此方案不能得出小明同学的结论。一致认为将上述方案中使用的一种试剂进行调换,如仍出现上述现象,则小明同学的结论正确。调换措施是 把稀盐酸改为稀硝酸 。
(二)定量分析
【实验目的】测定该白色固体中碳酸氢钠的质量分数
【实验方案】该小组利用图2所示的实验装置(固定装置已略去,装置气密性良好)进行实验,每一步反应均完全进行。
(1)首先称取a克该样品放入装置甲中,然后进行有关实验操作,正确的顺序是 b、a、c、b、a (填序号,可重复选择)
a.称量装置丙的质量
b.打开弹簧夹,通入足量的氮气,关闭弹簧夹
c.打开分液漏斗的活塞,注入足量的稀硫酸,关闭活塞
(2)如果没有装置乙,会造成测定结果 偏大 (填“偏大”“偏小”或“不变”);
(3)装置丁的作用是 防止空气中的二氧化碳和水蒸气进入丙装置 。
(三)拓展交流
经查阅材料:将二氧化碳气体持续通入一定量的氢氧化钠溶液中会先后发生以下两个化学反应:
①2NaOH+CO2=Na2CO3+H2O ②Na2CO3+CO2+H2O=2NaHCO3
小明同学将5g二氧化碳气体通入100g 5%的氢氧化钠溶液中,充分反应后,所得溶液的溶质是 Na2CO3、NaHCO3
(填化学式)。
【解答】解:(一)定性分析
【实验结论】
(1)步骤①中,碳酸氢钠和盐酸反应生成氯化钠、水和二氧化碳,发生反应的化学方程式是:NaHCO3+HCl═NaCl+H2O+CO2↑。
故填:NaHCO3+HCl═NaCl+H2O+CO2↑。
(2)步骤②中的澄清石灰水也可以用其它碱溶液代替,如氢氧化钡溶液,这是因为氢氧化钡能和二氧化碳反应生成白色沉淀碳酸钡和水。
故填:氢氧化钡溶液。
(3)调换措施是把稀盐酸改为稀硝酸,这样能够防止过量盐酸或反应生成的氯化钠对实验产生影响。
故填:把稀盐酸改为稀硝酸。
(二)定量分析
【实验方案】
(1)首先称取a克该样品放入装置甲中,然后进行有关实验操作,正确的顺序:b、a、c、b、a。
故填:b、a、c、b、a。
(2)如果没有装置乙,导致水蒸气被丙装置吸收,从而会造成测定结果偏大。
故填:偏大。
(3)装置丁的作用是防止空气中的二氧化碳和水蒸气进入丙装置。
故填:防止空气中的二氧化碳和水蒸气进入丙装置。
(三)拓展交流
反应的化学方程式及其质量关系为:
2NaOH+CO2=Na2CO3+H2O,
80 44 106
5g 2.75g 6.625g
Na2CO3+CO2+H2O=2NaHCO3
106 44
6.625g 2.75g
由以上质量关系可知,5g氢氧化钠恰好和2.75g二氧化碳反应生成6.625g碳酸钠,6.625g碳酸钠和二氧化碳、水反应生成碳酸氢钠时,消耗二氧化碳质量是2.75g,而和氢氧化钠反应后剩余二氧化碳质量是2.25g,因此二氧化碳不足,所得溶液的溶质是Na2CO3、NaHCO3。
故填:Na2CO3、NaHCO3。
三.常用气体的发生装置和收集装置与选取方法(共2小题)
6.(2020•潍坊)如图A~H是实验室制取某些常见气体的装置示意图。请完成下列相关问题。
(1)写出图中仪器②的名称 水槽 ;
(2)实验室要制取一瓶干燥的氧气所选择的装置是 AG或AH (填序号);
(3)实验室制备CO2的化学方程式为 2HCl+CaCO3=CaCl2+H2O+CO2↑ ,若用装置H收集CO2气体,产生的气体应从 a (填“a”或“b”)端通入;
(4)用石灰石和稀盐酸制取二氧化碳,选取装置C或D相对于装置B在操作方面的优势为 可以控制反应的发生和停止 ;若选择装置D用双氧水和二氧化锰制备氧气,能否体现该优点 否 (填“能”或“否”);
(5)用排水法与排空气法收集CO2及相关性质的比较(分别用体积相同的2个集气瓶收集)。
已知:向收集满CO2的集气瓶内倒入等体积适量澄清石灰水,并振荡。二氧化碳纯度越高,澄清石灰水先变浑浊后变澄清的时间越短。
比较项目
排水法
向上排空气法
收集方法可行性分析
CO2气体生成和从水面逸出的速率远大于其溶解和与水反应的速率。
密度比空气大 ,且不与空气发生反应。
收集过程分析
集满现象: 集气瓶口产生大气泡 。
“验满”分析:因气体无色,是否集满难确定,即便用燃着的木条移近容器口熄灭,也难以证明空气完全排尽。
石灰水变浑浊又变澄清所需时间分析
时间较短。
时间较长。
由上述实验可得结论:①二氧化碳可用排水法或向上排空气法收集;
②与排空气法相比,排水法的优点是 气体纯度较高 。
【解答】解:(1)②为盛取液体的水槽;
故答案为:水槽。
(2)制取氧气可以选择固体加热装置,也可以选择固液不加热发生装置,但是要求制备干燥气体,固液不加热装置采用过氧化氢和二氧化锰作为反应物,会产生水蒸气,因此选择固体加热装置,发生装置为A,收集氧气可以用排水法收集或者向上排空法收集,排水法收集气体不干燥,所以选择G或H为收集装置;
故答案为:AG或AH。
(3)盐酸与碳酸钙反应生成氯化钙、水和二氧化碳,书写注意配平及气体符号,所以为2HCl+CaCO3=CaCl2+H2O+CO2↑;二氧化碳密度比空气大,所以从长口a进气,达到收集二氧化碳的目的;
故答案为:2HCl+CaCO3=CaCl2+H2O+CO2↑;a。
(4)C或D在停止输出气体后,气体在内部增大,压强增大,液体被压入长颈漏斗或者烧杯内,实现了固液分离,反应停止,而输出气体后,压强减少,液体重新进入,固液接触反应发生,因此可以控制反应的发生和停止;二氧化锰为固体粉末,无法在球形管内存放,实现不了固液分离,所以不能控制反应的发生和停止;
故答案为:可以控制反应的发生和停止;否。
(5)排空法收集气体时根据气体密度比空气大,所以选用的方法,因此二氧化碳采用向上排空法收集气体,是因为其密度比空气大,并且不与空气反应;排水法收集气体时,集气瓶内集满气体后,气体逸出集气瓶,在水中形成气泡,因此可以观察集气瓶口形成气泡,判断气体集满;
故答案为:密度比空气大;集气瓶口产生大气泡。
②根据澄清石灰水变浑浊和澄清的时间,可以推测排水法收集二氧化碳的纯度高;
故答案为:气体纯度较高。
7.(2019•潍坊)化学是一门以实验为基础的科学。请根据下列实验装置完成有关问题:
(1)写出B中标号①仪器的名称: 锥形瓶 ,实验室用加热高锰酸钾制取氧气,发生装置可选择 A (填字母),该反应的化学方程式是 2KMnO4K2MnO4+MnO2+O2↑ ,该装置有一处不足之处是 试管口没有棉花团 ;
(2)用装置F收集一瓶O2,验满时应将带火星的木条放在 b (填“a”或“b”)处;
(3)将装置G倾斜使两种药品混合,即可制得气体。下列制取气体的方法可选用装置G的是 AC ;
A.用锌和稀硫酸反应制取氢气
B.加热氯酸钾和二氧化锰的混合物制取氧气
C.用双氧水和二氧化锰反应制取氧气
D.加热无水醋酸钠和碱石灰的固体混合物制取甲烷
(4)实验室用加热氯化铵和氢氧化钙固体混合物的方法制取氨气(已知:氨气密度比空气小,极易溶于水),则实验室制取氨气可选用的实验装置组合为 BD (填序号);
A.A和D
B.A和E
C.B和E
D.A和F
(5)如图H所示,由“①处的白磷不燃烧、②处的白磷燃烧”的现象,说明可燃物燃烧需满足的条件是 可燃物与氧气接触 ;
(6)Ⅰ图是铁生锈条件的探究,一周后试管①、②中铁钉无明显变化,另一铁钉生锈,说明铁锈蚀的过程,实际上是铁与空气中的 氧气、水蒸气 发生化学反应的过程。
【解答】解:(1)锥形瓶是常用的反应容器,如果用高锰酸钾制氧气就需要加热,高锰酸钾受热分解生成锰酸钾和二氧化锰和氧气,要注意配平;加热高锰酸钾时,试管口要放一团棉花,是为了防止高锰酸钾粉末进入导管;故答案为:锥形瓶;A;2KMnO4K2MnO4+MnO2+O2↑;试管口没有棉花团;
(2)用装置F收集一瓶O2,氧气应该从长管进入,因为氧气的密度比空气大,验满时应将带火星的木条放在b处;故答案为:b;
(3)将装置G倾斜使两种药品混合,即可制得气体。制取气体的方法可选用装置G的是:用锌和稀硫酸反应制取氢气;用双氧水和二氧化锰反应制取氧气;故答案为:AC;
(4)实验室用加热氯化铵和氢氧化钙固体混合物的方法制取氨气,因此需要加热;氨气密度比空气小,极易溶于水,因此只能用向下排空气法收集;故答案为:BD;
(5)如图H所示,由“①处的白磷不燃烧、②处的白磷燃烧”的现象,说明可燃物燃烧需满足的条件是:可燃物与氧气接触;故答案为:可燃物与氧气接触;
(6)Ⅰ图是铁生锈条件的探究,一周后试管①、②中铁钉无明显变化,另一铁钉生锈,说明铁锈蚀的过程,实际上是铁与空气中的氧气、水蒸气发生化学反应的过程;故答案为:氧气、水蒸气;
四.酸的化学性质(共1小题)
8.(2018•潍坊)酸、碱、盐是我们身边重要的化合物,在生活和生产中具有广泛的应用。
(1)锅炉水垢既会降低燃料的利用率,影响锅炉的使用寿命,还可能造成安全隐患。某锅炉水垢的主要成分有CaCO3、Mg(OH)2、Fe2O3,用“酸洗”法可除去该水垢。
①“酸洗”时,一般不选用稀硫酸的原因是 稀硫酸和碳酸钙反应生成的硫酸钙微溶于水,会阻止反应的进行 。
②写出稀盐酸与氧化铁反应的化学方程式 Fe2O3+6HCl═2FeCl3+3H2O 。
(2)两种抗胃酸药剂的主要成分及建议每次剂量见表:
主要成分
NaHCO3
Mg(OH)2
建议每次剂量/g
0.5
0.3
服用Mg(OH)2的药效比服用NaHCO3“强”的原因是 相等质量的Mg(OH)2比NaHCO3能消耗更多的HCl 。
(3)某校化学兴趣小组在课外活动中,对三种溶液进行了检验,检验的结果如表所示:
组别
溶液中检验出的物质
1
CaCl2、NaCl、CaCO3
2
Ba(OH)2、H2SO4、NaCl
3
KCl、Na2SO4、NaCl
其中第 1、2 组结果肯定不正确。
(4)在CuO和Fe的混合物中加入一定量的稀硫酸,微热,待反应停止后过滤,滤出不溶物后再往滤液里加入一枚铁钉,若铁钉无变化,不溶物中一定含有 铜 ,滤液中含有的溶质是 硫酸亚铁 。
【解答】解:(1)①“酸洗”时,一般不选用稀硫酸的原因是稀硫酸和碳酸钙反应生成的硫酸钙微溶于水,会阻止反应的进行。
故填:稀硫酸和碳酸钙反应生成的硫酸钙微溶于水,会阻止反应的进行。
②稀盐酸与氧化铁反应生成氯化铁和水,反应的化学方程式为:Fe2O3+6HCl═2FeCl3+3H2O。
故填:Fe2O3+6HCl═2FeCl3+3H2O。
(2)服用Mg(OH)2的药效比服用NaHCO3“强”的原因是相等质量的Mg(OH)2比NaHCO3能消耗更多的HCl,另外Mg(OH)2和HCl反应速率慢于NaHCO3和HCl,所以药效比服用NaHCO3强。
故填:相等质量的Mg(OH)2比NaHCO3能消耗更多的HCl。
(3)其中第1、2组结果肯定不正确,这是因为碳酸钙不溶于水,不可能存在于溶液中,氢氧化钡和硫酸反应生成硫酸钡沉淀和水,即氢氧化钡和硫酸不能共存。
故填:1、2。
(4)稀硫酸和氧化铜反应生成硫酸铜和水,和铁反应生成硫酸亚铁和氢气,铁和硫酸铜反应生成硫酸亚铁和铜,滤出不溶物后再往滤液里加入一枚铁钉,若铁钉无变化,说明硫酸铜已经和铁完全反应,稀硫酸也完全反应,不溶物中一定含有硫酸铜和铁反应生成的铜,滤液中含有的溶质是硫酸亚铁。
故填:铜;硫酸亚铁。
五.氯化钠与粗盐提纯(共1小题)
9.(2021•潍坊)某兴趣小组进行粗盐(杂质只含有泥沙)提纯实验,并利用所得精盐配制100g溶质质量分数为15%的氯化钠溶液。请完成下列问题:
实验一:如图是甲同学进行粗盐提纯实验的操作示意图。
(1)进行操作③时,当观察到 出现较多固体 时,停止加热。
(2)操作④中玻璃棒的作用是 加快溶解速率 。
(3)操作⑤中有一处明显的错误,请你帮他们指出来 没有利用玻璃棒引流 。图中错误改正后,粗盐提纯实验的正确操作顺序为 ②⑥①④⑤③ (填操作示意图的序号)。
实验二:乙同学用提纯得到的精盐配制100g溶质质量分数为15%的氯化钠溶液(假设称量氯化钠时1g以下用游码)。
(4)配制时,除图中提供的仪器外,还需要试剂瓶、镊子和 胶头滴管 (填一种仪器名称)。
(5)称量氯化钠时如果发现指针偏向右侧,正确的操作是 添加氯化钠 ,如果称量时氯化钠和砝码位置颠倒了,其它操作步骤均正确,则所配制溶液的溶质质量分数 等于 (填“大于”“等于”或“小于”)15%。
(6)量水时应选择量筒的规格是 100 mL(填“10”“50”或“100”)。
【反思拓展】
(7)经检测所配溶液的溶质质量分数偏小,原因可能是 量取水时仰视读数 (列举一条即可)。
(8)海水晒盐采用操作③的原理而不用冷却氯化钠热饱和溶液的方法,原因是 氯化钠的溶解度受温度变化影响较小 。
【解答】解:(1)进行操作③时,当观察到出现较多固体时,停止加热。
故填:出现较多固体。
(2)操作④中玻璃棒的作用是加快溶解速率。
故填:加快溶解速率。
(3)操作⑤中有一处明显的错误,是没有利用玻璃棒引流;
图中错误改正后,粗盐提纯实验的正确操作顺序为②⑥①④⑤③。
故填:没有利用玻璃棒引流;②⑥①④⑤③。
(4)配制时,除图中提供的仪器外,还需要试剂瓶、镊子和胶头滴管。
故填:胶头滴管。
(5)称量氯化钠时如果发现指针偏向右侧,说明氯化钠质量偏小,正确的操作是添加氯化钠;
如果称量时氯化钠和砝码位置颠倒了,其它操作步骤均正确,则所配制溶液的溶质质量分数等于15%,是因为需要称量的氯化钠质量是15g,不需要用游码。
故填:添加氯化钠;等于。
(6)需要水的体积是85mL,因此量水时应选择量筒的规格是100mL。
故填:100。
(7)经检测所配溶液的溶质质量分数偏小,原因可能是量取水时仰视读数,导致量取水的体积偏大。
故填:量取水时仰视读数。
(8)海水晒盐采用操作③的原理而不用冷却氯化钠热饱和溶液的方法,原因是氯化钠的溶解度受温度变化影响较小。
故填:氯化钠的溶解度受温度变化影响较小。
六.纯碱的制取(共1小题)
10.(2018•潍坊)侯德榜是我国著名的化学家,发明了侯氏制碱法,为纯碱和氮肥工业技术的发展作出了杰出的贡献。工业上以半水煤气(主要成分是N2、H2、CO、CO2和H2O)、食盐等为原料制取纯碱的流程如下:
(1)流程中循环利用的物质有H2O和 CO2 。
(2)步骤Ⅰ中,在使用铜催化剂和加热条件下,半水煤气主要成分间发生反应实现了CO转化,化学方程式是 CO+H2OCO2+H2 。
(3)实验室从混合气体H2、N2、CO2中分离出CO2的实验装置如图所示。广口瓶和分液漏斗中盛放的药品分别是 氢氧化钠溶液 、 稀硫酸 。
(4)除去纯碱中少量碳酸氢钠杂质的方法是 加热 。
(5)纯碱用途广泛。工业上可用废碱渣(主要成分Na2CO3)吸收硫酸厂尾气中的SO2制备无水Na2SO3,达到减少污染、节约资源的目的。反应过程中溶液组成变化如图3所示。
①吸收初期(图中A点以前)反应的化学方程式为 2Na2CO3+SO2+H2O=2NaHCO3+Na2SO3 。
②不断通入SO2,最终产物是 NaHSO3 。
【解答】解:(1)据图可以看出,流程中循环利用的物质有H2O和CO2,故填:CO2。
(2)步骤Ⅰ中,在使用铜催化剂和加热条件下,半水煤气中一氧化碳和水发生反应生成二氧化碳和氢气,实现了CO转化,化学方程式为CO+H2OCO2+H2,故填:CO+H2OCO2+H2。
(3)要从混合气体H2、N2、CO2中分离出CO2,需要先用氢氧化钠将二氧化碳吸收掉,使用的药品是氢氧化钠溶液,然后将二氧化碳释放出来,使用的是稀硫酸,故广口瓶和分液漏斗中盛放的药品分别是氢氧化钠溶液、稀硫酸,故填:氢氧化钠溶液;稀硫酸。
(4)碳酸氢钠热稳定性差,故除去纯碱中少量碳酸氢钠杂质可以采用加热的方法,故填:加热。
(5)①吸收初期是碳酸钠、二氧化硫和水反应生成碳酸氢钠和亚硫酸钠,反应的化学方程式为2Na2CO3+SO2+H2O=2NaHCO3+Na2SO3,故填:2Na2CO3+SO2+H2O=2NaHCO3+Na2SO3。
②不断通入SO2,最终产物是亚硫酸氢钠,故填:NaHSO3。
七.根据化学反应方程式的计算(共5小题)
11.(2022•潍坊)高速钢是制造冰鞋冰刀的重要材料,其性能与含碳量关系密切。为测试冰刀中碳元素的质量分数,现取一定质量的冰刀于烧杯中,分3次每次加入100g溶质质量分数相同的稀硫酸,实验过程和数据如图所示。请根据相关信息回答下列问题。
(1)推算图中m的数值为 319.4g 。
(2)请写出第2次反应后溶液中溶质的化学式 H2SO4和FeSO4 。
(3)计算冰刀中碳元素的质量分数(不考虑杂质,结果精确到0.01%)。
【解答】解:(1)第一次加入100g稀硫酸后,固体质量减少100g+120.0g﹣219.6g=0.4g,则第二次天平示数应该为219.6g+100g﹣0.4g=319.2g,第三次加入100g稀硫酸后,天平示数应为为319.2g+100g﹣0.4g=418.8g,然而题中第三次太平示数为419.4g,说明第二次钢中的铁就反应完了,且天平的示数为419.4g﹣100g=319.4g,故答案为:319.4g;
(2)由分析可知第二次时,稀硫酸有剩余,则溶液中溶质是硫酸和硫酸亚铁,故答案为:H2SO4和FeSO4;
(3)由分析可知总共生成氢气的质量为120g+100g+100g﹣319.4g=0.6g
设冰刀中含有铁的质量为x
Fe+H2SO4=FeSO4+H2↑
56 2
x 0.6g
x=16.8g
则冰刀中碳元素的质量分数为≈1.18%
答:冰刀中碳元素的质量分数为1.18%。
12.(2021•潍坊)用沉淀法可测定食用碱样品中碳酸钠的质量分数。取11g食用碱样品(有少量的杂质氯化钠),加水完全溶解制成100g溶液,逐次滴加溶质质量分数相同的氯化钙溶液,实验数据如表:
实验次数
第1次
第2次
第3次
第4次
第5次
第6次
加入CaCl2溶液的质量/g
20.0
20.0
20.0
20.0
20.0
20.0
反应后溶液的总质量/g
118.0
136.0
154.0
M
191.0
211.0
请根据实验数据分析解答下列问题:
(1)表中数据M的值为 172.0 。
(2)请画出生成沉淀的质量随滴加氯化钙溶液质量的变化关系图(标明恰好反应时点的坐标)。
(3)计算该食用碱样品中碳酸钠的质量分数(写出过程,结果保留到0.1%)。
【解答】解:(1)根据表格提供的数据可以看出,11g纯碱样品产生沉淀的总质量为:100g+20.0g×6﹣211.0g=9.0g,开始时每20.0g氯化钙溶液产生2.0g沉淀,第5次到第6次不再改变,说明第5次时沉淀完全,故第4次加入20。0g氯化钙溶液也是产生2.0g沉淀,故M=154.0g+20.0g﹣2g=172.0g,故填:172.0;
(2)综合分析数据可以看出,每10.0g氯化钙溶液产生碳酸钙沉淀1.0g,产生9.0g碳酸钙需要氯化钙溶液的质量为90.0g,故图像为:
故填:;
(3)设碳酸钠的质量为x
Na2CO3+CaCl2=CaCO3↓+2NaCl
106 100
x 9.0g
x=9.54g
故碳酸钠的质量分数为:86.7%
答:该食用碱样品中碳酸钠的质量分数86.7%。
13.(2020•潍坊)洁厕灵的有效成分为HCl,李强同学测定某品牌洁厕灵中HCl的质量分数。他将100.0g洁厕灵倒入锥形瓶中,逐次加入等质量相同质量分数的Na2CO3溶液,测出每次完全反应后溶液的总质量,实验数据记录如表。
第一次
第二次
第三次
第四次
第五次
加入Na2CO3溶液的质量/g
20.0
20.0
20.0
20.0
20.0
反应后溶液的总质量/g
118.9
137.8
M
175.6
195.6
请根据实验数据分析解答下列问题。
(1)表格中M的数值为 156.7 ;
(2)恰好完全反应时消耗Na2CO3的质量是多少?
(3)该洁厕灵中HCl的质量分数是多少?
【解答】解:(1)由第一至第四次数据可知,每次生成二氧化碳质量是1.1g,表格中M的数值为:100.0+60.0﹣3.3=156.7,
故填:156.7。
(2)设80g碳酸钠溶液中碳酸钠质量为x,100.0g洁厕灵中氯化氢质量为y,
由第一次、第二次、第四次反应可知,20.0g碳酸钠溶液完全反应生成1.1g二氧化碳,第五次加入碳酸钠溶液时不产生气体,说明第四次时恰好完全反应,恰好完全反应时消耗碳酸钠溶液的质量是:20.0g×4=80.0g,恰好完全反应时生成二氧化碳质量:100.0g+80.0g﹣175.6g=4.4g,
Na2CO3+2HCl=2NaCl+H2O+CO2↑,
106 73 44
x y 4.4g
x=10.6g
y=7.3g
答:恰好完全反应时消耗Na2CO3的质量是10.6g。
(3)该洁厕灵中HCl的质量分数是:×100%=7.3%,
答:该洁厕灵中HCl的质量分数是7.3%。
14.(2019•潍坊)实验室模拟高温煅烧石灰石的方法制取二氧化碳,取35g石灰石样品(假设杂质受热不分解且不与酸反应),煅烧一段时间恢复到室温,测得生成11g二氧化碳。向剩余固体中逐滴加入某盐酸至不再反应为止,又生成2.2g二氧化碳,加入盐酸的质量与生成的氯化钙质量关系如图:
(1)石灰石样品的质量分数是 85.7% (结果保留一位小数,下同);
(2)a点溶液的pH < 7(填“<”“>”或“=”);
(3)求所加盐酸的溶质质量分数(写出计算过程)。
【解答】解:
设样品中碳酸钙的质量为x,根据碳酸钙中的碳元素最终转化为二氧化碳中的碳元素可得关系式为:
CaCO3~~~CO2↑
100 44
x 11g+2.2g
=
x=30g
石灰石样品的质量分数为×100%≈85.7%
a点时氯化钙质量已经不增加,说明盐酸过量,此时溶液显酸性,pH<7。
设所加盐酸的溶质质量分数为y
根据钙元素和氯元素守恒可得关系式为
CaCO3∽∽∽Ca∽∽∽CaCl2∽∽∽∽∽2HCl
100 73
30g 219gy
=
y=10.0%
故答案为:
(1)85.7%;
(2)<;
(3)10.0%。
15.(2018•潍坊)工业纯碱中常含有少量的氯化钠。某学习小组对其组成展开探究。现取24g纯碱样品,加入100g水使其完全溶解,再加入96g过量的氯化钙溶液,完全反应后,过滤、洗涤、干燥得沉淀20g。完成下列问题:
(1)反应后溶液中含有的溶质是 CaCl2、NaCl 。(写化学式)。
(2)通过已知数据,能求出的量有 ABC (写字母序号)。
A.反应后溶液的总质量
B.参加反应的氯化钙的质量
C.样品中碳酸钠的质量分数
D.氯化钙溶液中溶质的质量分数
(3)计算反应后溶液中氯化钠的质量分数。(写出计算过程,结果保留到0.1%)
【解答】解:由于氯化钙溶液过量,所以反应后溶液中含有的溶质是 剩余的CaCl2、和生成的NaCl以及原混合物中的NaCl。
根据质量守恒定律可得,反应后溶液的质量为24g+100g+96g﹣20g=200g
设参加反应的氯化钙的质量为x,碳酸钠的质量为y,生成的氯化钠的质量为z。
CaCl2+Na2CO3=CaCO3↓+2NaCl
111 106 100 117
x y 20g z
===
x=22.2g
y=21.2g
z=23.4g
样品中碳酸钠的质量分数为×100%≈88.3%
氯化钙溶液中溶质的质量分数由于氯化钙溶液是过量的,所以不能根据消耗的氯化钙求算对应的质量分数。
故选:ABC。
反应后溶液中氯化钠的质量分数为×100%=13.1%
故答案为:(1)CaCl2、NaCl;
(2)ABC;
(3)13.1%。
相关试卷
这是一份广西贵港五年(2018-2022)中考化学真题分题型分层汇编-05计算题,共6页。试卷主要包含了1%),33,66,3%,8%,1%,1=2等内容,欢迎下载使用。
这是一份山东省泰安市五年(2018-2022)中考化学真题分题型分层汇编-04实验探究题&计算题,共31页。试卷主要包含了下图是实验室制取气体常用的装置等内容,欢迎下载使用。
这是一份吉林省各市五年(2018-2022)中考化学真题分题型分层汇编-05实验探究题,共38页。试卷主要包含了根据如图回答问题等内容,欢迎下载使用。