



河南省南阳市淅川县2021-2022学年五年级下学期期末质量评估语文试题
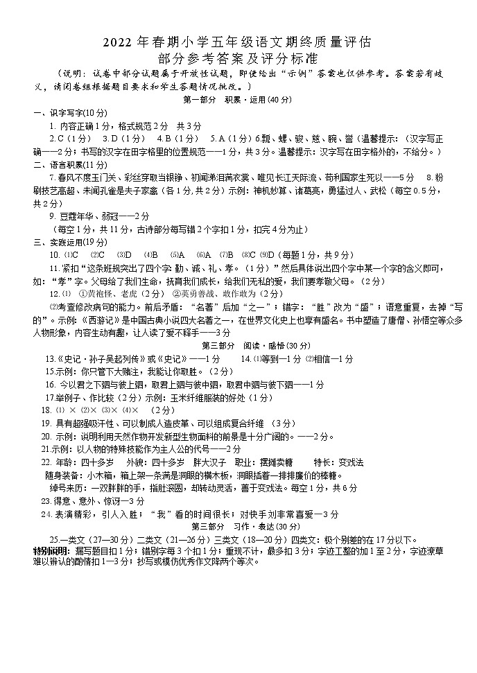
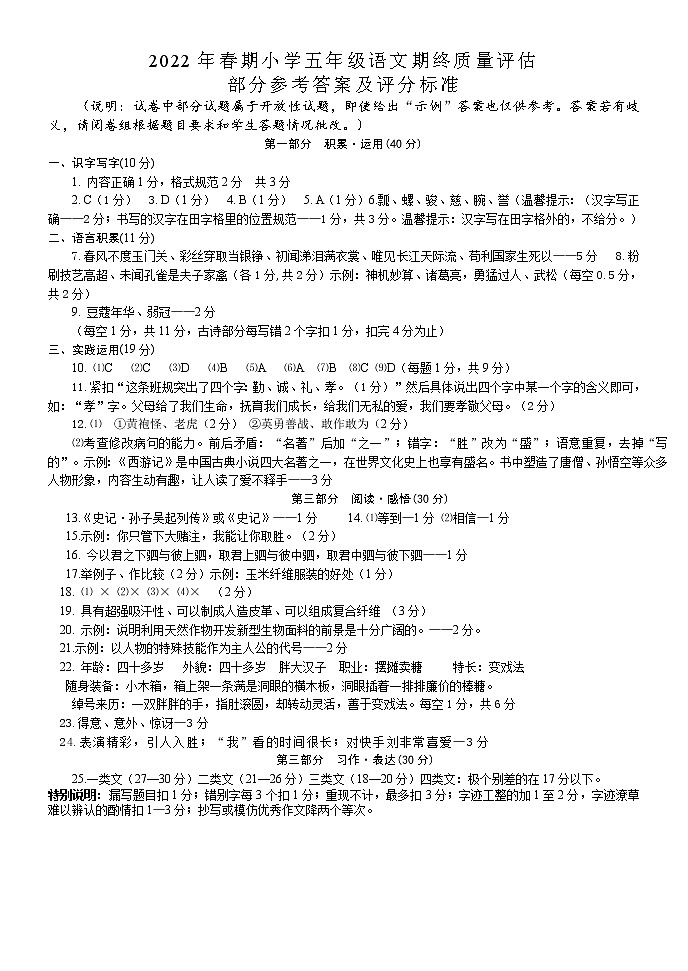
展开2022年春期小学五年级语文期终质量评估
部分参考答案及评分标准
(说明:试卷中部分试题属于开放性试题,即使给出“示例”答案也仅供参考。答案若有歧义,请阅卷组根据题目要求和学生答题情况批改。)
第一部分 积累·运用(40分)
一、识字写字(10分)
1. 内容正确1分,格式规范2分 共3分
2.C(1分) 3.D(1分) 4. B(1分) 5. A(1分)6.瓢、螺、骏、慈、腕、誉(温馨提示:(汉字写正确——2分;书写的汉字在田字格里的位置规范——1分,共3分。温馨提示:汉字写在田字格外的,不给分。)
二、语言积累(11分)
7.春风不度玉门关、彩丝穿取当银铮、初闻涕泪满衣裳、唯见长江天际流、苟利国家生死以——5分 8.粉刷技艺高超、未闻孔雀是夫子家禽(各1分,共2分)示例:神机妙算、诸葛亮,勇猛过人、武松(每空0.5分,共2分)
9. 豆蔻年华、弱冠——2分
(每空1分,共11分,古诗部分每写错2个字扣1分,扣完4分为止)
三、实践运用(19分)
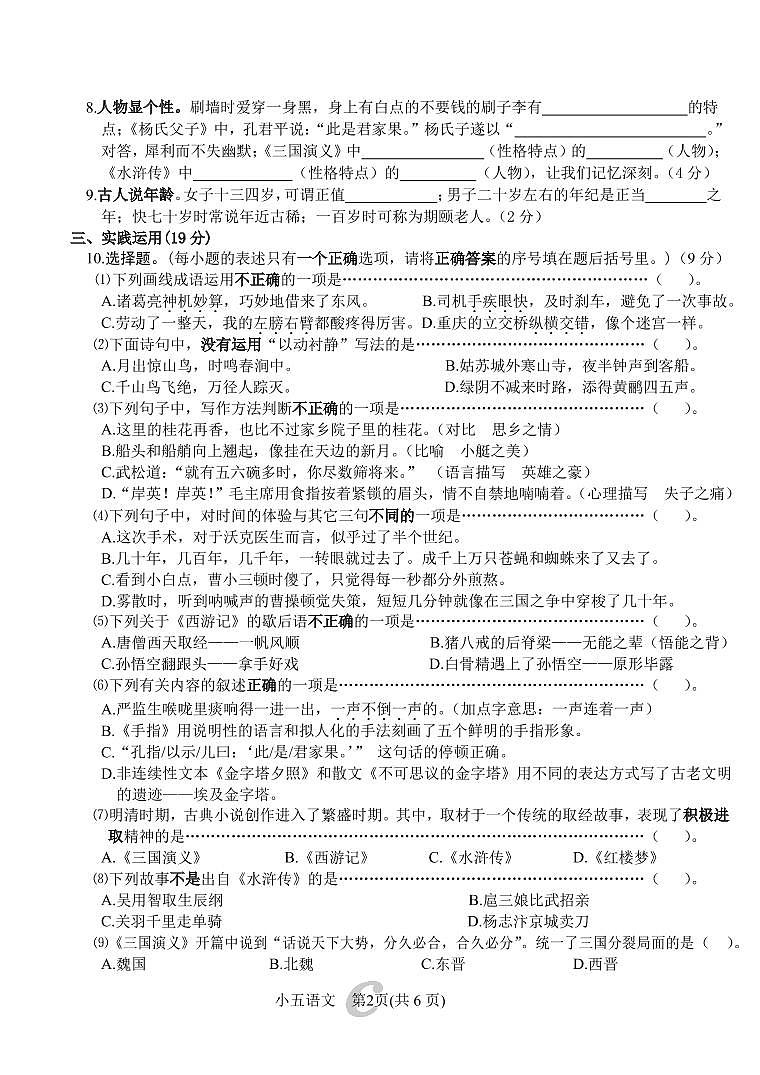
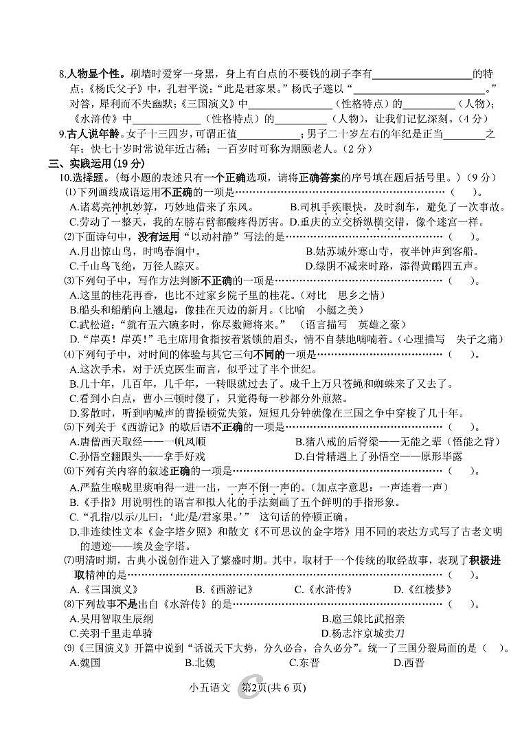
10. ⑴C ⑵C ⑶D ⑷B ⑸A ⑹A ⑺B ⑻C ⑼D(每题1分,共9分)
11.紧扣“这条班规突出了四个字:勤、诚、礼、孝。(1分)”然后具体说出四个字中某一个字的含义即可,如:“孝”字。父母给了我们生命,抚育我们成长,给我们无私的爱,我们要孝敬父母。(2分)
12.⑴ ①黄袍怪、老虎(2分) ②英勇善战、敢作敢为(2分)
⑵考查修改病句的能力。前后矛盾:“名著”后加“之一”;错字:“胜”改为“盛”;语意重复,去掉“写的”。示例:《西游记》是中国古典小说四大名著之一,在世界文化史上也享有盛名。书中塑造了唐僧、孙悟空等众多人物形象,内容生动有趣,让人读了爱不释手——3分
第三部分 阅读·感悟(30分)
13.《史记·孙子吴起列传》或《史记》——1分 14.⑴等到—1分 ⑵相信—1分
15.示例:你只管下大赌注,我能让你取胜。(2分)
16. 今以君之下驷与彼上驷,取君上驷与彼中驷,取君中驷与彼下驷——1分
17.举例子、作比较(2分)示例:玉米纤维服装的好处(1分)
18. ⑴ × ⑵× ⑶× ⑷× (2分)
19. 具有超强吸汗性、可以制成人造皮革、可以组成复合纤维 (3分)
20. 示例:说明利用天然作物开发新型生物面料的前景是十分广阔的。——2分。
21.示例:以人物的特殊技能作为主人公的代号——2分
22. 年龄:四十多岁 外貌:四十多岁 胖大汉子 职业:摆摊卖糖 特长:变戏法
随身装备:小木箱,箱上架一条满是洞眼的横木板,洞眼插着一排排廉价的棒糖。
绰号来历:一双胖胖的手,指肚滚圆,却转动灵活,善于变戏法。每空1分,共6分
23.得意、意外、惊讶—3分
24.表演精彩,引人入胜;“我”看的时间很长;对快手刘非常喜爱—3分
第三部分 习作·表达(30分)
25.一类文(27—30分)二类文(21—26分)三类文(18—20分)四类文:极个别差的在17分以下。
特别说明:漏写题目扣1分;错别字每3个扣1分;重现不计,最多扣3分;字迹工整的加1至2分,字迹潦草难以辨认的酌情扣1—3分;抄写或模仿优秀作文降两个等次。
[语文]河南省南阳市淅川县2023~2024学年四年级语文下册期终质量评估(原卷版): 这是一份[语文]河南省南阳市淅川县2023~2024学年四年级语文下册期终质量评估(原卷版),共6页。
[语文]河南省南阳市淅川县2023~2024学年四年级语文下册期终质量评估(解析版): 这是一份[语文]河南省南阳市淅川县2023~2024学年四年级语文下册期终质量评估(解析版),共14页。
河南省南阳市淅川县2023-2024学年四年级下学期期中质量评估语文试卷: 这是一份河南省南阳市淅川县2023-2024学年四年级下学期期中质量评估语文试卷,文件包含4年级语文试卷docx、小四语文答案docx等2份试卷配套教学资源,其中试卷共8页, 欢迎下载使用。