


(2)形容词和副词——2022-2023学年初升高英语人教版(2019)超级衔接
展开
这是一份(2)形容词和副词——2022-2023学年初升高英语人教版(2019)超级衔接,共9页。学案主要包含了复合形容词的构成,形容词做定语的位置,副词的分类,形容词等内容,欢迎下载使用。
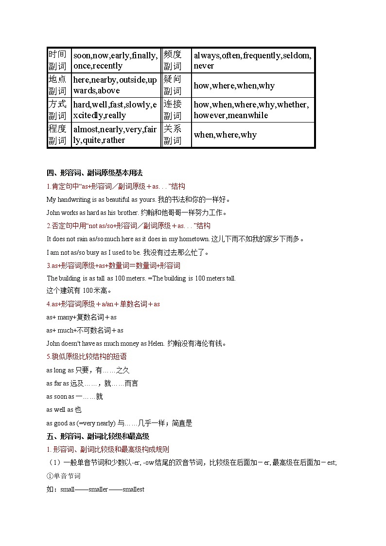
(2)形容词和副词—2022—2023学年初升高英语人教版(2019)超级衔接I 知识衔接一、复合形容词的构成二、形容词做定语的位置形容词作定语通常前置,但在下列情况后置:三、副词的分类四、形容词、副词原级基本用法1.肯定句中“as+形容词/副词原级+as. . . ”结构My handwriting is as beautiful as yours. 我的书法和你的一样好。John works as hard as his brother. 约翰和他哥哥一样努力工作。2.否定句中用“not as/so+形容词/副词原级+as. . . ”结构It does not rain as/so much here as it does in my hometown. 这儿下雨不如我的家乡下雨多。I am not as/so busy as I used to be. 我没有过去那么忙了。3.as+形容词原级+as+数量词=数量词+形容词The building is as tall as 100 meters. =The building is 100 meters tall.这个建筑有100米高。4.as+形容词原级+a/an+单数名词+as as+ many+复数名词+asas+ much+不可数名词+as John doesn't have as much money as Helen. 约翰没有海伦有钱。5.貌似原级比较结构的短语as long as 只要,有……之久as far as 远及……,就……而言as soon as一……就as well as 也as good as (=very nearly) 与……几乎一样;简直是五、形容词、副词比较级和最高级1. 形容词、副词比较级和最高级构成规则(1)一般单音节词和少数以-er, -ow 结尾的双音节词,比较级在后面加-er, 最高级在后面加-est;①单音节词如:small——smaller——smallest short——shorter——shortest ②双音节词如:clever——cleverer——cleverest narrow——narrower——narrowest (2) 以不发音e结尾的单音节词,比较在原级后加-r, 最高级在原级后加-st;如:large——larger——largest nice——nicer——nicest able——abler——ablest (3) 重读闭音节(即:辅音+元音+辅音)先双写末尾的辅音字母,比较级加-er,最高级加-est;如:big—— bigger——biggest fat—— fatter——fattest (4)辅音字母+"y"结尾的双音节词,把y改为i比较级加-er, 最高级加-est;如:easy——easier——easiest heavy——heavier——heaviest busy——busier——busiest happy——happier——happiest (5)其他双音节词和多音节词,比较级在前面加more,最高级在前面加 most;如:beautiful——more beautiful——most beautiful different——more different—— most differentpopular——more popular——most popular注意:① 词尾为“元音字母+-y”时,-y不变,直接加-er或-est.②有少数几个双音节词以及以-er及-le结尾的词,可以有两种比较级和最高级形式。common——commoner/more common——commonest/most commonclever——cleverer/more clever——cleverest/most clever simple——simpler/more simple——simplest/most simple ③在形容词原级之前加 less, least 而构成的比较级与最高级称为“较低级”与“最低级”形式。kind——less kind——least kinduseful——less useful——least useful④一些复合形容词的比较等级well-known——better-known——best-known⑤有些形容词没有程度可分或形容词本身就表示某种程度,故没有比较级和最高级。如:right 正确的,wrong 错误的,excellent 最好的,final 最后的,last 最后的,possible 可能的,first 第一的,east 东方的,empty空的,wooden 木制的,impossible 不可能的。(6)不规则形容词和副词的比较级和最高级good/well——better——best badly/bad/ill——worse——worst many/much——more——most little——less——leastfar——farther/further(farther (指距离:更远的/地) further (指距离:更远的/地,等同于farther; 指程度:更深入的/地))——farthest /furthest(farthest (指距离:最远的/地);furthest (指距离:最远的/地,等同于farthest; 指程度:最深入的/地))old——older/elder(older (指年龄、新旧:较老的、较旧的;指血缘:年纪较长的,此时等同于elder) ;elder (指血缘:年纪较长的))——oldest/eldest (oldest (指年龄、新旧:最老的、最旧的;指血缘:最年长的,此时等同于 eldest) ;eldest (指血缘:最年长的))2. 形容词、副词比较级基本用法(1)“比较级+than”表示两者差级比较The new computer runs much faster than that old one. 这台新电脑运行得比那台旧电脑快得多。He made fewer mistakes than you. 他出的错比你少。(2)less+ 多音节形容词、副词原级+than(不如)This book is less interesting than that one. 这本书不如那本书有趣。(3)the + 比较级+ of… 表示两者中更……的He is the taller of the 2 boys. 他是那两个男孩中较高的。(4)比较级+and+比较级这种句式用来表示自身情况的逐渐增长,意为“越来越……”The computer is cheaper and cheaper. 电脑越来越便宜了。He ran faster and faster on the last lap. 他在最后一圈时跑得越来越快。(5)the+比较级……, the+比较级……这种句式用于表示一方的程度随着另一方的程度平行增长,意为“越……(就)越……”。The shorter your article is, the better it is. 你的文章越短越好。The more I thought, the more puzzled I felt. 我越想越不明白。(6)“no+比较级+than. . . ”与“not+比较级+than. . . ”“no+比较级+than…… ”意为“两者都不”,是对相比较的两者的共同否定;而“not+比较级+than. . . ”意为“……不比……更……”, 表示相比较的两者情况相当。 I speak French no better than him. 我和他的法语说得都不好。 I run not faster than you. 我不比你跑得快。注意:(1)比较级修饰语常见的有:rather, much, still, even, far, any, a lot, a little, a great deal, by far, a bit, three times等。The students study even harder than before. 学生们学习比以前更努力了。(2)比较的对象不能相互包容,常见的句型是:比较级+than+ any other+单数名词比较级+than+ all the other+复数名词比较级+than+ anyone else 比较级+than+ any of the other+复数名词比较级+than+ the rest of+复数名词或不可数名词The Mississippi River is longer than any other river in the United States. 密西西比河比美国任何其他一条河都长。China is larger than any other country in Asia. 中国比亚洲任何别的国家都大。China is larger than any country in Africa. 中国比非洲任何国家都大。3. 形容词、副词最高级基本用法(1)(the+)最高级+(among)/of all +(同类)(the+)最高级+in+范围等(不同类)Li Ming is the most hard-working student in his class. 李明是他班里最努力的学生。Of all the subjects, I like art best. 在所有的课程中,我最喜欢美术。(2)否定词+比较级=最高级He has never spent a more worrying day. 他过了最令人担心的一天。(3)修饰最高级的有:序数词,by far, nearly, almost, by no means, not really, not quite, nothing like等The bridge being built now is by far the longest across the Yellow River.目前正在建的那座桥是横跨黄河最长的。4. 表示倍数的句型(1)A is+倍数+比较级+than+ B(2)A is+倍数+as+原级+as+ B(3)A is+倍数+the+名词(size, length, height 等)+of+ B(4)A is+倍数+that+ of+ B (5)A is+倍数+what 引导的名词性从句He earns twice more than her. 他的收入是她的三倍。He earns three times as much as her.He earns three times the money that she does.The money he earns is three times that of hers.He earns three times what she does.II 习题衔接1.The magazine makes these ideas attractive and _________(access) to children.2.And then huge plants start to spring up and grow at an _________ (alarm) rate.3.Those beautiful mushrooms which look harmless are actually ______(poison) and deadly.4.The design of this sleeping bag is improved to be ______(suit) for kids of different ages.5.It is not practical to achieve the _______(economy) development at the cost of the environment.6.They reacted ______(violent) to the disappointing news that their flight had already been cancelled.7.Those who ______(continuous) acquire new knowledge that they can apply to their work are more likely to succeed.8.It was winter, and the monkeys struggled hard to survive the ______(freeze) cold nights.9.Thanks to the new techniques, our production has increased ______(dramatic).10.I don't know what the project is exactly about; I don't want to know, ______.11.Getting more hands-on experience will allow young people to start their career paths much ______(early).12.Researchers have found that FOMO (fear of missing out) leads us to check social media _____ (frequently) than we used to, leading to a negative cycle that can be hard to break.13.It rains ________(heavy) today than yesterday.14.We need ______(many) people like the elderly Canadian couple as well as more institutions like the Canada-China Friendship Society.15.A healthier society means there is not so much pressure on the country's health system and cycling is also much _____(kind) on your pocket than driving.
答案以及解析1.答案:accessible解析:名词形容词转化。根据连接词and并列属性,前面是形容词,故应将名词access转化为形容词。故答案为accessible。句意:该杂志使这些想法具有吸引力,并使孩子们可以获得。2.答案:alarming解析:名词形容词转化。根据上下文判断,需要形容词修饰rate,故应将名词alarm转化为形容词alarming(adj.)令人担忧的,令人恐惧的。句意:然后巨大的植物开始发芽并以恐怖的速度生长。3.答案:poisonous
解析:句意为: 那些漂亮的蘑菇看起来无害, 实际上是有毒和致命的。设空处作表语, 应填形容词, 和形容词deadly(致命的)并列, 故填poisonous。 4.答案:suitable
解析:句意为: 这款睡袋的设计得到了改进, 使得它适合于不同年龄段的孩子。根据句意和设空处前的be可知, 设空处应填形容词作表语。 5.答案:economic
解析:句意为: 以牺牲自然环境为代价去实现经济发展是不可取的。根据设空处后的名词可知, 设空处应用形容词作定语。表示"经济(上)的", 应用economic。 6.答案:violently
解析:句意为: 他们对他们的航班已经被取消这一令人失望的消息做出了激烈的反应。设空处前为动词, 应用副词来修饰, 故填violently。 7.答案:continuously
解析:句意为: 那些不断获得新知识并能将其应用到工作中的人更有可能成功。设空处修饰后面的谓语动词, 应用副词, 故填continuously, 意为"不间断地"。 8.答案:freezing
解析:句意为: 那是冬天, 猴子们在极为寒冷的夜晚艰难求生。设空处修饰cold, 应填副词freezing, 意为"极冷地"。freezing cold修饰后面的nights。 9.答案:dramatically
解析:句意为: 由于新技术, 我们(产品)的产量剧增。此处用副词dramatically修饰谓语has increased, 表示"巨大而急剧地"。 10.答案:either
解析:句意为: 我不知道这个项目具体是关于什么的, 而且我也不想知道。副词either置于句末, 表示否定句中的"也"。 11.答案:earlier
解析:句意为: 获得更多实践经验将使年轻人更早地开始他们的职业生涯。根据more以及much可知, 此处有比较含义, 故填earlier。 12.答案:more frequently
解析:考查副词比较级。句意:研究人员发现,FOMO(害怕错过)让我们比以前更频繁地查看社交媒体,形成很难打破的恶性循环。根据句意和than可知,此处应用比较级,故填more frequently。13.答案:more heavily
解析:考查副词的比较级。句意:今天的雨比昨天下得大。修饰动词rains 应用副词作状语,根据“than yesterday”可知,此处应用比较级。故填more heavily。 14.答案:more
解析:句意为: 我们需要更多的像年迈的加拿大夫妇这样的人以及中加友好协会这样的机构。根据句意可知, 此处与后文的more institutions并列, 表示"更多的", 故填more。 15.答案:kinder
解析:句意为: 一个较为健康的社会意味着国家的医疗系统没有太多的压力, 而且骑自行车比开车更省钱。本空前有副词much修饰比较级, 故填kinder。
相关学案
这是一份(5)非谓语动词——2022-2023学年初升高英语人教版(2019)超级衔接,共16页。学案主要包含了配套新教材,特别注意,易混辨析等内容,欢迎下载使用。
这是一份(3)句子成分与结构——2022-2023学年初升高英语人教版(2019)超级衔接,共5页。
这是一份(1)名词和代词——2022-2023学年初升高英语人教版(2019)超级衔接,共17页。学案主要包含了名词的数,名词所有格,不定代词的区分,疑问代词what的用法等内容,欢迎下载使用。