- 2022岳阳高二下学期期末考试历史试卷含解析 试卷 0 次下载
- 2022岳阳高二下学期期末政治含答案 试卷 试卷 0 次下载
- 2022岳阳高二下学期期末地理试卷含解析 试卷 0 次下载
- 2022岳阳高二(下)教学质量监测物理试卷含解析 试卷 1 次下载
- 2022岳阳高二下学期期末化学试卷含答案 试卷 0 次下载
2022岳阳高二下学期期末生物试卷含答案
展开岳阳市2022年高二教学质量监测
生物学
本试卷共8页,满分100分,考试时间75分钟
注意事项:
1.答卷前,考生务必将自己的姓名、准考证号填写在本试卷和答题卡上。
2.回答选择题时,选出每小题答案后,用铅笔把答题卡上对应题目的答案标号涂黑。如需改动,用橡皮擦干净后,再选涂其他答案标号。回答非选择题时,将答案写在答题卡上。写在本试卷上无效。
3.考试结束后,将本试卷和答题卡一并交回。
一、选择题:本题共12小题,每小题2分,共24分。在每小题给出的四个选项中,只有一项是符合题目要求的。
1.新冠病毒和肺炎双球菌均可引发肺炎。下列有关它们物质组成和结构的叙述正确的是
A.两者都以核酸作为遗传信息的携带者
B.组成两者的化合物中,含量最多的都是水
C.它们都不具有核膜,但肺炎双球菌具有生物膜系统
D.组成它们的蛋白质都是在宿主细胞的核糖体上合成的
2. 关于温度感知和触觉分子机制的研究获得2021年诺贝尔生理学或医学奖。细胞膜上的TRPV1通道蛋白能被辣椒素或42℃以上高温激活,提高膜对Ca2+的通透性,使人产生热辣的感觉。下列叙述错误的是
A. TRPV1通道蛋白是一种跨膜蛋白
B. TRPV1激活后引起Ca2+的协助扩散
C. 据该发现,人在吃辣椒后可通过喝热水缓解辣感
D. 通过TRPV1可将辣椒素或高温刺激转化为电信号
3. 下图表示某地人工建立的农业生态系统模式。下列叙述正确的是
A. 图中的龙虾和食用菌属于分解者
B. 沼气池中微生物同化的能量均来自奶牛
C. 该农业生态系统通过甘薯对沼渣中能量的利用,实现了能量的循环
D. 该生态系统的生产者是甘薯,故其同化的能量即为流经该生态系统的总能量
4. 从2021年1月1日零时起,长江流域重点水域10年禁渔全面启动。十年禁渔政策的实施,给长江流域整体环境的修复提供了有利条件。下列说法正确的是
A. 禁渔使长江流域濒危动物的数量上升,但并未改变其环境容纳量
B. 长江流域湿地调节气候的功能加强,体现了生物多样性的直接价值
C. 长江流域生态系统将发生群落的次生演替,生态系统多样性得以提高
D. 禁渔措施属于对生物多样性的就地保护,是最有效的保护措施
5. 有一个婴儿在出生后医院为他保留了脐带血,在以后生长发育过程中如果他出现了某种难治疗的疾病,就可能可以通过脐带血中的干细胞来为其治病,以下有关说法正确的是
A.用脐带血中的干细胞能够治疗这个孩子所有的疾病
B.如果要移植用他的干细胞培育出的器官,需要用到细胞培养技术
C.用干细胞培育出他需要的器官用来移植治病,需要细胞中所有的基因都表达
D.如果要移植用他的干细胞培育出的器官,为降低排斥反应,需要使用免疫抑制药物
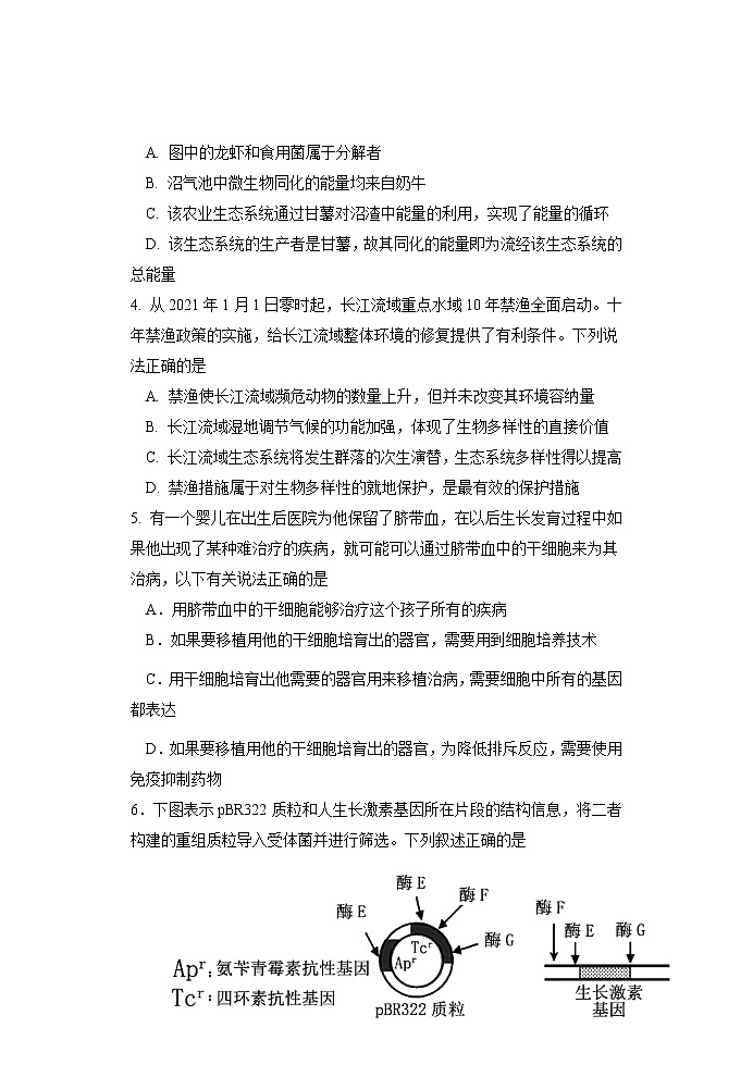
6.下图表示pBR322质粒和人生长激素基因所在片段的结构信息,将二者构建的重组质粒导入受体菌并进行筛选。下列叙述正确的是
A.应选择的限制酶组合是酶E和酶G
B.应选择含有Apr和Tcr基因的受体菌
C.用含氨苄青霉素的培养基筛选出含重组质粒的受体菌
D.同时用三种限制酶处理图中质粒,电泳后可得到4个条带
7.稳态是人体进行正常生命活动的必要条件,下列关于人稳态的叙述错误的是
A.人体细胞代谢产生的某些废物也能参与维持内环境的稳态
B.人体大量失水时,血浆渗透压升高,抗利尿激素分泌量增加,排尿量减少
C.在紧急情况下,细胞外液中甲状腺激素的含量会上升,使人对环境变得敏感
D.人体被病毒感染时,抗体可进入被感染的细胞将侵入细胞的病毒杀死
8.科学家发现,一种特殊的纤毛虫在某些情形下将传统的终止密码子UGA读取为色氨酸密码子,然而另一种纤毛虫中的UGA可编码两种不同的氨基酸,因此UGA被喻为双功能密码子。下列说法正确的是
A. 细胞中编码氨基酸的密码子共有64种
B. 双功能密码子体现了密码子简并的特点
C. 同一密码子编码不同氨基酸的现象是自然选择的结果
D. 同一基因表达出来的蛋白质的氨基酸序列一定是相同的
9. 显微镜下观察豌豆花药的临时装片,下列观察到的现象与做出的推测相匹配的是
选项 | 观察到的现象 | 推测 |
A | 7个四分体 | 此时细胞正处在有丝分裂的前期 |
B | 每对同源染色体形态彼此相同 | 该细胞中的性染色体组成为XX |
C | 同源染色体相应片段交换 | 发生基因重组 |
D | 染色体正在往两极移动 | 着丝粒已经分裂 |
10.研究发现基因家族存在一类“自私基因”,可通过“杀死”不含这类基因的配子来改变分离比例。如E基因是一种“自私基因”,在产生配子时,能“杀死”体内1/3不含该基因的雄配子和2/3不含该基因的雌配子。某基因型为Ee的亲本植株自交获得F1,F1随机传粉获得F2。下列相关叙述错误的是
A.亲本产生的雄配子中,E:e=3:2,雌配子中,该比例为3:1
B.从亲本→F1→F2,e的基因频率逐代提高
C.F1中三种基因型个体的比例为EE:Ee:ee=9:9:2
D.F2中基因型为EE的个体数量比Ee的个体数量多
11.某研究者检测了番茄植株在不同光照强度下的各种生理指标,相关数据结果如下表所示。下列有关叙述不正确的是
组别 | 光照强度/lx | 呼吸速率/(μmol•m﹣2•s﹣1) | 净光合速率/(μmol•m﹣2•s﹣1) | 气孔导度/(mmol•m﹣2•s﹣1) | 叶绿素a含量/(mg•g﹣1) |
甲 | 200 | 14 | 20 | 80.2 | 1.6 |
乙 | 400 | 14 | 29 | 93.5 | 1.3 |
丙 | 600 | 14 | 35 | 105.3 | 1 |
A. 在三组实验中,番茄植株叶绿素a含量随光照强度增大而逐渐减少,这是植物对强光环境的适应
B. 从三组实验数据中,不能得出番茄植株的最适光照强度
C. 将实验后的丙组植株置于甲组环境中,短时间内其净光合速率将大于20μmol•m﹣2•s﹣1
D. 低光照强度下,番茄的净光合速率较低的原因还可能是气孔导度低,吸收的CO2少
12.“筛选”是生物工程中常用的技术手段,下列关于筛选的叙述正确的是
A. 诱变育种中需要筛选出数量较多的有利变异
B. 多倍体育种中,筛选出所有体细胞都加倍的幼苗
C. 植物体细胞杂交过程中,只需要筛选出原生质体融合成功的细胞即可
D. 单抗制备过程中,通过克隆化培养和抗体检测筛选出的细胞既能无限增殖又能产特定抗体
二、选择题:本题共4小题,每小题4分,共16分。在每小题给出的四个选项中,有的只有一项符合题目要求,有的有多项符合题目要求。全部选对的得4分,选对但不全的得2分,有选错的得0分。
13.关于植物激素和植物生长调节剂在农业生产实践中的应用,与实际相符的是
A. 可使用生长素类似物促进植物生长,使用乙烯利促进果实发育
B. 黄瓜开花后可通过提高脱落酸和赤霉素的比值来诱导雌花的形成进而提高黄瓜产量
C. 玉米在即将成熟时,如果经历持续一段时间的干热之后又遇大雨,为防止玉米粒在穗上发芽可以喷洒适量的脱落酸类似物
D. 在玫瑰葡萄种植过程中,合理施用人工合成的赤霉素、细胞分裂素类物质,可以提高葡萄结果率,提高果实无核化程度
14. SRY基因为雄性的性别决定基因,只位于Y染色体上。近期我国科学家发现X染色体上的SDX基因突变后,25%的雄鼠会发生性逆转,转变为可育雌鼠,其余为生精缺陷雄鼠(该突变对雌鼠无影响)。胚胎若无X染色体则无法发育。下列相关说法正确的是
A. 若上述发生性逆转的雄鼠与野生型雄鼠杂交,子代小鼠的雌雄比例为5∶7
B. 雌鼠的性染色体组成均为XX,雄鼠的均为XY
C. 未突变的SDX基因的表达产物可能促进SRY基因的表达
D. SRY基因与SDX基因是控制相对性状的一对等位基因
15. 研究发现,生活在青藏高原的夏尔巴人线粒体中G3745A基因和T4216C基因发生了突变,使机体在能量代谢过程中提高了对氧气的利用效率,减少氧气的消耗。而位于常染色体上的EPAS1,EGLN1等9个基因则通过适量增加血红蛋白浓度进一步增强了血液运输O2的能力。下列有关叙述正确的是
A. 上述11个基因的遗传都遵循基因分离定律
B. 发生突变后的G3745A基因中碱基序列一定发生了改变
C.EPAS1、EGLN1等9个基因在人体成熟红细胞中持续表达来增加血红蛋白浓度
D. 夏尔巴人的父母可将突变后的G3745A基因和T4216C基因传递给下一代,从而使后代仍能保持该性状
16.交感神经和副交感神经都有促进唾液腺分泌的作用,但刺激交感神经所分泌的唾液,水分少而酶多;刺激副交感神经所分泌的唾液,水分多而酶少。下列说法正确的是
A. 交感神经兴奋时分泌水分少而酶多的唾液,利于消化食物
B. 支配唾液腺分泌的交感、副交感神经分别为传入、传出神经
C. 自主神经系统促进唾液分泌,此过程同时也受到大脑的控制
D. 交感神经和副交感神经相互配合使机体更好地适应环境变化
三、非选择题:共5道题,总分60分。
17.(12分)若某昆虫体色(黄色、褐色、黑色)由3对位于常染色体上的等位基因(A/a、B/b、D/d)决定,如图为基因控制相关物质合成的途径,a基因、b基因、d基因没有相应的作用。
若用两个纯合黄色品种的昆虫作为亲本(即AABBDD×aabbdd)进行杂交,F1均为黄色,F2中毛色表现型出现了黄∶褐∶黑=52∶3∶9的数量比,据此回答下列问题:
(1)根据杂交结果可得到以下结论:三对等位基因的遗传遵循__________________定律;基因A对基因B的表达有________(填“促进”或“抑制”)作用;基因组成为aaB_dd的该种昆虫体色为________色。
(2)F2中黑色昆虫有________种基因型,F2黄色个体中,纯合子占__________。
(3)若让F2褐色个体自由交配,则子代中体色为黄色的占_________。
18.(12分)现以某种多细胞绿藻为材料,研究环境因素对其叶绿素a含量和光合速率的影响。实验结果如下图,图中的绿藻质量为鲜重。回答下列问题:
(1)叶绿素吸收的光主要是_________________,实验中可用___________提取光合色素。
(2)由甲图可知,绿藻通过_____________________方式来适应低光强的环境。由乙图分析可知,在________(填“高光强”或“低光强”)条件下温度对光合速率的影响更显著。
(3)图乙的绿藻放氧速率比光反应产生O2的速率小,理由是_________。
(4)绿藻在20℃、高光强条件下细胞呼吸的耗氧速率为50μmol·g-1·h-1,则在该条件下每克绿藻每小时光合作用消耗CO2生成________μmol的3-磷酸甘油酸。
19.(12分)2021年3月16日,由军事医学研究院陈薇院士领衔的科研团队研制的重组新型冠状病毒疫苗(腺病毒载体)获批启动临床试验,首批试验疫苗被接种到受试者的体内。请回答下列相关问题:
(1)正常情况下,针刺手臂皮肤,会发生缩手反射,这属于____________反射。
(2)感染病毒后,体温升高,调节体温的中枢位于_______________,部分被感染者还会感到肌肉疼痛,产生该感觉的部位是_____________。
(3)已接种疫苗的人,仍有被感染的情况,出现这种情况的主要原因是____________。
(4)为了更好的预防新冠病毒感染,接种疫苗往往需要接种2~3针,请阐述其中的免疫学原理________________________________________。
(5)科学家推测新冠病毒大流行终结前其发展趋势最可能是毒性减弱、但传染性更强,其推测的理由是 。
20.(共12分)“十三五”期间,我国通过系统实施濒危物种拯救工程,建立了占国土面积18%的各类自然保护地,有效保护了65%的高等植物群落和85%的重点保护野生动物种群,大熊猫、亚洲象等珍稀濒危野生生物种群实现恢复性增长。请回答下列问题:
(1)威胁野生动物生存的人类活动,主要是________;保护生物多样性的关键是_______。
(2)若采用标志重捕法调查亚洲象的种群数量,在调查期间,出现了标记物脱落的情况,则亚洲象的实际种群数量应该比估算值____________(填“大”“小”或“一样”);在亚洲象现有栖息地范围不变的情况下,人们不断优化其栖息地的条件来提升 ,实现亚洲象数量上升,从能量流动的角度分析其原因是___________________。
(3)若保护区内大熊猫的数量达到2000只时,其种群数量的增加速率最快,则此时大熊猫的年龄结构应该为_________型。
21.(12分)对艾滋病病毒感染的治疗和有关的疫苗研究,经历了三个“时代”。早期,科学工作者从HIV感染自愈者体内采取相应免疫细胞,使之与骨髓瘤细胞结合,生产HIV的抗体,具体过程见下图1:
(1)上述过程①采用的生物技术称为_________技术;要获得纯净、单一的抗体,上图过程最关键的操作要点是______________________。
随后,转基因技术被运用到了HIV的疫苗的研制工作中,科学工作者研制的第二代HIV疫苗的操作简要路径见下图2:
(2)过程②所用限制酶必须一致,其理由是_______________________________________。
(3)用该方法产生的疫苗进行接种,与上述图1的抗体注射方法的免疫功能相比,其关键的优势是_______________________________________________;
科学工作者发现一种蛋白质(D4﹣Ig),它能与HIV表面的糖蛋白结合,从而使HIV失去侵染T细胞的能力;腺相关病毒是杆状病毒,无激活复制基因,对人体相对安全。
腺相关病毒其基因组中含有常用病毒衣壳基因rep和复制相关蛋白基因cap,为安全起见,需要去除复制基因.目前,科学家利用其相关实验研究,实验工作相关信息如图3:
图3
(4)过程①需要对D4﹣Ig蛋白进行______________,才能人工合成D4﹣Ig基因。被两种病毒双重感染的T细胞解体的HIV病毒相比入侵时的差异是 。
岳阳市2022年高二教学质量监测
生物学参考答案及评分标准
一、二、选择题 共16小题,1-12小题每小题2分,13-16小题每小题4分,共40分。
题号 | 1 | 2 | 3 | 4 | 5 | 6 | 7 | 8 | 9 | 10 | 11 | 12 | 13 | 14 | 15 | 16 |
答案 | A | C | A | D | B | D | D | C | C | B | C | D | CD | AC | B | ACD |
三、非选择题,5道题,共60分。
17.(12分,每空2分)
(1)自由组合 抑制 褐色
(2)4 6/52
(3)1/9
18.(12分,每空2分)
(1)红光和蓝紫光 无水乙醇
(2)提高叶绿素含量 高光强
(3)绿藻放氧速率等于光反应产生氧气的速率减去细胞呼吸消耗氧气的速率
(4)400
19.(12分,每空2分)
(1)非条件
(2)下丘脑 大脑皮层
(3)新冠病毒出现了变异
(4)接种2~3针疫苗是为了刺激机体产生更多的抗体和记忆细胞,从而更有效的保护人体免受病毒感染
(5)病毒与宿主之间会相互选择,协同进化(或“毒性减弱、传染性更强,在其传播过程中相当于给人类自然接种,实现群体免疫”)
20.(共12分,每空2分)
(1)对野生物种生存环境的破坏和掠夺式利用等 要处理好人与自然的相互关系
(2)小 环境容纳量(或“K值”) 大象的食物来源更充足,获得的能量更多
(3)增长型
21.(共12分,每空2分)
(1)细胞融合 单个免疫B细胞与重骨髓瘤细胞融合或在选择培养基上进行选择
(2)只要切口和接口具有相同的粘性末端即可
(3)血液中抗体含量因代谢会逐渐降低,而抗原可以激发B细胞产生记忆细胞,较长时间维持较高抗体浓度
(4)氨基酸种类与序列测定 HIV病毒的衣壳蛋白已经与D4﹣Ig蛋白结合,失去再感染T细胞能力
2022-2023学年湖南省岳阳市高二(下)期末生物试卷(含解析): 这是一份2022-2023学年湖南省岳阳市高二(下)期末生物试卷(含解析),共25页。试卷主要包含了选择题,非选择题等内容,欢迎下载使用。
2023岳阳岳阳县一中高二下学期入学考试生物试题含答案: 这是一份2023岳阳岳阳县一中高二下学期入学考试生物试题含答案,共13页。试卷主要包含了【解答】解等内容,欢迎下载使用。
2022岳阳临湘高二上学期期末生物试题含解析: 这是一份2022岳阳临湘高二上学期期末生物试题含解析,文件包含湖南省岳阳市临湘市2021-2022学年高二上学期期末教学质量检测生物试题含解析docx、湖南省岳阳市临湘市2021-2022学年高二上学期期末教学质量检测生物试题无答案docx等2份试卷配套教学资源,其中试卷共29页, 欢迎下载使用。

