所属成套资源:备战2022年中考语文散文+小说阅读考点突破与专项训练(全国专用)
- 考点12 文学作品阅读之分析记叙人称-备战2022年中考语文散文+小说阅读考点突破与专项训练(全国通用) 试卷 3 次下载
- 考点13 文学作品阅读之把握文章主旨情感-备战2022年中考语文散文+小说阅读考点突破与专项训练(全国通用) 试卷 3 次下载
- 考点15 文学作品阅读之分析写作特色-备战2022年中考语文散文+小说阅读考点突破与专项训练(全国通用) 试卷 2 次下载
- 考点16文学作品阅读之分析线索作用-备战2022年中考语文散文 小说阅读考点突破与专项训练(全国通用) 试卷 2 次下载
- 考点17 文学作品阅读之解释词句含义-备战2022年中考语文散文 小说阅读考点突破与通项训练(全国通用) 试卷 2 次下载
考点14 文学作品阅读之赏析表达方式-备战2022年中考语文散文+小说阅读考点突破与专项训练(全国通用)
展开
这是一份考点14 文学作品阅读之赏析表达方式-备战2022年中考语文散文+小说阅读考点突破与专项训练(全国通用),共9页。
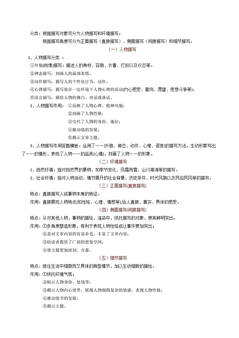
中考文学作品阅读考点突破与专项训练(全国通用)考点14 文学作品阅读之赏析表达方式【考点分析】一篇文章,一般会以一种表达方式为主,但为了表现主题的需要,往往是几种表达方式综合运用。《中考说明》在表达方式方面,对学生考查的要求是:“了解记叙、描写、说明、议论、抒情等表达方式,能体会它们在文中的表达效果。”【设问方式】把握文章主旨类题目考查的设问方式通常有:1、请从描写的角度赏析某个句子。2、文中画线句运用了什么描写人物的方法?有什么作用?3、文中画线句从内容上看,属于 描写,突出了天气 的特点,作用是 。4、请阅读链接材料,结合文中画线句,说说两则材料在描写方法上的相同点和写作意图上的不同点。 【技巧点拨】一、记叙定义:对人物的经历和事件的发展变化过程以及场景、空间的转换所作的叙说和交代。(重过程)作用:①介绍事件发生、发展过程;②介绍人物的经历与事迹;③为议论、抒情提供依据。 二、抒情定义:在文章中抒发主观感受、表露情感。分为直接抒情和间接抒情两种。(重情感)作用:①渲染气氛,显露情感;②以情动人,增强文章感染力,引起共鸣;③开拓意境,画龙点睛,表现和深化主题思想。 三、说明定义:用简明扼要的文字,把事物的形状、性质、特征、成因、功用等介绍清楚。(重介绍)作用:①详细、准确地介绍事物,突出事物的特征;②把抽象的事物或道理介绍得清楚明白,让人易于理解。 四、议论定义:对某个问题、事件进行分析、评论,表明自己的观点、立场、态度、看法和主张。(重观点)作用:①揭示写作目的;②明确主题,揭示蕴含的思想意义;③贯穿文章内容,使篇章结构紧凑。五、描写定义:用生动的语言,把人物的状态、动作,景物的特征,环境的特点等具体地描绘出来。(重印象) 分类:根据描写对象可分为人物描写和环境描写; 根据描写角度可分为正面描写(直接描写)、侧面描写(间接描写)和细节描写。(一)人物描写 1、人物描写分类 : ①外貌(肖像)描写:描述人的身材、容貌、衣着、打扮以及仪态等。②神态描写:刻画人的面部表情。③动作描写:描写人的个性化行为、动作。④心理描写:描写处在一定环境下人物心理的活动(内心感受、意向、愿望、思想斗争等)。⑤语言描写:描绘人物的独白、对话或谈话。2、人物描写作用: ①反映了人物心理、精神风貌;②刻画了人物性格;③交代了人物的身份、地位;④推动情的发展;⑤揭示文章主题。3、人物描写作用答题模板:运用了……(外貌、神态、动作、心理、语言)的描写方法,生动形象写出了……的情形,表现了人物……的品质(心情),刻画了人物……的形象。 (二)环境描写1、自然环境:指对自然界的景物,如季节变化、风霜雨雪、山川湖海等的描写。2、社会环境:指对人物活动、情节展开的社会背景、历史条件、时代风貌以及民俗民风等的描写。 (三)正面描写(直接描写)特点:直接描写人或事物本身的特征。 作用:直接展现人物特点(如性格、心理、情感等),给人直接、真实、具体的感受。(四)侧面描写(间接描写)特点:从对其他人物、事物的描绘、渲染中,烘托描写的对象,使其鲜明突出。作用:①多角度塑造形象,有利于表现人物性格或让事件更加突出;②是对文章内容的有益补充,丰富了文章内容;③给读者提供了广阔的想象空间;④使主题更加深刻、含蓄。(五)细节描写特点:抓住生活中细微而又具体的典型情节,加以生动细致的描绘。作用:①烘托环境气氛;②暗示人物身份、处境等;③揭示人物内心世界,展现人物细微复杂的情感,表现人物性格;④推动情节的发展;⑤揭示主题。 【典型题析】一、(2020·辽宁沈阳)阅读下面的文章,完成下面小题。我住的地方发现狼邓刚①听说我住的地方发现狼,我先是惊讶万分,紧接着就是惊喜万分。你也许以为我是神经错乱,思维不正常,怎么会喜欢狼?其实我知道狼是相当凶残的野兽,全世界都流传着各种各样狼外婆的恐怖故事,并且把狼描写成阴险、狡诈、狠毒、眼放绿光的妖怪。②然而,我还是为地方发现狼而继续惊喜万分。③一个日趋现代化的地方,高楼大厦拔地而起,市街人潮如江河奔流,霓虹灯彻夜闪烁,汽车隆隆轰鸣。在这样人烟喧闹的世界,所有的动物都会吓得逃之夭夭,可是竟有狼来光临,这实在是一个奇迹。④小区的周围确实发生了变化。似乎就这几年间,周围光秃秃的荒山一下子丰满起来了,披上了一层厚厚的绿装。闲暇时散步,有些地方树林密不透风,人走不进去,偶尔还能看见野鸡、兔子这类的小动物。有阅历的老人说,藏得住小动物的树林不算什么,重要的是能养得住大动物。也就是说,有了数量充足的小动物,才能供养大动物。这样看来,在一个喧嚣的小区周围发现狼,应该是一种骄傲,是大自然与人类亲近的最生动的标志。⑤狼曾经远离我们的生活,就像我记忆中的燕子。这一刻,关于燕子的记忆汹涌而来。⑥记得念小学时,我们常常唱起这样一支歌:燕子在蓝色的天空飞翔,寻找自己从前的家乡。它朝着四处张望,为什么这里变了样?去年这里是荒凉的山冈,如今变成高大的厂房,马达声日夜欢唱年少的我们自豪地、动情地歌唱着,嘲弄着找不到家乡的燕子,歌颂着震耳欲聋的马达欢唱。那时候,我们认定所有的荒山野岭都要建满厂房。⑦这种无知一直延续到我拿起笔写小说。我的一篇小说《大鱼》被联合国教科文组织推荐到《世界小说选》发表时,我大梦初醒似的感到一种内疚。那是一个很简单的故事,老渔人舍不得捉一条正在产卵的大鱼。他最终两手空空地爬上岸,对企盼他有所收获的老婆子说:它正在下崽呢!这么简单的小说受到国内外同行的赞誉,评价是具有生态意识的觉醒。⑧我无地自容。⑨记忆中的燕子再次扑飞到眼前人类的智慧带来了现代式的繁荣,也带来了现代式的灾难。生命逐渐失去了原本鲜活的状态,借助一切工具,借助电脑和网络,疏远了、隔绝了一切与生命真相相关的细节,那么,人类最终会成为什么?⑩一个夏天的夜晚,我乘坐出租车回到居住的小区。出租车司机很神秘地告诉我,他在小区尽头的山脚下曾看见三只狼。长长的尾巴拖地,绿绿的眼睛痔人。我怔住了,不由得激动起来:太好了!司机大吃一惊,愣愣地盯着我,大概以为我脑子有病。⑪于是,我给他讲了一个故事。一个水草丰美的田园,在人们的保护下,生活着一群无忧无虑的鹿,由于没有天敌的侵扰,这群鹿日渐肥胖、贪吃,草地被啃光,田园变成荒漠,只有鹿群在斑秃的草地上蠕动。人们设想用炸弹,用毒药,最终都一一否定。最后,生物学家引进了狼。凶恶的狼仿佛落进了肉锅里,它们先吃跑不动的肥鹿,这使得鹿群精简机构一般精干起来,数量剧减,个个拼力奔跑,精神抖擞,荒芜的田园也渐渐恢复原来的貌美。我还给他讲了地球的危机,比如温室效应、臭氧空洞和冰川融化。⑫出租车司机安静地听我讲完,你这么说,狼还真是个好东西。瞥了我一眼,他停了一下又说,这么看,地球还挺危险的。⑬我松了一口气,回答说:现在还不算太危险,你看看周围茂密的树林。再说,你不是看见狼了吗?(选自《意林》,有删改)【问题】选文第⑩段画线句子运用了什么人物描写方法?有什么作用?(4分)我怔住了,不由得激动起来:太好了!【参考答案】神态描写语言描写。生动形象地写出“我”因小区出现狼而惊讶以及“我”因生态环境变好而喜悦的样子。【解析】“怔住”属于神态描写,“太好了”属于语言描写。联系上下文可知,这是“我”得知小区有“狼”出现时的惊喜表现。因为狼的出现,标志着人与自然的和谐,标志着生态环境的好转,“我”为此而高兴。二、阅读下面的文章,完成下面小题。一封迟到五十年的信金建军1、那是1943年冬,天真是寒冷,对正在斯大林格勒城下作战的德军来说,更是苦不堪言。2、士兵米涅刚一动,腰部被炮弹炸伤的伤口就剧烈地疼痛起来。“帮帮我吧,我要回国,我要去见米利亚。”米涅向正忙着撤退的连长求救,连长轻蔑地看他一眼,冷冷地走了。米涅躺在雪地上,绝望和希望一同飞向那片阴霾的天空,只有米丽亚美丽的容颜在他眼前闪动。3、他和米丽亚同是柏林大学的学生。他深深地暗恋着米丽亚,可是米丽亚却钟情于另一位帅哥德克。4、一阵枪响,“扑通”一声,一个人倒在身边。米涅仔细一看,原来是德克,他的胳膊断了,流了很多血。德克也看到身边的米涅,他苍白的脸上现出一丝苦笑:“伙计,这下咱们谁也走不了了。”5、米涅看着德克的样子,心里一阵紧缩:不能让德克死,米丽亚不能没有他。想到这,他忙对德克说:“你的包扎带呢?我给你包扎。你还可以走路,一定要回到德国,回到米丽亚的身边。”德克失望地摇摇头,说:“早就给班长包扎用了,算了吧,让我和你一起到天堂。”米涅摸了摸腰上的包扎带,一狠心,解了下来。顿时,他的伤口露出来,血如泉涌。德克大吃一惊,上前按住:“你疯了,你这样很快就会死的。”6、米涅淡然一笑:“我不是在帮你,我是在帮米丽亚,因为她爱的是你,你能回到她的身边,就是她最大的幸福。”他边说边移到德克身旁,包扎起来。米涅又把干粮分一大半递给德克:“你快走吧,苏军快来了。”德克接过干粮袋,满含热泪地看了一眼米涅,转身向北撤去。7、看着德克渐渐消失的身影,米涅掏出钢笔,找到一张还没烧尽的文件纸,在背面写起来。亲爱的米丽亚:我不知道该说什么,因为死亡随时都会向我走来。可是如果我现在不说,到了天堂,我更没机会对你说。现在,我的生命即将走到尽头,最想见到的就是你。可是,我不可能再看到你那美丽的眼睛和金黄色的头发,不能听你优美的吟诗和动人的歌唱。我后悔为什么不向你表白,即使遭到你的拒绝,我也无悔。我再也不相信希特勒的鬼话,我最想要的就是你的爱情。我不想死,真的不想死,我曾经想过打完仗一定向你求婚,可是等不到这一天了。我无时无刻不在想念着你,想象你会和一个什么样的人结婚,怎样度过你美好的青春。只要你过得好,我到了天堂也会开心的。一切的一切都没有了,他们已经看到我,上帝呀,能再给我五分钟吗?让我把心里话向我的爱人说完吧,让我安心地到天堂吧。到了天堂,我会等着你的,无论等多少年,我都会等,一直等到你去的时候,我再向你求婚。来不及了,我已经看到黑乎乎的枪口正在瞄准我。永别了,我会永远爱你的。8、一个苏联红军战士发现米涅。他对班长说:“看,一个德国鬼子,我打死他。”说着,抬手对准米涅就是一枪。米涅回头看了看,手臂把信举得高高的,身体突然倒下。9、战士上前把米涅手里的信取下,交给班长。班长看了一遍,很感动地对战士说:“这确实是一份很重要的文件,你去交到司令部。”10、很快,这封信转递到朱可夫元帅手上,朱可夫元帅看完后,动情地对随从说:“战争毁掉俄国人和德国人的生命,毁掉多少年轻人的幸福,我们应该永远记住战争带来的教训,”他命令道:“把它包好,交到档案局。”11、1993年,苏联解体,这个档案得以解密。米丽亚看到这封信时,已经七十多岁,苍老的她犹如一只伤心的天鹅,泣不成声。 (选文有改动)【问题】第2段画线的句子用了哪些刻画人物的方法?有何作用?【参考答案】神态和动作描写。体现了德军军官的冷酷无情,推动了故事情节的发展。【解析】人物描写主要有外貌、动作、语言、心理和神态描写。画线句中,“轻蔑”“冷冷”属于神态描写,“看”“走”属于动作描写。这句话写德军连长看到受伤的米涅毫不关心,体现了他内心的冷漠,展现了战争的残酷,为下文米涅舍己为人和自己被杀害做铺垫。 【变式训练】一、(2020·黑龙江哈尔滨)阅读下面的文章,完成小题。绳子那头 李少龙①我的父亲是一个修理空调的工人。②暑假的一天,天气闷热,整个城市的空调机都拼命地转着。我感觉实在无聊,便要求与父亲、母亲一起出去干活。父亲原先不同意,但在我的纠缠下,他还是允许了。正午烈日当头,父亲匆匆出门,回来时手里拿着一瓶新买的防晒油,在我身上细细抹了个遍,然后才放心地带着我走出家门。这是我第一次与父亲出去干活。③我们爬上六楼来到雇主家。了解了空调的问题后,父亲从工具袋中拿出一条毛巾,叠好,围在我的腰上,又拿出一根粗粗的绳子,一头拴在他腰上,另一头在我身上手中外面缠了几圈后,紧紧地系到屋里的暖气片上。然后,父亲高兴地对母亲说:“这回不用你来了,儿子拉着我就行了。他拉着我,我更踏实,你只管递工具就行。”④说完,父亲就要从窗户内往外爬。我一把拉住他:“你这是要干啥?多危险啊!”父亲却只是笑笑。接着,他爬出窗户,我照母亲的话,慢慢地放绳子,父亲就这样一点点爬到楼外,吊在距地面十几米的墙上。⑤太阳仿佛从来没有这样近过,它肆意地释放着热量,大地仿佛是一块红薯,被无情地烘烤着,发出阵阵热气。我站在窗户边,热气迎面吹来,额头上的汗滴总往眼睛里跑。我的胳膊刚到窗台就猛地缩回,墙已经被晒得滚烫了。⑥绳子那头传来父亲的声音:“手套!”母亲慢慢递下一双粗糙的手套。“这么热的天还要戴手套?”我不解地问。⑦“你爸好出汗,他怕手一滑,工具会脱手掉下去,砸着人可就不好了。“母亲回答说。我握着手里的绳子,听着绳子那头传来的敲击声,眼睛有些湿润,以前我从来不知道父亲做的是这样的工作。⑧突然,我感到绳子那头重重地下坠,幸好我眼疾手快,迅速地拉回绳子。绳子那头传来父亲的声音:“踩空了,吓死我了……”⑨“你没事吧?”我和母亲焦急地问。“没事,没划伤,你看儿子劲儿就是比你大。”父亲的话带着笑意,而我却很想哭。⑩绳子那头喊了声:“把我拉上去一些!”我便用力把他拉回墙边。父亲艰难地爬着,他的双手有些发抖,等到他踩到空调外机上,他的身体全部进入我的视野:皮肤黝黑,深深的皱纹刻入他的额头,两鬓也白了。我蓦地发现,这么多年,我竟没有如此认真地观察过他。他已经没有了年轻时的活力,可是他才四十多岁啊!岁月啊,你过早地变老了我的父亲!⑪一会儿,雇主拿来一支雪糕送给正在干活的父亲。父亲接过雪糕,道了声谢。然后,他摘下脏手套,把雪糕袋往衣服上干净的地方擦了擦,递给了我。⑫“天儿太热,小心中暑,儿子你吃吧。”他笑着说。“我不吃,你吃吧……”“让你吃你就吃。”父亲似乎有点不高兴。我拆开包装袋,咬了一口冰凉的雪糕,一股清爽的感觉流遍全身,父亲笑着看我吃完整块雪糕。我从来没有吃过如此美味的雪糕。⑬父亲又要下去干活了,我慢慢地放着绳子,我感到一股神奇的力量从绳子那头传来,那是一种亲切厚重的感觉,一种踏实的感觉。⑭我紧紧地握住手中的绳子,紧紧地拉住绳子那头的人——那是一个伟大的人。(选文有改动) 找出文中最能体现父亲呵护儿子的三处细节,请分别概括。(3分) 2.第⑤段画线句从内容上看属于 描写,突出了天气 的特点,侧面表现出父亲工作艰辛。(2分)3.阅读第⑦一⑨段,思考并回答下面两个问题。(4分)(1)父亲踩空了,心里很害怕,在回答“我”和母亲的询问时,为什么还带着笑意?(2分) (2)父亲带着笑意说没划伤,还夸我劲儿大,为什么“我”却很想哭?(2分)4.第⑩段画线句表现了“我”怎样的心理?(2分) 5.(3分)父亲是一个普通的空调修理工,为什么“我”却认为他是“一个伟大的人”?请写出三条理由。(要求:三条理由合理且不重复) 【参考答案】1、儿子买防晒油并涂遍全身;在缠绳子前为儿子垫毛巾;把雪糕让给儿子吃。【解析】由第②段“父亲匆匆出门……然后才放心地带着我走出家门”可知,父亲慈爱地买来防晒油,并给“我”全身涂遍防晒油,体现了对“我”的呵护;由第③段“父亲从工具袋中拿出一条毛巾……紧紧地系到屋里的暖气片上”可知,父亲担心绳子勒伤“我”,在缠绳子前垫上了毛巾,这一细节也体现了父亲对“我”的呵护;由第⑪段“父亲接过雪糕……递给了我”可知,父亲慈爱地将擦干净的雪糕给“我”吃,同样体现了对“我”的呵护。2、环境 炎热【解析】这句话是典型的环境描写,描写的是炎热的天气,从侧面表现出父亲工作的艰辛。3、(1)他故作轻松掩饰自己的紧张害怕;安慰焦急的妻儿,消除他们的担心;为儿子长大了能帮自己感到欣慰。(2)父亲的工作危险、艰辛,令“我”心疼;父亲身处险境,还安慰“我”和母亲,令“我”感动。【解析】(1)结合“绳子那头传来父亲的声音:'踩空了,吓死我了……”“你没事吧?我和母亲焦急地问”可知,父亲的笑是因为看到“我”和母亲担心害怕而故意装出来的,是为了掩饰自己的紧张害怕以安慰“我”和母亲,不想让“我们”担心和着急;结合“没事,没划伤,你看儿子劲儿就是比你大”可知,看到儿子已经成长到能帮助自己,父亲心里高兴且欣慰。(2)“我”哭很明显是因为“我”看到父亲工作的危险、艰辛,心里感到害怕、担心和心疼,也为父亲在如此危险之下还不忘安慰“我”和母亲而感动万分。4、因自己长时间忽略父亲而愧疚;因父亲过早衰老而心酸。【解析】联系句意看,“蓦地发现”说明“我”很长时间都忽略了父亲;“竟”表现了“我”内心的愧疚;“才四十多岁”,一个“才”字可以看出作者因为父亲过早衰老而心酸。5、示例:父亲疼爱儿子,关心家人;父亲有着吃苦耐劳的品格;父亲有着强烈的责任感。【解析】答题时,要在整体把握文章内容的基础上,梳理有关父亲的情节,写出他在“我”眼中的伟大之处。“我”要和父亲一起去工作,父亲买来一瓶防晒油给“我”涂上,父亲对“我”的关爱让“我”觉得他伟大;天气如此炎热,父亲还要在室外工作,父亲这种吃苦耐劳的品质也让“我”感觉他的伟大;父亲要戴手套,是为了不想工具掉下去砸到人。父亲在刚刚经历危险的情况下,还安慰“我”和母亲,说明他是一个体贴、细心,有强烈责任感的人。这些看起来都是平凡琐事,但平凡中见伟大,在“我”看来,父亲是有着伟大人格的人。此外还可以从父亲乐观、积极的生活态度等角度给出理由,言之有理即可。 二、阅读下面的文章,完成小题。坚持不放弃程刚 ①初中时,我对化学特别感兴趣,而且成绩非常好,学校组织的各种化学竞赛我都拿一等奖。②初一下学期,教委组织化学竞赛,我代表学校顺利杀入决赛。教委将在决赛的20名选手中,推荐一名参加省里的竞赛。③学校希望我能拿下这个指标,下大力给我辅导。吴老师是我的班主任,也是化学课老师,他甚至连续几个周末不休息,专门给我一对一辅导。辅导效果很明显,每次模拟测试我都满分,难度也在逐渐提高。可我一点都不敢放松,因为进入决赛的选手,都是各个中学的尖子。④竞赛那天终于到了。吴老师带着我提前一天住进宾馆。可没想到的是,我却突然间感冒发烧40度,再加上考前有点紧张,晕倒在宾馆里……⑤我躺在医院里输液,校长和我的父母都赶了过来。我一直在哭,恨自己关键时候掉链子,害怕明天早上参加不了竞赛。⑥竞赛组知道了我的情况,让校长确定我明天能不能参加。校长便征求我的意见。母亲早就吓坏了,当校长征求我的意见的时候,她直接责问校长说:“校长,孩子都这样了,你还让他参加考试吗?他要是出了问题,你能负责吗……”校长有些脸红,急忙和母亲解释没有恶意。⑨虽然母亲不愿让我参加,我依然晕的天旋地转,但我感觉身体没那么糟,还想试一试。其实,我并不关心身体,而是害怕如果考不好,我在同学心中建立的化学尖子的形象就要毁掉,大家都会议论。⑧吴老师坚持让我参加,并对母亲说:“程刚今天晚上挂水,明天可能会好一些,这是10年来省市组织的第一次竞赛,不管怎样都要参加,如果坚持不下来中途离场也行,否则,他会遗憾的。”母亲说什么也不同意,并和吴老师吵了起来,她甚至提出带我回家,幸亏医生没同意。⑨第二天一大早,我感觉比昨天好多了,决定参加竞赛。吴老师将我送进了考场。⑩可能是考场环境太紧张,另外,高烧又上来了,我只答了一大半,便天旋地转再也答不下去了。吴老师急忙协调医生将我送出了考场,继续到医院输液……⑪在医院住了三天,我重新回到了学校。虽然病好了,但心情一直不好,总在为这次竞赛耿耿于怀。⑫这天下午,我们正在自习,吴老师走了进来,笑容满面的对大家说:“同学们,现在公布一个好消息,程刚同学被市里推荐参加省里化学竞赛……”我以为听错了,直到吴老师把通知书交到我手上。我很诧异,我都没答完,难道其他人比我成绩还差吗?吴老师看出了我的疑惑,对我说:“程刚,你虽然卷子没答完,但在这种情况下,你答完的题没有一个错误,正确率百分百。教委综合衡量后,还是觉得让你去参加省里的竞赛最有把握……”⑬那一天,我沉浸在幸福里,也懂得了许多人生的道理:人这一生面对的机会没有几个,只要有条件,有一丝希望,千万要抓住,成功很可能就在前方等着我们。1.用简洁的语言概括本文的主要故事情节。(2分) 2.从描写的角度赏析下面的句子。(3分)我很诧异,我都没答完,难道其他人比我的成绩还差吗? 3.为什么吴老师坚持让生病的“我”带病参加竞赛?(3分) 文中多处设置悬念,请举一例并分析其作用。(4分) 【参考答案】 省化学竞赛参赛人员的竞赛的前一天,“我”突发高烧,但“我”决定带病参赛。虽然“我”没有坚持答完全部题目,但因为自己百分之百的正确率而最终获得了去省里参赛的资格。【解析】联系本文的题目《坚持不放弃》,先找到本文的主要事件,即“我”带病参加化学竞赛,最终获得了去省里参赛的资格;再适当地补充一些细节,如“我”是如何在带病参赛的情况下获得资格的,其他与主要情节关系不大的内容可以略去。据此,用简洁的语言加以概括即可。 运用心理描写,写出了“我”内心的喜悦和诧异,引出后文吴老师对“我”拿下省里竞赛指标的原因的说明。【解析】本题要求从描写的角度赏析句子。“我都没答完,难道其他人比我的成绩还差吗”是对人物的心理描写,结合这句话和上文可以体会出“我”听到吴老师公布好消息后内心的喜悦和诧异;因为“我”的诧异和疑惑,从而引出下文吴老师的解释。 这是10年来省市组织的第一次竞赛,他不希望“我”因放弃这次机会而留下遗憾,希望“我”抓住机遇。 【解析】结合第⑧段“这是10年来省市组织的第一次竞赛”“否则,他会遗憾的”,再结合文章最后一段“我”懂得的人生道理,简要概括即可。 示例:久经训练的“我”在参加比赛的前一天突然感冒发烧,这种情况下“我”最终能不能参加竞赛?这一悬念的设置,极大地激发了读者的阅读兴趣,使读者急于知道后续情况,同时也使文章情节跌宕起伏。【解析】文中设置的悬念较多,如,“我”在比赛前一天发高烧,母亲不让“我”比赛,吴老师却坚持让“我”参赛,最终“我”是否会参赛?再如,“我”决定带病参赛,但没有坚持答完,最终成绩如何?这些悬念的设置,无不吸引读者探求事情的真相,并且贯穿文章的始终,使故事情节跌宕起伏。
相关试卷
这是一份考点13 文学作品阅读之把握文章主旨情感-备战2022年中考语文散文+小说阅读考点突破与专项训练(全国通用),共10页。
这是一份考点04 文学作品阅读之句子赏析-备战2022年中考语文散文+小说阅读考点突破与专项训练(全国专用),共10页。
这是一份考点03 文学作品阅读之词语赏析-备战2022年中考语文散文+小说阅读考点突破与专项训练(全国专用),共10页。

