【2022.7.2】苏教版三年级下册数学期末测试卷(1)
展开
这是一份【2022.7.2】苏教版三年级下册数学期末测试卷(1),共11页。试卷主要包含了 选择题, 填空题, 解答题等内容,欢迎下载使用。
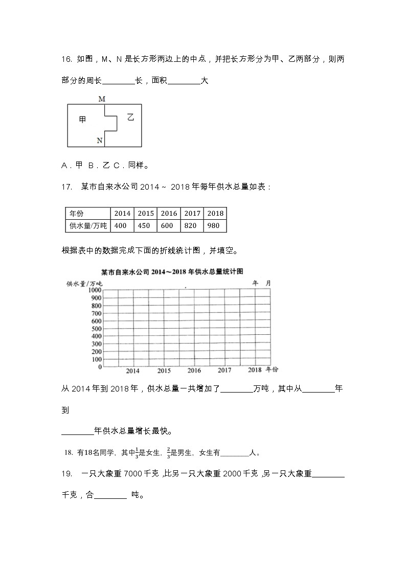
苏教版三年级下册数学期末测试卷(1)卷 I(选择题)一、 选择题 1. 对5205 ÷ 39进行估算,比较合理的是( )A.5205 ÷ 39 ≈ 5200 ÷ 30 B.5205 ÷ 39 ≈ 5000 ÷ 40C.5205 ÷ 39 ≈ 5200 ÷ 402. 一道三位数乘两位数的算式3□4 ×□2,其中有两个数字看不清了,下面哪个数可能是这个算式的结果?( )A.3008 B.6606 C.73483. 符合加法交换律的等式是( )A.a + 100 = 100 + a B.100 + a = c + 100C.370 + 10 = 20 + 360 D.a + 100 = 100 + b4. 结果比62大的式子是( )A.7 × 8 − 23 B.7 + 7 + 7 C.98 − 42 + 175. 小学数学课本封面的面积大约是3( )A.平方米 B.平方分米 C.平方厘米6. 长江的长度大约是6300( ).A.千米 B.米 C.分米7. 妈妈用2米长的彩线围成一个,亮亮也用2米长的彩线围成一个 .比较这两个图形的周长,结果是( )A.比较长 B.比较长 C.同样长 D.不能比较8. 一个正方形的周长是32cm,那么它的面积是( )A.64cm2 B.32cm2 C.128cm2卷 II(非选择题)二、 填空题 9. 在横线上填上合适的单位。(1)一辆货车的载重量约12________; (2)一本数学书的封面面积约5________;(3)陈玲跑完100米需要18________; (4)学校篮球场的长是28________.10. 一个最简分数,如果分母除了2和5以外,不含有其它的质因数,这个分数就能化成有限小数。…________.11. 一个月中最多的有五个星期天,最少的有四个星期天。 …________.12. 一年有________个月,今年2月份有________天,第三季度的月份是________,共有________天。________<________<________<________。14. 在括号里填合适的单位。一个小吃店每天大约需要用水500________,一个月大约需要用水15________.56千克= (________)吨 1.2平方千米= (________)公顷 20千米56米= (________)千米5240m = 5.24(________) 960cm2 = 0.096(________) 7.5t =7(________)500(________)如图,M、N是长方形两边上的中点,并把长方形分为甲、乙两部分,则两部分的周长________长,面积________大A.甲 B.乙 C.同样。17. 某市自来水公司2014 ∼ 2018年每年供水总量如表:根据表中的数据完成下面的折线统计图,并填空。从2014年到2018年,供水总量一共增加了________万吨,其中从________年到________年供水总量增长最快。19. 一只大象重7000千克,比另一只大象重2000千克,另一只大象重________千克,合________ 吨。20. 学校走廊长24米,宽3米。用面积是9平方分米的正方形地砖铺走廊地面,需要________块。21. 把23个桃子平均分给5个人,每个人分( )个,还剩( )个.三、 解答题 22. 直接写出得数。20 × 4= 24 × 4= 61 × 2= 15 × 8=25 × 30= 20 × 43= 50 × 31= 50 × 90=23. 用自己喜欢的方式画图表示下面算式;3 × 6 − 6 3 × 6 + 6 可以把这两个算式写成乘法的形式:3 × 6 − 6=□×□3 × 6 + 6=□×□24. 在〇里填上“>”“<”或“=”。25. 在〇里填上“>”,“<”或“=”。①370 − 210〇86 ÷ 2 ②207 − 156〇16 × 5③33 × 5〇55 × 3 ④12 × 4〇14 × 227. 小强骑自行车上学,计划每分钟行300m,12分钟到达学校,实际每分钟比计划多行60m,实际用多少分钟到达学校?28. 填一填,框一框。如图是今年5月的月历。(1)今年的儿童节是星期________.(2)今年5月1日至4日放“五一”假,5月5日上课。其余时间正常。这个月共上课________天。(3)用正方形框框出9个数,使这9个数的和是90.29. 算一算. 30. 希望小学一年级有128名同学,4人一排,排间距0.6米,准备以50米/分的速度穿过街道的斑马线,如果街道宽30米,绿灯时间设置为60秒,一年级学生能一次安全通过斑马线吗?31. 两个正方体,拼成一个长方体,在拼成的过程中它们的表面积减少了72平方厘米,求这个长方体的体积。32. 一间活动室长7.75m,宽6.4m,用边长0.8m的地砖铺地,至少需要多少块?33. 看图列算式。34. 列式计算。(1)76加上24与5的积,和是多少?(2)240的15倍是多少?35. 甲乙两辆汽车同时从某地出发,背向而行。甲车每小时行42.5千米,比乙车每小时慢23.5千米,3小时后两车相距多少千米?36. 看图写算式。圈一圈,在图上用两种方法表示4 × 7。假期,亮亮和妈妈乘飞机从B地到A地游玩。(1)写出飞机起飞的时间,并在图中画出飞机着陆的时间。(2)飞机飞行了________分钟。39. 5箱蜜蜂一年可以酿375千克蜂蜜。照这样计算,24箱蜜蜂一年可以酿多少蜂蜜?
苏教版三年级下册数学期末测试卷:答案一、 选择题 1.【答案】C2.【答案】C3.【答案】A4.【答案】C5.【答案】B6.【答案】A7.【答案】C8.【答案】A二、 填空题 9.【答案】吨,平方分米,秒,米10.【答案】正确11.【答案】√12.【答案】12,29,7月、8月、9月,9213.【答案】6. 0 ,6.85,6.8 ,6.14.【答案】升,吨15.【答案】0.05612020.056Kmm2Kg16.【答案】C,A17.【答案】580,2016,201718.【答案】619.【答案】5000,520.【答案】80021.【答案】4,3三、 解答题 22.【答案】20 × 4=80 24 × 4=96 61 × 2=122 15 × 8=12025 × 30=750 20 × 43=860 50 × 31=1550 50 × 90=450023.【答案】解;3 × 6 − 63 × 6 + 6可以把这两个算式写成乘法的形式:3 × 6 − 6=2 × 6 3 × 6 + 6=4 × 624.【答案】>,=,<,<。25.【答案】>,<,=,>。26.【答案】27.【答案】实际用10分钟到达学校28.【答案】29.【答案】30.【答案】解:(128 ÷ 4 − 1) × 0.6 + 30= (32 − 1) × 0.6 + 30= 31 × 0.6 + 30= 18.6 + 30= 48.6(米)48.6 < 50答:一年级学生能一次安全通过斑马线。31.【答案】432立方厘米32.【答案】78块33.【答案】一共需要74元。34.【答案】和是196。240的15倍是3600。35.【答案】3小时后两车相距325.5千米36.【答案】如图:37.【答案】根据题干分析可得:38.【答案】9539.【答案】24箱蜜蜂一年可以酿1800千克蜂蜜。
相关试卷
这是一份【2022.7.2】苏教版四年级下册数学期末测试卷(1),共11页。试卷主要包含了 选择题, 填空题, 解答题等内容,欢迎下载使用。
这是一份【2022.7.2】苏教版四年级下册数学期末测试卷(2),共9页。试卷主要包含了 填空题, 解答题, 计算题, 应用题, 判断题等内容,欢迎下载使用。
这是一份【2022.7.2】苏教版三年级下册数学期末测试卷(2),共8页。试卷主要包含了 选择题, 填空题, 解答题, 计算题, 应用题等内容,欢迎下载使用。

