


7.初高中化学衔接——化合价:打开氧化还原反应的金钥匙
展开
这是一份7.初高中化学衔接——化合价:打开氧化还原反应的金钥匙,共8页。学案主要包含了化合价的知识复习和总结,引出氧化还原反应的概念等内容,欢迎下载使用。
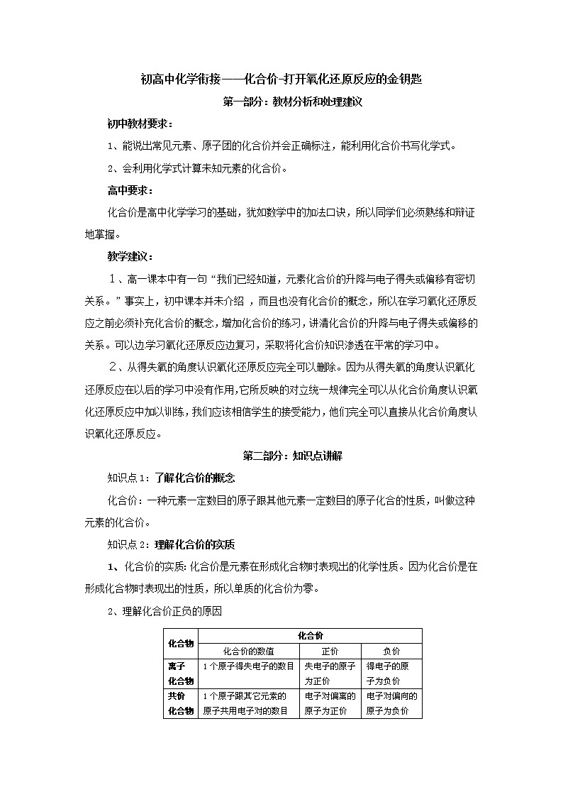
初高中化学衔接——化合价-打开氧化还原反应的金钥匙第一部分:教材分析和处理建议初中教材要求:1、能说出常见元素、原子团的化合价并会正确标注,能利用化合价书写化学式。2、会利用化学式计算未知元素的化合价。高中要求:化合价是高中化学学习的基础,犹如数学中的加法口诀,所以同学们必须熟练和辩证地掌握。教学建议:1、高一课本中有一句“我们已经知道,元素化合价的升降与电子得失或偏移有密切关系。”事实上,初中课本并未介绍 ,而且也没有化合价的概念,所以在学习氧化还原反应之前必须补充化合价的概念,增加化合价的练习,讲清化合价的升降与电子得失或偏移的关系。可以边学习氧化还原反应边复习,采取将化合价知识渗透在平常的学习中。2、从得失氧的角度认识氧化还原反应完全可以删除。因为从得失氧的角度认识氧化还原反应在以后的学习中没有作用,它所反映的对立统一规律完全可以从化合价角度认识氧化还原反应中加以训练,我们应该相信学生的接受能力,他们完全可以直接从化合价角度认识氧化还原反应。第二部分:知识点讲解知识点1:了解化合价的概念化合价:一种元素一定数目的原子跟其他元素一定数目的原子化合的性质,叫做这种元素的化合价。知识点2:理解化合价的实质 1、 化合价的实质:化合价是元素在形成化合物时表现出的化学性质。因为化合价是在形成化合物时表现出的性质,所以单质的化合价为零。2、理解化合价正负的原因 知识点3:元素化合价的规律1、化合价原则:在化合物里,元素正、负化合价的代数和为0;2、在化合物里,氢通常显+1价,氧通常显-2价;3、金属元素通常显正价,非金属元素通常显负价,但在非金属氧化物里,氧显负价,另一非金属元素显正价;4、单质中元素的化合价为零;5、许多元素具有可变化合价,如:硫、碳等;6、“根”的化合价一定不为零。知识点4:常见元素的化合价钾钠氢银+1价,钙镁钡锌+2价,氟氯溴碘-1价,通常氧是-2价,铝是+3价,铜有+1和+2,铁有+2和+3 ,碳有+2和+4 ,硫是-2、+4、+6价。第三部分:教案知识目标:1、复习巩固化合价知识,纠正学生有关化合价中常见的错误。2、从化合价角度引出氧化还原反应的概念。3、理解四种基本反应类型与氧化还原反应的关系。能力目标:记忆、概括的能力情感、态度与价值观:1、展现自我,激发学习热情。 2、小组内相互讨论,体会合作学习。教材分析:本节教材首先从复习初中的四种基本类型的反应和从得氧和失氧的角度认识氧化反应和还原反应。当学生满足于旧知识的复习时,洋洋自得之情洋溢在脸上,此时在旧知识的基础上提出新问题――课本中的讨论题,原来有些化学反应无法用四种基本类型进行分类,氧化反应与还原反应必须同时发生,给学生“当头一棒”惊醒梦中人,激发学生的好奇心和求知欲。然后从化合价角度认识氧化还原反应。化合价是元素的一种性质,作为高一新生,用好、用活化合价的概念和知识,即掌握了开启《氧化还原反应》之门的金钥匙。教案:氧化还原反应第一课时教师活动学生活动[来源:学科网ZXXK]设计目的一、化合价的知识复习和总结1、请同学们回忆有关化合价的知识,有记忆的口诀吗?哪位同学愿意到讲台上写下自己记忆的口诀。2、教室巡视,寻找优秀结果或学生出现的明显错误,让学生本人写到黑板上。 3、请学生标出下列物质中各元素的化合价练习:Na2O、Cu(OH)2 、WO3、Na2CO3、NH4NO3、FeSO4 、AlCl3、NaCl 、MgCl2 、 Na2S、MgS 、MgO、HCl、H2O、H2S、SO2、H2SO4 、Fe(OH)2 、Fe(OH)34、请学生找出上述物质中的原子团,并标明原子团的化合价。5、化合价数值的确定原则:在化合物里,正负化合价的代数和为0。单质中元素化合价为0。二、请按照四种基本类型反应写出你熟悉的初中的化学反应方程式并标明每一种元素的化合价。 三、引出氧化还原反应的概念有元素化合价升降的化学反应是氧化还原反应。无元素化合价升降的化学反应是非氧化还原反应。四、请同学们画出四种基本类型反应与氧化还原反应的关系或与非氧化还原反应的关系图 2-3位同学到讲台上写口诀,其他同学讨论或观察同学的书写内容。[来源:Zxxk.Com]常见元素的化合价:一价钾钠氯氢银,二价氧钙钡镁锌,三铝四硅五价磷,谈变价,也不难,二三铁,二四碳,二四六硫都齐全,铜汞二价最常见。 学生练习化合价,将常见的错误及时更正,并记忆。 OH- NO3- SO42- CO32- NH4+ 学生在黑板上按照复分解反应、置换反应、化合反应、分解反应四个大板块,并将每一个板块分为有元素的化合价变化和不变化两个小板块。 复分解反应(无化合价变化) 化合反应(无化合价变化)置换反应(无化合价变化)分解反应(无化合价变化)复分解反应(有化合价变化) 化合反应(有化合价变化)置换反应(有化合价变化)分解反应(有化合价变化) [来源:学科网ZXXK]同学们常见的关系图[来源:学科网ZXXK]给学生展示的舞台,因为学生情况不同,差别较大,所以此时鼓励优秀生大胆展示自己,帮助学困生巩固化合价知识。 将学生常见的错误展示到黑板上,目的是寻找学生学习化合价知识的最近发展区,使全体学生共同进步。 使学生记忆或复习常见原子团的化合价 [来源:学科网] 继续复习化合价知识,并为氧化还原反应和四种基本反应类型的关系做好铺垫工作。 从直观性角度得出氧化还原反应与四种基本反应类型的关系。或得出非氧化还原反应与四种基本反应类型的关系。让同学们熟悉并理解四种基本类型反应与氧化还原反应的关系或与非氧化还原反应的关系 第四部分:练习题1、请写出你熟悉的化合价口诀和常见原子团。2、 下列反应属于氧化还原反应的是( )A. B. C. D. 3. 下列反应中,既属于化合反应,又属于氧化还原反应的是( )A. B. C. D. 4. 下列物质中,硫元素的化合价最低的是( )A. B. C. D. 5. 有、、、四种元素,按指定化合价最多可以组成的化合物种类有( ) A. 5种 B. 6种 C. 7种 D. 8种6.氢氧化钾是我国古代纺织工业常用作漂洗的洗涤剂,古人将贝壳(主要成分是碳酸钙)灼烧后的固体(主要成分是氧化钙)与草木灰(主要成分是碳酸钾)在水中相互作用,就生成了氢氧化钾,请按要求用化学方程式表示上述反应:(1)分解反应 。(2)化合反应 。(3)复分解反应 。7.请自选反应物,按以下要求各写出一个化学方程式:(1)属于氧化还原反应的化合反应: ;(2)有气体生成的分解反应: ;(3)有盐生成的置换反应: ;(4)有水生成的复分解反应: ;
参考答案1、答案:一价钾钠氯氢银,二价氧钙钡镁锌,三铝四硅五价磷,谈变价,也不难,二三铁,二四碳,二四六硫都齐全,铜汞二价最常见。OH- NO3- SO42- CO32- NH4+(其他合理答案同样给分)。2、答案:A、B 解析:氧化还原反应应该有元素化合价的升降,A中,,,B中,,,C、D中均无元素化合价的升降。3、答案:D 解析:A中碳元素的化合价由-4价上升到+4价,氧气中氧元素的化合价由0价下降到-2价,属于氧化还原反应但不属于化合反应;B中H2O中氢元素的化合价由+1价下降到0价,氧元素的化合价由-2价上升到0价,属于氧化还原反应但不属于化合反应;C中锌元素的化合价由0价上升到+2价,氢元素的化合价由+1价下降到0价,属于氧化还原反应但不属于化合反应;D中氧气中氧元素的化合价由0价下降到-2价,铁元素的化合价由0价上升到+8/3价,属于氧化还原反应也属于化合反应。4、答案:D 解析:A中硫元素的化合价是+4价;B中硫元素的化合价是+6价; C中硫元素的化合价是0价; D中硫元素的化合价是-2价。5、答案:D 解析:⑴、两种元素相互组合H2O、 H2S 、SO3 、Na2O;⑵、三种元素相互组合H2SO4、 NaOH 、Na2SO4;⑶、四种元素相互组合 NaHSO4 。6、答案:(1)分解反应;(2)化合反应CaO+H2O===Ca(OH)2 ;(3)复分解反应Ca(OH)2+K2CO3==CaCO3↓+2KOH; 解析:根据题中信息如:贝壳(主要成分是碳酸钙)灼烧后的固体(主要成分是氧化钙),联系碳酸钙的分解;氧化钙与草木灰(主要成分是碳酸钾)在水中相互作用,联系氧化钙与水发生化合反应生成氢氧化钙,氢氧化钙与碳酸钾发生复分解反应生成沉淀和氢氧化钾。7、答案:(1)属于氧化还原反应的化合反应:等;(2)有气体生成的分解反应:等;(3)有盐生成的置换反应:Fe+CuSO4===FeSO4+Cu等;(4)有水生成的复分解反应:H2SO4+Ba(OH)2====BaSO4↓+2H2O;(本题没有标准答案,只要符合题意即可)。第五部分:学习资料辨析符号中数字的含义,现以“2”为例把这类题目总如下:
相关学案
这是一份30.初高中化学衔接——元素族的学习,共4页。学案主要包含了教材编排的意图分析,学习方法指导等内容,欢迎下载使用。
这是一份17.初高中化学衔接——实验的设计与评价,共11页。
这是一份31.初高中化学衔接——原子结构,共8页。学案主要包含了课程目标,学海导航,例题解析,强化训练,参考答案等内容,欢迎下载使用。
