


小升初数学期末测试卷(名师推荐)
展开
这是一份小升初数学期末测试卷(名师推荐),共7页。试卷主要包含了下图中圆柱体的表面积是,把一个长方形按3,2x=5等内容,欢迎下载使用。
1.圆锥的体积比与它等底等高的圆柱体积少( )。
A. B. C.2倍 D.3倍
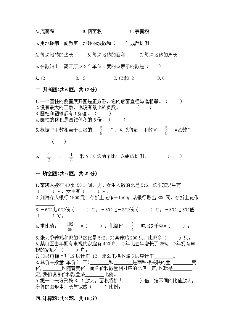
2.下图中圆柱体的表面积是( )。
平方厘米 平方厘米 C.251.2平方厘米 平方厘米
3.商店里以同样的价格卖出了两件大衣,其中一件赚了, 一件亏了, 总体来讲这家商店是( )。
A.赚了 B.亏了 C.不赚也不亏 D.无法确定
4.两块同样的长方形纸板,卷成形状不同的圆柱(接头处不重叠),并装上两个底面,那么制成的两个圆柱体的( )相等。
A.底面积 B.侧面积 C.表面积
5.用地砖铺一间教室,地砖的块数和( )成反比例。
A.每块地砖的边长 B.每块地砖的面积 C.每块地砖的周长
6.在数轴上,离开原点2个单位长度的点表示的数是( )。
A.+2 B.-2 C.+2和-2 D.0
二.判断题(共6题,共12分)
1.一个圆柱的侧面展开图是正方形,它的底面直径与高相等。( )
2.没有最大的正数,也没有最小的负数。 ( )
3.圆柱和圆锥都有1条高。( )
4.圆柱的体积是圆锥体积的3倍。( )
5.根据“甲数相当于乙数的”,可以得到“甲数×=乙数”。 ( )
6.∶和9∶6这两个比可以组成比例。 ( )
三.填空题(共9题,共21分)
1.某班人数在40到50之间,男、女生人数的比是5:6,这个班男生有( )人,女生有( )人。
2.刘海存入银行1500元。存折上记作+1500;从银行取出800元,存折上记作________。
3.-6℃比0℃低( )℃;-6℃比-3℃低( )℃;-6℃比3℃低( )℃。
4.求比值。=( );化简比吨:25千克=( )。
5.张大爷养鸡和鸭的只数比是5:2,如果养鸡200只,比鸭多( )只。
6.某山区去年拥有电视的家庭有400户,今年比去年增长了25%,今年拥有电视的家庭有( )户。
7.如果电梯上升12层计作+12,那么电梯下降5层应计作________。
8.总价÷数量=单价(一定)________和________是两种相关联的量,________变化,________也随着变化。而总价和数量相对应的比值一定,也就是________一定,我们说总价和数量成________比例。
9.把一个长方形按3:1放大,面积将扩大( )倍;按不同的比值放大,所得的图形中,长与宽成( )比例。
四.计算题(共2题,共16分)
1.解方程。
2.求未知数x。
五.作图题(共1题,共6分)
1.根据下面的描述,在平面图上标出各场所的位置。
①乐乐家在电视塔的北偏东30°方向1km处。
②商场在电视塔的南偏西45°方向1500m处。
六.解答题(共6题,共32分)
1.李大爷家去年夏季收获的小麦堆成了圆锥形,高1.5m,底面周长是18.84m,这堆小麦的体积是多少?
2.哈尔滨的气温的-30℃,北京的气温比哈尔滨高19℃,请问北京的气温是多少度?
3.一个圆柱形的金鱼缸,底面半径是40cm,里面有一座假山石全部浸没在水中(水没有溢出),取出假山石后,水面下降了5cm。这座假山的体积是多少?
4.一件衬衣降价20%后,售价为100。这件衬衣原价是多少元?
5.买来一批煤,计划每天烧吨,可烧20天;实际每天比原来节约20%,这样可以烧多少天?(用比例解答)
6.某服装店卖一种裙子,原来每条售价为120元,是进价的150%。现在店主计划打折促销,但要保证每条裙子赚的钱不少于10元。问:折扣不能低于几折?
参考答案
一.选择题
1.B
2.A
3.B
4.B
5.B
6.C
二.判断题
1.×
2.√
3.×
4.×
5.×
6.√
三.填空题
1.20;24
2.-800
3.6;3;9
4.;30:1
5.120
6.500
7.-5
8.总价;数量;总价;数量;单价;正
9.9;正
四.计算题
1.(1)3(2)50(3)(4)2.5
2.(1)0.4(2)5(3)14(4)36
五.作图题
1.如图:
六.解答题
÷3.14÷2
=6÷2
=3(m)
×3.14×32×1.5
=×3.14×9×1.5
=3.14×3×1.5
=9.42×1.5
=14.13(m3)
答:这堆小麦的体积是14.13m3。
2.解:哈尔滨的气温比0℃低30℃,北京的气温比哈尔滨高19℃,那么北京的气温比0℃低11℃,也就是-11℃
×402×5
=3.14×1600×5
=5024×5
=25120(cm3)
答:这座假山的体积是25120cm3。
4.100÷(1-20%)=125(元)
答:这件衬衣原价是125元。
5.解:设这样可以少x天。
×(1﹣20%)x= 1/4 ×20
x×80%=5
0.2x=5
x=5÷0.2
x=25
答:这样可以烧25天。
6.解:进价:120÷150%=80(元)
(80+10)÷120
=90÷120
=75%
答:折扣不能低于七五折。
相关试卷
这是一份小升初数学期末测试卷含答案(名师推荐),共7页。试卷主要包含了下面四句话中错误的有句,一种饼干包装袋上标着,对0的描述正确的是,应该标在直线上的哪个位置?,在0、1,24+50等内容,欢迎下载使用。
这是一份小升初数学期末测试卷(名师推荐),共7页。试卷主要包含了下面的数与0最接近的一个数是,观察下列那个图旋转而成的,旋转能得到,下列三句话中,正确的是,48+100等内容,欢迎下载使用。
这是一份小升初数学期末测试卷(名师推荐)word版,共7页。试卷主要包含了正方体的棱长和体积,4×0等内容,欢迎下载使用。
