2021省齐齐哈尔三立高级中学有限公司高一6月月考化学试题缺答案
展开
这是一份2021省齐齐哈尔三立高级中学有限公司高一6月月考化学试题缺答案,共7页。
时 间 :90分钟 满分 : 100分
2021.06
单选题(共20题:共60分)
医学研究证明,用放射性治疗肿瘤可收到一定疗效,下列有关叙述正确的是
A.是碘的一种同素异形体B.是一种新发现的元素
C.位于元素周期表中第5周期ⅦA族D.核内的中子数与核外电子数之差为82
2.下列各组化合物中,化学键类型完全相同的是:
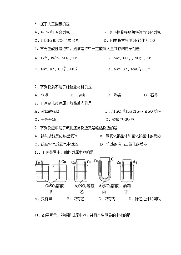
A.HCl 和 NH4ClB.MgO 和 Na2O2
C.CO2 和 CaOD.CaCl2 和 Na2O
3.某同学通过系列实验探究硫及其化合物的性质,实验现象正确且能达到目的的是
A.点燃硫磺。产生刺激性气味气体,该气体可以漂白草帽、纸浆
B.将H2S气体通入CuSO4溶液生成CuS沉淀,说明H2S为强酸
C.向蔗糖中加入浓硫酸,蔗糖变黑色,说明浓硫酸具有吸水性
D.将铁片加入浓硫酸中,反应剧烈,说明浓硫酸具有强氧化性
4.下列反应中,硫酸既表现了氧化性又表现了酸性的是
A 2H2SO4(浓)+CuCuSO4+2H2O+SO2↑B.2H2SO4(浓)+CCO2↑+2H2O+2SO2↑
C.H2SO4(浓)+NaNO3NaHSO4+HNO3↑D.H2SO4+Na2SO3=Na2SO4+H2O+SO2↑
5.属于人工固氮的是
A.用N2和H2合成氨B.豆科植物根瘤菌将氮气转化成氨
C.用NH3和CO2合成尿素D.闪电将空气中N2转化为NO
6.某无色酸性溶液中,则该溶液中一定能够大量共存的离子组是
A.Fe2+、Ba2+、NO、Cl-B.Na+、NH、SO、Cl-
C.Na+、K+、CO、NOD.Na+、K+、MnO、Br-
7.下列物质不属于硅酸盐材料的是
A.水泥B.玻璃C.陶瓷D.石英
8.下列变化过程属于放热反应的是
A.浓硫酸稀释B.NH4Cl 和Ba(OH)2·8H2O反应
C.干冰升华D.酸碱中和反应
9.下列反应中属于氧化还原反应又是吸热反应的是
A.镁与盐酸反应放出氢气B.氢氧化钡晶体和氯化铵晶体的反应
C.硫在空气或氧气中燃烧D.灼热的炭与二氧化碳反应
10.下列装置中,能构成原电池的是
A.只有甲B.只有乙C.只有丙D.除乙之外均可以
11.如图所示,能够组成原电池,并且产生明显的电流的是
A.B.
C.D.
12.根据能量变化示意图,下列说法正确的是
A.断开1 ml HCl(g)中的H-Cl键需要吸收863.5 kJ能量
B.反应H2(g)+Cl2(g)=2HCl(g),反应物的总能量小于生成物的总能量
C.H2(g)和Cl2(g)形成1 ml HCl(g)释放184.4 kJ的能量
D.2 ml HCl(g)分解成1 ml H2(g)和1 ml Cl2(g)需要吸收184.4 kJ热量
13.可逆反应A(g)+3B(g) ⇌2C(g),在不同条件下的化学反应速率如下,其中反应速率最快的是
A.v(A)=0.8 ml/(L·min)B.v(B)=1.2 ml/(L·min)
C.v(C)=0.4 ml/(L·min)D.v(C)=0.02ml/(L·s)
14.一定条件下,发生反应使化剂4NH3(g)+5O2(g)⇌ 4NO(g)+ 6H2O(g),则反应中的这几种物质的反应速率之比正确的是
A.2v(NH3)=3v(H2O)B.3v(NO)=2v(H2O)
C.4v(NH3)=5v(O2)D.5v(O2)=6v(H2O)
15.在一定条件下,容积为2L的密闭容器中,发生如下反应:A(g)+3B(g)⇌ 2C(g)。在10min内,A的物质的量由8ml变成了4ml,则以A的浓度变化表示的反应速率为
A.0.1ml·L-¹·min-¹B.0.2ml·L-¹·min-¹
C.0.3ml·L-¹·min-¹D.0.4ml·L-¹·min-¹
16.下列关于化学反应的速率和限度的说法不正确的是
A.任何可逆反应都有一定的限度
B.影响化学反应速率的条件有温度、催化剂、浓度等
C.化学平衡状态指的是反应物和生成物浓度相等时的状态
D.决定化学反应速率的主要因素是物质本身的性质
17.下列措施对增大反应速率明显有效的是
A.氮气与氢气反应制取氨气,减小反应的压强
B.Zn与稀硫酸反应时,适当提高溶液的温度
C.Fe与稀硫酸反应制取H2时,改用18.4 ml/L的浓硫酸
D.Na与水反应时增大水的用量
18.反应:3A(g)+B(g)=2C(g)+2D(g),在不同条件下,用不同物质表示其反应速率,分别为
①v(A)=0.6ml·L-1·min-1
②v(B)=0.45ml·L-1·min-1
③v(C)=0.15ml·L-1·min-1
④v(D)=0.45ml·L-1·min-1
则此反应在不同条件下进行快慢顺序正确的是
A.①>②>③>④B.①>②=④>③C.②>④>③>① D.②>④>①>③
19.下列各组物质中,互为同系物的是
A.C和CB.正丁烷和异丁烷C.CH4和C2H6 D.金刚石和石墨
20.下列有机物中,与CH3CH2CH2CH3互为同分异构体的是
A.CH4B.CH2=CH2
C.D.CH2=CHCH2CH3
二、填空题(每空2分,共40分)
21.请回答下列问题:
(1)金刚石和石墨在燃烧时,若氧气不足生成一氧化碳,若充分燃烧生成二氧化碳,反应中放出的热量如图1所示。
由图1可知,等质量的金刚石和石墨完全燃烧,__(填“金刚石”或“石墨”)放出的热量更多,在通常状况下,___(填“金刚石”或“石墨”)更稳定,1ml石墨完全转化为金刚石的反应___(填“吸收”或“释放”)__kJ热量,断开1ml石墨中的化学键所吸收的能量__(填“大于”或“小于”)断开1ml金刚石中的化学键所吸收的能量。
(2)如图2所示,在锥形瓶内放置装有水的小试管,若A中发生的反应能使B中a端液面高于b端,则说明A中发生的反应是__(填“吸热反应”或“放热反应”)。
22.分别按图甲、乙所示装置进行实验,两个烧杯里的溶液为同浓度的稀硫酸,甲中为电流表。请回答下列问题:
(1)下列叙述正确的是_______(填字母)。
A.两烧杯中铜片表面均无气泡产生
B.甲中铜片作正极,乙中铜片作负极
C.两烧杯溶液中 H 浓度均减小
D.甲产生气泡的速率比乙慢
(2)甲装置中的能量转化形式:_______能转化为_______能,乙装置中的能量转化 形式:_______能转化为_______能。
(3)写出甲装置中铜片上发生的电极反应式_______。
(4)在甲装置中,若把稀硫酸换成 CuSO4 溶液,试写出铜电极的电极反应:_______。
23.如图,已知某反应在体积为5L的密闭容器中进行,各物质的量随时间的变化情况如图所示(已知A、B、C均为气体)。
(1)该反应的化学方程式为___________。
(2)反应开始至两分钟时,B的平均反应速率为___________。
(3)下列能说明反应已达到平衡状态的是___________。
A.v(A)=2v(B)
B.容器内气体密度不变
C.各组分的物质的量相等
D.混合气体的平均相对分子质量不再改变的状态
(4)由图求得平衡时A的转化率为___________,C的含量(体积分数)为___________。
(5)平衡时容器内气体的压强与起始时容器内压强的比值为___________。
(6)已知:H-H的键能为436kJ/ml,N-H的键能为391kJ/ml,生成1mlNH3过程中放出46kJ的热量。则N≡N的键能为___________kJ/ml。
相关试卷
这是一份黑龙江省齐齐哈尔市三立高级中学2021-2022学年高二上学期期中考化学试题,文件包含精品解析黑龙江省齐齐哈尔市三立高级中学2021-2022学年高二上学期期中考化学试题解析版doc、精品解析黑龙江省齐齐哈尔市三立高级中学2021-2022学年高二上学期期中考化学试题原卷版doc等2份试卷配套教学资源,其中试卷共20页, 欢迎下载使用。
这是一份2021省齐齐哈尔三立高级中学有限公司高二6月月考化学试题PDF版含答案,文件包含黑龙江省齐齐哈尔三立高级中学有限公司2020-2021学年高二6月月考化学试题pdf版pdf、黑龙江省齐齐哈尔三立高级中学有限公司2020-2021学年高二6月月考化学答案pdf等2份试卷配套教学资源,其中试卷共7页, 欢迎下载使用。
这是一份2021省齐齐哈尔高二下学期期末质量监测化学试题缺答案,共13页。试卷主要包含了选择题必须使用2B铅笔填涂,磁流体是电子材料的新秀,已知下列四个反应等内容,欢迎下载使用。

