2020朔州怀仁一中云东校区高二下学期期末考试生物试卷含答案
展开
2019-2020学年第二学期高二年级期末考试生物试题
时间:90分钟 满分:100分 命题人:
选择题(50分,每题1分)
1、2005年诺贝尔生理学或医学奖授予澳大利亚学者巴里·马歇尔和罗宾·沃伦,以表彰他们发现了导致胃炎和胃溃疡的病原体,右图为该病原体的结构模式图。该生物属于( )
A.细菌 B.草履虫 C.病毒 D.水绵
2、下列关于细胞核结构与功能的统一性的叙述,正确的是( )
A.真核细胞核膜上有核孔,DNA等大分子物质可以通过核孔进入细胞质
B.原核细胞的核膜也具有两层膜,有利于控制物质的进出
C.核仁控制着细胞代谢 D.染色质上的DNA中储存了大量的遗传信息
3、人体红细胞呈圆饼状,具有运输氧气的功能。如图是将人体红细胞分别放在三种不同的液态环境中,一段时间内的变化示意图,请分析该图说明的问题是( )
A.水分容易进出细胞 B.无机盐离子容易进出细胞
C.红细胞有运输氧气的功能 D.水分和无机盐对于维持细胞的形态和功能有重要作用
4、下面是酶活性受pH影响的示意图,其中正确的是( )
5、关于人体细胞内有氧呼吸和无氧呼吸的比较,正确的是( )
A.二氧化碳只在有氧呼吸中产生 B.葡萄糖只能作为有氧呼吸的底物
C.还原氢只在有氧呼吸过程中产生 D.有氧呼吸的场所只在线粒体中进行
6、下列关于细胞周期的叙述,错误的是( )
A.动物细胞的中心粒在分裂间期倍增B.分裂间期染色体复制完成后数目加倍
C.温度影响细胞周期的长短
D.原癌基因主要负责调节细胞周期,控制细胞生长和分裂的进程
7、在显微镜下观察细胞时,发现一个细胞中有8条形态、大小各不相同的染色体排在赤道板上,则此细胞处于( )
A.有丝分裂中期 B.减数第一次分裂中期 C.减数第二次分裂中期 D.有丝分裂末期
8、下列研究工作中由我国科学家完成的是( )
A.以豌豆为材料发现性状遗传规律的实验 B.用小球藻发现光合作用暗反应途径的实验
C.证明DNA是遗传物质的肺炎双球菌转化实验
D.首例具有生物活性的结晶牛胰岛素人工合成
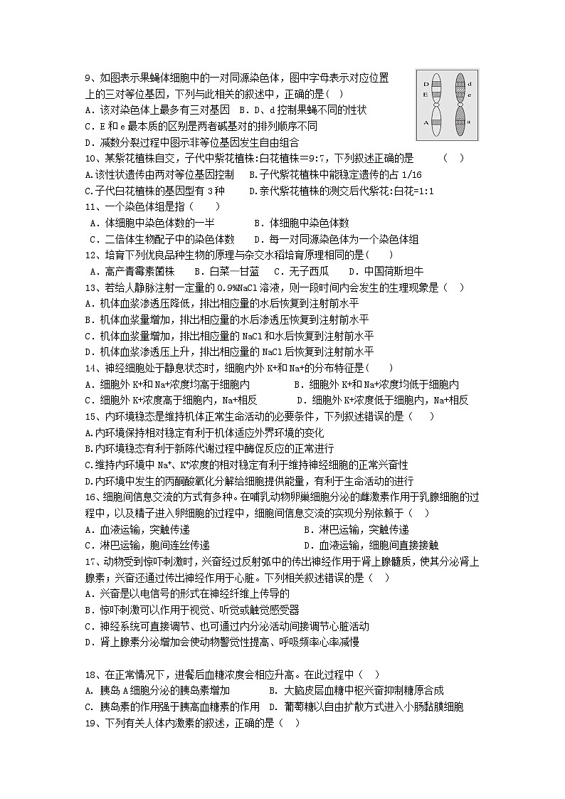
9、如图表示果蝇体细胞中的一对同源染色体,图中字母表示对应位置
上的三对等位基因,下列与此相关的叙述中,正确的是( )
A.该对染色体上最多有三对基因 B.D、d控制果蝇不同的性状
C.E和e最本质的区别是两者碱基对的排列顺序不同
D.减数分裂过程中图示非等位基因发生自由组合
10、某紫花植株自交,子代中紫花植株:白花植株=9:7,下列叙述正确的是 ( )
A.该性状遗传由两对等位基因控制 B.子代紫花植株中能稳定遗传的占1/16
C.子代白花植株的基因型有3种 D.亲代紫花植株的测交后代紫花:白花=1:1
11、一个染色体组是指( )
A.体细胞中染色体数的一半 B.体细胞中染色体数
C.二倍体生物配子中的染色体数 D.每一对同源染色体为一个染色体组
12、培育下列优良品种生物的原理与杂交水稻培育原理相同的是( )
A.高产青霉素菌株 B.白菜—甘蓝 C.无子西瓜 D.中国荷斯坦牛
13、若给人静脉注射一定量的0.9%NaCl溶液,则一段时间内会发生的生理现象是( )
A.机体血浆渗透压降低,排出相应量的水后恢复到注射前水平
B.机体血浆量增加,排出相应量的水后渗透压恢复到注射前水平
C.机体血浆量增加,排出相应量的NaCl和水后恢复到注射前水平
D.机体血浆渗透压上升,排出相应量的NaCl后恢复到注射前水平
14、神经细胞处于静息状态时,细胞内外K+和Na+的分布特征是( )
A.细胞外K+和Na+浓度均高于细胞内 B.细胞外K+和Na+浓度均低于细胞内
C.细胞外K+浓度高于细胞内,Na+相反 D.细胞外K+浓度低于细胞内,Na+相反
15、内环境稳态是维持机体正常生命活动的必要条件,下列叙述错误的是( )
A.内环境保持相对稳定有利于机体适应外界环境的变化
B.内环境稳态有利于新陈代谢过程中酶促反应的正常进行
C.维持内环境中Na+、K+浓度的相对稳定有利于维持神经细胞的正常兴奋性
D.内环境中发生的丙酮酸氧化分解给细胞提供能量,有利于生命活动的进行
16、细胞间信息交流的方式有多种。在哺乳动物卵巢细胞分泌的雌激素作用于乳腺细胞的过程中,以及精子进入卵细胞的过程中,细胞间信息交流的实现分别依赖于( )
A.血液运输,突触传递 B.淋巴运输,突触传递
C.淋巴运输,胞间连丝传递 D.血液运输,细胞间直接接触
17、动物受到惊吓刺激时,兴奋经过反射弧中的传出神经作用于肾上腺髓质,使其分泌肾上腺素;兴奋还通过传出神经作用于心脏。下列相关叙述错误的是( )
A.兴奋是以电信号的形式在神经纤维上传导的
B.惊吓刺激可以作用于视觉、听觉或触觉感受器
C.神经系统可直接调节、也可通过内分泌活动间接调节心脏活动
D.肾上腺素分泌增加会使动物警觉性提高、呼吸频率心率减慢
18、在正常情况下,进餐后血糖浓度会相应升高。在此过程中( )
A. 胰岛A细胞分泌的胰岛素增加 B. 大脑皮层血糖中枢兴奋抑制糖原合成
C. 胰岛素的作用强于胰高血糖素的作用 D. 葡萄糖以自由扩散方式进入小肠黏膜细胞
19、下列有关人体内激素的叙述,正确的是( )
A.运动时,肾上腺素水平升高,可使心率加快,说明激素是高能化合物
B.饥饿时,胰高血糖素水平升高,促进糖原分解,说明激素具有酶的催化活性
C.进食后,胰岛素水平升高,其既可加速糖原合成,也可作为细胞的结构组分
D.青春期,性激素水平升高,随体液到达靶细胞,与受体结合可促进机体发育
20、某同学将一定量的某种动物的提取液(A)注射到实验小鼠体内,注射后若干天,未见小鼠出现明显的异常表现。将小鼠分成两组,一组注射少量的A,小鼠很快发生了呼吸困难等症状;另一组注射生理盐水,未见小鼠有异常表现。对实验小鼠在第二次注射A后的表现,下列解释合理的是( )
A.提取液中含有胰岛素,导致小鼠血糖浓度降低
B.提取液中含有乙酰胆碱,使小鼠骨骼肌活动减弱
C.提取液中含有过敏原,引起小鼠发生了过敏反应
D.提取液中含有呼吸抑制剂,可快速作用于小鼠呼吸系统
21、下列有关免疫的叙述,正确的是( )
A.免疫系统相对独立,既不受神经调节也不受体液调节
B.吞噬细胞可吞噬病原体,也可加工处理病原体使抗原暴露
C.类风湿性关节炎和获得性免疫缺陷综合症均为自身免疫病
D.免疫系统能消灭入侵的病原体,不能清除体内的异常细胞
22、有人从真菌中提取到甲、乙和丙三种生长素类似物,分别测试三种类似物的不同浓度对莴苣幼根生长的影响,结果如右图。以下说法不正确的是()
A.甲、乙和丙对莴苣幼根生长的影响均有两重性
B.在0~20ppm范围内,甲对莴苣幼根的促进作用大于丙
C.乙的浓度大于20ppm后,对莴苣幼根生长起抑制作用
D.据图推测,用30ppm的甲处理莴苣幼芽可抑制其生长
23、下列对图中有关的生物学意义描述正确的是( )
A.甲图若在c点切断,则刺激b点后,a点会兴奋,肌肉会收缩
B.乙图人体物质交换中体内细胞与B间不能直接进行物质交换,体内细胞与A之间才能直接进行物质交换
C.丙图中,对向光弯曲的植物而言,若茎背光侧为B对应的生长素浓度,则茎向光侧不可能为C对应的浓度
D.图丁中靶细胞裂解与效应T细胞内的溶酶体有关
24、下列关于植物生长素的叙述,错误的是( )
A.植物幼嫩叶片中的色氨酸可转变为生长素
B.成熟茎韧皮部中的生长素可以进行非极性运输
C.幼嫩细胞和成熟细胞对生长素的敏感程度相同
D.豌豆幼苗切段中乙烯的合成受生长素浓度的影响
25、如果采用样方法调查某地区(甲地)蒲公英的种群密度,下列做法中正确的是( )
A.计数甲地内蒲公英的总数,再除以甲地面积,作为甲地蒲公英的种群密度
B.计数所有样方内蒲公英总数,除以甲地面积,作为甲地蒲公英的种群密度
C.计算出每个样方中蒲公英的密度,求出所有样方蒲公英密度的平均值,作为甲地蒲公英的种群密度
D.求出所有样方蒲公英的总数,除以所有样方的面积之和,再乘以甲地面积,作为甲地蒲公英的种群密度
26、下列有关群落的叙述,错误的是( )
A.群落有垂直结构和水平结构 B.演替是生物群落的特征之一
C.群落中物种之间是相互联系的 D.群落是由空气、水和生物组成的
27、在某一生态系统的下列组分中,能将太阳能转化为化学能的是( )
A.田螺 B.小球藻 C大肠杆菌 D.草鱼
28、在漫长的历史时期内,我们的祖先通过自身的生产和生活实践,积累了对生态方面的感性认识和经验,并形成了一些生态学思想,如:自然与人和谐统一的思想。根据这一思想和生态学知识,下列说法错误的是( )
A.生态系统的物质循环和能量流动有其自身的运行规律
B. 若人与自然和谐统一,生产者固定的能量便可反复利用
C. “退耕还林、还草”是体现自然与人和谐统一思想的实例
D. 人类应以保持生态系统相对稳定为原则,确定自己的消耗标准
29、我国谚语中的“螳螂捕蝉,黄雀在后”体现了食物链的原理。若鹰迁入了蝉、螳螂和黄雀所在的树林中,捕食黄雀并栖息于林中。下列叙述正确的是( )
A. 鹰的迁入增加了该树林中蝉及其天敌的数量
B. 该生态系统中细菌产生的能量可流向生产者
C. 鹰的迁入增加了该生态系统能量消耗的环节
D. 鹰的迁入增加了该生态系统能量流动的方向
30、下列关于种群、群落、生态系统的叙述,正确的是( )
A.一般来说,生态系统中的组分越多,食物网越复杂,其自我调节能力就越强,抵抗力稳定性就越高
B.种群增长的“S”型和“J”型曲线都是在K/2时种群数量增长最快
C.群落演替过程中其结构越来越复杂,将来一定能形成森林
D.调查某地蒲公英的种群密度时,所选择的样方数不影响调查结果
31、豹的某个栖息地由于人类活动被分隔为F区和T区。20世纪90年代初,F区豹种群仅剩25只,且出现诸多疾病。为避免该豹种群消亡,由T区引入8只成年雌豹。经过十年,F区豹种群增至百余只,在此期间F区的( )
A. 豹种群遗传(基因)多样性增加 B. 豹后代的性别比例明显改变
C. 物种丰富度出现大幅度下降 D. 豹种群的致病基因频率不变
32、我国制定了多部法规严格保护野生生物资源,这是因为野生生物在维护生物的多样性,保护生态平衡等方面有着极其重要的作用,这反映了野生生物的( )
①直接使用价值 ②间接使用价值 ③潜在使用价值
A. ① B. ② C. ①② D. ②③
33、列实验操作的先后顺序,正确的是( )
A.用血细胞计数板对酵母菌计数时,先将培养液滴到计数室内,后盖上盖玻片
B.使用双缩脲试剂鉴定蛋白质时,先加入A液,摇匀后再加入B液
C.探究温度对酶活性的影响时,先将酶和反应物充分混合后再保温
D.提取叶绿体中的色素时,先充分研磨叶片,后加入无水乙醇、碳酸钙和二氧化硅
34、严格控制发酵条件是保证发酵正常进行的关键,直接关系到是否能得到质量高,产量多的理想产物,通常所指的发酵条件不包括( )
A. 温度控制 B. 溶氧控制 C. pH控制 D. 酶的控制
35、下列叙述正确的是( )
A. 培养基是为微生物的生长繁殖提供营养的基质
B .培养基只有两类:液体培养基和固体培养基
C .固体培养基加入少量水即可制成液体培养基
D .微生物在固体培养基上生长时,可以形成肉眼可见的单个细菌
36、“做生物的分离与培养”实验时,下列叙述正确是( )
A.高压灭菌加热结束时,打开放气阀使压力表指针回到零后,开启锅盖
B.倒平板时,应将打开的皿盖放到一边,以免培养基溅到皿盖上
C.为了防止污染,接种环经火焰灭菌后应趁热快速挑取菌落
D.用记号笔标记培养皿中菌落时,应标记在皿底上
37、在筛选纤维素分解菌的过程中,通常用刚果红染色法,这种方法能够通过颜色反应直接对纤维素分解菌进行筛选。某同学在实验时得到了如图所示的结果,则纤维素分解菌位于( )
A.①② B.③ C.②③ D.①②③
38、酶的固定方法不包括 ( )
A.将酶吸附在固体表面上 B.将酶相互连接起来
C.将酶包埋在细微网格里 D. 将酶制成固体酶制剂,如加酶洗衣粉中的酶
39、对配制海藻酸钠溶液的叙述不准确的是( )
A.加热使海藻酸钠溶化是操作中最重要的一环
B.海藻酸钠的浓度涉及固定化细胞的质量
C.海藻酸钠的浓度过高,易形成凝胶珠
D.海藻酸钠的浓度过低,形成凝胶珠内包埋细胞过少
40、凝胶色谱法是根据( )分离蛋白质的有效方法。
A.分子的大小 B.相对分子质量的大小 C.带电荷的多少 D.溶解度
41、缓冲液的作用是:在一定范围内,抵制外界的影响来维持( )基本不变。
A.温度 B.pH C.渗透压 D.氧气浓度
42、下列有关“血红蛋白的提取和分离”的相关叙述中,正确的是 ( )
A.用蒸馏水进行红细胞的洗涤,其目的是去除细胞表面的杂蛋白
B.将血红蛋白溶液进行透析,其目的是去除相对分子质量较大的蛋白质
C.血红蛋白释放时加入有机溶剂,其目的是使血红蛋白溶于有机溶剂
D.整个过程不断用磷酸缓冲液处理,其目的是为了维持血红蛋白的结构和特性
43、在蒸馏过程中,要提高产品质量,应该采取的措施是( )
A.提高蒸馏温度,延长蒸馏时间 B.提高蒸馏温度,缩短蒸馏时间
C.降低蒸馏温度,缩短蒸馏时间 D.严控蒸馏温度,延长蒸馏时间
44、柑橘、柠檬芳香油的制备通常不采用水蒸气蒸馏法,是因为( )
①水中蒸馏会导致原料焦糊 ②柑橘、柠檬芳香油易溶于水
③会使芳香油的有效成分水解 ④所需实验装置复杂
A.①② B.③④ C.①③ D.①②④
45、关于DNA的实验,叙述正确的是( )
A.用兔的成熟红细胞可提取DNA
B.PCR的每个循环一般依次经过变性—延伸—复性三步
C.DNA溶液与二苯胺试剂混合,沸水浴后生成蓝色产物
D.用甲基绿对人的口腔上皮细胞染色,细胞核呈绿色,细胞质呈红色
46、将携带抗M基因、不带抗N基因的鼠细胞去除细胞核后,与携带N基因、不带抗M基因的鼠细胞融合,获得的胞质杂种细胞具有M、N两种抗性。该实验证明了( )
A.该胞质杂种细胞具有全能性 B.该胞质杂种细胞具有无限增殖能力
C.抗M基因位于细胞质中 D.抗N基因位于细胞核中
47、进行胚胎分割时,应选择的胚胎发育时期是 ( )
A. 桑椹胚或原肠胚 B. 桑椹胚或囊胚 C. 囊胚或原肠胚 D. 内细胞团
48、植物体细胞融合完成的标志是 ( )
A.产生新的细胞壁 B.细胞膜发生融合
C.细胞质发生融合 D.细胞核发生融合
49、某名贵花卉用种子繁殖会发生性状分离。为了防止性状分离并快速繁殖,可以利用该植物的一部分器官或组织进行离体培养,发育出完整植株。进行离体培养时不应采用该植株的( )
A.茎尖 B.子房壁 C.叶片 D.花粉粒
50、某些地区出现“前面造林,后面砍林”的现象,是因为发展中哪一原理失调造成的()
A.协调与平衡原理 B.整体性原理 C.系统结构决定功能原理 D.系统整体性原理
二、非选择题(50分)
51、(10分,每空1分)下图是表示某植物叶肉细胞光合作用和呼吸作用的示意图。
(1)图中①③④代表的物质依次是________、________、__________。
(2)B代表________过程,C对应的场所__ ______,D代表的细胞器是________,则ATP合成发生在A过程,还发生在________(填“B和C”“C和D”或“B和D”)。
(3)C中的丙酮酸可以转化成酒精,出现这种情况的条件是__________。
⑷在农业生产中,影响植物光合作用的主要外界因素是________、________。
52、(10分,每空1分)某种植物的果皮有毛和无毛、果肉黄色和白色为两对相对性状,各由一对等位基因控制(前者用D、d表示,后者用F、f表示),且独立遗传。利用该种植物三种不同基因型的个体(有毛白肉A、无毛黄肉B、无毛黄肉C)进行杂交,实验如下:
⑴果皮有毛和无毛这对相对性状中的显性性状为________,是根据实验_____判断。果肉黄色和白色这对相对性状中的显性性状为________,是根据实验________判断。果皮有毛和无毛、果肉黄色和白色这两对相对性状符合基因自由组合定律,原因是_________________。
(2)有毛白肉A、无毛黄肉B和无毛黄肉C的基因型依次为______、_______、________。
(3)若无毛黄肉B自交,理论上,下一代的表现型及比例为________________________。
(4)若实验3中的子代自交,理论上,下一代的表现型及比例为________________________。
53、(7分,每空1分)肾上腺素和迷走神经都参与兔血压的调节,回答相关问题:
(1)给实验兔静脉注射0.01%的肾上腺素0.2 mL后,肾上腺素作用于心脏,心脏活动加强加快使血压升高。在这个过程中,肾上腺素作为激素起作用,心脏是肾上腺素作用的 ,肾上腺素对心脏起作用后被 ,血压恢复。肾上腺素的作用是 (填“催化”、“供能”或“传递信息”)。
(2)剪断实验兔的迷走神经后刺激其靠近心脏的一端,迷走神经末梢释放乙酰胆碱,使心脏活动减弱减慢、血压降低。在此过程中,心脏活动的调节属于 调节。乙酰胆碱属于 (填“酶”、“神经递质”或“激素”),需要与细胞膜上的 结合才能发挥作用。
(3)肾上腺素和乙酰胆碱在作用于心脏、调节血压的过程中所具有的共同特点是 (答出一个特点即可)。
54、(14分,除标注外每空2分)酸奶因营养丰富和口感美味而深受大众喜爱,且含有活性乳酸菌,对身体大有益处。常见的乳酸菌主要为乳杆菌属、双歧杆菌属和嗜热链球菌属。现采用如下步骤对酸奶中的乳酸菌进行筛选、分离:
酸奶→选择适宜稀释度→涂布MRS琼脂培养基→适宜温度培养→挑取单个菌落→接种于MRS琼脂平板或MC琼脂平板→菌种鉴定→接种MRS液体培养基→菌种保藏
请回答下列有关问题:
⑴制备MRS琼脂培养基时,采用__________法灭菌 15 ~20 min。(1分)
⑵倒平板操作时,应在___________附近进行,待平板冷凝后将平板倒置的目的__________。
⑶制备稀释液时,先将酸奶样品充分摇匀,以无菌吸管吸取样品_____ mL放入装有225 mL无菌水锥形瓶中,充分振荡,制成1∶10的样品液。
⑷培养一段时间后,从MRS固体培养基上挑多个单菌落,使用____________法接种于 MC琼脂平板或MRS琼脂平板上,于36℃±1 ℃ ________(填“厌氧”或“好氧”)条件下倒置培养48 h后,再挑取单个菌落进行菌种鉴定。
⑸菌种鉴定后将其接种至MRS液体培养基的目的是____________________________。将得到的纯菌株进行长期保藏,可采用___________的方法。
55、(9分,每空1分)我国科学工作者已经成功培育了转基因抗虫棉,从而减少了农药的使用,减少了水土污染。请回答下列问题:
(1)在培育转基因抗虫棉时,最关键的技术环节是 ,其作用是使目的基因在受体细胞稳定存在、复制并且表达。选取受体细胞,一般用植物 细胞即可,将目的基因导人受体细胞的常用方法是 ,导入受体细胞后还需要采用 技术培育成抗虫植株。
(2)转基因操作工具之一是限制性核酸内切酶,该酶所具有的特异性具体表现在:一种限制酶只能 。
(3)基因工程中可以通过PCR技术扩增目的基因。基因工程中所用的目的基因可以人工合成,也可以从基因文库中获得。基因文库包括________和________。在体外利用PCR技术扩增目的基因时,使反应体系中的模板DNA解链为单链的条件是________。解链过程的共同点是破坏了DNA双链分子中的________。
生物参考答案
一、选择题。(50分,每题1分)
1-25 ADDAA BCDCA CDCDD DDCDC BDCCC
21-50 DBBCA ABBDA DBDCB BDDCC CBADB
二、非选择题。(50分)
51、(10分,每空1分)
(1)O2 ADP和Pi C5 (2)暗反应 细胞质基质 线粒体 C和D
(1) 缺氧 ⑷光照强度、CO2浓度(顺序可反)
52、(10分,每空1分)
(1)有毛 1或3(写出1个即可) 黄肉 3 控制这两对性状的基因位于非同源染色体上(控制这两对性状的基因分别位于两对同源染色体上)
(2)DDff、ddFf、ddFF
(3)无毛黄肉∶无毛白肉=3∶1
(4)有毛黄肉∶有毛白肉∶无毛黄肉∶无毛白肉=9∶3∶3∶1
53、(7分,每空1分)
(1)靶器官 灭活 传递信息 (2) 神经 神经递质 特异性受体
(3)都需要与相应的受体结合后才能发挥作用(作用后会失活)
54、(14分,除标注外每空2分)
(1) 高压蒸汽灭菌(1分)
(2) 酒精灯的火焰 既可以防止皿盖上的水珠落入培养基,也可以避免培养基中的水分过快地挥发
(3) 25 ⑷平板划线 厌氧(1分) ⑸扩大培养,增加菌种数目 甘油管藏
55、(9分,每空1分)
(1)基因表达载体的构建 体 农杆菌转化法 植物组织培养
(2)识别特定的核苷酸(DNA)序列,并在特定的位点切割
(3)基因组文库 cDNA文库 加热至90~95 ℃ 氢键
2020朔州怀仁县大地学校高二下学期期末生物试题Word含答案: 这是一份2020朔州怀仁县大地学校高二下学期期末生物试题Word含答案,共9页。试卷主要包含了 本试卷分第Ⅰ卷两部分, 考试结束后,将答题卡交回等内容,欢迎下载使用。
2021朔州怀仁高二下学期期末考试生物试题扫描版含答案: 这是一份2021朔州怀仁高二下学期期末考试生物试题扫描版含答案,文件包含山西省朔州市怀仁市2020-2021学年高二下学期期末考试生物试题pdf、山西省朔州市怀仁市2020-2021学年高二下学期期末考试生物答案pdf等2份试卷配套教学资源,其中试卷共10页, 欢迎下载使用。
2021朔州怀仁高二下学期期末考试生物试题扫描版含答案: 这是一份2021朔州怀仁高二下学期期末考试生物试题扫描版含答案,文件包含山西省朔州市怀仁市2020-2021学年高二下学期期末考试生物试题pdf、山西省朔州市怀仁市2020-2021学年高二下学期期末考试生物答案pdf等2份试卷配套教学资源,其中试卷共10页, 欢迎下载使用。

