


2021省哈尔滨宾县一中校高二下学期第二次月考化学试卷含答案
展开
这是一份2021省哈尔滨宾县一中校高二下学期第二次月考化学试卷含答案,共8页。试卷主要包含了5 N, 化学与生活密切相关, 下列关于有机物的说法正确的是, NA为阿伏加德罗常数的值, 下列操作中错误的是等内容,欢迎下载使用。
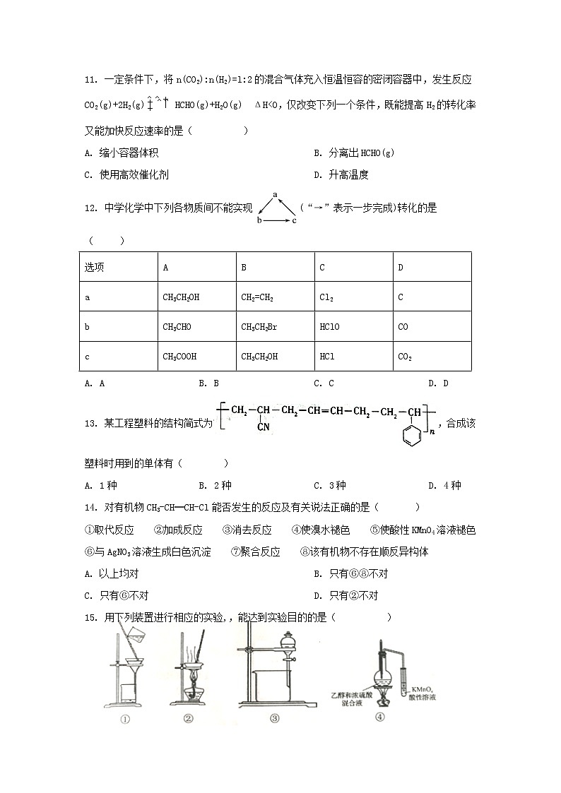
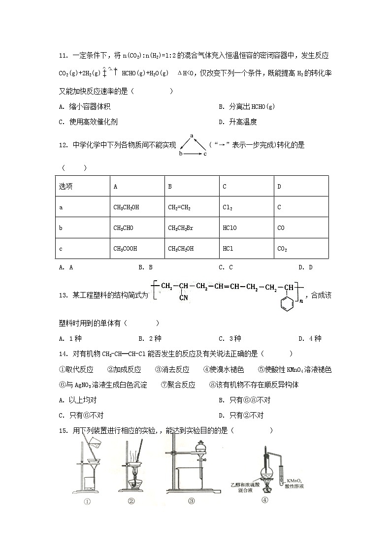
宾县一中2019级高二下学期第二次月考 化 学 试 卷 可能用到的相对原子质量: H: 1 O: 16 C: 12 Na: 23 Cl: 35.5 N: 14一. 单选题(共20小题,每小题3分,共60分) 1. 化学与生活密切相关。下列说法正确的是( )A. 聚乙烯塑料的老化是因为发生了加成反应B. 煤经过气化和液化等物理变化可转化为清洁燃料C. 乙烯可作水果的催熟剂D. 福尔马林可作食品的保鲜剂2. “一带一路”是“丝绸之路经济带”和“21世纪海上丝绸之路”的简称。下列说法正确的是( )A. 古代中国出产的丝绸的主要成分是纤维素B. 中国从中亚进口的天然气的主要成分是乙烯C. 中国承建巴基斯坦的水电站实现了水能直接转化为电能D. 服务一带一路的北斗卫星上的太阳能电池板与地壳含量第二的元素有关3. 下列关于有机物的说法正确的是( )A. 地沟油与矿物油均属于酯类物质B. 疫苗一般应冷藏存放,以避免蛋白质变性C. 直馏汽油、裂化汽油、植物油均能使溴的四氯化碳溶液褪色D. 在酶催化淀粉水解反应中,温度越高淀粉水解速率越快4. NA为阿伏加德罗常数的值。下列说法正确的是( )A. 1 mol甲醇分子中含有的共价键数为4 NAB. 92.0 g甘油(丙三醇)中含有羟基数为1.0NAC. 1.0 mol CH4与Cl2在光照下反应生成的CH3Cl分子数为1.0NAD. 将9.2g甲苯加入足量的酸性高锰酸钾溶液中转移的电子数为0.6NA5. 下列各组中的反应,属于同一反应类型的是 ( )A. 由溴丙烷水解制丙醇;由丙烯与水反应制丙醇B. 乙烯使酸性高锰酸钾溶液褪色和乙醛使溴水褪色C. 由氯代环己烷消去制环己烯;由丙烯加溴制1,2-二溴丙烷D. 乙酸乙酯的水解和乙烯制聚乙烯6. 下列操作中错误的是( )A. 溴苯中含有溴单质,可用NaOH溶液洗涤,再经分液而除去B. 除去苯中的少量苯酚:加入NaOH溶液、振荡、静置分层后,除去水层C. 除去乙酸乙酯中少量的乙酸:加入乙醇和浓硫酸,使乙酸全部转化为乙酸乙酯D. 用CuSO4溶液和过量NaOH溶液混合,然后加入几滴乙醛,加热煮沸观察红色沉淀7. 从葡萄籽中提取的原花青素结构如图,具有生物活性,如抗氧化和自由基清除能力等。有关原花青素的下列说法不正确的是( )A. 该物质可以看作醇类,也可看做酚类B. 1 mol该物质可与7 mol Na2CO3 反应C. 该物质遇FeCl3会发生显色反应D. 1 mol该物质可与4 mol Br2 反应8. 下列物质的一氯代物只有一种的是( )A. 新戊烷 B. 2-甲基丙烷 C. 邻二甲苯 D. 对二甲苯9. “异丙苯氧化法”生产丙酮和苯酚的合成路线如下,各反应的原子利用率均为100%。下列说法正确的是( )A. X的分子式为C3H8 B. Y与异丙苯可用酸性KMnO4溶液鉴别C. CHP与CH3COOH含有相同的官能团 D. 可以用分液的方法分离苯酚和丙酮10. 下列能够获得有机物所含官能团信息方法是( )A. 红外光谱 B. 质谱法 C. 色谱法 D. 核磁共振氢谱11. 一定条件下,将n(CO2):n(H2)=l:2的混合气体充入恒温恒容的密闭容器中,发生反应CO2(g)+2H2(g)HCHO(g)+H2O(g) ΔH<0,仅改变下列一个条件,既能提高H2的转化率又能加快反应速率的是( )A. 缩小容器体积 B. 分离出HCHO(g)C. 使用高效催化剂 D. 升高温度12. 中学化学中下列各物质间不能实现(“→”表示一步完成)转化的是( )选项ABCDaCH3CH2OH CH2=CH2 Cl2CbCH3CHOCH3CH2BrHClOCOcCH3COOH CH3CH2OHHClCO2 A. A B. B C. C D. D13. 某工程塑料的结构简式为,合成该塑料时用到的单体有( )A. 1种 B. 2种 C. 3种 D. 4种14. 对有机物CH3-CH═CH-Cl能否发生的反应及有关说法正确的是( )①取代反应 ②加成反应 ③消去反应 ④使溴水褪色 ⑤使酸性KMnO4溶液褪色⑥与AgNO3溶液生成白色沉淀 ⑦聚合反应 ⑧该有机物不存在顺反异构体A. 以上均对 B. 只有⑥⑧不对C. 只有⑥不对 D. 只有②不对15. 用下列装置进行相应的实验,,能达到实验目的的是( ) A. 图①所示装置用于粗盐提纯中除掉泥沙B. 图②所示装置用于蒸干氯化镁溶液制无水MgCl2C. 图③所示装置用于以己烯为萃取剂萃取溴水中的溴单质D. 图④所示装置用于验证乙烯的生成16. 有机物有多种同分异构体,其中属于酯类且氯原子直接连在苯环上的同分异构体有多少种(不考虑立体异构)( )A. 19种 B. 9种 C. 15种 D. 6种17. 已知苯甲酸的酸性比碳酸强,苯酚的酸性比碳酸弱。则可将转变为的方法是( )①与足量的NaOH溶液共热,再通入CO2 ②与稀硫酸共热后,加入足量的NaOH溶液 ③加热溶液,通入足量的SO2 ④与稀H2SO4共热后,加入足量的NaHCO3A. ①② B. ①④C. ②③ D. ②④18. 某草药中有一种色素,它的结没食子儿茶素的结构简式如图,它是目前尚不能人工合成的纯天然、高效能的抗氧化剂.下列关于该物质的叙述正确的是( )A. 分子式为C15H12O5B. 1 mol 该物质与4 mol NaOH恰好完全反应C. 该物质在浓硫酸作用下可发生消去反应D. 该物质可以和溴水发生取代反应和加成反应19. 某一有机物A可发生下列变化:已知C为羧酸,且C、E均不能发生银镜反应,则A的可能结构有( )A. 1种 B. 4种 C. 3种 D. 2种20. 由两种烃组成的混合气体2 L与足量的氧气充分反应后生成CO2 5 L、H2O 7 L(所有体积都在120 ℃ 测定),则这两种混合气体的可能组成是( )A. C2H4、C3H8 B. C2H6、C3H8C. CH4、C4H8 D. CH4、C5H8 二. 填空题(共4题, 每题10分,每空 2 分,共40分)21(10分). 有下列几组物质,请将序号填入下列空格内:A.CH2=CH-COOH和油酸B.12C60 和石墨C.和D.35Cl和37ClE. 乙醇和乙二醇①互为同位素的是_____________;②互为同系物的是________________;③互为同素异形体的是_________;④互为同分异构体的是____________;⑤既不是同系物,又不是同分异体,也不是同素异形体,但可看成是同一类物质的是______22(10分). 某同学用如图所示装量制取少量溴苯并证明该反应是取代反应。请回答:(1)仪器A的名称为____________。(2)制取溴苯的化学方程式为___________________。(3)从实验安全的角度分析,该实验装置存在一处明显的缺陷请指出_________。(4)反应结束后向三颈瓶中滴加氢氧化钠溶液,充分振荡,然后用__________(填仪器名称)分离出溴苯(仍含有少量苯)。(5)设计实验证明制取溴苯的反应是取代反应___________________。23(10分). 2020年2月,国家卫生健康委办公厅、国家中医药管理局办公室联合发出《关于印发新型冠状病毒肺炎诊疗方案(试行第六版)的通知》。此次诊疗方案抗病毒治疗中增加了有机物G,G是一种医药中间体,可通过如图所示路线合成。A是石油化工的重要产品且分子中所有原子在同一平面内,H的分子式是C7H8。已知:①—COOH②RCHO+R1CH2CHORCH=C(R1)CHO+H2O回答下列问题。(1)A的结构简式是_______。(2)B与银氨溶液反应的化学方程式是_______。(3)C→D的反应类型是_______。(4)两个E分子在一定条件下发生分子间脱水生成一种环状酯的结构简式是_______。(5)参照上述流程,以乙醇为原料(其他无机试剂自选)可制取2—丁烯酸,写出相应的合成路线_______。24(10分). PBAT(聚己二酸对苯二甲酸丁酯)可被微生物几乎完全降解,成为包装、医疗和衣用薄膜等领域的新兴材料,它可由聚合物PBA和PBT共聚制得,一种合成路线如下:已知:R-CH3R-CNR-COOHR-CH=CH2R-COOH+CO2回答下列问题:(1)D的官能团名称为_______________。(2)A的化学名称为___________________。(3)E中共面原子数目最多为________________(4)反应②的化学方程式为____________。(5)M与G互为同系物,M的相对分子质量比G大14;N是M的同分异构体,写出同时满足以下条件的N的结构简式:__________(任写一种即可,不考虑立体异构)。I、既能与FeCl3发生显色反应,又能发生水解反应和银镜反应;II、与NaOH溶液反应时,1molN能消耗4molNaOH:III、核磁共振氢谱有五组峰,峰面积比为1:2:2:2:l。 宾县一中2019级高二下学期第二次月考化学试卷参考答案一、选择题(共20 题, 每题3 分, 共60 分)C D B D B C B A B A A A C B A A B C D B二、填空题(共4 题,共40 分)21.(共10分) (1). D (2). A (3). B (4). C (5). E22.(共10分) (1). 冷凝管 (2). (3). 锥形瓶内的长导管的管口不应伸入溶液中 (4). 分液漏斗 (5). 取反应后锥形瓶中的溶液少许于试管中,向其中滴加稀硝酸酸化,再加AgNO3溶液,若产生淡黄色沉淀,说明为取代反应。23. (共10分)(1). CH2=CH2 (2). CH3CHO+2Ag(NH3)2OH CH3COONH4+3NH3+2Ag+H2O (3). 取代反应 (4). (5).CH3CH2OH CH3CHOCH3CH=CHCHOCH3CH=CHCOOH (共10分)(1). 羧基 (2). 环己烷 (3). 14 (4). +NaOH+NaCl+H2O (5). 、
相关试卷
这是一份2021省哈尔滨宾县二中高一下学期第二次月考化学试题含答案
这是一份2021省哈尔滨宾县二中高二下学期第二次月考化学试题含答案
这是一份2021省哈尔滨宾县一中校高二下学期第一次月考化学试卷含答案,共9页。试卷主要包含了下列各物质命名正确的是,化学式为C4H8的链状烃的有等内容,欢迎下载使用。